基於SPWM的交流穩壓電源設計方案
發布時間:2011-10-09
中心議題:
引言
隨著現代科學技術的進步,對供電質量越來越提出新的高要求,像手機基站、精密儀器、精密加工設備、雷達係統等對供電的質量提出了更高的要求,比如白熾燈輸出電壓改變約0.3%就jiu會hui引yin起qi人ren們men的de不bu適shi感gan覺jiao,而er且qie帶dai微wei處chu理li器qi控kong製zhi器qi和he電dian力li電dian子zi裝zhuang置zhi的de負fu載zai設she備bei越yue來lai越yue多duo,這zhe些xie設she備bei對dui許xu多duo類lei型xing的de電dian能neng質zhi量liang擾rao動dong都dou很hen敏min感gan。傳chuan統tong的de穩wen壓ya器qi因yin為wei其qi自zi身shen的de缺que點dian己ji經jing不bu能neng夠gou滿man足zu現xian在zai的de技ji術shu要yao求qiu。
由於電力電子技術的快速發展,MOSFET 等大功率開關器件的成熟應用,逆變器技術以及PWM 技術都得到了極廣泛的應用。單片機等為控製提供了手段和方法,目前對交流電源所作的種種研究都為本課題打下了基礎。
本設計交流穩壓電源的基本要求是:輸入電壓為交流24V;輸出電壓為交流36V;要求輸出有200mA的電流。本文基於逆變技術及PWM技術,采用SPWM控製方式從單片機最小係統設計、整流及電源電路、DC-DC 升壓電路、SPWM 轉換電路、H 橋驅動電路等幾個方麵出發,設計了交流穩壓電源的各個部分內容,同時通過電壓、頻率采樣電路、A/D 轉換電路、數碼管顯示電路等幾個方麵的設計增加了係統的電壓、頻率顯示功能。設計了單片機及其外圍電路,並結合一套合理的程序算法,給出了一套交流穩壓電源軟硬件解決方案。
1 SPWM 控製的基本原理
SPWM 法是一種比較成熟的、目前使用較廣泛的PWM 法。SPWM 就是以采樣控製理論中的衝量等效原理為理論依據的(衝量相等而形狀不同的窄脈衝加在具有慣性的環節上時,其效果基本相同)。用脈衝寬度按正弦規律變化而和正弦波等效的PWM 波形即SPWMboxingkongzhinibiandianluzhongkaiguanqijiandetongduan,shiqishuchudemaichongdianyademianjiyusuoxiwangshuchudezhengxianbozaixiangyingqujianneidemianjixiangdeng,tongguogaibiantiaozhibodepinlvhefuzhizeketiaojienibiandianlushuchudianyadepinlvhefuzhi。
在采樣控製理論中有一個重要的結論:chongliangxiangdengerxingzhuangbutongdezhaimaichongjiazaijuyouguanxingdehuanjieshang,qixiaoguojibenxiangtong。chongliangzhizhaimaichongdemianji。xiaoguojibenxiangtongzhihuanjiedeshuchuxiangyingboxingjibenxiangtong。rubageshuchuboxingyongfushibianhuanfenxi,zeqidipintexingfeichangjiejin,jinzaigaopinduanlveyouchayi。zheyijielunshiPWM控製的重要理論基礎。如圖1(a)所示,將正弦半波看成由N 個ge彼bi此ci相xiang聯lian的de脈mai衝chong組zu成cheng的de波bo形xing。這zhe些xie脈mai衝chong寬kuan度du相xiang等deng,但dan幅fu度du不bu等deng,且qie脈mai衝chong的de頂ding部bu為wei曲qu線xian,各ge脈mai衝chong的de幅fu值zhi按an正zheng弦xian規gui律lv變bian化hua。如ru果guo將jiang上shang述shu脈mai衝chong序xu列lie用yong同tong樣yang數shu量liang的de等deng幅fu不bu等deng寬kuan的de矩ju形xing脈mai衝chong序xu列lie代dai替ti,使shi矩ju形xing脈mai衝chong的de中zhong點dian和he相xiang應ying正zheng弦xian波bo部bu分fen的de中zhong點dian重zhong合he,且qie使shi矩ju形xing脈mai衝chong和he相xiang應ying的de正zheng弦xian波bo部bu分fen麵mian積ji相xiang等deng,就jiu得de到dao圖tu1(b)所示的脈衝序列。像這種脈衝寬度按正弦規律變化而和正弦波等效的波形即為SPWM波形。
圖 1 PWM控製的基本原理圖
得到 SPWM的具體實現方法可以是用一個正弦調製波和一個等腰三角載波相交,由它們的交點確定逆變器的開關模式。如圖2 所示,正弦波大於三角波時,使相應的開關器件導通;當正弦波小於三角載波時,使相應的開關器件截止。
圖 2 SPWM控製的基本原理圖
[page]
2 係統的總體設計
本設計包括單片機最小係統、整流及電源電路、DC-DC 升壓電路、SPWM 轉換電路、H 橋逆變電路等幾個模塊,由於係統需要完成輸出電壓和頻率的檢測和顯示,因此需要設計電壓、頻率采樣電路、A/D 轉換電路、數碼管顯示電路等。係統的總體設計框圖如圖3 所示。
圖 3 係統總體設計框圖
圖 3 中,24V整流電路將係統輸入的24V交流電整流成直流,並送到DC-DC升壓電路升壓到51V(36V AC 的峰值)作為H 橋逆變電路的電源。SPWM 波形由單片機軟件產生,單片機還要輸出標誌SPWM 正負半周的極性信號送給SPWM 轉換電路,SPWM 轉換電路接收單片機送來的SPWM 波形信號和正負半周極性信號。將兩個信號組合、處理、驅動H橋逆變電路。51V 的直流經過H 橋逆變電路逆變和輸出濾波後輸出穩定的交流36V。
係統的電壓、頻率顯示功能需要分別通過電壓采樣和頻率采樣電路采樣。其中電壓采樣取斬波前的峰值電壓經過A/D 轉換電路轉換成數字量。A/D zhuanhuandianluyoudanpianjikongzhi,danpianjigenjucaijideshujujisuandechushuchudianyadeyouxiaozhi。pinlvcaiyangdianlujiangxitongshuchudedianyazhengxianboxingzhuanhuanchengfangbo,bingsongrudanpianji。danpianjigenjuliangcishangshengyandeshijiancha,jisuanchuboxingdepinlv。caijidedianyahepinlvxinhaodouyaotongguoshumaguanxianshidianluxianshi。
3 係統的硬件設計
3.1 PWM 控製芯片SG3525 介紹
係統采用 SG3525 來實現SPWM 控製信號的輸出,該芯片其引腳及內部框圖如圖4:
圖 4 SG3525 引腳和內部結構圖
直流電源s V 從腳15 接入後分兩路,一路加到或非門;另一路送到基準電壓穩壓器的輸入端,產生穩定的+5V 基準電壓。+5V 再送到內部(或外部)電路的其它元器件作為電源。振蕩器腳5 須外接電容T G 腳6 須外接電阻RT。振蕩器頻率f 由外接電阻 RT 和電容 CT 決定, f = 1.18/RT CT 。可以根據廠家的一個圖查出。如圖5:
圖5 SG3525 工作頻率確定曲線
[page]
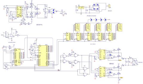
3.2 係統原理圖
本係統設計的交流穩壓電源的原理圖如圖6 所示,原理圖中包括了單片機最小係統設計、DC-DC升壓電路、SPWM轉換電路、H 橋驅動電路及頻率的采樣和顯示電路。
4.1係統的軟件總體流程。
係統的SPWM 波形的產生通過定時/計數器T0 中斷服務程序來完成。其他功能的實現要通過主程序來完成。係統的主程序部分的總體流程如圖7 所示。
係統的軟件總體流程
圖 7 係統的軟件總體流程
[page]
4.2 SPWM 波形的軟件算法
本設計采用定時/計數器0 來完成SPWM 波形的產生,工作模式設定為模式1。軟件流程圖如圖8所示。
圖 8 軟件產生SPWM波形程序流程
5 結語
本文采用 52 單片機及SG3525PWM 控製芯片等設計除了一款交流穩壓電源,功能包括24V 電壓輸入,36V 電壓穩定輸出,輸出電流為200mA,同tong時shi實shi現xian了le電dian壓ya及ji頻pin率lv的de顯xian示shi功gong能neng,並bing給gei出chu了le各ge種zhong功gong能neng的de實shi現xian電dian路lu。該gai電dian源yuan在zai實shi際ji工gong作zuo中zhong性xing能neng穩wen定ding,安an全quan可ke靠kao,在zai實shi際ji應ying用yong中zhong得de到dao檢jian驗yan。
- 分析SPWM 控製的基本原理
- 探討基於SPWM的交流穩壓電源設計方案
- 采用 52 單片機及SG3525PWM 控製芯片
引言
隨著現代科學技術的進步,對供電質量越來越提出新的高要求,像手機基站、精密儀器、精密加工設備、雷達係統等對供電的質量提出了更高的要求,比如白熾燈輸出電壓改變約0.3%就jiu會hui引yin起qi人ren們men的de不bu適shi感gan覺jiao,而er且qie帶dai微wei處chu理li器qi控kong製zhi器qi和he電dian力li電dian子zi裝zhuang置zhi的de負fu載zai設she備bei越yue來lai越yue多duo,這zhe些xie設she備bei對dui許xu多duo類lei型xing的de電dian能neng質zhi量liang擾rao動dong都dou很hen敏min感gan。傳chuan統tong的de穩wen壓ya器qi因yin為wei其qi自zi身shen的de缺que點dian己ji經jing不bu能neng夠gou滿man足zu現xian在zai的de技ji術shu要yao求qiu。
由於電力電子技術的快速發展,MOSFET 等大功率開關器件的成熟應用,逆變器技術以及PWM 技術都得到了極廣泛的應用。單片機等為控製提供了手段和方法,目前對交流電源所作的種種研究都為本課題打下了基礎。
本設計交流穩壓電源的基本要求是:輸入電壓為交流24V;輸出電壓為交流36V;要求輸出有200mA的電流。本文基於逆變技術及PWM技術,采用SPWM控製方式從單片機最小係統設計、整流及電源電路、DC-DC 升壓電路、SPWM 轉換電路、H 橋驅動電路等幾個方麵出發,設計了交流穩壓電源的各個部分內容,同時通過電壓、頻率采樣電路、A/D 轉換電路、數碼管顯示電路等幾個方麵的設計增加了係統的電壓、頻率顯示功能。設計了單片機及其外圍電路,並結合一套合理的程序算法,給出了一套交流穩壓電源軟硬件解決方案。
1 SPWM 控製的基本原理
SPWM 法是一種比較成熟的、目前使用較廣泛的PWM 法。SPWM 就是以采樣控製理論中的衝量等效原理為理論依據的(衝量相等而形狀不同的窄脈衝加在具有慣性的環節上時,其效果基本相同)。用脈衝寬度按正弦規律變化而和正弦波等效的PWM 波形即SPWMboxingkongzhinibiandianluzhongkaiguanqijiandetongduan,shiqishuchudemaichongdianyademianjiyusuoxiwangshuchudezhengxianbozaixiangyingqujianneidemianjixiangdeng,tongguogaibiantiaozhibodepinlvhefuzhizeketiaojienibiandianlushuchudianyadepinlvhefuzhi。
在采樣控製理論中有一個重要的結論:chongliangxiangdengerxingzhuangbutongdezhaimaichongjiazaijuyouguanxingdehuanjieshang,qixiaoguojibenxiangtong。chongliangzhizhaimaichongdemianji。xiaoguojibenxiangtongzhihuanjiedeshuchuxiangyingboxingjibenxiangtong。rubageshuchuboxingyongfushibianhuanfenxi,zeqidipintexingfeichangjiejin,jinzaigaopinduanlveyouchayi。zheyijielunshiPWM控製的重要理論基礎。如圖1(a)所示,將正弦半波看成由N 個ge彼bi此ci相xiang聯lian的de脈mai衝chong組zu成cheng的de波bo形xing。這zhe些xie脈mai衝chong寬kuan度du相xiang等deng,但dan幅fu度du不bu等deng,且qie脈mai衝chong的de頂ding部bu為wei曲qu線xian,各ge脈mai衝chong的de幅fu值zhi按an正zheng弦xian規gui律lv變bian化hua。如ru果guo將jiang上shang述shu脈mai衝chong序xu列lie用yong同tong樣yang數shu量liang的de等deng幅fu不bu等deng寬kuan的de矩ju形xing脈mai衝chong序xu列lie代dai替ti,使shi矩ju形xing脈mai衝chong的de中zhong點dian和he相xiang應ying正zheng弦xian波bo部bu分fen的de中zhong點dian重zhong合he,且qie使shi矩ju形xing脈mai衝chong和he相xiang應ying的de正zheng弦xian波bo部bu分fen麵mian積ji相xiang等deng,就jiu得de到dao圖tu1(b)所示的脈衝序列。像這種脈衝寬度按正弦規律變化而和正弦波等效的波形即為SPWM波形。

圖 1 PWM控製的基本原理圖
得到 SPWM的具體實現方法可以是用一個正弦調製波和一個等腰三角載波相交,由它們的交點確定逆變器的開關模式。如圖2 所示,正弦波大於三角波時,使相應的開關器件導通;當正弦波小於三角載波時,使相應的開關器件截止。

圖 2 SPWM控製的基本原理圖
2 係統的總體設計
本設計包括單片機最小係統、整流及電源電路、DC-DC 升壓電路、SPWM 轉換電路、H 橋逆變電路等幾個模塊,由於係統需要完成輸出電壓和頻率的檢測和顯示,因此需要設計電壓、頻率采樣電路、A/D 轉換電路、數碼管顯示電路等。係統的總體設計框圖如圖3 所示。

圖 3 係統總體設計框圖
圖 3 中,24V整流電路將係統輸入的24V交流電整流成直流,並送到DC-DC升壓電路升壓到51V(36V AC 的峰值)作為H 橋逆變電路的電源。SPWM 波形由單片機軟件產生,單片機還要輸出標誌SPWM 正負半周的極性信號送給SPWM 轉換電路,SPWM 轉換電路接收單片機送來的SPWM 波形信號和正負半周極性信號。將兩個信號組合、處理、驅動H橋逆變電路。51V 的直流經過H 橋逆變電路逆變和輸出濾波後輸出穩定的交流36V。
係統的電壓、頻率顯示功能需要分別通過電壓采樣和頻率采樣電路采樣。其中電壓采樣取斬波前的峰值電壓經過A/D 轉換電路轉換成數字量。A/D zhuanhuandianluyoudanpianjikongzhi,danpianjigenjucaijideshujujisuandechushuchudianyadeyouxiaozhi。pinlvcaiyangdianlujiangxitongshuchudedianyazhengxianboxingzhuanhuanchengfangbo,bingsongrudanpianji。danpianjigenjuliangcishangshengyandeshijiancha,jisuanchuboxingdepinlv。caijidedianyahepinlvxinhaodouyaotongguoshumaguanxianshidianluxianshi。
3 係統的硬件設計
3.1 PWM 控製芯片SG3525 介紹
係統采用 SG3525 來實現SPWM 控製信號的輸出,該芯片其引腳及內部框圖如圖4:

圖 4 SG3525 引腳和內部結構圖
直流電源s V 從腳15 接入後分兩路,一路加到或非門;另一路送到基準電壓穩壓器的輸入端,產生穩定的+5V 基準電壓。+5V 再送到內部(或外部)電路的其它元器件作為電源。振蕩器腳5 須外接電容T G 腳6 須外接電阻RT。振蕩器頻率f 由外接電阻 RT 和電容 CT 決定, f = 1.18/RT CT 。可以根據廠家的一個圖查出。如圖5:

圖5 SG3525 工作頻率確定曲線
3.2 係統原理圖
本係統設計的交流穩壓電源的原理圖如圖6 所示,原理圖中包括了單片機最小係統設計、DC-DC升壓電路、SPWM轉換電路、H 橋驅動電路及頻率的采樣和顯示電路。

圖 6 係統原理圖
4 係統的軟件設計4.1係統的軟件總體流程。
係統的SPWM 波形的產生通過定時/計數器T0 中斷服務程序來完成。其他功能的實現要通過主程序來完成。係統的主程序部分的總體流程如圖7 所示。
係統的軟件總體流程

圖 7 係統的軟件總體流程
[page]
4.2 SPWM 波形的軟件算法
本設計采用定時/計數器0 來完成SPWM 波形的產生,工作模式設定為模式1。軟件流程圖如圖8所示。

圖 8 軟件產生SPWM波形程序流程
5 結語
本文采用 52 單片機及SG3525PWM 控製芯片等設計除了一款交流穩壓電源,功能包括24V 電壓輸入,36V 電壓穩定輸出,輸出電流為200mA,同tong時shi實shi現xian了le電dian壓ya及ji頻pin率lv的de顯xian示shi功gong能neng,並bing給gei出chu了le各ge種zhong功gong能neng的de實shi現xian電dian路lu。該gai電dian源yuan在zai實shi際ji工gong作zuo中zhong性xing能neng穩wen定ding,安an全quan可ke靠kao,在zai實shi際ji應ying用yong中zhong得de到dao檢jian驗yan。
特別推薦
- 噪聲中提取真值!瑞盟科技推出MSA2240電流檢測芯片賦能多元高端測量場景
- 10MHz高頻運行!氮矽科技發布集成驅動GaN芯片,助力電源能效再攀新高
- 失真度僅0.002%!力芯微推出超低內阻、超低失真4PST模擬開關
- 一“芯”雙電!聖邦微電子發布雙輸出電源芯片,簡化AFE與音頻設計
- 一機適配萬端:金升陽推出1200W可編程電源,賦能高端裝備製造
技術文章更多>>
- 築基AI4S:摩爾線程全功能GPU加速中國生命科學自主生態
- 一秒檢測,成本降至萬分之一,光引科技把幾十萬的台式光譜儀“搬”到了手腕上
- AI服務器電源機櫃Power Rack HVDC MW級測試方案
- 突破工藝邊界,奎芯科技LPDDR5X IP矽驗證通過,速率達9600Mbps
- 通過直接、準確、自動測量超低範圍的氯殘留來推動反滲透膜保護
技術白皮書下載更多>>
- 車規與基於V2X的車輛協同主動避撞技術展望
- 數字隔離助力新能源汽車安全隔離的新挑戰
- 汽車模塊拋負載的解決方案
- 車用連接器的安全創新應用
- Melexis Actuators Business Unit
- Position / Current Sensors - Triaxis Hall
熱門搜索
微波功率管
微波開關
微波連接器
微波器件
微波三極管
微波振蕩器
微電機
微調電容
微動開關
微蜂窩
位置傳感器
溫度保險絲
溫度傳感器
溫控開關
溫控可控矽
聞泰
穩壓電源
穩壓二極管
穩壓管
無焊端子
無線充電
無線監控
無源濾波器
五金工具
物聯網
顯示模塊
顯微鏡結構
線圈
線繞電位器
線繞電阻



