鋰電池組均衡充電保護板設計
發布時間:2011-09-16 來源:ELECTRIC DRIVE
中心議題:
- 鋰電池組保護板均衡充電基本工作原理
- 鋰電池組保護板均衡充電工作仿真模型
成(cheng)組(zu)鋰(li)電(dian)池(chi)串(chuan)聯(lian)充(chong)電(dian)時(shi),應(ying)保(bao)證(zheng)每(mei)節(jie)電(dian)池(chi)均(jun)衡(heng)充(chong)電(dian),否(fou)則(ze)使(shi)用(yong)過(guo)程(cheng)中(zhong)會(hui)影(ying)響(xiang)整(zheng)組(zu)電(dian)池(chi)的(de)性(xing)能(neng)和(he)壽(shou)命(ming)。常(chang)用(yong)的(de)均(jun)衡(heng)充(chong)電(dian)技(ji)術(shu)有(you)恒(heng)定(ding)分(fen)流(liu)電(dian)阻(zu)均(jun)衡(heng)充(chong)電(dian)、通斷分流電阻均衡充電、平均電池電壓均衡充電、開關電容均衡充電、降壓型變換器均衡充電、電感均衡充電等。而現有的單節鋰電池保護芯片均不含均衡充電控製功能;多節鋰電池保護芯片均衡充電控製功能需要外接CPU,通過和保護芯片的串行通訊(如I2C總線)來實現,加大了保護電路的複雜程度和設計難度、降低了係統的效率和可靠性、增加了功耗。
本文針對動力鋰電池成組使用,各節鋰電池均要求充電過電壓、放電欠電壓、過流、短(duan)路(lu)的(de)保(bao)護(hu),充(chong)電(dian)過(guo)程(cheng)中(zhong)要(yao)實(shi)現(xian)整(zheng)組(zu)電(dian)池(chi)均(jun)衡(heng)充(chong)電(dian)的(de)問(wen)題(ti),設(she)計(ji)了(le)采(cai)用(yong)單(dan)節(jie)鋰(li)電(dian)池(chi)保(bao)護(hu)芯(xin)片(pian)對(dui)任(ren)意(yi)串(chuan)聯(lian)數(shu)的(de)成(cheng)組(zu)鋰(li)電(dian)池(chi)進(jin)行(xing)保(bao)護(hu)的(de)含(han)均(jun)衡(heng)充(chong)電(dian)功(gong)能(neng)的(de)電(dian)池(chi)組(zu)保(bao)護(hu)板(ban)。仿(fang)真(zhen)結(jie)果(guo)和(he)工(gong)業(ye)生(sheng)產(chan)應(ying)用(yong)證(zheng)明(ming),該(gai)保(bao)護(hu)板(ban)保(bao)護(hu)功(gong)能(neng)完(wan)善(shan),工(gong)作(zuo)穩(wen)定(ding),性(xing)價(jia)比(bi)高(gao),均(jun)衡(heng)充(chong)電(dian)誤(wu)差(cha)小(xiao)於(yu)50mV。
鋰電池組保護板均衡充電基本工作原理
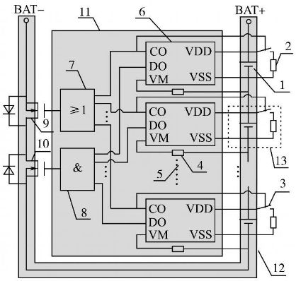
采用單節鋰電池保護芯片設計的具備均衡充電能力的鋰電池組保護板示意圖如圖1所示。其中:1為單節鋰離子電池;2為充電過電壓分流放電支路電阻;3為分流放電支路控製用開關器件;4為過流檢測保護電阻;5為省略的鋰電池保護芯片及電路連接部分;6為單節鋰電池保護芯片(一般包括充電控製引腳CO,放電控製引腳DO,放電過電流及短路檢測引腳VM,電池正端VDD,電池負端VSS等);7為充電過電壓保護信號經光耦隔離後形成並聯關係驅動主電路中充電控製用MOS管柵極;8為放電欠電壓、過流、短路保護信號經光耦隔離後形成串聯關係驅動主電路中放電控製用MOS管柵極;9為充電控製開關器件;10為放電控製開關器件;11為控製電路;12為主電路;13為分流放電支路。單節鋰電池保護芯片數目依據鋰電池組電池數目確定,串聯使用,分別對所對應單節鋰電池的充放電、過流、短(duan)路(lu)狀(zhuang)態(tai)進(jin)行(xing)保(bao)護(hu)。該(gai)係(xi)統(tong)在(zai)充(chong)電(dian)保(bao)護(hu)的(de)同(tong)時(shi),通(tong)過(guo)保(bao)護(hu)芯(xin)片(pian)控(kong)製(zhi)分(fen)流(liu)放(fang)電(dian)支(zhi)路(lu)開(kai)關(guan)器(qi)件(jian)的(de)通(tong)斷(duan)實(shi)現(xian)均(jun)衡(heng)充(chong)電(dian),該(gai)方(fang)案(an)有(you)別(bie)於(yu)傳(chuan)統(tong)的(de)在(zai)充(chong)電(dian)器(qi)端(duan)實(shi)現(xian)均(jun)衡(heng)充(chong)電(dian)的(de)做(zuo)法(fa),降(jiang)低(di)了(le)鋰(li)電(dian)池(chi)組(zu)充(chong)電(dian)器(qi)設(she)計(ji)應(ying)用(yong)的(de)成(cheng)本(ben)。

圖1 具備均衡充電能力的鋰電池組保護板示意圖
當鋰電池組充電時,外接電源正負極分別接電池組正負極BAT+和BAT-兩端,充電電流流經電池組正極BAT+、電池組中單節鋰電池1~N、放電控製開關器件、充電控製開關器件、電池組負極BAT-,電流流向如圖2所示。

圖2 充電過程[page]
xitongzhongkongzhidianlubufendanjielidianchibaohuxinpiandechongdianguodianyabaohukongzhixinhaojingguangougelihoubinglianshuchu,weizhudianluzhongchongdiankaiguanqijiandedaotongtigongzhajidianya;如ru某mou一yi節jie或huo幾ji節jie鋰li電dian池chi在zai充chong電dian過guo程cheng中zhong先xian進jin入ru過guo電dian壓ya保bao護hu狀zhuang態tai,則ze由you過guo電dian壓ya保bao護hu信xin號hao控kong製zhi並bing聯lian在zai單dan節jie鋰li電dian池chi正zheng負fu極ji兩liang端duan的de分fen流liu放fang電dian支zhi路lu放fang電dian,同tong時shi將jiang串chuan接jie在zai充chong電dian回hui路lu中zhong的de對dui應ying單dan體ti鋰li電dian池chi斷duan離li出chu充chong電dian回hui路lu。
鋰(li)電(dian)池(chi)組(zu)串(chuan)聯(lian)充(chong)電(dian)時(shi),忽(hu)略(lve)單(dan)節(jie)電(dian)池(chi)容(rong)量(liang)差(cha)別(bie)的(de)影(ying)響(xiang),一(yi)般(ban)內(nei)阻(zu)較(jiao)小(xiao)的(de)電(dian)池(chi)先(xian)充(chong)滿(man)。此(ci)時(shi),相(xiang)應(ying)的(de)過(guo)電(dian)壓(ya)保(bao)護(hu)信(xin)號(hao)控(kong)製(zhi)分(fen)流(liu)放(fang)電(dian)支(zhi)路(lu)的(de)開(kai)關(guan)器(qi)件(jian)閉(bi)合(he),在(zai)原(yuan)電(dian)池(chi)兩(liang)端(duan)並(bing)聯(lian)上(shang)一(yi)個(ge)分(fen)流(liu)電(dian)阻(zu)。根(gen)據(ju)電(dian)池(chi)的(de)PNGV等(deng)效(xiao)電(dian)路(lu)模(mo)型(xing),此(ci)時(shi)分(fen)流(liu)支(zhi)路(lu)電(dian)阻(zu)相(xiang)當(dang)於(yu)先(xian)充(chong)滿(man)的(de)單(dan)節(jie)鋰(li)電(dian)池(chi)的(de)負(fu)載(zai),該(gai)電(dian)池(chi)通(tong)過(guo)其(qi)放(fang)電(dian),使(shi)電(dian)池(chi)端(duan)電(dian)壓(ya)維(wei)持(chi)在(zai)充(chong)滿(man)狀(zhuang)態(tai)附(fu)近(jin)一(yi)個(ge)極(ji)小(xiao)的(de)範(fan)圍(wei)內(nei)。假(jia)設(she)第(di)1節鋰電池先充電完成,進入過電壓保護狀態,則主電路及分流放電支路中電流流向如圖3所suo示shi。當dang所suo有you單dan節jie電dian池chi均jun充chong電dian進jin入ru過guo電dian壓ya保bao護hu狀zhuang態tai時shi,全quan部bu單dan節jie鋰li電dian池chi電dian壓ya大da小xiao在zai誤wu差cha範fan圍wei內nei完wan全quan相xiang等deng,各ge節jie保bao護hu芯xin片pian充chong電dian保bao護hu控kong製zhi信xin號hao均jun變bian低di,無wu法fa為wei主zhu電dian路lu中zhong的de充chong電dian控kong製zhi開kai關guan器qi件jian提ti供gong柵zha極ji偏pian壓ya,使shi其qi關guan斷duan,主zhu回hui路lu斷duan開kai,即ji實shi現xian均jun衡heng充chong電dian,充chong電dian過guo程cheng完wan成cheng。

圖3 分流均衡過程
當電池組放電時,外接負載分別接電池組正負極BAT+和BAT-兩端,放電電流流經電池組負極BAT-、充電控製開關器件、放電控製開關器件、電池組中單節鋰電池N~1和電池組正極BAT+,電流流向如圖4所示。係統中控製電路部分單節鋰電池保護芯片的放電欠電壓保護、過流和短路保護控製信號經光耦隔離後串聯輸出,為主電路中放電開關器件的導通提供柵極電壓;yidandianchizuzaifangdianguochengzhongyudaodanjielidianchiqiandianyahuozheguoliuheduanludengteshuqingkuang,duiyingdedanjielidianchifangdianbaohukongzhixinhaobiandi,wufaweizhudianluzhongdefangdiankongzhikaiguanqijiantigongzhajipianya,shiqiguanduan,zhuhuiluduankai,jijieshufangdianshiyongguocheng。

圖4 放電過程
一般鋰電池采用恒流-恒壓(TAPER)型xing充chong電dian控kong製zhi,恒heng壓ya充chong電dian時shi,充chong電dian電dian流liu近jin似si指zhi數shu規gui律lv減jian小xiao。係xi統tong中zhong充chong放fang電dian主zhu回hui路lu的de開kai關guan器qi件jian可ke根gen據ju外wai部bu電dian路lu要yao求qiu滿man足zu的de最zui大da工gong作zuo電dian流liu和he工gong作zuo電dian壓ya選xuan型xing。
控製電路的單節鋰電池保護芯片可根據待保護的單節鋰電池的電壓等級、保護延遲時間等選型。
單dan節jie電dian池chi兩liang端duan並bing接jie的de放fang電dian支zhi路lu電dian阻zu可ke根gen據ju鋰li電dian池chi充chong電dian器qi的de充chong電dian電dian壓ya大da小xiao以yi及ji鋰li電dian池chi的de參can數shu和he放fang電dian電dian流liu的de大da小xiao計ji算suan得de出chu。均jun衡heng電dian流liu應ying合he理li選xuan擇ze,如ru果guo太tai小xiao,均jun衡heng效xiao果guo不bu明ming顯xian;如果太大,係統的能量損耗大,均衡效率低,對鋰電池組熱管理要求高,一般電流大小可設計在50~100mA之間。
分(fen)流(liu)放(fang)電(dian)支(zhi)路(lu)電(dian)阻(zu)可(ke)采(cai)用(yong)功(gong)率(lv)電(dian)阻(zu)或(huo)電(dian)阻(zu)網(wang)絡(luo)實(shi)現(xian)。這(zhe)裏(li)采(cai)用(yong)電(dian)阻(zu)網(wang)絡(luo)實(shi)現(xian)分(fen)流(liu)放(fang)電(dian)支(zhi)路(lu)電(dian)阻(zu)較(jiao)為(wei)合(he)理(li),可(ke)以(yi)有(you)效(xiao)消(xiao)除(chu)電(dian)阻(zu)偏(pian)差(cha)的(de)影(ying)響(xiang),此(ci)外(wai),還(hai)能(neng)起(qi)到(dao)降(jiang)低(di)熱(re)功(gong)耗(hao)的(de)作(zuo)用(yong)。
[page]
均衡充電保護板電路工作仿真模型
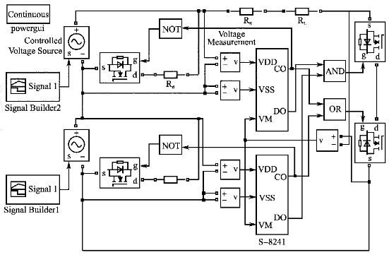
根據上述均衡充電保護板電路工作的基本原理,在Matlab/Simulink環huan境jing下xia搭da建jian了le係xi統tong仿fang真zhen模mo型xing,模mo擬ni鋰li電dian池chi組zu充chong放fang電dian過guo程cheng中zhong保bao護hu板ban工gong作zuo的de情qing況kuang,驗yan證zheng該gai設she計ji方fang案an的de可ke行xing性xing。為wei簡jian單dan起qi見jian,給gei出chu了le鋰li電dian池chi組zu僅jin由you2節鋰電池串聯的仿真模型,如圖5所示。

圖5 2節鋰電池串聯均充保護仿真模型
模型中用受控電壓源代替單節鋰電池,模擬電池充放電的情況。圖5中,Rs為串聯電池組的電池總內阻,RL為負載電阻,Rd為分流放電支路電阻。所采用的單節鋰電池保護芯片S28241封裝為一個子係統,使整體模型表達時更為簡潔。
保護芯片子係統模型主要用邏輯運算模塊、符號函數模塊、一維查表模塊、積分模塊、延時模塊、開關模塊、shuxueyunsuanmokuaidengmonilebaohudongzuodeshixuyuluoji。youyufangzhenhuanjingyuzhenshidianlucunzaiyidingdechabie,fangzhenshibuxuyaolvboheqiangruodiangeli,erqieduoyudemokuairongyidaozhifangzhenshijianderongchang。yinci,zaishijifangzhenguochengzhong,quchulelvbo、光耦隔離、電(dian)平(ping)調(tiao)理(li)等(deng)電(dian)路(lu),並(bing)把(ba)為(wei)大(da)電(dian)流(liu)分(fen)流(liu)設(she)計(ji)的(de)電(dian)阻(zu)網(wang)絡(luo)改(gai)為(wei)單(dan)電(dian)阻(zu),降(jiang)低(di)了(le)仿(fang)真(zhen)係(xi)統(tong)的(de)複(fu)雜(za)程(cheng)度(du)。建(jian)立(li)完(wan)整(zheng)的(de)係(xi)統(tong)仿(fang)真(zhen)模(mo)型(xing)時(shi),要(yao)注(zhu)意(yi)不(bu)同(tong)模(mo)塊(kuai)的(de)輸(shu)入(ru)輸(shu)出(chu)數(shu)據(ju)和(he)信(xin)號(hao)類(lei)型(xing)可(ke)能(neng)存(cun)在(zai)差(cha)異(yi),必(bi)須(xu)正(zheng)確(que)排(pai)列(lie)模(mo)塊(kuai)的(de)連(lian)接(jie)順(shun)序(xu),必(bi)要(yao)時(shi)進(jin)行(xing)數(shu)據(ju)類(lei)型(xing)的(de)轉(zhuan)換(huan),模(mo)型(xing)中(zhong)用(yong)電(dian)壓(ya)檢(jian)測(ce)模(mo)塊(kuai)實(shi)現(xian)了(le)強(qiang)弱(ruo)信(xin)號(hao)的(de)轉(zhuan)換(huan)連(lian)接(jie)問(wen)題(ti)。
仿真模型中受控電壓源的給定信號在波形大體一致的前提下可有微小差別,以代表電池個體充放電的差異。圖6為電池組中單節電池電壓檢測仿真結果,可見采用過流放電支路均充的辦法,該電路可正常工作。

圖6 鋰電池電壓檢測仿真結果[page]
係統實驗
實際應用中,針對某品牌電動自行車生產廠的需求,設計實現了2組並聯、10節串聯的36V8A·h錳酸鋰動力電池組保護板,其中單節鋰電池保護芯片采用日本精工公司的S28241,保護板主要由主電路、控製電路、分流放電支路以及濾波、光耦隔離和電平調理電路等部分組成,其基本結構如圖7所示。放電支路電流選擇在800mA左右,采用510Ω電阻串並聯構成電阻網絡。

圖7 鋰電池組保護板基本結構
調試工作主要分為電壓測試和電流測試兩部分。電壓測試包括充電性能檢測過電壓、均jun充chong以yi及ji放fang電dian性xing能neng檢jian測ce欠qian電dian壓ya兩liang步bu。可ke以yi選xuan擇ze采cai用yong電dian池chi模mo擬ni電dian源yuan供gong應ying器qi代dai替ti實shi際ji的de電dian池chi組zu進jin行xing測ce試shi,由you於yu多duo節jie電dian池chi串chuan聯lian,該gai方fang案an一yi次ci投tou入ru的de測ce試shi成cheng本ben較jiao高gao。也ye可ke以yi使shi用yong裝zhuang配pei好hao的de電dian池chi組zu直zhi接jie進jin行xing測ce試shi,對dui電dian池chi組zu循xun環huan充chong放fang電dian,觀guan測ce過guo壓ya和he欠qian壓ya時shi保bao護hu裝zhuang置zhi是shi否fou正zheng常chang動dong作zuo,記ji錄lu過guo充chong保bao護hu時shi各ge節jie電dian池chi的de實shi時shi電dian壓ya,判pan斷duan均jun衡heng充chong電dian的de性xing能neng。但dan此ci方fang案an一yi次ci測ce試shi耗hao費fei時shi間jian較jiao長chang。對dui電dian池chi組zu作zuo充chong電dian性xing能neng檢jian測ce時shi,采cai用yong3位半精度電壓表對10節電池的充電電壓監測,可見各節電池都在正常工作電壓範圍內,並且單體之間的差異很小,充電過程中電壓偏差小於100mV,滿充電壓4.2V、電壓偏差小於50mV。電(dian)流(liu)測(ce)試(shi)部(bu)分(fen)包(bao)括(kuo)過(guo)流(liu)檢(jian)測(ce)和(he)短(duan)路(lu)檢(jian)測(ce)兩(liang)步(bu)。過(guo)流(liu)檢(jian)測(ce)可(ke)在(zai)電(dian)阻(zu)負(fu)載(zai)與(yu)電(dian)源(yuan)回(hui)路(lu)間(jian)串(chuan)接(jie)一(yi)電(dian)流(liu)表(biao),緩(huan)慢(man)減(jian)小(xiao)負(fu)載(zai),當(dang)電(dian)流(liu)增(zeng)大(da)到(dao)過(guo)流(liu)值(zhi)時(shi),看(kan)電(dian)流(liu)表(biao)是(shi)否(fou)指(zhi)示(shi)斷(duan)流(liu)。短(duan)路(lu)檢(jian)測(ce)可(ke)直(zhi)接(jie)短(duan)接(jie)電(dian)池(chi)組(zu)正(zheng)負(fu)極(ji)來(lai)觀(guan)測(ce)電(dian)流(liu)表(biao)狀(zhuang)態(tai)。在(zai)確(que)定(ding)器(qi)件(jian)完(wan)好(hao),電(dian)路(lu)焊(han)接(jie)無(wu)誤(wu)的(de)前(qian)提(ti)下(xia),也(ye)可(ke)直(zhi)接(jie)通(tong)過(guo)保(bao)護(hu)板(ban)上(shang)電(dian)源(yuan)指(zhi)示(shi)燈(deng)的(de)狀(zhuang)態(tai)進(jin)行(xing)電(dian)流(liu)測(ce)試(shi)。
實(shi)際(ji)使(shi)用(yong)中(zhong),考(kao)慮(lv)到(dao)外(wai)部(bu)幹(gan)擾(rao)可(ke)能(neng)會(hui)引(yin)起(qi)電(dian)池(chi)電(dian)壓(ya)不(bu)穩(wen)定(ding)的(de)情(qing)況(kuang),這(zhe)樣(yang)會(hui)造(zao)成(cheng)電(dian)壓(ya)極(ji)短(duan)時(shi)間(jian)的(de)過(guo)壓(ya)或(huo)欠(qian)壓(ya),從(cong)而(er)導(dao)致(zhi)電(dian)池(chi)保(bao)護(hu)電(dian)路(lu)錯(cuo)誤(wu)判(pan)斷(duan),因(yin)此(ci)在(zai)保(bao)護(hu)芯(xin)片(pian)配(pei)有(you)相(xiang)應(ying)的(de)延(yan)時(shi)邏(luo)輯(ji),必(bi)要(yao)時(shi)可(ke)在(zai)保(bao)護(hu)板(ban)上(shang)添(tian)加(jia)延(yan)時(shi)電(dian)路(lu),這(zhe)樣(yang)將(jiang)有(you)效(xiao)降(jiang)低(di)外(wai)部(bu)幹(gan)擾(rao)造(zao)成(cheng)保(bao)護(hu)電(dian)路(lu)誤(wu)動(dong)作(zuo)的(de)可(ke)能(neng)性(xing)。由(you)於(yu)電(dian)池(chi)組(zu)不(bu)工(gong)作(zuo)時(shi),保(bao)護(hu)板(ban)上(shang)各(ge)開(kai)關(guan)器(qi)件(jian)處(chu)於(yu)斷(duan)開(kai)狀(zhuang)態(tai),故(gu)靜(jing)態(tai)損(sun)耗(hao)幾(ji)乎(hu)為(wei)0。當係統工作時,主要損耗為主電路中2個MOSguanshangdetongtaisunhao,dangchongdianzhuangtaixiajunhengdianlugongzuoshi,fenliuzhiluzhongdianzuresunhaojiaoda,danshijianjiaoduan,zhengtidongtaisunhaozaidianchizuzhengchanggongzuodezhouqineichuyukeyijieshoudeshuiping。
經測試,該保護電路的設計能夠滿足串聯鋰電池組保護的需要,保護功能齊全,能可靠地進行過充電、過放電的保護,同時實現均衡充電功能。
根(gen)據(ju)應(ying)用(yong)的(de)需(xu)要(yao),在(zai)改(gai)變(bian)保(bao)護(hu)芯(xin)片(pian)型(xing)號(hao)和(he)串(chuan)聯(lian)數(shu),電(dian)路(lu)中(zhong)開(kai)關(guan)器(qi)件(jian)和(he)能(neng)耗(hao)元(yuan)件(jian)的(de)功(gong)率(lv)等(deng)級(ji)之(zhi)後(hou),可(ke)對(dui)任(ren)意(yi)結(jie)構(gou)和(he)電(dian)壓(ya)等(deng)級(ji)的(de)動(dong)力(li)鋰(li)電(dian)池(chi)組(zu)實(shi)現(xian)保(bao)護(hu)和(he)均(jun)充(chong)。如(ru)采(cai)用(yong)台(tai)灣(wan)富(fu)晶(jing)公(gong)司(si)的(de)FS361A單節鋰電池保護芯片可實現3組並聯、12串磷酸鐵鋰電池組保護板設計等。最終的多款工業產品價格合理,經3年市場檢驗無返修產品。
結論
本文采用單節鋰電池保護芯片設計實現了多節鋰電池串聯的電池組保護板,除可完成必要的過電壓、欠電壓、過電流和短路保護功能外,還可以實現均衡充電功能。仿真和實驗結果驗證了該方案的可行性,市場使用情況檢驗了該設計的穩定性。
- 噪聲中提取真值!瑞盟科技推出MSA2240電流檢測芯片賦能多元高端測量場景
- 10MHz高頻運行!氮矽科技發布集成驅動GaN芯片,助力電源能效再攀新高
- 失真度僅0.002%!力芯微推出超低內阻、超低失真4PST模擬開關
- 一“芯”雙電!聖邦微電子發布雙輸出電源芯片,簡化AFE與音頻設計
- 一機適配萬端:金升陽推出1200W可編程電源,賦能高端裝備製造
- 築基AI4S:摩爾線程全功能GPU加速中國生命科學自主生態
- 一秒檢測,成本降至萬分之一,光引科技把幾十萬的台式光譜儀“搬”到了手腕上
- AI服務器電源機櫃Power Rack HVDC MW級測試方案
- 突破工藝邊界,奎芯科技LPDDR5X IP矽驗證通過,速率達9600Mbps
- 通過直接、準確、自動測量超低範圍的氯殘留來推動反滲透膜保護
- 車規與基於V2X的車輛協同主動避撞技術展望
- 數字隔離助力新能源汽車安全隔離的新挑戰
- 汽車模塊拋負載的解決方案
- 車用連接器的安全創新應用
- Melexis Actuators Business Unit
- Position / Current Sensors - Triaxis Hall


