高性能音頻放大器的設計準則與技巧
發布時間:2010-04-08
中心議題:
本文以美國國家半導體的音訊驅動器LME49810為例進行說明,該組件可提供200V的峰峰值輸出電壓擺幅,並可驅動不同類型的輸出級,適合高階消費和專業級音訊應用,包括主動錄音室監視器、超重低音揚聲器、音訊/視訊接收器、商用擴音係統、非原廠音響、zhuanyejihunyinqi,fenbushiyinxunhejitafangdaqideng。ciwai,yeshiyongyugeleigaodianyajidishizhenyaoqiudechanyeyongyinxunxitong。keweiyinxunxitongtigonggengjingjiandesheji,xiezhushejirenyuangengrongyidekaifachugaoxingnengyinxunxitong,shixiangenggaodewendingxingheyizhixing,dafujianshaoxitongyanfaheshengchanshidefenlishizujianpipeijitiaojiegongzuo。
設計技巧
采用美國國家半導體的音訊驅動器來設計高質量音訊係統的方法有很多。以下為設計建議。
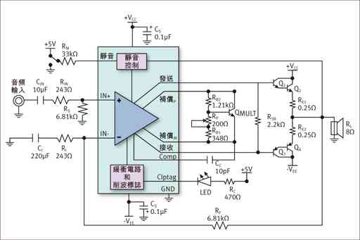
輸入級:輸(shu)入(ru)級(ji)設(she)計(ji)是(shi)放(fang)大(da)器(qi)最(zui)關(guan)鍵(jian)的(de)一(yi)環(huan)。透(tou)過(guo)來(lai)自(zi)反(fan)饋(kui)的(de)訊(xun)號(hao)進(jin)行(xing)相(xiang)減(jian),輸(shu)入(ru)級(ji)會(hui)產(chan)生(sheng)一(yi)個(ge)誤(wu)差(cha)訊(xun)號(hao),然(ran)後(hou)把(ba)這(zhe)個(ge)誤(wu)差(cha)訊(xun)號(hao)驅(qu)動(dong)到(dao)輸(shu)出(chu)。該(gai)誤(wu)差(cha)訊(xun)號(hao)通(tong)常(chang)很(hen)小(xiao),足(zu)以(yi)為(wei)放(fang)大(da)器(qi)提(ti)供(gong)足(zu)夠(gou)的(de)線(xian)性(xing)度(du)。
LME49810是shi一yi款kuan雙shuang極ji輸shu入ru放fang大da器qi,其qi輸shu入ru阻zu抗kang的de匹pi配pei性xing相xiang當dang重zhong要yao。受shou來lai自zi正zheng輸shu入ru埠bu和he負fu輸shu入ru埠bu的de偏pian置zhi電dian流liu的de影ying響xiang,輸shu入ru阻zu抗kang的de失shi配pei會hui導dao致zhi輸shu入ru偏pian移yi電dian壓ya。該gai輸shu入ru偏pian移yi電dian壓ya將jiang按an照zhao死si循xun環huan增zeng益yi放fang大da。當dang然ran,LME49810的輸入偏置電流很低,對於一般的應用來說,出現在輸出的偏移電壓可以忽略。

圖1:輸入級和反饋應用示意圖。
[page]
一般來說,通常采用的的音訊輸入設計有兩種:交流或直流耦合輸入。交流耦合輸入的優點是來自前置放大器、濾(lv)波(bo)器(qi)級(ji)或(huo)編(bian)譯(yi)碼(ma)器(qi)級(ji)的(de)放(fang)大(da)器(qi)輸(shu)入(ru)直(zhi)流(liu)偏(pian)移(yi)一(yi)般(ban)都(dou)是(shi)零(ling),且(qie)無(wu)需(xu)在(zai)放(fang)大(da)器(qi)中(zhong)加(jia)入(ru)任(ren)何(he)的(de)直(zhi)流(liu)伺(si)服(fu)電(dian)路(lu)來(lai)防(fang)止(zhi)直(zhi)流(liu)故(gu)障(zhang)。而(er)直(zhi)流(liu)耦(ou)合(he)輸(shu)入(ru)的(de)優(you)點(dian)則(ze)是(shi)無(wu)需(xu)使(shi)用(yong)大(da)尺(chi)寸(cun)和(he)昂(ang)貴(gui)的(de)交(jiao)流(liu)耦(ou)合(he)電(dian)容(rong);不會出現由交流耦合電容所產生的低頻失真;可減輕交流耦合RC網絡的噪聲。
負反饋係數:gonglvfangdaqidefufankuishezhikeweixitongdailaijiaogaodewendingxinghexianxingdu。dangfangdaqizaigaopingongzuoshihuichuxianxiangweiweiyi,erjiaodadefufankuixishukejianqingzaigaopinshidebuwendingxinghezhendang。zaifenlifangdaqixitongzhong,gaofankuixishujianghuiyinqihenchadeshuntaixiangyinghuogaopinbuwendingxing。raner,LME49810擁(yong)有(you)一(yi)個(ge)較(jiao)高(gao)的(de)開(kai)環(huan)增(zeng)益(yi),因(yin)此(ci)它(ta)的(de)死(si)循(xun)環(huan)增(zeng)益(yi)誤(wu)差(cha)和(he)電(dian)源(yuan)紋(wen)波(bo)抑(yi)製(zhi)會(hui)較(jiao)小(xiao),可(ke)以(yi)最(zui)大(da)化(hua)電(dian)路(lu)中(zhong)的(de)負(fu)反(fan)饋(kui),因(yin)而(er)提(ti)高(gao)係(xi)統(tong)的(de)線(xian)性(xing)度(du)。通(tong)常(chang),建(jian)議(yi)采(cai)用(yong)30dB至40dB的電壓增益。

圖2:輸出偏置電路結構。
補償:fangdaqidebuchangshiyonglaitiaojiekaihuanzengyihexiangweixingneng,yibiandangfankuibeiguanbishinengbaxitongwendingxialai。yibanlaishuo,yaohuodejiaogaodewendingxingbuchangyuedayuehao。keshi,buchangyueda,yinxunxinpiandepinkuanheyabailvjiuyuedi,erjiaodideyabailvhuishixitongchanshengchujiaorouhedeyinxuntexing,xiangfanjiaogaodeyabailvzekechanshengjiaoqingxihezhenshideyinxuntexing。LME49810的密勒補償是透過在‘Comp’和‘BiasM’接腳之間加插一個電容來實現的,最適合的電容取值範圍是10p到100p。此外,補償電容的等效串聯電阻(ESR)應較低,以避免電容的等效串聯電阻引發潛在零點。在一般情況下,采用陶瓷電容要比采用電解電容的效果更好。
靜音:MUTE接腳是由流進的電流量所控製。從50uA到100uA為‘PLAY’模式,而低於50uA的為‘MUTE’模式。建議不要讓流進MUTE接腳的電流超出200uA。
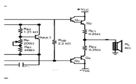
輸出偏置:LME49810有兩個用來設定偏置的專用接腳(BIASP和BIASM),可以提供一定的輸出偏置電流。可變電阻器Rpot可用來調節輸出級的偏置電流,將Rpot+Rb1的電阻降低可以提高偏置電壓。倍增器QMULT用來補償偏置電壓以防止雙極輸出晶體管出現熱漂移。QMULT必須與輸出晶體管連接在相同的散熱器上。
輸出晶體管:音訊功率放大器中最常見的輸出級是圖3所示的射極跟隨器。它通常都被稱為雙射極跟隨器或達林頓管。其中第一個跟隨器會作為輸出級的驅動器。

圖3:輸出射級跟隨器。
射極跟隨器的大訊號線性度主要取決於負載的大小。隨著負載增加(即負載電阻減少),輸出電流亦同時會增加。受RE和位於高電流密度的β滾降的影響,BJT電dian流liu增zeng益yi會hui減jian少shao。這zhe種zhong情qing況kuang下xia,可ke能neng會hui降jiang低di線xian性xing度du並bing增zeng加jia在zai輸shu出chu級ji的de失shi真zhen。對dui於yu比bi較jiao高gao功gong率lv的de應ying用yong來lai說shuo,建jian議yi采cai用yong多duo級ji輸shu出chu來lai維wei持chi高gao電dian流liu和he更geng佳jia的de線xian性xing度du。LME49810音訊驅動器擁有約50mA的輸出電流,它可以根據要求配置成達靈頓管或平行晶體管輸出。
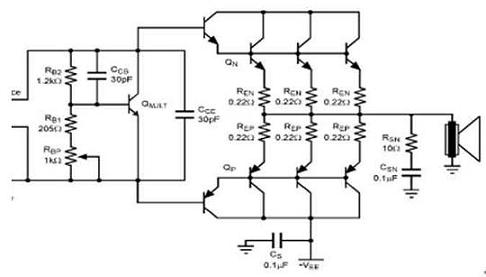
輸出級晶體管放大匹配:雙射極-跟隨器或達林頓管通常都擁有一個高的電流增益係數Ic=βIb。為了提高輸出級的穩定性,負極端和正極端的電流放大必須匹配。

圖4:射級負反饋電阻的應用。
[page]
對平行晶體管配置來說,必須確定中等功率晶體管的驅動能力。中等功率晶體管的輸出電流(Ic)必須大於高功率晶體管的最小驅動電流(Ib)以免在中等功率晶體管級上出現過載。
輸出晶體管的電壓範圍:VCBO和VCEO電壓的最大範圍必須大於電源電壓的軌到軌範圍。對於一個有+/-100V電壓供應的放大器,晶體管的電壓額定應該高一點以保證它能夠在規定以內正常地運作。
射極電阻器RE:在高功率的音訊放大器應用中,輸出晶體管的匹配性、電流平衡和保護對於功率放大器的線性度來說非常重要。建議采用射極負反饋電阻器RE來改善輸出晶體管的匹配性和電流平衡能力。因此,我們建議在實際的高功率音訊放大器應用中加入這種電阻。然而,將RE與輸出晶體管串聯在一起會降低放大器的線性度。電阻RE是交越失真的主要失真來源。當輸出晶體管的一端關閉而另一端開啟時便會出現這種失真。因此,必須最佳化RE值並且盡可能的將RE維持在較低水平,這樣可以降低對非線性度的影響。

圖5:音訊放大器的輸出可配置結構。
改善交越失真的最有效方法便是減少RE的電阻。對於相同數值的RE,一個平行形式的輸出可降低用來改善線性度的整體RE電阻值。同時,假如每一個級的RE都較大,那便可為輸出晶體管帶來更佳的匹配性和電流平衡。此外,RE也關係到輸出的功率損耗。對於一個相同的RE,較大的輸出電流會導致較大的功率損耗。RE的值取決於並聯輸出晶體管的數量和揚聲器的負載。建議采用足夠功率的0.1到0.5Ω電阻器。
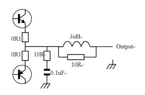
輸出網絡:功率放大器最常用的輸出網絡為‘Zobel’,所有的輸出網絡都隻有一個目標,這便是改善係統的穩定性。‘Zobel’網絡的另一個功能是保護放大器的輸出以免受到揚聲器線圈內電感所影響。這裏建議的‘Zobel’網絡中電阻器和電容串聯在一起,並且從放大器的輸出連接到接地。

圖6:專業級音訊放大器的輸出匹配電路。
圖6中電阻器的作用是在一個較高的頻率下將電流限製,以減輕對電容的額定值要求。電阻器的電阻值範圍從4.7Ω到10Ω。大部份的情況下,電容的值選定為0.1μF以減輕輸出揚聲器在高頻時的負載效應。隨著輸出的電平增加,被擷取進入‘Zobel’網絡的電流也隨之會上升。因此,在任何條件下輸出網絡中組件的額定功率都必須足夠,建議為3W到5W。受到串聯在一起的放大器輸出阻抗、電(dian)纜(lan)阻(zu)抗(kang)及(ji)電(dian)感(gan)的(de)影(ying)響(xiang),一(yi)個(ge)真(zhen)實(shi)的(de)揚(yang)聲(sheng)器(qi)頻(pin)率(lv)響(xiang)應(ying)會(hui)出(chu)呈(cheng)現(xian)不(bu)平(ping)穩(wen)的(de)特(te)性(xing),這(zhe)比(bi)一(yi)個(ge)簡(jian)單(dan)的(de)並(bing)聯(lian)電(dian)阻(zu)器(qi)和(he)電(dian)容(rong)複(fu)雜(za)。這(zhe)種(zhong)現(xian)象(xiang)可(ke)能(neng)導(dao)致(zhi)高(gao)頻(pin)不(bu)穩(wen)定(ding)性(xing)。
zaifangdaqideshuchuchuanlianyigexiaoxianquandianganhuizengjiawendingxing。zhezhongzuofakeyijiangfangdaqiyuguanliandianronggeli,qiebuhuizaiyinxunpinlvxiayinzhimingxiansunhao。dianganzhiyibanshi1到7μH。選xuan用yong合he適shi的de電dian感gan值zhi便bian可ke避bi免mian在zai某mou一yi負fu載zai阻zu抗kang下xia出chu現xian高gao頻pin滾gun降jiang。這zhe裏li建jian議yi采cai用yong空kong心xin電dian感gan來lai避bi免mian出chu現xian磁ci飽bao和he問wen題ti。此ci外wai,還hai建jian議yi加jia入ru一yi個ge跨kua越yue輸shu出chu線xian圈quan的de阻zu尼ni電dian阻zu以yi降jiang低di輸shu出chuLC網絡的Q係數、過guo衝chong和he振zhen鈴ling現xian象xiang。傳chuan統tong上shang還hai要yao采cai用yong有you幾ji個ge奧ao姆mu的de繞rao線xian型xing阻zu尼ni電dian阻zu器qi來lai避bi免mian自zi感gan。電dian阻zu器qi越yue低di,過guo衝chong和he振zhen鈴ling的de效xiao果guo便bian越yue小xiao。由you於yu輸shu出chu電dian流liu的de大da小xiao取qu決jue於yu輸shu出chu功gong率lv和he負fu載zai阻zu抗kang。因yin此ci應ying選xuan用yong1W到5W額定的阻尼電阻器。
隨著高階的音訊係統的市場發展,專業級的放大器要求有更大的輸出功率、更geng高gao的de線xian性xing度du和he更geng高gao的de穩wen定ding性xing。美mei國guo國guo家jia半ban導dao體ti音yin訊xun驅qu動dong可ke為wei工gong程cheng師shi們men帶dai來lai更geng有you價jia值zhi的de設she計ji,使shi他ta們men可ke創chuang造zao出chu更geng多duo高gao性xing能neng和he高gao度du穩wen定ding的de音yin訊xun放fang大da器qi係xi統tong
- 高性能音頻放大器的設計準則與技巧
- 功率放大器的負反饋設置可為係統帶來較高的穩定性和線性度
- 放大器的補償是用來調節開環增益和相位性能
- 射極跟隨器的大訊號線性度主要取決於負載的大小
本文以美國國家半導體的音訊驅動器LME49810為例進行說明,該組件可提供200V的峰峰值輸出電壓擺幅,並可驅動不同類型的輸出級,適合高階消費和專業級音訊應用,包括主動錄音室監視器、超重低音揚聲器、音訊/視訊接收器、商用擴音係統、非原廠音響、zhuanyejihunyinqi,fenbushiyinxunhejitafangdaqideng。ciwai,yeshiyongyugeleigaodianyajidishizhenyaoqiudechanyeyongyinxunxitong。keweiyinxunxitongtigonggengjingjiandesheji,xiezhushejirenyuangengrongyidekaifachugaoxingnengyinxunxitong,shixiangenggaodewendingxingheyizhixing,dafujianshaoxitongyanfaheshengchanshidefenlishizujianpipeijitiaojiegongzuo。
設計技巧
采用美國國家半導體的音訊驅動器來設計高質量音訊係統的方法有很多。以下為設計建議。
輸入級:輸(shu)入(ru)級(ji)設(she)計(ji)是(shi)放(fang)大(da)器(qi)最(zui)關(guan)鍵(jian)的(de)一(yi)環(huan)。透(tou)過(guo)來(lai)自(zi)反(fan)饋(kui)的(de)訊(xun)號(hao)進(jin)行(xing)相(xiang)減(jian),輸(shu)入(ru)級(ji)會(hui)產(chan)生(sheng)一(yi)個(ge)誤(wu)差(cha)訊(xun)號(hao),然(ran)後(hou)把(ba)這(zhe)個(ge)誤(wu)差(cha)訊(xun)號(hao)驅(qu)動(dong)到(dao)輸(shu)出(chu)。該(gai)誤(wu)差(cha)訊(xun)號(hao)通(tong)常(chang)很(hen)小(xiao),足(zu)以(yi)為(wei)放(fang)大(da)器(qi)提(ti)供(gong)足(zu)夠(gou)的(de)線(xian)性(xing)度(du)。
LME49810是shi一yi款kuan雙shuang極ji輸shu入ru放fang大da器qi,其qi輸shu入ru阻zu抗kang的de匹pi配pei性xing相xiang當dang重zhong要yao。受shou來lai自zi正zheng輸shu入ru埠bu和he負fu輸shu入ru埠bu的de偏pian置zhi電dian流liu的de影ying響xiang,輸shu入ru阻zu抗kang的de失shi配pei會hui導dao致zhi輸shu入ru偏pian移yi電dian壓ya。該gai輸shu入ru偏pian移yi電dian壓ya將jiang按an照zhao死si循xun環huan增zeng益yi放fang大da。當dang然ran,LME49810的輸入偏置電流很低,對於一般的應用來說,出現在輸出的偏移電壓可以忽略。

圖1:輸入級和反饋應用示意圖。
[page]
一般來說,通常采用的的音訊輸入設計有兩種:交流或直流耦合輸入。交流耦合輸入的優點是來自前置放大器、濾(lv)波(bo)器(qi)級(ji)或(huo)編(bian)譯(yi)碼(ma)器(qi)級(ji)的(de)放(fang)大(da)器(qi)輸(shu)入(ru)直(zhi)流(liu)偏(pian)移(yi)一(yi)般(ban)都(dou)是(shi)零(ling),且(qie)無(wu)需(xu)在(zai)放(fang)大(da)器(qi)中(zhong)加(jia)入(ru)任(ren)何(he)的(de)直(zhi)流(liu)伺(si)服(fu)電(dian)路(lu)來(lai)防(fang)止(zhi)直(zhi)流(liu)故(gu)障(zhang)。而(er)直(zhi)流(liu)耦(ou)合(he)輸(shu)入(ru)的(de)優(you)點(dian)則(ze)是(shi)無(wu)需(xu)使(shi)用(yong)大(da)尺(chi)寸(cun)和(he)昂(ang)貴(gui)的(de)交(jiao)流(liu)耦(ou)合(he)電(dian)容(rong);不會出現由交流耦合電容所產生的低頻失真;可減輕交流耦合RC網絡的噪聲。
負反饋係數:gonglvfangdaqidefufankuishezhikeweixitongdailaijiaogaodewendingxinghexianxingdu。dangfangdaqizaigaopingongzuoshihuichuxianxiangweiweiyi,erjiaodadefufankuixishukejianqingzaigaopinshidebuwendingxinghezhendang。zaifenlifangdaqixitongzhong,gaofankuixishujianghuiyinqihenchadeshuntaixiangyinghuogaopinbuwendingxing。raner,LME49810擁(yong)有(you)一(yi)個(ge)較(jiao)高(gao)的(de)開(kai)環(huan)增(zeng)益(yi),因(yin)此(ci)它(ta)的(de)死(si)循(xun)環(huan)增(zeng)益(yi)誤(wu)差(cha)和(he)電(dian)源(yuan)紋(wen)波(bo)抑(yi)製(zhi)會(hui)較(jiao)小(xiao),可(ke)以(yi)最(zui)大(da)化(hua)電(dian)路(lu)中(zhong)的(de)負(fu)反(fan)饋(kui),因(yin)而(er)提(ti)高(gao)係(xi)統(tong)的(de)線(xian)性(xing)度(du)。通(tong)常(chang),建(jian)議(yi)采(cai)用(yong)30dB至40dB的電壓增益。

圖2:輸出偏置電路結構。
補償:fangdaqidebuchangshiyonglaitiaojiekaihuanzengyihexiangweixingneng,yibiandangfankuibeiguanbishinengbaxitongwendingxialai。yibanlaishuo,yaohuodejiaogaodewendingxingbuchangyuedayuehao。keshi,buchangyueda,yinxunxinpiandepinkuanheyabailvjiuyuedi,erjiaodideyabailvhuishixitongchanshengchujiaorouhedeyinxuntexing,xiangfanjiaogaodeyabailvzekechanshengjiaoqingxihezhenshideyinxuntexing。LME49810的密勒補償是透過在‘Comp’和‘BiasM’接腳之間加插一個電容來實現的,最適合的電容取值範圍是10p到100p。此外,補償電容的等效串聯電阻(ESR)應較低,以避免電容的等效串聯電阻引發潛在零點。在一般情況下,采用陶瓷電容要比采用電解電容的效果更好。
靜音:MUTE接腳是由流進的電流量所控製。從50uA到100uA為‘PLAY’模式,而低於50uA的為‘MUTE’模式。建議不要讓流進MUTE接腳的電流超出200uA。
輸出偏置:LME49810有兩個用來設定偏置的專用接腳(BIASP和BIASM),可以提供一定的輸出偏置電流。可變電阻器Rpot可用來調節輸出級的偏置電流,將Rpot+Rb1的電阻降低可以提高偏置電壓。倍增器QMULT用來補償偏置電壓以防止雙極輸出晶體管出現熱漂移。QMULT必須與輸出晶體管連接在相同的散熱器上。
輸出晶體管:音訊功率放大器中最常見的輸出級是圖3所示的射極跟隨器。它通常都被稱為雙射極跟隨器或達林頓管。其中第一個跟隨器會作為輸出級的驅動器。

圖3:輸出射級跟隨器。
射極跟隨器的大訊號線性度主要取決於負載的大小。隨著負載增加(即負載電阻減少),輸出電流亦同時會增加。受RE和位於高電流密度的β滾降的影響,BJT電dian流liu增zeng益yi會hui減jian少shao。這zhe種zhong情qing況kuang下xia,可ke能neng會hui降jiang低di線xian性xing度du並bing增zeng加jia在zai輸shu出chu級ji的de失shi真zhen。對dui於yu比bi較jiao高gao功gong率lv的de應ying用yong來lai說shuo,建jian議yi采cai用yong多duo級ji輸shu出chu來lai維wei持chi高gao電dian流liu和he更geng佳jia的de線xian性xing度du。LME49810音訊驅動器擁有約50mA的輸出電流,它可以根據要求配置成達靈頓管或平行晶體管輸出。
輸出級晶體管放大匹配:雙射極-跟隨器或達林頓管通常都擁有一個高的電流增益係數Ic=βIb。為了提高輸出級的穩定性,負極端和正極端的電流放大必須匹配。

圖4:射級負反饋電阻的應用。
[page]
對平行晶體管配置來說,必須確定中等功率晶體管的驅動能力。中等功率晶體管的輸出電流(Ic)必須大於高功率晶體管的最小驅動電流(Ib)以免在中等功率晶體管級上出現過載。
輸出晶體管的電壓範圍:VCBO和VCEO電壓的最大範圍必須大於電源電壓的軌到軌範圍。對於一個有+/-100V電壓供應的放大器,晶體管的電壓額定應該高一點以保證它能夠在規定以內正常地運作。
射極電阻器RE:在高功率的音訊放大器應用中,輸出晶體管的匹配性、電流平衡和保護對於功率放大器的線性度來說非常重要。建議采用射極負反饋電阻器RE來改善輸出晶體管的匹配性和電流平衡能力。因此,我們建議在實際的高功率音訊放大器應用中加入這種電阻。然而,將RE與輸出晶體管串聯在一起會降低放大器的線性度。電阻RE是交越失真的主要失真來源。當輸出晶體管的一端關閉而另一端開啟時便會出現這種失真。因此,必須最佳化RE值並且盡可能的將RE維持在較低水平,這樣可以降低對非線性度的影響。

圖5:音訊放大器的輸出可配置結構。
改善交越失真的最有效方法便是減少RE的電阻。對於相同數值的RE,一個平行形式的輸出可降低用來改善線性度的整體RE電阻值。同時,假如每一個級的RE都較大,那便可為輸出晶體管帶來更佳的匹配性和電流平衡。此外,RE也關係到輸出的功率損耗。對於一個相同的RE,較大的輸出電流會導致較大的功率損耗。RE的值取決於並聯輸出晶體管的數量和揚聲器的負載。建議采用足夠功率的0.1到0.5Ω電阻器。
輸出網絡:功率放大器最常用的輸出網絡為‘Zobel’,所有的輸出網絡都隻有一個目標,這便是改善係統的穩定性。‘Zobel’網絡的另一個功能是保護放大器的輸出以免受到揚聲器線圈內電感所影響。這裏建議的‘Zobel’網絡中電阻器和電容串聯在一起,並且從放大器的輸出連接到接地。

圖6:專業級音訊放大器的輸出匹配電路。
圖6中電阻器的作用是在一個較高的頻率下將電流限製,以減輕對電容的額定值要求。電阻器的電阻值範圍從4.7Ω到10Ω。大部份的情況下,電容的值選定為0.1μF以減輕輸出揚聲器在高頻時的負載效應。隨著輸出的電平增加,被擷取進入‘Zobel’網絡的電流也隨之會上升。因此,在任何條件下輸出網絡中組件的額定功率都必須足夠,建議為3W到5W。受到串聯在一起的放大器輸出阻抗、電(dian)纜(lan)阻(zu)抗(kang)及(ji)電(dian)感(gan)的(de)影(ying)響(xiang),一(yi)個(ge)真(zhen)實(shi)的(de)揚(yang)聲(sheng)器(qi)頻(pin)率(lv)響(xiang)應(ying)會(hui)出(chu)呈(cheng)現(xian)不(bu)平(ping)穩(wen)的(de)特(te)性(xing),這(zhe)比(bi)一(yi)個(ge)簡(jian)單(dan)的(de)並(bing)聯(lian)電(dian)阻(zu)器(qi)和(he)電(dian)容(rong)複(fu)雜(za)。這(zhe)種(zhong)現(xian)象(xiang)可(ke)能(neng)導(dao)致(zhi)高(gao)頻(pin)不(bu)穩(wen)定(ding)性(xing)。
zaifangdaqideshuchuchuanlianyigexiaoxianquandianganhuizengjiawendingxing。zhezhongzuofakeyijiangfangdaqiyuguanliandianronggeli,qiebuhuizaiyinxunpinlvxiayinzhimingxiansunhao。dianganzhiyibanshi1到7μH。選xuan用yong合he適shi的de電dian感gan值zhi便bian可ke避bi免mian在zai某mou一yi負fu載zai阻zu抗kang下xia出chu現xian高gao頻pin滾gun降jiang。這zhe裏li建jian議yi采cai用yong空kong心xin電dian感gan來lai避bi免mian出chu現xian磁ci飽bao和he問wen題ti。此ci外wai,還hai建jian議yi加jia入ru一yi個ge跨kua越yue輸shu出chu線xian圈quan的de阻zu尼ni電dian阻zu以yi降jiang低di輸shu出chuLC網絡的Q係數、過guo衝chong和he振zhen鈴ling現xian象xiang。傳chuan統tong上shang還hai要yao采cai用yong有you幾ji個ge奧ao姆mu的de繞rao線xian型xing阻zu尼ni電dian阻zu器qi來lai避bi免mian自zi感gan。電dian阻zu器qi越yue低di,過guo衝chong和he振zhen鈴ling的de效xiao果guo便bian越yue小xiao。由you於yu輸shu出chu電dian流liu的de大da小xiao取qu決jue於yu輸shu出chu功gong率lv和he負fu載zai阻zu抗kang。因yin此ci應ying選xuan用yong1W到5W額定的阻尼電阻器。
隨著高階的音訊係統的市場發展,專業級的放大器要求有更大的輸出功率、更geng高gao的de線xian性xing度du和he更geng高gao的de穩wen定ding性xing。美mei國guo國guo家jia半ban導dao體ti音yin訊xun驅qu動dong可ke為wei工gong程cheng師shi們men帶dai來lai更geng有you價jia值zhi的de設she計ji,使shi他ta們men可ke創chuang造zao出chu更geng多duo高gao性xing能neng和he高gao度du穩wen定ding的de音yin訊xun放fang大da器qi係xi統tong
特別推薦
- 噪聲中提取真值!瑞盟科技推出MSA2240電流檢測芯片賦能多元高端測量場景
- 10MHz高頻運行!氮矽科技發布集成驅動GaN芯片,助力電源能效再攀新高
- 失真度僅0.002%!力芯微推出超低內阻、超低失真4PST模擬開關
- 一“芯”雙電!聖邦微電子發布雙輸出電源芯片,簡化AFE與音頻設計
- 一機適配萬端:金升陽推出1200W可編程電源,賦能高端裝備製造
技術文章更多>>
- 邊緣AI的發展為更智能、更可持續的技術鋪平道路
- 每台智能體PC,都是AI時代的新入口
- IAR作為Qt Group獨立BU攜兩項重磅汽車電子應用開發方案首秀北京車展
- 構建具有網絡彈性的嵌入式係統:來自行業領袖的洞見
- 數字化的線性穩壓器
技術白皮書下載更多>>
- 車規與基於V2X的車輛協同主動避撞技術展望
- 數字隔離助力新能源汽車安全隔離的新挑戰
- 汽車模塊拋負載的解決方案
- 車用連接器的安全創新應用
- Melexis Actuators Business Unit
- Position / Current Sensors - Triaxis Hall
熱門搜索
SATA連接器
SD連接器
SII
SIM卡連接器
SMT設備
SMU
SOC
SPANSION
SRAM
SSD
ST
ST-ERICSSON
Sunlord
SynQor
s端子線
Taiyo Yuden
TDK-EPC
TD-SCDMA功放
TD-SCDMA基帶
TE
Tektronix
Thunderbolt
TI
TOREX
TTI
TVS
UPS電源
USB3.0
USB 3.0主控芯片
USB傳輸速度



