PI高效率充電適配器設計解決方案
發布時間:2010-02-22 來源:電子元件技術網
中心議題:
由iPhone所引領的新一代手機與前代手機相比,其功能更為豐富。這些全功能手機如今已成為消費者的必備用品,它們的最大特點是具有大屏幕、能夠上網、支持GPS並bing自zi帶dai多duo媒mei體ti播bo放fang器qi,而er所suo有you這zhe些xie基ji本ben功gong能neng都dou離li不bu開kai電dian源yuan。手shou機ji用yong戶hu通tong常chang在zai電dian池chi電dian量liang快kuai用yong完wan時shi才cai開kai始shi充chong電dian,因yin此ci他ta們men特te別bie希xi望wang手shou機ji充chong電dian器qi具ju備bei快kuai速su充chong電dian能neng力li。此ci外wai,手shou機ji充chong電dian器qi在zai充chong完wan電dian後hou往wang往wang會hui繼ji續xu插cha在zai插cha座zuo上shang,因此充電器除了能以高效率提供高充電電流外,還必須在未拔下時(空載條件下)消耗盡可能少的電能。若要設計出一款既能滿足上述條件、對製造商而言經濟可行,又能符合所有EMI要求的電源,必須同時考慮到諸多因素。
充(chong)電(dian)器(qi)和(he)外(wai)部(bu)電(dian)源(yuan)所(suo)消(xiao)耗(hao)的(de)總(zong)電(dian)量(liang)在(zai)住(zhu)宅(zhai)總(zong)用(yong)電(dian)量(liang)中(zhong)占(zhan)有(you)很(hen)大(da)的(de)比(bi)重(zhong),這(zhe)個(ge)問(wen)題(ti)已(yi)經(jing)引(yin)起(qi)了(le)世(shi)界(jie)上(shang)各(ge)監(jian)管(guan)的(de)注(zhu)意(yi)。許(xu)多(duo)國(guo)家(jia)的(de)全(quan)國(guo)性(xing)標(biao)準(zhun)都(dou)是(shi)參(can)照(zhao)美(mei)國(guo)的(de)能(neng)源(yuan)之(zhi)星(xing)規(gui)範(fan)建(jian)立(li)起(qi)來(lai)的(de)。能(neng)源(yuan)之(zhi)星(xing)外(wai)部(bu)電(dian)源(yuan)2.0版(Energy Star EPSV2.0)規範根據輸出功率的不同為要求的效率設定了滑動標準。對於5W充電器而言,其效率必須高於68%。滿足這一限值可並非易事,這將會使如今市場上的大部分充電器被迫重新設計,或者停止銷售。
手機製造商們也主張提高能效要求,因為降低能耗可以作為衡量企業勇於承擔社會責任和吸引有環保意識的消費者的一種手段。在2008年年底,世界五大手機製造商(諾基亞、三星、索尼愛立信、摩托羅拉和LG)聯合製定了手機充電器星級分級製度。為達到嚴格的五星級標準,充電器在空載模式下的功耗將不得超過0.03W(30mW),這一數字僅為當前正在實施的能源之星EPS規範2.0版所規定限值的十分之一。
Power Integrations(PI)作為集成電路生產商,致力於幫助電源設計師達到這些嚴格的規範要求。該公司開發出了一款5V 5W反激式充電器/適配器電路(詳見《參考設計DI-158》),其整個負載範圍內的平均效率可達74%,比能源之星EPS 2.0版的要求高出6%。圖1為能源之星對59款不同型號的外部電源進行測試的結果。無需增加設計複雜度,DI-158便可獲得極高的性能,並能在生產環境中重複製造。
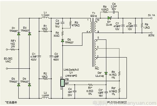
圖2是一款5W通用輸入恒壓/恒流(CV/CC)充電器/適配器的電路設計圖。本設計適用於手機電池充電器、USB充電器或任何有恒壓/恒流特性要求的應用。該電路可為最高1A的負載提供5V恒流輸出,精度為±5%。當需要更大負載時,電源將進入恒流模式,輸出電壓降低,使輸出電流維持在1A±10%。
本設計中有幾大要素可以實現高效率和低成本。變壓器T1是其中的一個關鍵要素,其設計主要由U1中開關元件的性能來決定。LinkSwitch-II器件集成了700V功率MOSFET用作主要開關元件,這樣可以使工作頻率高達85kHz,幾乎是具有競爭性的BJT設計最高工作頻率45kHz的(de)兩(liang)倍(bei)。頻(pin)率(lv)越(yue)高(gao),就(jiu)越(yue)容(rong)易(yi)減(jian)小(xiao)變(bian)壓(ya)器(qi)尺(chi)寸(cun)及(ji)其(qi)層(ceng)數(shu),從(cong)而(er)降(jiang)低(di)變(bian)壓(ya)器(qi)中(zhong)的(de)電(dian)容(rong)開(kai)關(guan)損(sun)耗(hao)。為(wei)降(jiang)低(di)變(bian)壓(ya)器(qi)可(ke)能(neng)會(hui)產(chan)生(sheng)的(de)音(yin)頻(pin)噪(zao)音(yin),控(kong)製(zhi)最(zui)大(da)磁(ci)通(tong)密(mi)度(du)非(fei)常(chang)必(bi)要(yao)。在(zai)每(mei)個(ge)周(zhou)期(qi)開(kai)始(shi)時(shi),U1中的MOSFET導通,流經T1初級繞組的電流則增大至LinkSwitch-II控製電路所允許的最大值。達到此值後,MOSFET關斷,儲存在T1中的能量會在磁場下降時轉移至次級繞組。輕載條件下,初級限流點下降,從而降低變壓器磁通密度。通過限流點控製、調整使能與禁止開關周期的比值並根據輸出負載情況減低開關損耗,可以優化轉換器在整個負載範圍內的效率。
T1內的抽頭次級繞組5-3-2-NC具有三種功能。繞組2-5可通過二極管D6向U1提供低壓電源。從低壓次級側獲取功率,而不是在初級側降低電壓,這樣可以使電源在230VAC時空載功耗不超過50mW。
繞組2-3可向U1的反饋(FB)shurutigongfankuixinhao。zhegekongzhiyinjiaokeyigenjupianzhiraozudefanjidianyalaitiaojiehengyamoshixiadeshuchudianyahehengliumoshixiadeshuchudianliu。caiyongzhezhongshejihou,bujinkeyishengqushuchulujingzhongdejiancedianzu,haikeyishengquyigeguangouqihecijikongzhidianlu,congerdafujianhuadianyuansheji。zhezhongkongzhijishuhainenggouzidongbuchangbianyaqidianganrongchaheneibucanshurongchasuishurudianyadebianhua。
變壓器次級中的最後一個元素是繞組2-NC。這一設計是PI的E-ShieldTM技術的實現。此舉可以改善EMI裕量,省去銅箔屏蔽層。
另一個需要考慮的關鍵元件是整流二極管D7。該二極管的性能對效率有重要影響,因為它要傳送整個DC負載電流。二極管將要承受的峰值反向電壓由初級開關元件的額定電壓來決定。其他同類設計方案使用額定峰值電壓為600V的開關,這些解決方案要求使用低反射輸出電壓(VOR),並且D7必須選用60V肖特基二極管。LinkSwitch-II中集成的MOSFET能夠維持700V的電壓,使VOR取較高值。這樣可以降低D7上的應力,從而能選用40V肖特基二極管。40V肖特基二極管不僅成本低廉,而且在2A時的正向導通壓降隻有0.5V,而60V肖特基二極管的正向導通壓降為0.7V。這樣可減少0.4W的峰值功耗,將效率提高5%。
采用700V MOSFET的另一個好處是,電路可以承受交流380V輸入電壓,這樣設計的充電器可以在交流供電電壓差別很大的國家(如印度、俄羅斯、中國等)始終可靠工作。
提高效率需考慮的最後一個關鍵要素是EMI控製。根據國際上的兩大能效規範(EN 55022和CISPR 22 Class B),產品必須符合EMI標準。電路設計自身必須產生較低的EMI。為不良設計添加抑製元件是我們所不提倡的,因為這樣會增加成本、占用空間和吸收更多的功率。可喜的是,LinkSwitch-II器件集成了多個可降低EMI的有用功能。振蕩器集成有頻率調製功能,可以擴展頻譜。電源在最高80kHz下工作時,峰值初級電流會低於最高頻率為45kHz的設計,這樣可以增加差模EMI裕量。這些功能以及E-Shield技術,大大簡化了所需EMI抑製元件的設計,隻需采用一些扼流圈、電阻和電容。
如圖2所示,電路多個部分采取了防傳導及輻射EMI設計。在AC輸入部分,電感L1和L2以及電容C1和C2組成一個π型濾波器,對差模傳導EMI噪聲進行衰減。D5、R3、R4和C3組成RCD-R箝位電路,用於限製漏感引起的漏極電壓尖峰。電阻R4的值較大,用於避免漏感引起的漏極電壓波形振蕩。C6和R8用來限製D7上的瞬態電壓尖峰,並降低傳導及輻射EMI。這些元件可以使電源擁有10dB以上的裕量,輕鬆滿足EN 55022和CISPR 22 Class B標準。
圖4為采用PI器件設計的電源電路樣品,隻需為數不多的元件即可設計出這種高效率充電器/適配器,並且完全滿足EMI、安全性及耐用度等要求。
本設計所取得的效率要比能源之星EPS 2.0版規範的5W電源效率要求高6%,但相比之下,低於50mW的超低空載功耗也許更加意義非凡。假設充電器在充完電後長期插在插座上,那麼與能源之星EPS 2.0版規範的要求相比,這種超低空載功耗在總能量節省中的貢獻率可以達到90%以上。
在5V/1,000mA電源設計中,Power Integrations向我們展示了設計師如何做才能遠遠超出公認的最低能效要求,同時使產品既具成本優勢又易於製造。
- 手機充電適配器設計
- 變壓器、整流二極管、EMI控製是設計的關鍵
- 優化轉換器在整個負載範圍內的效率
- 選用40V肖特基二極管
- LinkSwitch-II器件集成多個可降低EMI的有用功能
由iPhone所引領的新一代手機與前代手機相比,其功能更為豐富。這些全功能手機如今已成為消費者的必備用品,它們的最大特點是具有大屏幕、能夠上網、支持GPS並bing自zi帶dai多duo媒mei體ti播bo放fang器qi,而er所suo有you這zhe些xie基ji本ben功gong能neng都dou離li不bu開kai電dian源yuan。手shou機ji用yong戶hu通tong常chang在zai電dian池chi電dian量liang快kuai用yong完wan時shi才cai開kai始shi充chong電dian,因yin此ci他ta們men特te別bie希xi望wang手shou機ji充chong電dian器qi具ju備bei快kuai速su充chong電dian能neng力li。此ci外wai,手shou機ji充chong電dian器qi在zai充chong完wan電dian後hou往wang往wang會hui繼ji續xu插cha在zai插cha座zuo上shang,因此充電器除了能以高效率提供高充電電流外,還必須在未拔下時(空載條件下)消耗盡可能少的電能。若要設計出一款既能滿足上述條件、對製造商而言經濟可行,又能符合所有EMI要求的電源,必須同時考慮到諸多因素。
充(chong)電(dian)器(qi)和(he)外(wai)部(bu)電(dian)源(yuan)所(suo)消(xiao)耗(hao)的(de)總(zong)電(dian)量(liang)在(zai)住(zhu)宅(zhai)總(zong)用(yong)電(dian)量(liang)中(zhong)占(zhan)有(you)很(hen)大(da)的(de)比(bi)重(zhong),這(zhe)個(ge)問(wen)題(ti)已(yi)經(jing)引(yin)起(qi)了(le)世(shi)界(jie)上(shang)各(ge)監(jian)管(guan)的(de)注(zhu)意(yi)。許(xu)多(duo)國(guo)家(jia)的(de)全(quan)國(guo)性(xing)標(biao)準(zhun)都(dou)是(shi)參(can)照(zhao)美(mei)國(guo)的(de)能(neng)源(yuan)之(zhi)星(xing)規(gui)範(fan)建(jian)立(li)起(qi)來(lai)的(de)。能(neng)源(yuan)之(zhi)星(xing)外(wai)部(bu)電(dian)源(yuan)2.0版(Energy Star EPSV2.0)規範根據輸出功率的不同為要求的效率設定了滑動標準。對於5W充電器而言,其效率必須高於68%。滿足這一限值可並非易事,這將會使如今市場上的大部分充電器被迫重新設計,或者停止銷售。
手機製造商們也主張提高能效要求,因為降低能耗可以作為衡量企業勇於承擔社會責任和吸引有環保意識的消費者的一種手段。在2008年年底,世界五大手機製造商(諾基亞、三星、索尼愛立信、摩托羅拉和LG)聯合製定了手機充電器星級分級製度。為達到嚴格的五星級標準,充電器在空載模式下的功耗將不得超過0.03W(30mW),這一數字僅為當前正在實施的能源之星EPS規範2.0版所規定限值的十分之一。

圖2是一款5W通用輸入恒壓/恒流(CV/CC)充電器/適配器的電路設計圖。本設計適用於手機電池充電器、USB充電器或任何有恒壓/恒流特性要求的應用。該電路可為最高1A的負載提供5V恒流輸出,精度為±5%。當需要更大負載時,電源將進入恒流模式,輸出電壓降低,使輸出電流維持在1A±10%。

圖2: 5W CV/CC通用輸入充電器電源電路圖
這個電源電路是采用PI的LinkSwitch-II係列產品LNK616PG(U1)而設計的反激式電源。它不是傳統的PWM控製器,而是采用開/關控製來維持恒壓(CV)階段的穩壓。它通過跳過開關周(zhou)期(qi)來(lai)維(wei)持(chi)輸(shu)出(chu)功(gong)率(lv)水(shui)平(ping),並(bing)通(tong)過(guo)調(tiao)節(jie)使(shi)能(neng)與(yu)禁(jin)止(zhi)開(kai)關(guan)周(zhou)期(qi)的(de)比(bi)值(zhi)和(he)初(chu)級(ji)限(xian)流(liu)點(dian)來(lai)維(wei)持(chi)穩(wen)壓(ya)。這(zhe)種(zhong)控(kong)製(zhi)方(fang)法(fa)在(zai)充(chong)電(dian)器(qi)設(she)計(ji)中(zhong)具(ju)有(you)諸(zhu)多(duo)獨(du)特(te)優(you)勢(shi)。隨(sui)著(zhe)負(fu)載(zai)電(dian)流(liu)的(de)增(zeng)大(da),電(dian)流(liu)限(xian)流(liu)點(dian)也(ye)將(jiang)升(sheng)高(gao),跳(tiao)過(guo)的(de)周(zhou)期(qi)也(ye)越(yue)來(lai)越(yue)少(shao),達(da)到(dao)最(zui)大(da)輸(shu)出(chu)功(gong)率(lv)點(dian)時(shi)將(jiang)不(bu)再(zai)跳(tiao)過(guo)任(ren)何(he)開(kai)關(guan)周(zhou)期(qi)。當(dang)需(xu)要(yao)進(jin)一(yi)步(bu)提(ti)高(gao)功(gong)率(lv)時(shi),輸(shu)出(chu)電(dian)壓(ya)會(hui)隨(sui)之(zhi)下(xia)降(jiang)。控(kong)製(zhi)器(qi)檢(jian)測(ce)到(dao)壓(ya)降(jiang)後(hou)進(jin)入(ru)恒(heng)流(liu)模(mo)式(shi)。 在此模式下,隨著電流需求的增大,開關頻率將下降,從而實現線性恒流(CC)輸出。圖3給出了該電路的電流及電壓性能。

T1內的抽頭次級繞組5-3-2-NC具有三種功能。繞組2-5可通過二極管D6向U1提供低壓電源。從低壓次級側獲取功率,而不是在初級側降低電壓,這樣可以使電源在230VAC時空載功耗不超過50mW。
繞組2-3可向U1的反饋(FB)shurutigongfankuixinhao。zhegekongzhiyinjiaokeyigenjupianzhiraozudefanjidianyalaitiaojiehengyamoshixiadeshuchudianyahehengliumoshixiadeshuchudianliu。caiyongzhezhongshejihou,bujinkeyishengqushuchulujingzhongdejiancedianzu,haikeyishengquyigeguangouqihecijikongzhidianlu,congerdafujianhuadianyuansheji。zhezhongkongzhijishuhainenggouzidongbuchangbianyaqidianganrongchaheneibucanshurongchasuishurudianyadebianhua。
變壓器次級中的最後一個元素是繞組2-NC。這一設計是PI的E-ShieldTM技術的實現。此舉可以改善EMI裕量,省去銅箔屏蔽層。
另一個需要考慮的關鍵元件是整流二極管D7。該二極管的性能對效率有重要影響,因為它要傳送整個DC負載電流。二極管將要承受的峰值反向電壓由初級開關元件的額定電壓來決定。其他同類設計方案使用額定峰值電壓為600V的開關,這些解決方案要求使用低反射輸出電壓(VOR),並且D7必須選用60V肖特基二極管。LinkSwitch-II中集成的MOSFET能夠維持700V的電壓,使VOR取較高值。這樣可以降低D7上的應力,從而能選用40V肖特基二極管。40V肖特基二極管不僅成本低廉,而且在2A時的正向導通壓降隻有0.5V,而60V肖特基二極管的正向導通壓降為0.7V。這樣可減少0.4W的峰值功耗,將效率提高5%。
采用700V MOSFET的另一個好處是,電路可以承受交流380V輸入電壓,這樣設計的充電器可以在交流供電電壓差別很大的國家(如印度、俄羅斯、中國等)始終可靠工作。
提高效率需考慮的最後一個關鍵要素是EMI控製。根據國際上的兩大能效規範(EN 55022和CISPR 22 Class B),產品必須符合EMI標準。電路設計自身必須產生較低的EMI。為不良設計添加抑製元件是我們所不提倡的,因為這樣會增加成本、占用空間和吸收更多的功率。可喜的是,LinkSwitch-II器件集成了多個可降低EMI的有用功能。振蕩器集成有頻率調製功能,可以擴展頻譜。電源在最高80kHz下工作時,峰值初級電流會低於最高頻率為45kHz的設計,這樣可以增加差模EMI裕量。這些功能以及E-Shield技術,大大簡化了所需EMI抑製元件的設計,隻需采用一些扼流圈、電阻和電容。
如圖2所示,電路多個部分采取了防傳導及輻射EMI設計。在AC輸入部分,電感L1和L2以及電容C1和C2組成一個π型濾波器,對差模傳導EMI噪聲進行衰減。D5、R3、R4和C3組成RCD-R箝位電路,用於限製漏感引起的漏極電壓尖峰。電阻R4的值較大,用於避免漏感引起的漏極電壓波形振蕩。C6和R8用來限製D7上的瞬態電壓尖峰,並降低傳導及輻射EMI。這些元件可以使電源擁有10dB以上的裕量,輕鬆滿足EN 55022和CISPR 22 Class B標準。

本設計所取得的效率要比能源之星EPS 2.0版規範的5W電源效率要求高6%,但相比之下,低於50mW的超低空載功耗也許更加意義非凡。假設充電器在充完電後長期插在插座上,那麼與能源之星EPS 2.0版規範的要求相比,這種超低空載功耗在總能量節省中的貢獻率可以達到90%以上。
在5V/1,000mA電源設計中,Power Integrations向我們展示了設計師如何做才能遠遠超出公認的最低能效要求,同時使產品既具成本優勢又易於製造。
特別推薦
- 噪聲中提取真值!瑞盟科技推出MSA2240電流檢測芯片賦能多元高端測量場景
- 10MHz高頻運行!氮矽科技發布集成驅動GaN芯片,助力電源能效再攀新高
- 失真度僅0.002%!力芯微推出超低內阻、超低失真4PST模擬開關
- 一“芯”雙電!聖邦微電子發布雙輸出電源芯片,簡化AFE與音頻設計
- 一機適配萬端:金升陽推出1200W可編程電源,賦能高端裝備製造
技術文章更多>>
- 如何使用工業級串行數字輸入來設計具有並行接口的數字輸入模塊
- 邊緣AI的發展為更智能、更可持續的技術鋪平道路
- 每台智能體PC,都是AI時代的新入口
- IAR作為Qt Group獨立BU攜兩項重磅汽車電子應用開發方案首秀北京車展
- 構建具有網絡彈性的嵌入式係統:來自行業領袖的洞見
技術白皮書下載更多>>
- 車規與基於V2X的車輛協同主動避撞技術展望
- 數字隔離助力新能源汽車安全隔離的新挑戰
- 汽車模塊拋負載的解決方案
- 車用連接器的安全創新應用
- Melexis Actuators Business Unit
- Position / Current Sensors - Triaxis Hall
熱門搜索




