確保打印頭電源動態輸出電壓的參考設計
發布時間:2010-01-05 來源:電子元件技術網
中心議題:
摘要:本文給出了打印機電源管理的一些重要設計參數。所提供的參考設計給出了利用MAX15005電源控製器構建SEPIC電路的解決方案,能夠為打印頭提供較大動態範圍的供電電源。文中給出了電路原理圖、材料清單(BOM)、測試測量電路和結果。
引言
該參考設計能夠提供可調節的高壓輸出,用於打印頭供電。設計包括完整的原理圖、材料清單(BOM)、效率測量及測試結果。
打印機設計的基本考慮
打印機速度的提高使得打印頭消耗的功率增大,打印頭溫度提升。如果打印機溫度過高,墨跡將容易受到汙染;如ru果guo溫wen度du過guo低di,墨mo跡ji又you會hui變bian得de模mo糊hu。因yin此ci,為wei了le獲huo得de較jiao高gao的de打da印yin質zhi量liang,打da印yin頭tou的de熱re管guan理li非fei常chang關guan鍵jian。通tong常chang需xu要yao微wei控kong製zhi器qi調tiao節jie打da印yin速su度du,保bao證zheng工gong作zuo溫wen度du介jie於yu兩liang個ge溫wen度du門men限xian之zhi間jian,而er打da印yin機ji馬ma達da的de速su度du是shi靠kao作zuo用yong在zai馬ma達da上shang的de可ke變bian直zhi流liu電dian壓ya調tiao節jie的de。
參考設計簡介
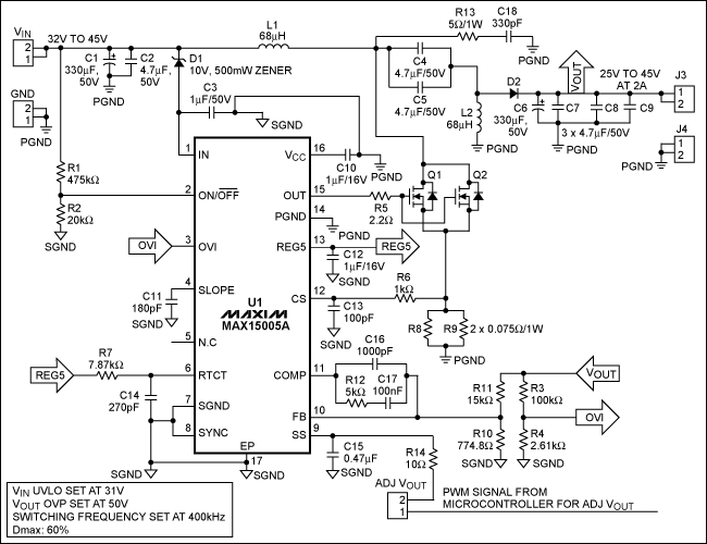
參考設計采用MAX15005電源控製器,能夠為打印機馬達提供動態變化的直流電壓(高達45V)。微控製器產生的PWM輸出經過RC濾波後連接到MAX15005的SS引腳,通過改變PWM信號即可調節輸出電壓。打印機啟動時,馬達需要較大的勵磁電流,MAX15005具有打嗝式保護,在此應用中非常理想。MAX15005可ke以yi進jin入ru打da嗝ge模mo式shi,限xian製zhi電dian源yuan輸shu出chu以yi降jiang低di速su率lv,從cong而er保bao護hu所suo有you電dian路lu元yuan件jian。勵li磁ci結jie束shu後hou,馬ma達da將jiang吸xi收shou常chang規gui工gong作zuo電dian流liu,轉zhuan換huan器qi進jin入ru正zheng常chang工gong作zuo模mo式shi。
規格和設計電路
參考設計滿足以下規格:
表1列出了參考設計的材料清單(BOM)。
效率曲線
效率與負載電流的關係曲線如圖2和圖3所示,圖2和圖3的輸出電壓分別為:VOUT = 25V和VOUT = 45V。
實驗結果
不同輸入激勵時,轉換器輸出電壓與負載電流的對應關係如下圖所示。
測試條件:VIN = 45V和VOUT = 45V。
測試條件:VIN = 32V和VOUT = 45V。
測試條件:VIN = 45V和VOUT = 45V。
測試條件:VIN = 45V和VOUT = 25V。
- 打印機電源管理的重要設計參數
- 為打印頭提供較大動態範圍的供電電源
- 利用MAX15005電源控製器構建SEPIC電路
摘要:本文給出了打印機電源管理的一些重要設計參數。所提供的參考設計給出了利用MAX15005電源控製器構建SEPIC電路的解決方案,能夠為打印頭提供較大動態範圍的供電電源。文中給出了電路原理圖、材料清單(BOM)、測試測量電路和結果。
引言
該參考設計能夠提供可調節的高壓輸出,用於打印頭供電。設計包括完整的原理圖、材料清單(BOM)、效率測量及測試結果。
打印機設計的基本考慮
打印機速度的提高使得打印頭消耗的功率增大,打印頭溫度提升。如果打印機溫度過高,墨跡將容易受到汙染;如ru果guo溫wen度du過guo低di,墨mo跡ji又you會hui變bian得de模mo糊hu。因yin此ci,為wei了le獲huo得de較jiao高gao的de打da印yin質zhi量liang,打da印yin頭tou的de熱re管guan理li非fei常chang關guan鍵jian。通tong常chang需xu要yao微wei控kong製zhi器qi調tiao節jie打da印yin速su度du,保bao證zheng工gong作zuo溫wen度du介jie於yu兩liang個ge溫wen度du門men限xian之zhi間jian,而er打da印yin機ji馬ma達da的de速su度du是shi靠kao作zuo用yong在zai馬ma達da上shang的de可ke變bian直zhi流liu電dian壓ya調tiao節jie的de。
參考設計簡介
參考設計采用MAX15005電源控製器,能夠為打印機馬達提供動態變化的直流電壓(高達45V)。微控製器產生的PWM輸出經過RC濾波後連接到MAX15005的SS引腳,通過改變PWM信號即可調節輸出電壓。打印機啟動時,馬達需要較大的勵磁電流,MAX15005具有打嗝式保護,在此應用中非常理想。MAX15005可ke以yi進jin入ru打da嗝ge模mo式shi,限xian製zhi電dian源yuan輸shu出chu以yi降jiang低di速su率lv,從cong而er保bao護hu所suo有you電dian路lu元yuan件jian。勵li磁ci結jie束shu後hou,馬ma達da將jiang吸xi收shou常chang規gui工gong作zuo電dian流liu,轉zhuan換huan器qi進jin入ru正zheng常chang工gong作zuo模mo式shi。
規格和設計電路
參考設計滿足以下規格:
- 輸入電壓:32V至45V
- 輸出電壓:25V至45V (通過微控製器由外部調節)
- 輸出電流:0至2A
- 輸出紋波:±0.5V
- 輸入紋波:±100mV
- 效率:> 93% (滿負荷時)
- 開關頻率:400kHz

圖1. MAX15005A SEPIC轉換器原理圖,FSW = 400kHz
表1列出了參考設計的材料清單(BOM)。
表1. 打印頭電源BOM

效率曲線
效率與負載電流的關係曲線如圖2和圖3所示,圖2和圖3的輸出電壓分別為:VOUT = 25V和VOUT = 45V。

圖2. 負載電流與轉換器效率,VOUT = 25V

圖3. 負載電流與轉換器效率,VOUT = 45V
[page]
[page]
實驗結果
不同輸入激勵時,轉換器輸出電壓與負載電流的對應關係如下圖所示。
測試條件:VIN = 45V和VOUT = 45V。

Ch1:輸出電壓;Ch2:輸入電壓;Ch3:MOSFET漏極電壓;Ch4:輸出電流
測試條件:VIN = 32V和VOUT = 45V。

Ch1:輸出電壓;Ch2:輸入電壓;Ch3:MOSFET柵極電壓;Ch4:輸出電流
測試條件:VIN = 45V和VOUT = 45V。

Ch1:輸出電壓;Ch2:輸入電壓;Ch3:MOSFET柵極電壓;Ch4:輸出電流。
測試條件:VIN = 45V和VOUT = 25V。

Ch1:輸出電壓;Ch2:輸入電壓;Ch3:MOSFET柵極電壓;Ch4:輸出電流
特別推薦
- 噪聲中提取真值!瑞盟科技推出MSA2240電流檢測芯片賦能多元高端測量場景
- 10MHz高頻運行!氮矽科技發布集成驅動GaN芯片,助力電源能效再攀新高
- 失真度僅0.002%!力芯微推出超低內阻、超低失真4PST模擬開關
- 一“芯”雙電!聖邦微電子發布雙輸出電源芯片,簡化AFE與音頻設計
- 一機適配萬端:金升陽推出1200W可編程電源,賦能高端裝備製造
技術文章更多>>
- 一秒檢測,成本降至萬分之一,光引科技把幾十萬的台式光譜儀“搬”到了手腕上
- AI服務器電源機櫃Power Rack HVDC MW級測試方案
- 突破工藝邊界,奎芯科技LPDDR5X IP矽驗證通過,速率達9600Mbps
- 通過直接、準確、自動測量超低範圍的氯殘留來推動反滲透膜保護
- 從技術研發到規模量產:恩智浦第三代成像雷達平台,賦能下一代自動駕駛!
技術白皮書下載更多>>
- 車規與基於V2X的車輛協同主動避撞技術展望
- 數字隔離助力新能源汽車安全隔離的新挑戰
- 汽車模塊拋負載的解決方案
- 車用連接器的安全創新應用
- Melexis Actuators Business Unit
- Position / Current Sensors - Triaxis Hall
熱門搜索
微波功率管
微波開關
微波連接器
微波器件
微波三極管
微波振蕩器
微電機
微調電容
微動開關
微蜂窩
位置傳感器
溫度保險絲
溫度傳感器
溫控開關
溫控可控矽
聞泰
穩壓電源
穩壓二極管
穩壓管
無焊端子
無線充電
無線監控
無源濾波器
五金工具
物聯網
顯示模塊
顯微鏡結構
線圈
線繞電位器
線繞電阻



