工作頻率為 300 kHz 的汽車 LED 驅動器
發布時間:2023-09-23 責任編輯:lina
【導讀】本應用筆記介紹了 MLX10803 降壓拓撲中平均 LED 電流的依賴性來源。由於其設計工作在低於 150 kHz 的開關頻率,因此本文檔將介紹如何使用前饋補償網絡解決相關性。
本應用筆記介紹了 MLX10803 降壓拓撲中平均 LED 電流的依賴性來源。由於其設計工作在低於 150 kHz 的開關頻率,因此本文檔將介紹如何使用前饋補償網絡解決相關性。
理論:開關延遲
由於內部傳播延遲而導致的延遲
在上圖中(圖 1),線圈電流的 IREF/VREF 引腳上定義的閾值達到 1。但是,MLX10803 在檢測到RSense 上的閾值(為 1),DRVOUT 上的 FET 實際開關為 2。
備注:該延遲與去抖時間 (Tdeb ~ 30 ns) 無關。Tdeb 旨在消除由於 RSense 引腳上的振鈴而導致的任何問題。
由於驅動器 FET 的下降斜率導致的延遲
關閉 FET 所需的時間會產生額外的延遲:T_FEToff_delay
例如:
使用 EVB10803_1 降壓評估板時,其中 SOT223 BSP318 由 R2 = 100 Ω 驅動,FET 關閉延遲約為 30 ns。
相比之下,SOT23 PMV213SN 具有較小的柵極電容,與 100 Ω 驅動電阻相結合會增加約 120 ns 的延遲(參見圖 2)。
由於開關延遲而導致 ILED 的電源依賴性
平均 LED 電流的誤差取決於電源。
[tex] I _ {error}=frac{V_ {sup}-V_ {LED}}{L}times T_ {totalhspace{1mm}offhspace{1mm}delay} [/tex]
和:
[tex] T_ {totalhspace{1mm}offhspace{1mm}delay}=T_ {內部
延遲}+T_ {FEToffDelay} [/tex]
評論:
FET 的下降沿通常是主要因素。減少 T_FETToffDelay 將增加 FM 無線電頻段的 EMC 噪聲。FM 無線電頻段中的這種噪聲可以通過在 FET 源路徑中添加鐵氧體磁珠來改善。
增大電感值 L 也會減小 Ierror。
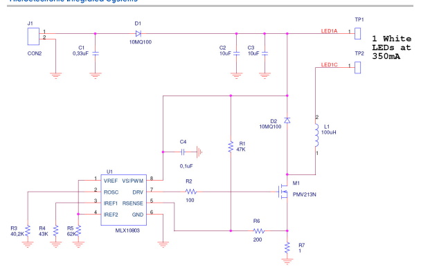
通過在 Rsense (R7) 上的電壓之上添加一個依賴於電源的電壓來實現補償。當電源電壓上升時,RSENSE 輸入引腳上的電壓會增加。當電源電壓上升時,這會降低峰值電流閾值,從而穩定 LED 電流。
實際實現是通過添加 2 個電阻器 R1 和 R6 來完成的。這會產生補償電流,近似為:
[tex] I_ {VCMP}=-[frac{R_ {6}/(R_ {6}+R_ {1})× V_ {S}}{R_ {7}}] [/tex]
電流補償斜率由 –R6/(R6+R1) 確定,可用於補償由於非零關斷延遲而導致的 ILED 上升。需要進行一些實驗才能找到正確的值。
下麵的應用示意圖中的補償網絡已將電源依賴性降低至 ±1% 以下。
* R1 = 引腳 8 和引腳 5 之間的 47 kΩ MLX10803
* R6 = R3 和引腳 5 MLX10803 之間的 200 Ω 電阻
免責聲明:本文為轉載文章,轉載此文目的在於傳遞更多信息,版權歸原作者所有。本文所用視頻、圖片、文字如涉及作品版權問題,請聯係小編進行處理。
推薦閱讀:
- 噪聲中提取真值!瑞盟科技推出MSA2240電流檢測芯片賦能多元高端測量場景
- 10MHz高頻運行!氮矽科技發布集成驅動GaN芯片,助力電源能效再攀新高
- 失真度僅0.002%!力芯微推出超低內阻、超低失真4PST模擬開關
- 一“芯”雙電!聖邦微電子發布雙輸出電源芯片,簡化AFE與音頻設計
- 一機適配萬端:金升陽推出1200W可編程電源,賦能高端裝備製造
- 築基AI4S:摩爾線程全功能GPU加速中國生命科學自主生態
- 一秒檢測,成本降至萬分之一,光引科技把幾十萬的台式光譜儀“搬”到了手腕上
- AI服務器電源機櫃Power Rack HVDC MW級測試方案
- 突破工藝邊界,奎芯科技LPDDR5X IP矽驗證通過,速率達9600Mbps
- 通過直接、準確、自動測量超低範圍的氯殘留來推動反滲透膜保護
- 車規與基於V2X的車輛協同主動避撞技術展望
- 數字隔離助力新能源汽車安全隔離的新挑戰
- 汽車模塊拋負載的解決方案
- 車用連接器的安全創新應用
- Melexis Actuators Business Unit
- Position / Current Sensors - Triaxis Hall



