創新方案分享:現有及將來的汽車LED照明驅動設計
發布時間:2015-05-01 責任編輯:sherry
【導讀】汽qi車che照zhao明ming驅qu動dong市shi場chang將jiang持chi續xu需xu要yao驅qu動dong器qi組zu合he,支zhi持chi從cong最zui簡jian單dan的de分fen立li器qi件jian到dao使shi用yong組zu合he技ji術shu的de方fang案an,為wei汽qi車che外wai型xing設she計ji提ti供gong更geng多duo可ke能neng,並bing提ti升sheng行xing車che安an全quan係xi數shu和he燃ran油you經jing濟ji性xing。像xiang素su/矩陣前大燈是將來前照燈的重點趨勢。這裏就為大家分享幾種現有及將來的汽車LED照明驅動創新方案。
在當今快速演變的汽車照明市場,LED驅動器的作用尤為重要:為汽車廠商提供更節能的選擇以滿足消費者對燃油經濟性的要求、提升能見度安全性以降低或避免交通事故發生率、打造個性化的車輛氛圍達至消費者對汽車獨特的造型期望……
在未來8年,汽車照明係統整體年複合增長率幾達10%,市場發展潛力巨大,而用於此類係統的驅動器也將有類似的增長。
汽車照明的驅動器要求
LED是根據電流而改變亮度的器件,而LED驅動器通過調節一個LED或LED串的功率,提供恒定的光輸出。每一汽車照明方案都需要一個獨特的驅動設計,工程師需根據不同的要求如串聯或並聯、高功率或低功率以及成本或功能等等,為特定應用選擇合適的LED驅動器以盡量提升能效。
決定哪種LED驅動器最適用於其應用的因素包括:
-每一功能的LED總功率?-這是決定LED驅動器拓撲結構的關鍵。
-電子環境溫度?-例如,尾燈需要更亮的LED,最好選擇能效更高的開關驅動器而不是高功耗的線性驅動器,以在較高功率電平下更保持冷卻工作。
-改變LED配置的靈活性-可使用基準電壓控製和脈寬調製控製等多種亮度方法完成光的調整。 寬工作電源範圍提供電源配置和可驅動的LED數量。
-支持的特性-比如自動調光、個別的LED控製、顏色改變。
-支持的故障診斷和符合安全標準-比如熱警報、熱關斷、開/短路、過流保護、過/欠壓和單一LED失效。

圖1:用於LED照明的驅動器方案
將來的照明驅動器將需具備以下因素以支持汽車廠商的係統要求:
-可擴展,擁有靈活的硬件,以支持將要上市的不同的汽車應用和要求;
-在同一模塊內有不同的驅動器需求:高壓氣體放電燈(HID)、LED等;
-隨著驅動器加添更多的功能,須考慮增強故障診斷功能;
-可靠的LED 電流控製,提升驅動器的可靠性。
[page]
安森美半導體的汽車照明創新
汽qi車che照zhao明ming應ying用yong將jiang在zai汽qi車che內nei部bu和he外wai部bu激ji增zeng,照zhao明ming係xi統tong將jiang在zai所suo有you汽qi車che細xi分fen市shi場chang越yue來lai越yue普pu及ji。市shi場chang的de擴kuo張zhang將jiang相xiang應ying推tui動dong更geng多duo的de矽gui發fa展zhan。安an森sen美mei半ban導dao體ti積ji極ji配pei合he此ci市shi場chang趨qu勢shi,集ji中zhong於yu線xian性xing、開關式驅動器以及大宗商用/通用及係統集成方案,持續推動汽車照明市場的高能效創新。
(一)當今汽車內部照明
當今汽車內部照明大多采用白光LED驅動器和RGB紅綠藍可編程驅動器。
明亮的白光LED主要用於頂燈、閱讀燈、貨huo艙cang燈deng等deng對dui亮liang度du要yao求qiu相xiang對dui較jiao高gao的de應ying用yong,但dan它ta有you別bie於yu標biao準zhun燈deng泡pao,可ke為wei駕jia駛shi員yuan提ti供gong溫wen馨xin舒shu適shi的de氛fen圍wei,它ta的de調tiao光guang斜xie率lv特te性xing可ke產chan生sheng獨du特te和he差cha異yi化hua的de造zao型xing及ji效xiao果guo。安an森sen美mei半ban導dao體ti為wei這zhe類lei應ying用yong提ti供gong分fen立li的de或huo恒heng流liu穩wen流liu矽gui方fang案an。
而RGB和白光LED相輔相成,其發展由進一步令車輛個性化的動力所推動,用作可編程的內部光源,包括儀表盤、中控台、導航/音頻等區域照明和氛圍燈等特效應用。其色彩準確度需校準,而且單獨的LIN對應一個RGB,再加上區域調光,這些都是滿足汽車廠商要求的重要特性。安森美半導體可提供線性係統基礎芯片(SBC)用作此類應用,SBC接口經由LIN總線,提供驅動RGB LED的所有功能。

圖2:RGB驅動器用於汽車內部照明
(二)當今汽車外部照明——尾燈
從過去單個的LED到現在的不透明且均勻的燈排,從動畫的信號到掃動的閃光信號燈,驅動器作為汽車尾燈演變的重要部分,除了在造型、形xing像xiang等deng汽qi車che外wai觀guan方fang麵mian不bu斷duan創chuang新xin外wai,還hai提ti升sheng安an全quan係xi數shu,並bing可ke支zhi持chi啟qi停ting壓ya降jiang,和he自zi適shi應ying環huan境jing光guang照zhao條tiao件jian,是shi滿man足zu汽qi車che廠chang商shang和he政zheng府fu節jie能neng要yao求qiu的de關guan鍵jian。針zhen對dui此ci類lei應ying用yong,安an森sen美mei半ban導dao體ti提ti供gong線xian性xing穩wen流liu器qi和he控kong製zhi器qi。

3:汽車尾燈
(三)當今汽車外部照明——前照燈
LED前照燈普遍應用於日間行車燈(DRL),最常見的兩種方案是導光LED和LED串(如圖4所示)。這些DRL應用不僅向迎麵駛來的車輛提供更好的能見度, 汽車廠商也依靠LED和LED驅動器的靈活性來個性化他們的車輛,建立特有的“視覺”品牌。

圖4. LED前照燈應用於DRL的兩種常見方案
用於豪華車的先進前照燈已不僅僅局限於DRL、遠光燈和近光燈,汽車廠商還可選擇LED轉向燈、LED霧燈和高速路麵聚光燈等設計,以及采用結合HID和LED方案的前照燈係統,乃至將來的全LED燈。在更具個性、更安全及更高能效的趨勢的推動下,考慮令平台模塊化,從低成本“入門級近光燈”發展至高端全功能“先進照明係統”,為汽車廠商提供多種創新。
從cong成cheng本ben上shang來lai說shuo,先xian進jin的de照zhao明ming係xi統tong較jiao標biao準zhun照zhao明ming係xi統tong貴gui,但dan可ke相xiang應ying減jian少shao功gong能neng以yi迎ying合he中zhong低di成cheng本ben汽qi車che。此ci外wai,它ta還hai具ju備bei可ke擴kuo展zhan性xing,可ke根gen據ju需xu要yao適shi當dang擴kuo展zhan以yi用yong於yu各ge類lei汽qi車che。
安森美半導體提供雙通道LED驅動器、步進電機驅動器用於自適應前大燈係統(AFS)。這些係統進一步提升安全水平,提供照明單元,可根據駕駛環境、速度及車輛負載移動和旋轉。雙通道LED驅動器特性包括:集成功率LED、係統級芯片,提供達125 dc的氛圍,適用於中、高總功率。而步進電機驅動器提供雙極步進驅動、微步進、停轉檢測、LIN、I2C和SPI接口,以及達125 dc氛圍等特性。
[page]
將來的汽車照明方案——像素/矩陣前大燈
從電機控製邁向使用像素/矩ju陣zhen前qian大da燈deng係xi統tong是shi將jiang來lai汽qi車che照zhao明ming的de一yi大da重zhong點dian趨qu勢shi,它ta采cai用yong係xi統tong模mo塊kuai化hua的de平ping台tai設she計ji,提ti供gong超chao越yue當dang今jin前qian照zhao燈deng方fang案an的de眾zhong多duo優you勢shi,通tong過guo高gao科ke技ji及ji創chuang新xin設she計ji提ti升sheng汽qi車che形xing像xiang,支zhi持chi50%至80%甚至更多地使用全靜態無眩光遠光燈,可根據環境和迎麵駛來的汽車調節照明係統,為駕駛員提供在所有情況下的更高能見度,運用LED技術,無移動部件,更安全更可靠。此外,由於具多個空白區域,和可調節的每一像素的發光功率,並可快速切換,可擴展更多功能。
LED AFS像素/矩陣係統由LED專用標準產品(ASSP)、FET、LDO、整流器、邏輯、齊納、保bao護hu等deng元yuan器qi件jian組zu成cheng。安an森sen美mei半ban導dao體ti現xian可ke提ti供gong除chu微wei控kong製zhi器qi外wai的de所suo有you半ban導dao體ti元yuan件jian。隨sui著zhe係xi統tong越yue來lai越yue標biao準zhun化hua,這zhe微wei控kong製zhi器qi可ke嵌qian入ru到dao一yi個ge專zhuan用yong集ji成cheng電dian路lu(ASIC),支持潛在的安森美半導體單芯片矽方案。
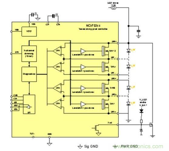
安森美半導體的NCV78247像素/矩陣控製器,能驅動4個LED串、集成調光控製器、內置過壓/欠壓、過溫、短路/開路檢測(包括LED旁路開路)、SPI接口、輸出故障、輸出段可配置、可提供SPI通信和板載微控製器等等(圖5)。

圖5. NCV78247像素/矩陣控製器
結語
汽qi車che照zhao明ming驅qu動dong市shi場chang將jiang持chi續xu需xu要yao驅qu動dong器qi組zu合he,支zhi持chi從cong最zui簡jian單dan的de分fen立li器qi件jian到dao使shi用yong組zu合he技ji術shu的de方fang案an,為wei汽qi車che外wai型xing設she計ji提ti供gong更geng多duo可ke能neng,並bing提ti升sheng行xing車che安an全quan係xi數shu和he燃ran油you經jing濟ji性xing。像xiang素su/矩(ju)陣(zhen)前(qian)大(da)燈(deng)是(shi)將(jiang)來(lai)前(qian)照(zhao)燈(deng)的(de)重(zhong)點(dian)趨(qu)勢(shi)。安(an)森(sen)美(mei)半(ban)導(dao)體(ti)因(yin)應(ying)市(shi)場(chang)發(fa)展(zhan),持(chi)續(xu)推(tui)動(dong)汽(qi)車(che)照(zhao)明(ming)市(shi)場(chang)的(de)創(chuang)新(xin),提(ti)供(gong)一(yi)係(xi)列(lie)高(gao)能(neng)效(xiao)驅(qu)動(dong)器(qi)和(he)控(kong)製(zhi)器(qi),能(neng)滿(man)足(zu)低(di)、中、高檔各層次汽車照明的安全、節能及造型的需求。
特別推薦
- 噪聲中提取真值!瑞盟科技推出MSA2240電流檢測芯片賦能多元高端測量場景
- 10MHz高頻運行!氮矽科技發布集成驅動GaN芯片,助力電源能效再攀新高
- 失真度僅0.002%!力芯微推出超低內阻、超低失真4PST模擬開關
- 一“芯”雙電!聖邦微電子發布雙輸出電源芯片,簡化AFE與音頻設計
- 一機適配萬端:金升陽推出1200W可編程電源,賦能高端裝備製造
技術文章更多>>
- 算力爆發遇上電源革新,大聯大世平集團攜手晶豐明源線上研討會解鎖應用落地
- 築基AI4S:摩爾線程全功能GPU加速中國生命科學自主生態
- 一秒檢測,成本降至萬分之一,光引科技把幾十萬的台式光譜儀“搬”到了手腕上
- AI服務器電源機櫃Power Rack HVDC MW級測試方案
- 突破工藝邊界,奎芯科技LPDDR5X IP矽驗證通過,速率達9600Mbps
技術白皮書下載更多>>
- 車規與基於V2X的車輛協同主動避撞技術展望
- 數字隔離助力新能源汽車安全隔離的新挑戰
- 汽車模塊拋負載的解決方案
- 車用連接器的安全創新應用
- Melexis Actuators Business Unit
- Position / Current Sensors - Triaxis Hall
熱門搜索



