一款高效低成本的LED照明驅動電源設計
發布時間:2013-11-13 責任編輯:eliane
【導讀】LED驅動電源的好壞將直接影響LED的壽命,因此做好LED驅動電源設計是LED電源設計工程師的重中之重。本文介紹了一款帶無源PFC的LED照明驅動電源設計方案,該方案效率高達82%,使用的元器件數量少,且不需要共模電感就能滿足EN55022B對傳導EMI要求。
該LED照明驅動電源設計特色:
1、非常高的效率:¬82%
2、元件數量少:隻需40個元件
3、不需要共模電感就能滿足EN55022B對傳導EMI要求
4、填穀電路使電源滿足IEC61000-3-2THD限製
5、ON/OFF控製抑製由填穀(THD校正)電路引起的較高工頻紋波電壓
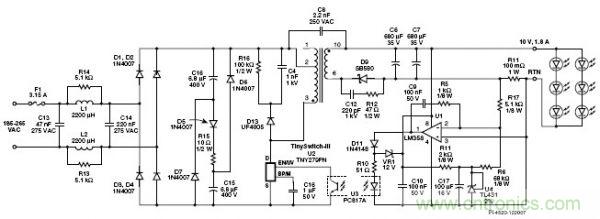
LED照明驅動電源原理圖

圖1:帶無源PFC的LED燈驅動電源原理圖
LED照明驅動電源工作方式
圖1所示反激式轉換器使用了TinySwitch-III係列的一個器件(U2,TNY279PN)給6個高亮度流明LED(LXHL係列)提供高達1.8A的負載電流。
輸出電壓比LED串的正向電壓降稍低。因此當LED燈串連接到電源時,電源工作在恒流(CC)模式。如果LED串沒接到電源,穩壓管VR1提供電壓反饋,將輸出電壓調整在13.5VDC左右。一個100mW的電阻(R11)檢測輸出電流,通過一個運放(U1)驅動光耦給U2提供反饋。TinySwitch-III係列器件通過關斷或跳過MOSFET開關周期進行穩壓。當負載電流達到電流設置閾值時,U1驅動U3導通。U3內的光三極管從U2的EN/UV腳拉出電流,使U2跳過周期。一旦輸出電流降到電流設置閾值以下,U1停止驅動U3,U3停止從U2的EN/UV腳拉出電流,開關周期重新使能。TL431(U4)給U1提供一個參考電壓,以和R11兩端的電壓降做比較。輸出整流管(D9)位於變壓器(T1)次級繞組的下管腳以降低EMI噪音的產生。RCD箝位(R16、C4和D13)保護MOSFET漏極免受反激電壓尖峰的損害。
填穀電路(D5、D6、D7、C15、C16和R15)限製工頻電流的3次和5次諧波值,使電源滿足IEC61000-3-2規定的總諧波失真(THD)要求。
U2的頻率抖動功能、T1內的屏蔽繞組和橫跨T1的Y電容(C8)一起減小傳導EMI的產生,因此一個簡單的pi型濾波(C13、L1、L2和C14)就能使電源滿足EN55022B的限製。
[page]
LED照明驅動電源設計要點
1、取PIExpert或PIXls計算的輸入電容值,除以2,取整到緊鄰的較大標準值來選擇C15和C16。
2、使用PIExpert或PIXls,考慮LED在最大VF情況下電源的最大輸出功率。
3、LM358(U1)內有兩個運放。確保第二個運放的輸入端(5和6腳)連接到次級地。

圖2:在不同負載時效率和輸入電壓的關係,在室溫和50Hz工頻下

圖3:輸入電壓(100V/div)和電流(100mA/div),顯示了填穀電路的作用

圖3:輸入電壓(100V/div)和電流(100mA/div),顯示了填穀電路的作用
相關閱讀:
LED驅動器設計:如何用低成本實現高功率因數
http://www.0-fzl.cn/opto-art/80021530
一款低功耗、低成本的白光LED驅動芯片設計
http://www.0-fzl.cn/power-art/80021699
工程師分享:可實現簡單高效調光的多級LED驅動設計
http://www.0-fzl.cn/opto-art/80021762
詳解:可實現精確調光的LED驅動器設計
http://www.0-fzl.cn/opto-art/80021799
特別推薦
- 噪聲中提取真值!瑞盟科技推出MSA2240電流檢測芯片賦能多元高端測量場景
- 10MHz高頻運行!氮矽科技發布集成驅動GaN芯片,助力電源能效再攀新高
- 失真度僅0.002%!力芯微推出超低內阻、超低失真4PST模擬開關
- 一“芯”雙電!聖邦微電子發布雙輸出電源芯片,簡化AFE與音頻設計
- 一機適配萬端:金升陽推出1200W可編程電源,賦能高端裝備製造
技術文章更多>>
- 一秒檢測,成本降至萬分之一,光引科技把幾十萬的台式光譜儀“搬”到了手腕上
- AI服務器電源機櫃Power Rack HVDC MW級測試方案
- 突破工藝邊界,奎芯科技LPDDR5X IP矽驗證通過,速率達9600Mbps
- 通過直接、準確、自動測量超低範圍的氯殘留來推動反滲透膜保護
- 從技術研發到規模量產:恩智浦第三代成像雷達平台,賦能下一代自動駕駛!
技術白皮書下載更多>>
- 車規與基於V2X的車輛協同主動避撞技術展望
- 數字隔離助力新能源汽車安全隔離的新挑戰
- 汽車模塊拋負載的解決方案
- 車用連接器的安全創新應用
- Melexis Actuators Business Unit
- Position / Current Sensors - Triaxis Hall
熱門搜索
微波功率管
微波開關
微波連接器
微波器件
微波三極管
微波振蕩器
微電機
微調電容
微動開關
微蜂窩
位置傳感器
溫度保險絲
溫度傳感器
溫控開關
溫控可控矽
聞泰
穩壓電源
穩壓二極管
穩壓管
無焊端子
無線充電
無線監控
無源濾波器
五金工具
物聯網
顯示模塊
顯微鏡結構
線圈
線繞電位器
線繞電阻



