大功率LED燈具散熱風扇檢測電路設計
發布時間:2013-09-30 責任編輯:eliane
【導讀】對於一些空間有限的大功率LED燈具來說,靠機械式接觸的電風扇總是讓人無法放心,如果能在散熱風扇中加入一個檢測電路,當風扇故障時能夠自動切斷電路,使LED不至於過熱損壞,這將大大提高LED燈具可靠性及使用壽命。基於這一思路,開發了這款散熱風扇檢測電路。
LED的壽命與其PN結的溫度成反比。在一些空間比較有限的大功率LED燈具裏,降低LED的溫升無法靠使用更大體積的散熱片來lai實shi現xian,比bi如ru軌gui道dao燈deng,使shi用yong直zhi流liu電dian風feng扇shan強qiang製zhi散san熱re成cheng了le一yi種zhong不bu得de已yi而er為wei之zhi的de選xuan擇ze。近jin年nian來lai隨sui著zhe製zhi造zao工gong藝yi的de不bu斷duan提ti高gao,電dian風feng扇shan的de壽shou命ming有you所suo延yan長chang,甚shen至zhi有you的de廠chang家jia聲sheng稱cheng電dian風feng扇shan的de的de壽shou命ming要yao比biLED的壽命還長。但不管怎樣,靠機械式接觸的電風扇總讓人無法放心使用在可靠性要求很高的大功率LED燈具中,加入一個電風扇運行狀態監測電路,在風扇出現故障停轉時自動切斷主電路,保護LED不至於過熱損壞,這個思路可供評估。基於這種思路開發了一款散熱風扇檢測的電路。框圖如下:

圖1:大功率LED燈具散熱風扇檢測電路設計框圖
散熱風扇檢測電路的原理
風扇的主要失效方式有斷路和堵轉。
先來看看風扇工作時的波形:

圖2:LED燈具散熱風扇工作波形
可以看出:風扇工作的波形是一連串交變波形,電容耦合整流濾波後輸出一個直流電壓值,根據這個電壓的有無,可以區別風扇工作是否正常。
風(feng)扇(shan)從(cong)正(zheng)常(chang)工(gong)作(zuo)到(dao)堵(du)轉(zhuan)的(de)波(bo)形(xing)跳(tiao)變(bian)見(jian)下(xia)圖(tu)。圖(tu)中(zhong)黃(huang)色(se)波(bo)形(xing)是(shi)風(feng)扇(shan)波(bo)形(xing),紅(hong)色(se)波(bo)形(xing)是(shi)電(dian)容(rong)耦(ou)合(he)整(zheng)流(liu)濾(lv)波(bo)後(hou)的(de)直(zhi)流(liu)電(dian)壓(ya)波(bo)形(xing)。這(zhe)個(ge)直(zhi)流(liu)電(dian)壓(ya)值(zhi)有(you)3伏以上的壓差,這個壓差加到比較器輸入端,就可以在比較器輸出端得到一個放大後的信號,去控製電子開關的開與關。
[page]
風扇斷路時沒有交變波形輸出,耦合整流濾波後的直流電壓為零,上麵的分析同樣適用。

圖3:大功率LED燈具散熱風扇斷路時波形
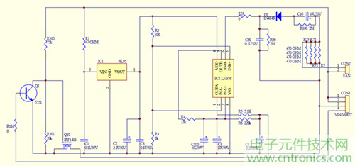
實際原理圖見下圖。圖中CON1的1-3PIN是LED恒流驅動器36V直流輸出端,2-4接LED的正負極。CON2接24V 1.5W直流電風扇。LED選用10串10並的50W光源。如果驅動電源盒光源參數不一樣,可以改變圖中R7及R71-R73值,並選用合適的電風扇。

圖4:大功率LED燈具散熱風扇檢測電路設計原理圖

圖5:大功率LED燈具散熱風扇檢測電路PCB圖及實物
本案中的開關管選用VSS=40V RDS(ON)=0.004歐ID=162A的MOS管IRF1404,用於控製3.3A100W的LED,可以不裝散熱片長時間連續工作。如果使用更高功率的LED可考慮選用更高規格的MOS管,或者在MOS管上加裝散熱片。
相關閱讀:
【圖文】利用單片機設計製作LED搖搖棒方案
http://0-fzl.cn/opto-art/80021564
工程師必看!LED照明電源設計四大難題解析
http://0-fzl.cn/opto-art/80021571
可實現高效率、高調光比的LED恒流驅動電路設計
http://0-fzl.cn/opto-art/80021575
一款高精度、低成本的LED老化測試方案
http://0-fzl.cn/opto-art/80021536
特別推薦
- 噪聲中提取真值!瑞盟科技推出MSA2240電流檢測芯片賦能多元高端測量場景
- 10MHz高頻運行!氮矽科技發布集成驅動GaN芯片,助力電源能效再攀新高
- 失真度僅0.002%!力芯微推出超低內阻、超低失真4PST模擬開關
- 一“芯”雙電!聖邦微電子發布雙輸出電源芯片,簡化AFE與音頻設計
- 一機適配萬端:金升陽推出1200W可編程電源,賦能高端裝備製造
技術文章更多>>
- 具身智能成最大亮點!CITE 2026開幕峰會釋放產業強信號
- 助力醫療器械產業高質量發展 派克漢尼汾閃耀2026 ICMD
- 比異步時鍾更隱蔽的“芯片殺手”——跨複位域(RDC)問題
- 數據之外:液冷技術背後的連接器創新
- “眼在手上”的嵌入式實踐:基於ROS2與RK3576的機械臂跟隨抓取方案
技術白皮書下載更多>>
- 車規與基於V2X的車輛協同主動避撞技術展望
- 數字隔離助力新能源汽車安全隔離的新挑戰
- 汽車模塊拋負載的解決方案
- 車用連接器的安全創新應用
- Melexis Actuators Business Unit
- Position / Current Sensors - Triaxis Hall
熱門搜索





