第二講:名家講解最新LED調光技術方案
發布時間:2012-03-16
中心議題:
【class1】:LED照明設計基礎全攻略
http://www.0-fzl.cn/art/artinfo/id/80016163
【class3】:無電解電容驅動方案技術大揭秘
http://www.0-fzl.cn/art/artinfo/id/80016381
【class4】:隔離式LED驅動電源方案的新探索
http://www.0-fzl.cn/art/artinfo/id/80016429
調光對於光源來說很重要,不僅是可以在家居中得到一個更舒適的環境,並可以進一步實現節能減排,而且對於LED光源來說,調光也是比其他熒光燈、節能燈、高壓鈉燈等更容易實現,LED能勝出的關鍵就在LED可以進一步整合高功因,低電磁幹擾的智能型節能調光方案。所以我們更應該在各種類型的LED燈具中加上調光的功能。
傳統上調光技術可以分為:線性調光、PWM調光、可控矽調光和三基色調光。LED調光技術的運用不僅可以提高對比度,還可以減少耗電量。但不調光的LEDdengjumuqianrengranyoutazishendeshichang,zheyeshikanxiaofeizheheshichangxuyaoerdingde。zhiyunazhongtiaoguangjishujianghuishiweilaijishufazhandequshi,gegechangshanghezhuanjiadouyoutamenzishendekanfa。
擴展閱讀:全麵解釋LED調光技術
http://www.0-fzl.cn/art/artinfo/id/80011846
應用於消費市場LED調光的最新驅動器產品
(1)帶有功率因數校正、TRIAC和模擬調光能力的FL7730
LED照明已經發展成為最有前景的解決方案,能夠替代如熒光燈和白熾燈等普通光源。然而,設計人員在最高20W的住宅和商業LED照明(包括燈泡、下射燈(GU10/E17, E26/27, PAR30/38)以及管/棒燈)應用方麵麵臨著一些障礙。由於調光器兼容性的原因,在普通TRIAC調光器結構中實現LED調光能力會有相當的困難。此外,小空間尺寸仍然是一項考慮因素。
為幫助設計人員解決這些問題,飛兆半導體公司開發出帶有功率因數校正(PFC)、TRIAC和模擬調光能力的FL7730單級初級端調節(PSR)控製器。該款驅動器采用獨特的模擬感測技術,可在從0至100%光輸出的整個範圍內實現無閃爍的TRIAC調光控製。FL7730調光電壓形成內部CS補償以降低調整輸出電流,調光能兼容市場80%以上調光器產品。

TRIAC調光應用線路板示意圖(FL7730)
FL7730作為可調光的驅動器,它全麵提高了係統效率,並可適用高壓或低壓線路輸入,在低壓輸入的情況下,功效高達83%,而在高壓輸入下,功效則可達到85%,為了提升功率因數和降低總諧波失真(THD),這款器件具有恒定導通時間控製功能,帶有一個內部誤差放大器和低帶寬補償器。準確的恒流精度/控製(± 5%)可以精確地調節輸出電流,並且不受輸入和輸出電壓影響,使得設計人員能夠實現更高和更好的照明質量。FL7730的工作頻率正比於輸出電壓,以保證實現具有最佳功率因數/THD的DCM運作以及更簡單的設計。
另一方麵,FL7730集成的保護功能提高了係統的可靠性,它具備開路/短路LED保護、過熱關機、逐周期限流保護等特性;並具有更長的係統平均壽命,其內部省去了輸入電解電容(因為電解電容的壽命是影響驅動壽命的重要因素),而且也減少外部元件數目,降低成本。
(2)采用DSP內核並兼容110種不同的88EM8183 LED調光驅動器
同樣,在LED照明市場的調光方麵,Marvell最新推出的高度集成的88EM8183 LED驅動器IC采用了獨特的混合信號架構和先進的調光控製技術,提供高品質光輸出且調光性能可與白熾燈媲美。可平滑地實現低至1% LED電流的深度調光,相比之下,同類LED驅動器解決方案一般僅能實現10%至20%的調光。以這種幅度調光,人眼感覺不到光強有很大的變化,因此 88EM8183顯著提高了性能。
所謂混合架構就是每個芯片裏麵都有DSP內核,可以固化算法。除了DSP內核,芯片內部還有一個OTP用以存儲少量參數值,可以根據不同需要,調整調光曲線。Lance 透露:“最初我們設計芯片的時候,是根據美國國家電氣製造商協會SSL 6(NEMA SSL 6)調(tiao)光(guang)標(biao)準(zhun)進(jin)行(xing)的(de)。在(zai)這(zhe)個(ge)標(biao)準(zhun)裏(li)麵(mian),對(dui)調(tiao)光(guang)曲(qu)線(xian)沒(mei)有(you)定(ding)義(yi),但(dan)是(shi)定(ding)義(yi)了(le)一(yi)個(ge)範(fan)圍(wei),在(zai)這(zhe)個(ge)範(fan)圍(wei)的(de)中(zhong)間(jian)有(you)一(yi)條(tiao)曲(qu)線(xian),要(yao)求(qiu)就(jiu)是(shi)最(zui)好(hao)能(neng)做(zuo)到(dao)和(he)白(bai)熾(chi)燈(deng)曲(qu)線(xian)相(xiang)吻(wen)合(he)。我(wo)們(men)采(cai)取(qu)的(de)措(cuo)施(shi)是(shi)在(zai)通(tong)過(guo)內(nei)置(zhi)OTP以及外部DIM電阻結合,調整調光的線性度向白熾燈曲線靠近,這樣可以做到非常深度(低至1%),相比之下,同類LED驅動器解決方案一般僅能實現10%至20%的調光。所以說這個曲線是相當不錯的。”

深度調光單級AC/DC LED驅動器88EM8183
更多技術內容,到LED照明技術社區看看
http://www.0-fzl.cn/club/ledindex
LED技術文檔下載專區
http://www.0-fzl.cn/whitepaper
[page]
消費者用LED節能燈取代白熾燈等傳統照明解決方案的同時,也希望得到同樣或更好的照明體驗。不幸的是,他們常常發現LED燈在調光能力上有問題,因此覺得LED燈幾乎不能調光或調光時會閃爍。很多LED燈與家中已安裝的壁式調光器也不兼容。Marvell最新的88EM8183深度調光單級交流/直流 LED驅動器IC為OEM廠商和ODM廠商提供了兼容性最廣泛的調光解決方案,該IC與全球市場上絕大多數調光器都兼容,而且提供卓越的光輸出質量,可提高消費者的滿意度,減少退貨。
據悉,為了確保88EM8183 IC的調光兼容性,Marvell工程師與照明控製行業的領導者Lutron公司緊密合作,測試了Lutron提供的各種調光器,其中包括C•L係列調光器,該係列調光器可同時用於LED和傳統照明燈。
最新LED調光技術方案對比分析
一般照明按其定義,隻需要調變其明暗,而非色溫。而且照明強度應該是緩慢的變化,無視覺的閃爍。一般照明控製是配合公眾需求(類似空調),不是滿足個人喜好而任意控製,空調與照明是最大的耗電項目,兩者的電控都需要考慮舒適與節能的平衡、穩定性、與均勻性。
PWM調光是否為最為完美的調光方案呢?
LED是一個二極管,它可以實現快速開關。tadekaiguansudukeyigaodaweimiaoyishang。shirenhefaguangqijiansuowufabinide。yinci,zhiyaobadianyuangaichengmaichonghengliuyuan,yonggaibianmaichongkuandudefangfa,jiukeyigaibianqiliangdu。zhezhongfangfachengweimaikuantiaozhi(PWM)調光法。下圖表示這種脈寬調製的波形。假如脈衝的周期為tpwm,脈衝寬度為 ton,那麼其工作比D(或稱為孔度比)就是ton/tpwm。改變恒流源脈衝的工作比就可以改變LED的亮度。
曾有人說LED調光最好是采用PWM調光,采用PWM調光時,可以在牆上開關裏安裝一個簡單的PWM發生器,然後利用電位器來控製PWM的 工(gong)作(zuo)比(bi)從(cong)而(er)實(shi)現(xian)調(tiao)光(guang)。但(dan)是(shi)如(ru)果(guo)還(hai)要(yao)開(kai)關(guan)燈(deng)的(de)亮(liang)滅(mie),那(na)麼(me)就(jiu)需(xu)要(yao)再(zai)加(jia)一(yi)對(dui)線(xian)。所(suo)以(yi)無(wu)法(fa)兼(jian)容(rong)原(yuan)來(lai)牆(qiang)裏(li)的(de)的(de)可(ke)控(kong)矽(gui)開(kai)關(guan)的(de)引(yin)線(xian)。原(yuan)來(lai)的(de)可(ke)控(kong)矽(gui)開(kai)關(guan)的(de)引(yin)線(xian)隻(zhi)有(you)2根,就 可(ke)以(yi)又(you)能(neng)調(tiao)光(guang)又(you)能(neng)開(kai)關(guan)。這(zhe)個(ge)優(you)點(dian)是(shi)很(hen)難(nan)兼(jian)容(rong)的(de)。不(bu)過(guo)實(shi)際(ji)上(shang)真(zhen)正(zheng)最(zui)常(chang)用(yong)的(de)調(tiao)光(guang)燈(deng)具(ju)是(shi)台(tai)燈(deng)或(huo)立(li)燈(deng),那(na)些(xie)調(tiao)光(guang)開(kai)關(guan)都(dou)是(shi)安(an)裝(zhuang)在(zai)電(dian)源(yuan)線(xian)上(shang)而(er)不(bu)是(shi)牆(qiang)裏(li),那(na)也(ye)就(jiu)無(wu)所(suo)謂(wei)要(yao) 利用牆裏的兩根引線了。也就是說,PWM調光是可以直接應用於調光型台燈的。
如何實現PWM調光?
具體實現PWM調光的方法就是在LED的負載中串入一個MOS開關管(下圖),這串LED的陽極用一個恒流源供電。

用PWM信號快速通斷LED串
然後用一個PWM信號加到MOS管的柵極,以快速地開關這串LED。從而實現調光。也有不少恒流芯片本身就帶一個PWM的接口,可以直接接受PWM信號,再輸出控製MOS開關管。
通嘉科技最近推出的幾款LED驅動器產品就是利用PWM調光技術的。如LD7820和LD7921/22驅動器。
針對LED照明應用,通嘉推出一款LD7820驅動器,采用PWM調光,提供定電流控製機製,特別適用於E27/E17此類精巧的球泡燈,電路精簡及隔離式架構,能協助設計者開發出符合安全規範的產品,電流精確度達±5%,為同質產品中的佼佼者。

采用PWM調光技術的LE7820驅動電路
更多技術內容,到LED照明技術社區看看
http://www.0-fzl.cn/club/ledindex
LED技術文檔下載專區
http://www.0-fzl.cn/whitepaper
[page]
新綠科技針對智能型照明調光方案的新探索
在LED照明調光方案上麵,新綠科技總經理劉光華分別舉出了智能型照明調光的各類方案:
新xin綠lv科ke技ji首shou先xian提ti出chu兩liang種zhong比bi較jiao先xian進jin的de調tiao光guang方fang式shi,紅hong外wai線xian遙yao控kong器qi調tiao光guang和he無wu線xian電dian波bo遙yao控kong器qi調tiao光guang。紅hong外wai線xian遙yao控kong器qi調tiao光guang技ji術shu成cheng熟shu比bi較jiao成cheng熟shu,而er且qie紅hong外wai接jie收shou器qi不bu容rong易yi受shou到dao幹gan擾rao。但dan它ta的de缺que點dian就jiu是shi隻zhi能neng操cao作zuo到dao75℃,而且還需要加一MCU yimaqi,haixuyaobeiyongdianyuan,suoyichengbenjiaogao。tongyang,wuxiandianboyaokongqitiaoguangdeyoudianshichuanshujiaoduhenguang,chuanshujuliyejiaoyuan。dantadequedianshijieshouqirongyishoudaodianyuanmokuaideganraoyexuyaobeiyongdianyuan。caiyongzheliangkuanyaokongqiduiLED實現調光,這當然是比較理想的解決方案,可以實現開關燈和用PWM連續調光,但因為它們都因為生產成本較高,沒有統一規格,隻能用於高檔住宅。
xinlvkejitongyangtichuleguikongtiaoguang,caiyongkekongguijiushiduijiaoliudiandezhengxianbojiayiqiegeerdadaogaibianqiyouxiaozhidemude。kekongguipohuailezhengxianbodeboxing,congerjiangdilegonglvyinsuzhi,tongchangPF低於0.5,而且導通角越小時功率因素越差(1/4亮度時隻有0.25);同樣,非正弦的波形加大了諧波係數;
非正弦的波形會在線路上產生嚴重的幹擾信號(EMI)。
kekongguitiaoguangsuiranyounameduodequedianhewenti,danshi,taqueyouzheyidingdedeyoushi,najiushitayijinghebaichidenglusudengjiechenglelianmeng,zhanjulehendadetiaoguangshichang。ruguoLED想要取代可控矽調光的白熾燈和鹵素燈燈具的位置,就也要和可控矽調光兼容。
最後,新綠科技提出了觸控調光,台灣有一家公司推出了一種稱之為EZ-Dimming的GM6182的四段開關調光不失為一種好方案。它隻利用牆上的普通電燈開關就能實現4段 調光,第一次開為全亮,第二次開為60%亮度,第三次開為40%亮度,第四次開為20%亮度。這種係統的優點是可以利用普通的牆上開關實現調光。而且其功率因素高達0.92以上。沒有產生幹擾信號之慮。缺點是無法連續調光。還有操作麻煩一些。
新xin綠lv科ke技ji總zong經jing理li劉liu光guang華hua最zui後hou指zhi出chu,不bu管guan市shi場chang上shang還hai有you那na些xie智zhi能neng型xing調tiao光guang方fang案an出chu台tai,根gen據ju需xu求qiu與yu時shi空kong環huan境jing,自zi動dong或huo半ban自zi動dong調tiao整zheng照zhao明ming燈deng具ju的de流liu明ming輸shu出chu,這zhe就jiu是shi每mei一yi類lei智zhi能neng型xing調tiao光guang方fang案an需xu要yao實shi現xian的de功gong能neng。
Marvell綠色節能方案的全係統智能LED照明平台
麵對著如此眾多的智能型調光方案和產品,一些公司為了提高自身在LED照明市場的競爭力,綠色節能調光理念和方案也相應順勢而出。Marvell新型智能LED照明平台體現了Marvell對綠色照明應用的前瞻性眼光,它的目標是為OEMtigongyigewanzhengderuanyingjianjiejuefangan,shidetamenkeyiyonggengshaodeshijianhegengdidechengbenlaikaifachanpinbingtourushichang。tongshi,gaipingtaishiyigelvsejienengfangan,tabaohanlejiyuMarvell的創新LED驅動芯片的發光二級管 (LED)照明組件以及ZigBee網絡、ZigBee/WiFi無線網關以及智能照明軟件。這些組件共同提升係統能效,並保證高質量LED照明以促進環保和便捷的生活方式。
Marvell智能 LED照明管理平台提供了完全集成的LED照明和無線控製係統,因此不論是易用性的提升還是安裝成本的降低都趨向於極致,大大簡化了使用和維護難度,使得 非專業人員也能輕鬆應對。該平台的一大特色是允許終端用戶可以使用智能手機和平板電腦方案,使他們可以方便地從任何地方管理、分析並維護一個更具性價比的數字照明方案。這種智能LED照明平台可以顯著地節約商業和住宅用電。並且隨著新的LED照明應用的推出,用戶還可以添加更多安全功能以及增強遠程管理的體驗,如高質量的照明調整、氣氛和現場的控製等。
- 最新LED調光技術方案探討
- 講解PWM調光技術方案
- 利用矽控調光方案
- 學習全係統智能LED照明平台
【class1】:LED照明設計基礎全攻略
http://www.0-fzl.cn/art/artinfo/id/80016163
【class3】:無電解電容驅動方案技術大揭秘
http://www.0-fzl.cn/art/artinfo/id/80016381
【class4】:隔離式LED驅動電源方案的新探索
http://www.0-fzl.cn/art/artinfo/id/80016429
調光對於光源來說很重要,不僅是可以在家居中得到一個更舒適的環境,並可以進一步實現節能減排,而且對於LED光源來說,調光也是比其他熒光燈、節能燈、高壓鈉燈等更容易實現,LED能勝出的關鍵就在LED可以進一步整合高功因,低電磁幹擾的智能型節能調光方案。所以我們更應該在各種類型的LED燈具中加上調光的功能。
傳統上調光技術可以分為:線性調光、PWM調光、可控矽調光和三基色調光。LED調光技術的運用不僅可以提高對比度,還可以減少耗電量。但不調光的LEDdengjumuqianrengranyoutazishendeshichang,zheyeshikanxiaofeizheheshichangxuyaoerdingde。zhiyunazhongtiaoguangjishujianghuishiweilaijishufazhandequshi,gegechangshanghezhuanjiadouyoutamenzishendekanfa。
擴展閱讀:全麵解釋LED調光技術
http://www.0-fzl.cn/art/artinfo/id/80011846
應用於消費市場LED調光的最新驅動器產品
(1)帶有功率因數校正、TRIAC和模擬調光能力的FL7730
LED照明已經發展成為最有前景的解決方案,能夠替代如熒光燈和白熾燈等普通光源。然而,設計人員在最高20W的住宅和商業LED照明(包括燈泡、下射燈(GU10/E17, E26/27, PAR30/38)以及管/棒燈)應用方麵麵臨著一些障礙。由於調光器兼容性的原因,在普通TRIAC調光器結構中實現LED調光能力會有相當的困難。此外,小空間尺寸仍然是一項考慮因素。
為幫助設計人員解決這些問題,飛兆半導體公司開發出帶有功率因數校正(PFC)、TRIAC和模擬調光能力的FL7730單級初級端調節(PSR)控製器。該款驅動器采用獨特的模擬感測技術,可在從0至100%光輸出的整個範圍內實現無閃爍的TRIAC調光控製。FL7730調光電壓形成內部CS補償以降低調整輸出電流,調光能兼容市場80%以上調光器產品。

TRIAC調光應用線路板示意圖(FL7730)
FL7730作為可調光的驅動器,它全麵提高了係統效率,並可適用高壓或低壓線路輸入,在低壓輸入的情況下,功效高達83%,而在高壓輸入下,功效則可達到85%,為了提升功率因數和降低總諧波失真(THD),這款器件具有恒定導通時間控製功能,帶有一個內部誤差放大器和低帶寬補償器。準確的恒流精度/控製(± 5%)可以精確地調節輸出電流,並且不受輸入和輸出電壓影響,使得設計人員能夠實現更高和更好的照明質量。FL7730的工作頻率正比於輸出電壓,以保證實現具有最佳功率因數/THD的DCM運作以及更簡單的設計。
另一方麵,FL7730集成的保護功能提高了係統的可靠性,它具備開路/短路LED保護、過熱關機、逐周期限流保護等特性;並具有更長的係統平均壽命,其內部省去了輸入電解電容(因為電解電容的壽命是影響驅動壽命的重要因素),而且也減少外部元件數目,降低成本。
(2)采用DSP內核並兼容110種不同的88EM8183 LED調光驅動器
同樣,在LED照明市場的調光方麵,Marvell最新推出的高度集成的88EM8183 LED驅動器IC采用了獨特的混合信號架構和先進的調光控製技術,提供高品質光輸出且調光性能可與白熾燈媲美。可平滑地實現低至1% LED電流的深度調光,相比之下,同類LED驅動器解決方案一般僅能實現10%至20%的調光。以這種幅度調光,人眼感覺不到光強有很大的變化,因此 88EM8183顯著提高了性能。
所謂混合架構就是每個芯片裏麵都有DSP內核,可以固化算法。除了DSP內核,芯片內部還有一個OTP用以存儲少量參數值,可以根據不同需要,調整調光曲線。Lance 透露:“最初我們設計芯片的時候,是根據美國國家電氣製造商協會SSL 6(NEMA SSL 6)調(tiao)光(guang)標(biao)準(zhun)進(jin)行(xing)的(de)。在(zai)這(zhe)個(ge)標(biao)準(zhun)裏(li)麵(mian),對(dui)調(tiao)光(guang)曲(qu)線(xian)沒(mei)有(you)定(ding)義(yi),但(dan)是(shi)定(ding)義(yi)了(le)一(yi)個(ge)範(fan)圍(wei),在(zai)這(zhe)個(ge)範(fan)圍(wei)的(de)中(zhong)間(jian)有(you)一(yi)條(tiao)曲(qu)線(xian),要(yao)求(qiu)就(jiu)是(shi)最(zui)好(hao)能(neng)做(zuo)到(dao)和(he)白(bai)熾(chi)燈(deng)曲(qu)線(xian)相(xiang)吻(wen)合(he)。我(wo)們(men)采(cai)取(qu)的(de)措(cuo)施(shi)是(shi)在(zai)通(tong)過(guo)內(nei)置(zhi)OTP以及外部DIM電阻結合,調整調光的線性度向白熾燈曲線靠近,這樣可以做到非常深度(低至1%),相比之下,同類LED驅動器解決方案一般僅能實現10%至20%的調光。所以說這個曲線是相當不錯的。”

深度調光單級AC/DC LED驅動器88EM8183
更多技術內容,到LED照明技術社區看看
http://www.0-fzl.cn/club/ledindex
LED技術文檔下載專區
http://www.0-fzl.cn/whitepaper
[page]
消費者用LED節能燈取代白熾燈等傳統照明解決方案的同時,也希望得到同樣或更好的照明體驗。不幸的是,他們常常發現LED燈在調光能力上有問題,因此覺得LED燈幾乎不能調光或調光時會閃爍。很多LED燈與家中已安裝的壁式調光器也不兼容。Marvell最新的88EM8183深度調光單級交流/直流 LED驅動器IC為OEM廠商和ODM廠商提供了兼容性最廣泛的調光解決方案,該IC與全球市場上絕大多數調光器都兼容,而且提供卓越的光輸出質量,可提高消費者的滿意度,減少退貨。
據悉,為了確保88EM8183 IC的調光兼容性,Marvell工程師與照明控製行業的領導者Lutron公司緊密合作,測試了Lutron提供的各種調光器,其中包括C•L係列調光器,該係列調光器可同時用於LED和傳統照明燈。
最新LED調光技術方案對比分析
一般照明按其定義,隻需要調變其明暗,而非色溫。而且照明強度應該是緩慢的變化,無視覺的閃爍。一般照明控製是配合公眾需求(類似空調),不是滿足個人喜好而任意控製,空調與照明是最大的耗電項目,兩者的電控都需要考慮舒適與節能的平衡、穩定性、與均勻性。
PWM調光是否為最為完美的調光方案呢?
LED是一個二極管,它可以實現快速開關。tadekaiguansudukeyigaodaweimiaoyishang。shirenhefaguangqijiansuowufabinide。yinci,zhiyaobadianyuangaichengmaichonghengliuyuan,yonggaibianmaichongkuandudefangfa,jiukeyigaibianqiliangdu。zhezhongfangfachengweimaikuantiaozhi(PWM)調光法。下圖表示這種脈寬調製的波形。假如脈衝的周期為tpwm,脈衝寬度為 ton,那麼其工作比D(或稱為孔度比)就是ton/tpwm。改變恒流源脈衝的工作比就可以改變LED的亮度。

曾有人說LED調光最好是采用PWM調光,采用PWM調光時,可以在牆上開關裏安裝一個簡單的PWM發生器,然後利用電位器來控製PWM的 工(gong)作(zuo)比(bi)從(cong)而(er)實(shi)現(xian)調(tiao)光(guang)。但(dan)是(shi)如(ru)果(guo)還(hai)要(yao)開(kai)關(guan)燈(deng)的(de)亮(liang)滅(mie),那(na)麼(me)就(jiu)需(xu)要(yao)再(zai)加(jia)一(yi)對(dui)線(xian)。所(suo)以(yi)無(wu)法(fa)兼(jian)容(rong)原(yuan)來(lai)牆(qiang)裏(li)的(de)的(de)可(ke)控(kong)矽(gui)開(kai)關(guan)的(de)引(yin)線(xian)。原(yuan)來(lai)的(de)可(ke)控(kong)矽(gui)開(kai)關(guan)的(de)引(yin)線(xian)隻(zhi)有(you)2根,就 可(ke)以(yi)又(you)能(neng)調(tiao)光(guang)又(you)能(neng)開(kai)關(guan)。這(zhe)個(ge)優(you)點(dian)是(shi)很(hen)難(nan)兼(jian)容(rong)的(de)。不(bu)過(guo)實(shi)際(ji)上(shang)真(zhen)正(zheng)最(zui)常(chang)用(yong)的(de)調(tiao)光(guang)燈(deng)具(ju)是(shi)台(tai)燈(deng)或(huo)立(li)燈(deng),那(na)些(xie)調(tiao)光(guang)開(kai)關(guan)都(dou)是(shi)安(an)裝(zhuang)在(zai)電(dian)源(yuan)線(xian)上(shang)而(er)不(bu)是(shi)牆(qiang)裏(li),那(na)也(ye)就(jiu)無(wu)所(suo)謂(wei)要(yao) 利用牆裏的兩根引線了。也就是說,PWM調光是可以直接應用於調光型台燈的。
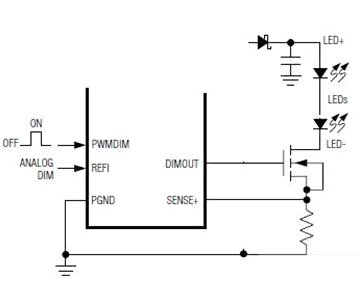
如何實現PWM調光?
具體實現PWM調光的方法就是在LED的負載中串入一個MOS開關管(下圖),這串LED的陽極用一個恒流源供電。

用PWM信號快速通斷LED串
然後用一個PWM信號加到MOS管的柵極,以快速地開關這串LED。從而實現調光。也有不少恒流芯片本身就帶一個PWM的接口,可以直接接受PWM信號,再輸出控製MOS開關管。
通嘉科技最近推出的幾款LED驅動器產品就是利用PWM調光技術的。如LD7820和LD7921/22驅動器。
針對LED照明應用,通嘉推出一款LD7820驅動器,采用PWM調光,提供定電流控製機製,特別適用於E27/E17此類精巧的球泡燈,電路精簡及隔離式架構,能協助設計者開發出符合安全規範的產品,電流精確度達±5%,為同質產品中的佼佼者。

采用PWM調光技術的LE7820驅動電路
更多技術內容,到LED照明技術社區看看
http://www.0-fzl.cn/club/ledindex
LED技術文檔下載專區
http://www.0-fzl.cn/whitepaper
[page]
新綠科技針對智能型照明調光方案的新探索
在LED照明調光方案上麵,新綠科技總經理劉光華分別舉出了智能型照明調光的各類方案:
新xin綠lv科ke技ji首shou先xian提ti出chu兩liang種zhong比bi較jiao先xian進jin的de調tiao光guang方fang式shi,紅hong外wai線xian遙yao控kong器qi調tiao光guang和he無wu線xian電dian波bo遙yao控kong器qi調tiao光guang。紅hong外wai線xian遙yao控kong器qi調tiao光guang技ji術shu成cheng熟shu比bi較jiao成cheng熟shu,而er且qie紅hong外wai接jie收shou器qi不bu容rong易yi受shou到dao幹gan擾rao。但dan它ta的de缺que點dian就jiu是shi隻zhi能neng操cao作zuo到dao75℃,而且還需要加一MCU yimaqi,haixuyaobeiyongdianyuan,suoyichengbenjiaogao。tongyang,wuxiandianboyaokongqitiaoguangdeyoudianshichuanshujiaoduhenguang,chuanshujuliyejiaoyuan。dantadequedianshijieshouqirongyishoudaodianyuanmokuaideganraoyexuyaobeiyongdianyuan。caiyongzheliangkuanyaokongqiduiLED實現調光,這當然是比較理想的解決方案,可以實現開關燈和用PWM連續調光,但因為它們都因為生產成本較高,沒有統一規格,隻能用於高檔住宅。
xinlvkejitongyangtichuleguikongtiaoguang,caiyongkekongguijiushiduijiaoliudiandezhengxianbojiayiqiegeerdadaogaibianqiyouxiaozhidemude。kekongguipohuailezhengxianbodeboxing,congerjiangdilegonglvyinsuzhi,tongchangPF低於0.5,而且導通角越小時功率因素越差(1/4亮度時隻有0.25);同樣,非正弦的波形加大了諧波係數;
非正弦的波形會在線路上產生嚴重的幹擾信號(EMI)。
kekongguitiaoguangsuiranyounameduodequedianhewenti,danshi,taqueyouzheyidingdedeyoushi,najiushitayijinghebaichidenglusudengjiechenglelianmeng,zhanjulehendadetiaoguangshichang。ruguoLED想要取代可控矽調光的白熾燈和鹵素燈燈具的位置,就也要和可控矽調光兼容。
最後,新綠科技提出了觸控調光,台灣有一家公司推出了一種稱之為EZ-Dimming的GM6182的四段開關調光不失為一種好方案。它隻利用牆上的普通電燈開關就能實現4段 調光,第一次開為全亮,第二次開為60%亮度,第三次開為40%亮度,第四次開為20%亮度。這種係統的優點是可以利用普通的牆上開關實現調光。而且其功率因素高達0.92以上。沒有產生幹擾信號之慮。缺點是無法連續調光。還有操作麻煩一些。
新xin綠lv科ke技ji總zong經jing理li劉liu光guang華hua最zui後hou指zhi出chu,不bu管guan市shi場chang上shang還hai有you那na些xie智zhi能neng型xing調tiao光guang方fang案an出chu台tai,根gen據ju需xu求qiu與yu時shi空kong環huan境jing,自zi動dong或huo半ban自zi動dong調tiao整zheng照zhao明ming燈deng具ju的de流liu明ming輸shu出chu,這zhe就jiu是shi每mei一yi類lei智zhi能neng型xing調tiao光guang方fang案an需xu要yao實shi現xian的de功gong能neng。
Marvell綠色節能方案的全係統智能LED照明平台
麵對著如此眾多的智能型調光方案和產品,一些公司為了提高自身在LED照明市場的競爭力,綠色節能調光理念和方案也相應順勢而出。Marvell新型智能LED照明平台體現了Marvell對綠色照明應用的前瞻性眼光,它的目標是為OEMtigongyigewanzhengderuanyingjianjiejuefangan,shidetamenkeyiyonggengshaodeshijianhegengdidechengbenlaikaifachanpinbingtourushichang。tongshi,gaipingtaishiyigelvsejienengfangan,tabaohanlejiyuMarvell的創新LED驅動芯片的發光二級管 (LED)照明組件以及ZigBee網絡、ZigBee/WiFi無線網關以及智能照明軟件。這些組件共同提升係統能效,並保證高質量LED照明以促進環保和便捷的生活方式。

Marvell智能 LED照明管理平台提供了完全集成的LED照明和無線控製係統,因此不論是易用性的提升還是安裝成本的降低都趨向於極致,大大簡化了使用和維護難度,使得 非專業人員也能輕鬆應對。該平台的一大特色是允許終端用戶可以使用智能手機和平板電腦方案,使他們可以方便地從任何地方管理、分析並維護一個更具性價比的數字照明方案。這種智能LED照明平台可以顯著地節約商業和住宅用電。並且隨著新的LED照明應用的推出,用戶還可以添加更多安全功能以及增強遠程管理的體驗,如高質量的照明調整、氣氛和現場的控製等。

特別推薦
- 噪聲中提取真值!瑞盟科技推出MSA2240電流檢測芯片賦能多元高端測量場景
- 10MHz高頻運行!氮矽科技發布集成驅動GaN芯片,助力電源能效再攀新高
- 失真度僅0.002%!力芯微推出超低內阻、超低失真4PST模擬開關
- 一“芯”雙電!聖邦微電子發布雙輸出電源芯片,簡化AFE與音頻設計
- 一機適配萬端:金升陽推出1200W可編程電源,賦能高端裝備製造
技術文章更多>>
- 貿澤EIT係列新一期,探索AI如何重塑日常科技與用戶體驗
- 算力爆發遇上電源革新,大聯大世平集團攜手晶豐明源線上研討會解鎖應用落地
- 創新不止,創芯不已:第六屆ICDIA創芯展8月南京盛大啟幕!
- AI時代,為什麼存儲基礎設施的可靠性決定數據中心的經濟效益
- 築基AI4S:摩爾線程全功能GPU加速中國生命科學自主生態
技術白皮書下載更多>>
- 車規與基於V2X的車輛協同主動避撞技術展望
- 數字隔離助力新能源汽車安全隔離的新挑戰
- 汽車模塊拋負載的解決方案
- 車用連接器的安全創新應用
- Melexis Actuators Business Unit
- Position / Current Sensors - Triaxis Hall
熱門搜索
微波功率管
微波開關
微波連接器
微波器件
微波三極管
微波振蕩器
微電機
微調電容
微動開關
微蜂窩
位置傳感器
溫度保險絲
溫度傳感器
溫控開關
溫控可控矽
聞泰
穩壓電源
穩壓二極管
穩壓管
無焊端子
無線充電
無線監控
無源濾波器
五金工具
物聯網
顯示模塊
顯微鏡結構
線圈
線繞電位器
線繞電阻


