5S2P AR111 LED燈驅動器參考設計方案
發布時間:2011-10-05
中心議題:
- 5S2P AR111 LED燈驅動器參考設計
本文介紹了一個用於2並5串(5S2P)組合的AR111 LED燈的驅動器參考設計。MAX16819工作在buck-boost模式,電路工作電壓為12VAC,能夠為每串LED提供平均500mA驅動電流。
概述
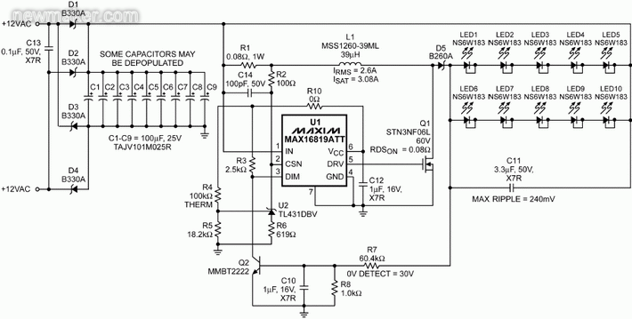
本參考設計以MAX16819為主控製器,為5S2P AR111 LED燈提供buck-boost驅動方案。圖1為電路原理圖,圖2給出了設計布局圖。
如下為電氣輸入要求、輸出特性:
VIN:12VAC ±10%
PWM輸入:不適用
VLED配置:5S2P,每隻LED電壓為3VDC至3.8VDC (每串19VDC,最大值),每串電流500mA
以下詳細討論了該參考設計,分析其主電路模塊和設計規範。

圖1. LED驅動器原理圖

圖2. LED驅動器布局
設計分析
AR111 LED燈參考設計可驅動總共10隻LED—2串並聯、每串5隻LED。輸入電壓為12VAC、容差±10%。肖特基二極管D1至D4構成全波整流電路,電容C1至C8用於電壓濾波。根據對LED閃爍的要求,可以去掉一些濾波電容以降低成本。這些電容中包含一個鉭電容,具有較好的溫度特性。
因為LED按照5S2P排列,不可能達到完全匹配的電流。假設LED燈具有良好的匹配度,使電流差異降至最小。控製每串LED的數量及混合架構的燈管數量,有助於減輕電流匹配度的影響。
MAX16819設計用作buck調節器,也可以設置成buck-boost模式。但是,這種配置下會犧牲一定的電流精度。
[page]
電感選擇
按照下式計算LED電流:
其中,IL是電感電流。上式表明LED電流等於輸入、輸出電壓修正後的電感電流。VIN的波動(120Hz紋波)將導致LED電流隨之波動。
利用下式計算電感電流:
本設計中,平均LED電流為1A,平均VIN為13V,平均VLED為19V。因此,所要求的電感電流為:
可利用80mΩ檢流電阻調整電感電流。輸入電壓較低(假設10V左右)時,LED電流跌落到大約850mA;輸入電壓達到16V時,LED電流可以達到1.12A左右。
電感L1工作在250kHz開關頻率,平均電流為2.46A,峰值電流為2.83A。可選擇Coilcraft®的電感MSS1260-393ML,電感值為39µH,額定連續電流為2.6A (40°C溫升),飽和電流為3.08A (電感值下降10%)。
過壓保護
負載開路時,R7、R8和Q2可提供過壓(OV)保護。如果沒有過壓保護電路,處於開路狀態的LED將導致輸出電壓失控,損壞器件。過壓保護門限約為30V。
R2、R4、R5、R6和U2提供折返式熱管理。R4為100kΩ負溫度係數熱敏電阻(常數B = 4250)。當溫度達到50攝氏度時,電阻R4的阻值降低,使U2控製引腳的電壓提高,導致部分電流流過R6和R2。這些電流可降低輸入檢流電阻R1的電壓,從而降低電感和LED的電流。隨著溫度的升高,R2電壓進一步增大,使LED電流進一步降低。最後,隨著LED電流的降低,使溫度恢複到正常範圍,達到係統平衡。折返式熱管理架構允許LED燈用於空氣流通條件有限的場合,無需考慮過熱問題。熱管理可能使燈管亮度受到輕微影響,但仍可保持能夠接受的照明亮度。
Q1 (STN3NF06L)為60V、0.07Ω、邏輯電平控製的MOSFET,采用SOT223封裝。這款MOSFET具有很小的柵極總電荷(Qg = 9nC,最大值),能夠使開關損耗保持在最小。器件損耗近似為:400mW (傳導損耗)和500mW (開關損耗),共計900mW。封裝熱阻為38°C/W,將導致管芯溫度比PCB溫度高出34°C。還需考慮可能的誤差因素,以保留更多裕量。
PCB布局
PCB設(she)計(ji)中(zhong),所(suo)有(you)器(qi)件(jian)都(dou)放(fang)置(zhi)在(zai)電(dian)路(lu)板(ban)頂(ding)層(ceng),底(di)層(ceng)保(bao)留(liu)用(yong)作(zuo)地(di)。實(shi)際(ji)應(ying)用(yong)中(zhong),電(dian)路(lu)安(an)裝(zhuang)在(zai)鋁(lv)結(jie)構(gou)上(shang),能(neng)夠(gou)提(ti)供(gong)較(jiao)好(hao)的(de)接(jie)地(di)和(he)散(san)熱(re)性(xing)能(neng)。頂(ding)層(ceng)設(she)計(ji)采(cai)用(yong)較(jiao)大(da)的(de)覆(fu)銅(tong)麵(mian)積(ji),以(yi)改(gai)善(shan)與(yu)鋁(lv)結(jie)構(gou)之(zhi)間(jian)的(de)導(dao)熱(re)能(neng)力(li)。
- 噪聲中提取真值!瑞盟科技推出MSA2240電流檢測芯片賦能多元高端測量場景
- 10MHz高頻運行!氮矽科技發布集成驅動GaN芯片,助力電源能效再攀新高
- 失真度僅0.002%!力芯微推出超低內阻、超低失真4PST模擬開關
- 一“芯”雙電!聖邦微電子發布雙輸出電源芯片,簡化AFE與音頻設計
- 一機適配萬端:金升陽推出1200W可編程電源,賦能高端裝備製造
- 算力爆發遇上電源革新,大聯大世平集團攜手晶豐明源線上研討會解鎖應用落地
- 築基AI4S:摩爾線程全功能GPU加速中國生命科學自主生態
- 一秒檢測,成本降至萬分之一,光引科技把幾十萬的台式光譜儀“搬”到了手腕上
- AI服務器電源機櫃Power Rack HVDC MW級測試方案
- 突破工藝邊界,奎芯科技LPDDR5X IP矽驗證通過,速率達9600Mbps
- 車規與基於V2X的車輛協同主動避撞技術展望
- 數字隔離助力新能源汽車安全隔離的新挑戰
- 汽車模塊拋負載的解決方案
- 車用連接器的安全創新應用
- Melexis Actuators Business Unit
- Position / Current Sensors - Triaxis Hall




