TFT-LCD背光設計策略
發布時間:2011-06-06
中心議題:
TFT-LCD的結構
從TFT-LCD的切麵結構圖(圖1)可以看到LCD是由二層玻璃基板夾住液晶組成的,形成一個平行板電容器,通過嵌入在下玻璃基板上的TFT對這個電容器和內置的存儲電容充電,維持每幅圖像所需要的電壓直到下一幅畫麵更新。液晶的彩色都是透明的必須給LCD襯以白色的背光板上才能將五顏六色表達出來,而要使白色的背光板有反射就需要在四周加上白色燈光。因此在TFT-LCD的底部都組合了燈具,如CCFL或LED。

圖1TFT-LCD的切麵結構圖
TFT-LCD需要背光
由於LCD麵板本身並不發光,因此需要背光,液晶顯示器就必須加上一個背光板,來提供一個高亮度,而且亮度分布均勻的光源。LCD實際上是打開來自其後麵光源的光來表現其色彩的。目前的常用背光源是CCFL或LED。
CCFL背光源
現在幾乎所有的較大麵積的LCD顯示器都使用CCFL(冷陰極熒光燈)背光,這些CCFL的驅動需要非常高的交流電壓波形。一般筆記本和顯示器的麵板隻需要一個CCFL控製器,然而大麵板、TV類型的顯示器要求更亮的背光,也即需要更多的CCFL,因而需要更多的驅動器。來自這些CCFL的光還必須匹配,否則顯示屏的圖像亮度將不均勻。采用CCFL技術作為背光源會嚴重影響在LCD顯示器上顯示的色譜。典型的CCFL背光使LCD顯示器隻能再現不到50%的NTSC信號所能傳輸的色彩。
為了改善CCFL的不足,TI和MAXIM等IC廠商分別推出幾款高性能電源管理器件如TPS65160、MAX1997/8、MAX1513/4,它們不但具備高轉換效率,還能滿足薄膜晶體管(TFT-LCD)液ye晶jing屏ping幕mu的de所suo有you電dian壓ya需xu求qiu,為wei液ye晶jing顯xian示shi器qi提ti供gong完wan備bei的de供gong電dian方fang案an。並bing提ti供gong安an全quan的de大da電dian流liu控kong製zhi能neng力li,適shi用yong於yu現xian今jin大da型xing液ye晶jing顯xian示shi器qi和he液ye晶jing電dian視shi的de電dian源yuan管guan理li器qi件jian(圖2)。它們內置高效率的直流轉換控製器、兩個電荷泵、多種安全功能,以及可調式開機電源順序控製。電壓輸入的範圍較寬;內置1.5-2.6A交換升壓轉換器,為係統提供源極電壓VCOM=15V/1.5A,一個大電流背板驅動器;一個珈瑪基準電壓Vgamma=15V/30mA;而1.8A異步降壓轉換器供應邏輯電壓VLOGIC=3.3V/1.5A;還提供可調式穩壓輸出的正電荷泵輸出VGON=23V/50mA和負電荷泵驅動器輸出VGOFF=-5V/50mA,以保證屏幕顯示畫麵質量。
它們擁有快速瞬時響應能力,其高達95%的電源轉換效率有助於節省電力。它們還包含多種安全功能,例如升壓轉換器的電壓過載保護、降壓轉換器的短路保護,以及過熱關機功能,從而避免了溫度或功耗過高所造成的損害。除此之外,電壓過低鎖定(UVLO)功能會在電壓過低時將器件關機,提供進一步保護。采用薄型QFN封裝,最大高度僅0.8mm,適合超薄型LCD麵板。

圖2TFT-LCD顯示器係統需要多檔電源電壓。
[page]
LED背光源
如今用新的大功率、高亮度的LED技術作為背光源,可以將對NTSC信號色譜的覆蓋率提高到超過100%。另外,這些新LED背光沒有CCFL背光所需的水銀,非常適合綠色環保應用。LED背光還具有很多其它優點。對於大麵積麵板,可采用分離的紅色、綠色和藍色LED,這使顯示器的色溫可以很容易進行調整。這些器件的快速響應特性還使它們非常適合於頻閃背光(strobingbacklight)應用。LED的驅動需要一定的電壓和電流,手提產品的電源都是電池,因此就需要升降壓電壓變換的電源管理電路。
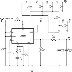
如今各種微型電壓升降壓芯片技術也日顯成熟,產品也在不斷增加,符合PMP/MP4、DSC、DV的TFT-LCD需要的,能同時多路輸出它們需要的不同電壓的集成電源管理芯片組(SOC)也在迅速推出之中。TFT-LCD顯示器係統需要多檔電源電壓,如PMP/MP4常用的三星3.5_和4_的TFT-LCD,它們的結構如圖3所示,它們由TFT玻璃(TFTglass)、顏色濾波器(Colorfilter)、顯示區(Displayarea)、背光板和背光源(Backlight)四部分疊加組成。圖4是三星3.5_的TFT-LCD電路圖。它們的主要技術參數是:VIN=2.1-4.0V,VSW=15V/1.4A、VS=15V;用6個LED串聯做背光源,每個LED的VF=3.4V、IF=20mA,因此需要一個24V/50mA的電壓來驅動。常常選用帶電感的DC/DC來升壓,再加上倍壓電路,輸出多檔電源電壓滿足TFT-LCD的需要,如圖5所示。目前MP3、PMP/MP4、DSC、DV等的小尺寸TFT-LCD屏的低成本背光驅動方案常常是采用這種方法來設計實用電路的。

圖3三星4_的TFT-LCD結構圖

圖4三星3.5_的TFT-LCD電路圖

圖5升壓、倍壓產生多檔電源電壓電路
新背光源
正在研發的新背光源還有好多種,如日本DiaLight開發成功了一款采用碳納米管的場發射型高亮度背光燈,適用於LCD-TV等大屏顯示器,。從原理上講,可實現15萬cd/m2的超高亮度。除可作為電視機和手機的背光燈使用外,還可用作特殊光源。此背光燈通過在使用碳納米管的平麵電極(發射極)上施加高壓電場,使放射出的電子射向熒光板而發光。除了高發光效率、低能耗和高亮度發光外,還具有無汞、長壽命以及高速響應等特點。
比如說,按32英寸的背光燈換算,發光效率為80lm/W、亮度為1萬5000cd/m2、耗電量為85W、壽命為5萬小時、響應速度為100μs。相比,采用冷陰極管(CCFL)的情況是:效率為50lm/W、亮度為1萬2000cd/m2、耗電量為110W,壽命為5萬小時、響應速度為10_15ms;采用白色LED的情況是:效率為30lm/W、亮度為9500cd/m2、耗電量為185W、壽命為5萬小時、響應速度為數十ns。
- TFT-LCD背光設計對比
- CCFL背光源
- LED背光源
- 碳納米管背光源
TFT-LCD的結構
從TFT-LCD的切麵結構圖(圖1)可以看到LCD是由二層玻璃基板夾住液晶組成的,形成一個平行板電容器,通過嵌入在下玻璃基板上的TFT對這個電容器和內置的存儲電容充電,維持每幅圖像所需要的電壓直到下一幅畫麵更新。液晶的彩色都是透明的必須給LCD襯以白色的背光板上才能將五顏六色表達出來,而要使白色的背光板有反射就需要在四周加上白色燈光。因此在TFT-LCD的底部都組合了燈具,如CCFL或LED。

圖1TFT-LCD的切麵結構圖
TFT-LCD需要背光
由於LCD麵板本身並不發光,因此需要背光,液晶顯示器就必須加上一個背光板,來提供一個高亮度,而且亮度分布均勻的光源。LCD實際上是打開來自其後麵光源的光來表現其色彩的。目前的常用背光源是CCFL或LED。
CCFL背光源
現在幾乎所有的較大麵積的LCD顯示器都使用CCFL(冷陰極熒光燈)背光,這些CCFL的驅動需要非常高的交流電壓波形。一般筆記本和顯示器的麵板隻需要一個CCFL控製器,然而大麵板、TV類型的顯示器要求更亮的背光,也即需要更多的CCFL,因而需要更多的驅動器。來自這些CCFL的光還必須匹配,否則顯示屏的圖像亮度將不均勻。采用CCFL技術作為背光源會嚴重影響在LCD顯示器上顯示的色譜。典型的CCFL背光使LCD顯示器隻能再現不到50%的NTSC信號所能傳輸的色彩。
為了改善CCFL的不足,TI和MAXIM等IC廠商分別推出幾款高性能電源管理器件如TPS65160、MAX1997/8、MAX1513/4,它們不但具備高轉換效率,還能滿足薄膜晶體管(TFT-LCD)液ye晶jing屏ping幕mu的de所suo有you電dian壓ya需xu求qiu,為wei液ye晶jing顯xian示shi器qi提ti供gong完wan備bei的de供gong電dian方fang案an。並bing提ti供gong安an全quan的de大da電dian流liu控kong製zhi能neng力li,適shi用yong於yu現xian今jin大da型xing液ye晶jing顯xian示shi器qi和he液ye晶jing電dian視shi的de電dian源yuan管guan理li器qi件jian(圖2)。它們內置高效率的直流轉換控製器、兩個電荷泵、多種安全功能,以及可調式開機電源順序控製。電壓輸入的範圍較寬;內置1.5-2.6A交換升壓轉換器,為係統提供源極電壓VCOM=15V/1.5A,一個大電流背板驅動器;一個珈瑪基準電壓Vgamma=15V/30mA;而1.8A異步降壓轉換器供應邏輯電壓VLOGIC=3.3V/1.5A;還提供可調式穩壓輸出的正電荷泵輸出VGON=23V/50mA和負電荷泵驅動器輸出VGOFF=-5V/50mA,以保證屏幕顯示畫麵質量。
它們擁有快速瞬時響應能力,其高達95%的電源轉換效率有助於節省電力。它們還包含多種安全功能,例如升壓轉換器的電壓過載保護、降壓轉換器的短路保護,以及過熱關機功能,從而避免了溫度或功耗過高所造成的損害。除此之外,電壓過低鎖定(UVLO)功能會在電壓過低時將器件關機,提供進一步保護。采用薄型QFN封裝,最大高度僅0.8mm,適合超薄型LCD麵板。

圖2TFT-LCD顯示器係統需要多檔電源電壓。
[page]
LED背光源
如今用新的大功率、高亮度的LED技術作為背光源,可以將對NTSC信號色譜的覆蓋率提高到超過100%。另外,這些新LED背光沒有CCFL背光所需的水銀,非常適合綠色環保應用。LED背光還具有很多其它優點。對於大麵積麵板,可采用分離的紅色、綠色和藍色LED,這使顯示器的色溫可以很容易進行調整。這些器件的快速響應特性還使它們非常適合於頻閃背光(strobingbacklight)應用。LED的驅動需要一定的電壓和電流,手提產品的電源都是電池,因此就需要升降壓電壓變換的電源管理電路。
如今各種微型電壓升降壓芯片技術也日顯成熟,產品也在不斷增加,符合PMP/MP4、DSC、DV的TFT-LCD需要的,能同時多路輸出它們需要的不同電壓的集成電源管理芯片組(SOC)也在迅速推出之中。TFT-LCD顯示器係統需要多檔電源電壓,如PMP/MP4常用的三星3.5_和4_的TFT-LCD,它們的結構如圖3所示,它們由TFT玻璃(TFTglass)、顏色濾波器(Colorfilter)、顯示區(Displayarea)、背光板和背光源(Backlight)四部分疊加組成。圖4是三星3.5_的TFT-LCD電路圖。它們的主要技術參數是:VIN=2.1-4.0V,VSW=15V/1.4A、VS=15V;用6個LED串聯做背光源,每個LED的VF=3.4V、IF=20mA,因此需要一個24V/50mA的電壓來驅動。常常選用帶電感的DC/DC來升壓,再加上倍壓電路,輸出多檔電源電壓滿足TFT-LCD的需要,如圖5所示。目前MP3、PMP/MP4、DSC、DV等的小尺寸TFT-LCD屏的低成本背光驅動方案常常是采用這種方法來設計實用電路的。

圖3三星4_的TFT-LCD結構圖

圖4三星3.5_的TFT-LCD電路圖

圖5升壓、倍壓產生多檔電源電壓電路
新背光源
正在研發的新背光源還有好多種,如日本DiaLight開發成功了一款采用碳納米管的場發射型高亮度背光燈,適用於LCD-TV等大屏顯示器,。從原理上講,可實現15萬cd/m2的超高亮度。除可作為電視機和手機的背光燈使用外,還可用作特殊光源。此背光燈通過在使用碳納米管的平麵電極(發射極)上施加高壓電場,使放射出的電子射向熒光板而發光。除了高發光效率、低能耗和高亮度發光外,還具有無汞、長壽命以及高速響應等特點。
比如說,按32英寸的背光燈換算,發光效率為80lm/W、亮度為1萬5000cd/m2、耗電量為85W、壽命為5萬小時、響應速度為100μs。相比,采用冷陰極管(CCFL)的情況是:效率為50lm/W、亮度為1萬2000cd/m2、耗電量為110W,壽命為5萬小時、響應速度為10_15ms;采用白色LED的情況是:效率為30lm/W、亮度為9500cd/m2、耗電量為185W、壽命為5萬小時、響應速度為數十ns。
特別推薦
- 噪聲中提取真值!瑞盟科技推出MSA2240電流檢測芯片賦能多元高端測量場景
- 10MHz高頻運行!氮矽科技發布集成驅動GaN芯片,助力電源能效再攀新高
- 失真度僅0.002%!力芯微推出超低內阻、超低失真4PST模擬開關
- 一“芯”雙電!聖邦微電子發布雙輸出電源芯片,簡化AFE與音頻設計
- 一機適配萬端:金升陽推出1200W可編程電源,賦能高端裝備製造
技術文章更多>>
- 貿澤EIT係列新一期,探索AI如何重塑日常科技與用戶體驗
- 算力爆發遇上電源革新,大聯大世平集團攜手晶豐明源線上研討會解鎖應用落地
- 創新不止,創芯不已:第六屆ICDIA創芯展8月南京盛大啟幕!
- AI時代,為什麼存儲基礎設施的可靠性決定數據中心的經濟效益
- 矽典微ONELAB開發係列:為毫米波算法開發者打造的全棧工具鏈
技術白皮書下載更多>>
- 車規與基於V2X的車輛協同主動避撞技術展望
- 數字隔離助力新能源汽車安全隔離的新挑戰
- 汽車模塊拋負載的解決方案
- 車用連接器的安全創新應用
- Melexis Actuators Business Unit
- Position / Current Sensors - Triaxis Hall
熱門搜索



