經典電路大放送:五種精選放大器電路設計
發布時間:2015-02-07 責任編輯:sherryyu
【導讀】模擬設計是電路設計中至關重要的一環。本文小編精心為大家彙集了常用的一些放大器、數字模擬轉換器等模擬設計實例,希望會對您有所幫助。想學習放大器電路設計的童鞋不同錯過哦!
差分輸入/輸出低功耗儀表放大器
muqiansuoyoushishoudesanyunfangyibiaofangdaqijintigongledanduanshuchu,erchafenshuchudeyibiaofangdaqikeshixuduoyingyongcongzhongshouyi。quanchafenyibiaofangdaqijuyouqitadanduanshuchufangdaqisuomeiyoudeyoushi,tajuyouhenqiangdegongmozaoshengyuankangganraoxing,kejianshaoercixieboshizhenbingtigaoxinzaobi,haiketigongyizhongyuxiandaichafenshuruADC連接的簡單方式。圖1顯示了低功耗全差分儀表放大器電路的實現方式。

低功耗全差分儀表放大器
雙線遠程傳感器前置放大器
本設計實例實現了一種遠程傳感器前置放大器(如用於壓電式傳感器),其可通過單個導線對或同軸電纜傳輸信號和電能。AD822ARZ是一個真正的單電源供電運算放大器,其具有軌到軌輸出、極低的輸入電流和低頻噪聲,適合與高阻抗信號源同時工作。AD822具有5V的單電源供電能力,這使其成為本設計實例的佳選。

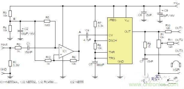
基於555定時器的D類耳機驅動器可作為理想的實用放大器
廣受歡迎的555定時器可用作樂器或其他應用的PWM/D類放大器。其可在4.5V~16V的電源電壓範圍內工作,並可輸出200mA的驅動電流。音頻信號被傳送至555定時器的CV( 控製電壓)引腳。本設計實例為耳機和音頻線路提供兩個簡單、便宜的驅動器。這兩個驅動器針對電吉他和小提琴設計,但也可適用於更多其他應用。對於這樣的簡單應用而言,噪聲和總諧波失真(THD)並不是重點考慮因素,因此並未對這兩個數值進行測量。

含運算放大器和NE555定時器的耳機和音頻線路驅動器。也可以使用CMOS版本(如LMC555),但輸出電流較低。其優點為工作頻率較高。
使用八進製CMOS緩衝器的二象限乘法DAC
本設計實例使用一個八進製CMOS緩衝器的大工作電壓範圍,呈現一個由緩衝器/線驅動器IC74HC244組成的簡單的八位二象限乘法數字模擬轉換器(DAC)。如圖1所示,一個八位數字字通過電阻器R1~R8寫入CMOS緩衝器U1的八個輸入中。U1的各個輸出通過由電阻器R9~R23組成的 1:2:4:8.。.128加權電阻網絡產生。DAC參考電壓Vref饋送給U1VCC,因此,U1的輸出電壓跟蹤Vref的變化。電阻器R1~R8必須要使U1的輸出電壓免受數字輸入的電壓水平的影響。

麵向精準放大器應用的匹配電阻器網絡
mouxielixiangdeyunsuanfangdaqipeizhihuijiadingfankuidianzuqichengxianwanmeidepipei。ershishishang,dianzuqidefeilixiangxinghuiduigezhongdianlucanshuchanshengyingxiang,rugongmoyizhibi(CMRR)、諧波失真和穩定性。
本設計要點將LT5400與厚膜、0402、1%容差表麵貼裝型電阻器進行了對比,研究了采用這些電阻器在一個LTC6362運算放大器周圍提供反饋(如圖2所示)時的CMRR、諧波失真和穩定性。

特別推薦
- 噪聲中提取真值!瑞盟科技推出MSA2240電流檢測芯片賦能多元高端測量場景
- 10MHz高頻運行!氮矽科技發布集成驅動GaN芯片,助力電源能效再攀新高
- 失真度僅0.002%!力芯微推出超低內阻、超低失真4PST模擬開關
- 一“芯”雙電!聖邦微電子發布雙輸出電源芯片,簡化AFE與音頻設計
- 一機適配萬端:金升陽推出1200W可編程電源,賦能高端裝備製造
技術文章更多>>
- 築基AI4S:摩爾線程全功能GPU加速中國生命科學自主生態
- 一秒檢測,成本降至萬分之一,光引科技把幾十萬的台式光譜儀“搬”到了手腕上
- AI服務器電源機櫃Power Rack HVDC MW級測試方案
- 突破工藝邊界,奎芯科技LPDDR5X IP矽驗證通過,速率達9600Mbps
- 通過直接、準確、自動測量超低範圍的氯殘留來推動反滲透膜保護
技術白皮書下載更多>>
- 車規與基於V2X的車輛協同主動避撞技術展望
- 數字隔離助力新能源汽車安全隔離的新挑戰
- 汽車模塊拋負載的解決方案
- 車用連接器的安全創新應用
- Melexis Actuators Business Unit
- Position / Current Sensors - Triaxis Hall
熱門搜索
微波功率管
微波開關
微波連接器
微波器件
微波三極管
微波振蕩器
微電機
微調電容
微動開關
微蜂窩
位置傳感器
溫度保險絲
溫度傳感器
溫控開關
溫控可控矽
聞泰
穩壓電源
穩壓二極管
穩壓管
無焊端子
無線充電
無線監控
無源濾波器
五金工具
物聯網
顯示模塊
顯微鏡結構
線圈
線繞電位器
線繞電阻




