二極管控製器適用於汽車和電信電源解決方案
發布時間:2023-04-26 責任編輯:lina
【導讀】阻zu斷duan二er極ji管guan廣guang泛fan用yong於yu電dian源yuan,以yi解jie決jue各ge種zhong問wen題ti。在zai汽qi車che係xi統tong中zhong,串chuan聯lian阻zu斷duan二er極ji管guan可ke防fang止zhi在zai更geng換huan電dian池chi或huo汽qi車che啟qi動dong時shi意yi外wai反fan向xiang連lian接jie電dian池chi。高gao可ke用yong性xing係xi統tong和he電dian信xin配pei電dian采cai用yong阻zu斷duan二er極ji管guan,通tong過guo並bing聯lian電dian源yuan來lai實shi現xian冗rong餘yu。二er極ji管guan還hai用yong於yu防fang止zhi儲chu能neng電dian容rong器qi在zai需xu要yao暫zan時shi保bao持chi輸shu出chu電dian壓ya以yi克ke服fu輸shu入ru壓ya差cha或huo噪zao聲sheng尖jian峰feng的de情qing況kuang下xia放fang電dian,或huo者zhe允yun許xu負fu載zai在zai輸shu入ru電dian源yuan突tu然ran失shi效xiao時shi正zheng常chang斷duan電dian。
阻zu斷duan二er極ji管guan廣guang泛fan用yong於yu電dian源yuan,以yi解jie決jue各ge種zhong問wen題ti。在zai汽qi車che係xi統tong中zhong,串chuan聯lian阻zu斷duan二er極ji管guan可ke防fang止zhi在zai更geng換huan電dian池chi或huo汽qi車che啟qi動dong時shi意yi外wai反fan向xiang連lian接jie電dian池chi。高gao可ke用yong性xing係xi統tong和he電dian信xin配pei電dian采cai用yong阻zu斷duan二er極ji管guan,通tong過guo並bing聯lian電dian源yuan來lai實shi現xian冗rong餘yu。二er極ji管guan還hai用yong於yu防fang止zhi儲chu能neng電dian容rong器qi在zai需xu要yao暫zan時shi保bao持chi輸shu出chu電dian壓ya以yi克ke服fu輸shu入ru壓ya差cha或huo噪zao聲sheng尖jian峰feng的de情qing況kuang下xia放fang電dian,或huo者zhe允yun許xu負fu載zai在zai輸shu入ru電dian源yuan突tu然ran失shi效xiao時shi正zheng常chang斷duan電dian。
雖(sui)然(ran)阻(zu)斷(duan)二(er)極(ji)管(guan)易(yi)於(yu)理(li)解(jie)和(he)應(ying)用(yong),但(dan)其(qi)正(zheng)向(xiang)壓(ya)降(jiang)會(hui)導(dao)致(zhi)顯(xian)著(zhu)的(de)功(gong)耗(hao),使(shi)其(qi)不(bu)適(shi)合(he)低(di)電(dian)壓(ya)和(he)高(gao)電(dian)流(liu)應(ying)用(yong)。在(zai)低(di)壓(ya)應(ying)用(yong)中(zhong),正(zheng)向(xiang)壓(ya)降(jiang)成(cheng)為(wei)電(dian)路(lu)工(gong)作(zuo)範(fan)圍(wei)的(de)限(xian)製(zhi)因(yin)素(su),即(ji)使(shi)使(shi)用(yong)肖(xiao)特(te)基(ji)勢(shi)壘(lei)二(er)極(ji)管(guan)也(ye)是(shi)如(ru)此(ci)。串(chuan)聯(lian)二(er)極(ji)管(guan)上(shang)至(zhi)少(shao)損(sun)失(shi)了(le)500mV的電源裕量,這在12V汽車係統中大幅下降,在冷啟動期間,電源可能降至低至4V。
由於二極管的工作電壓降最小值為400mV至700mV,因此無論額定電流如何,對於表麵貼裝應用,功耗在1A–2A範圍內都會成為一個問題。在大於5A的應用中,功耗成為一個主要問題,需要精心設計的散熱布局或昂貴的散熱器來保持二極管冷卻。電路設計人員需要更好的解決方案。
一種解決方案是用MOSFET開關代替二極管。MOSFET 的連接使其體二極管指向與其所取代的二極管相同的方向,但在正向導通期間,MOSFET 導通,使體二極管短路,通過 MOSFET 溝道的低損耗路徑。當電流反轉時,MOSFET關斷,體二極管阻斷電流,從而保持二極管行為。正向壓降和功耗降低了10倍。與傳統的p-n或肖特基勢壘二極管相比,這構成了“理想”二極管的基礎。
LTC®4357 和 LTC4359 是理想的二極管控製器,專為在多種電源反向閉斷、ORing 和保持應用中驅動 N 溝道 MOSFET 而設計。RDS(ON) 規格低至 1mΩ 的 MOSFET 現成,因此理想的二極管可以使用單通器件處理超過 50A 的電流,同時保持比任何二極管解決方案好 10 倍的電壓和功率損耗水平。
LTC4357 和 LTC4359 均取代了一個二極管,但後者具有低至 4V 的更寬工作範圍,其靜態電流僅為前者的四分之一。LTC4359 的 /SHDN 引腳減小了靜態電流,並將 LTC4359 解決方案轉變為負載開關,這是 LTC4357 和二極管解決方案所不具備的特性。表 1 重點介紹了 LTC4357 和 LTC4359 的特性。
LTC®4359 是一款低靜態電流控製器,具有 4V–80V 的寬工作範圍。工作範圍的 4V 端在二極管壓降無法容忍的低壓應用中尤為重要,而 80V 額定值使其能夠在 48V 電信係統和汽車環境中工作並承受瞬態。LTC4359 可保護下遊電路免受低至 −40V 的反向輸入的影響(當電池端子連接錯誤時可見)。
使用電池工作時,最小化放電電流在正常運行中很重要,並且在負載關閉時變得至關重要。LTC4359 具有一個 155μA (典型值)的低靜態電流,當置於停機模式時,該靜態電流可進一步減小至 14μA。盡管MOSFET在停機模式中關斷,但其體二極管仍然可以傳導正向電流。某些應用需要能夠打開/關閉負載或獨立於電源電壓控製功率輸送。LTC4359 通過驅動兩個 N 溝道 MOSFET 作為負載開關來阻斷正向和反向電流,從而實現這一點。
部件號 | 工作電壓 | 電源電流 在 12V 時 | IGATE(UP) | 特征 |
LTC4357 | 9V–80V | 650μA | 20μA | 0.5μs 關斷時間(采用 2A 柵極) 下拉式 |
LTC4359 | 4V–80V | 155μA | 10μA | 低 IQ關斷模式,反向 輸入保護至−40V,控製 單通道或背靠背 MOSFET |
工作原理
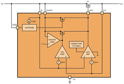
LTC4359 控製一個 N 溝道 MOSFET,如圖 1 框圖中的 Q1 所示。MOSFET源極連接到輸入電源,其作用類似於二極管的陽極,而漏極是陰極。首次通電時,負載電流最初流過 MOSFET 的體二極管。LTC4359 檢測來自 IN-OUT 的壓降,並驅動 MOSFET 接通。內部放大器 (柵極放大器) 和電荷泵試圖在 MOSFET 兩端保持 30mV 的壓降。如果負載電流導致超過30mV的壓降,則MOSFET完全導通,正向壓降根據RDS(ON)•我負荷.
圖1.LTC4359 的框圖
如果負載電流減小,柵極放大器將 MOSFET 柵極驅動得更低,以保持 30mV 的壓降。如果正向電流降低到無法支持 30mV 的程度,則柵極放大器將驅動 MOSFET 關斷。這可以防止直流反向電流,並允許在冗餘電源應用中平滑切換而不會振蕩。
在輸入短路的情況下,電流迅速反轉,並由輸出電容或其他電源供電。快速下拉比較器(FPD COMP) 通過測量 MOSFET 兩端的輸入和輸出之間的壓降來檢測反向電流。當 MOSFET 兩端的電壓超過 −30mV 時,FPD COMP 比較器通過在不到 500ns 的時間內將 MOSFET 柵極拉低來做出響應。
SHDN 引腳控製 IC 和外部 MOSFET。將 /SHDN 引腳拉低可關閉 IC 和外部 MOSFET,同時將電流減小至僅 14μA。要使IC導通,/SHDN引腳可以保持浮動或驅動為高電平。如果懸空,則內部 2.6μA 電流源上拉 /SHDN。
優於肖特基二極管
基於 MOSFET 的二極管解決方案可降低肖特基二極管的功耗和正向壓降,並且用途更廣,有多種 MOSFET 可供選擇,幾乎可用於任何電壓和電流組合。圖 2 和圖 3 比較了 SBG2040CT 肖特基二極管與 BSC028N06NS MOSFET 的功耗和正向壓降。在 20A 電流下,BSC028N06NS 2.8mΩ MOSFET 的功耗僅為 1W,比 SBG8CT 肖特基二極管節省 2040W 的功耗。MOSFET大大降低了RDS(ON)•我負荷= 56mV,而肖特基二極管為450mV,使電路能夠在較低的電壓下工作。
圖2.功耗與負載電流的關係
圖3.負載電流與正向壓降的關係
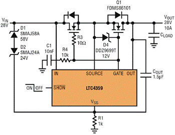
12V/20A 汽車二極管,帶反向輸入保護
圖4所示為一個典型的12V、20A應用,可以處理−40V的反向輸入。在滿載電流下,正向壓降僅為 56mV,這是由於 MOSFET 的導通電阻低至 2.8mΩ。
圖4.具有反向輸入保護的12V/20A理想二極管
在輸入短路期間,輸入、源極和輸出引腳可能會出現潛在的破壞性瞬變。D1和D2通過將電壓瞬變箝位至−40V以下來保護IN和SOURCE。Q1是一款60V BVDSS MOSFET,雪崩額定值為50A,可吸收感性能量,並防止輸入、源出和輸出超過其絕對最大額定值。
DC/DC 轉換器和線性穩壓器等下遊電路需要防止反向輸入和錯誤連接的電池端子看到的電壓。LTC4359 的輸入引腳的額定電壓為 −40V。為了保持 MOSFET 關斷,當源極引腳相對於 V 為負時,內部負 COMP 比較器進行檢測黨衛軍至少 1.7V 電壓,並下拉 GATE 引腳。當MOSFET關閉時,負電壓無法到達負載。反向輸入保護受限於−40V,受R1耗散的影響。
二極管作為負載開關
LTC4359 可用作一個開關來控製向負載輸送功率。二極管,無論是肖特基二極管還是圖4所示的電路,始終傳導正向電流。在停機模式中,LTC4359 關斷了 MOSFET,但其體二極管仍傳導正向電流。
為了阻斷正向電流,增加了一個額外的MOSFET Q2,如圖5所示。/SHDN 引腳用作打開/關閉負載開關的控製信號。將 /SHDN 拉低關兩個 MOSFET:Q2 阻斷正向電流,而 Q1 可防止反向電流。MOSFET 體二極管指向相反的方向,從而阻止正向和反向電流流動。懸空或驅動 /SHDN 高電平可打開 IC,並在 MOSFET 中實現二極管行為。在導通期間,可通過利用柵極電容器 C1 和 LTC4359 的受控柵極電流來控製 GATE 引腳上的轉換速率來限製浪湧電流。
圖5.28V負載開關和帶反向輸入保護的理想二極管
對於多個電源,無論相對電源電壓如何,複製圖5都可以選擇有源電源。這與無源選擇方案形成鮮明對比,在無源選擇方案中,嚴格的二極管行為隻是選擇具有最高電壓電源的輸入源。
並聯電源
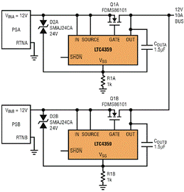
多個LTC4359可用於組合兩個或多個電源的輸出以實現冗餘或下垂共享,如圖6所(suo)示(shi)。對(dui)於(yu)冗(rong)餘(yu)電(dian)源(yuan),輸(shu)出(chu)電(dian)壓(ya)最(zui)高(gao)的(de)電(dian)源(yuan)提(ti)供(gong)大(da)部(bu)分(fen)或(huo)全(quan)部(bu)負(fu)載(zai)電(dian)流(liu)。如(ru)果(guo)在(zai)提(ti)供(gong)負(fu)載(zai)電(dian)流(liu)時(shi)電(dian)源(yuan)輸(shu)出(chu)短(duan)路(lu)至(zhi)地(di),則(ze)電(dian)流(liu)會(hui)暫(zan)時(shi)反(fan)轉(zhuan),反(fan)向(xiang)流(liu)過(guo) MOSFET。LTC4359 檢測此反向電流並激活快速下拉比較器 (FPD COMP) 並在 500ns 內關斷 MOSFET。
圖6.冗餘電源
如果另一個最初較低的電源在發生故障時未提供任何負載電流,則輸出下降,直到其ORing MOSFET的體二極管導通。同時,LTC4359 以 10μA 電流對 MOSFET 柵極進行充電,直到正向壓降減小至 30mV。如果該電源在發生故障時共享負載電流,則其相關的ORing MOSFET隻是更努力地驅動MOSFET柵極,以保持30mV的壓降。
如果電源輸出電壓和輸出阻抗幾乎相等,則可以實現壓降共享。30mV 調節技術可確保輸出之間平滑的負載均分,而不會發生振蕩。共享程度是MOSFET R的函數DS(ON)、電源的輸出阻抗及其初始輸出電壓,由歐姆定律規定。
擴展反向輸入保護範圍
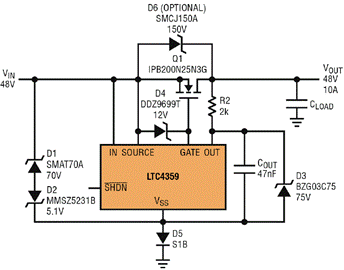
圖 7 示出了配置為一個 4359V 理想二極管的 LTC48,可針對反向輸入電壓提供保護。添加 R2 以擴展 V在–V外範圍至−100VDC,可將正向調節降低10mV。在通過第二個電源或充電電容將輸出保持在+48V的應用中,Q1將阻斷反向的48V輸入電源。在非冗餘應用中,當輸入電源被移除或意外反轉時,輸出可能會降至零,因此成功阻止高達−100VDC的輸入到達輸出。
圖7.具有反向輸入保護的48V理想二極管
R2 是脈衝額定組件,因此 V在–V外超過−100V的瞬變很容易被容忍。Q1因其250V BVDSS和極低R的組合而被選中DS(ON)20mΩ,但其雪崩額定值適中,為320mJ,最大雪崩電流為47A。如果反向電流超過MOSFET雪崩電流額定值,則可以增加D6,通過吸收任何雪崩能量來保護Q1,從而限製峰值V在–V外電壓至−150V。超過此點,D6將發生故障並將瞬態電流脈衝傳遞到輸出端。
結論
LTC®4359 理想二極管控製器取代了肖特基二極管,並且還可以驅動一個負載開關。在 1A–2A 或更高的電流下,LTC4359 優於肖特基二極管解決方案。憑借其 4V–80V 的寬工作範圍和反向輸入能力,LTC4359 在低電壓應用中通過汽車冷啟動保持低正向壓降,並保護負載免受電池反向連接的影響。停機模式進一步將本已很低的靜態電流(155μA)降至 14μA,並可用作負載開關的開/關控製信號。LTC4359 非常適合汽車以及電信和冗餘電源應用。
免責聲明:本文為轉載文章,轉載此文目的在於傳遞更多信息,版權歸原作者所有。本文所用視頻、圖片、文字如涉及作品版權問題,請聯係小編進行處理。
推薦閱讀:
- 噪聲中提取真值!瑞盟科技推出MSA2240電流檢測芯片賦能多元高端測量場景
- 10MHz高頻運行!氮矽科技發布集成驅動GaN芯片,助力電源能效再攀新高
- 失真度僅0.002%!力芯微推出超低內阻、超低失真4PST模擬開關
- 一“芯”雙電!聖邦微電子發布雙輸出電源芯片,簡化AFE與音頻設計
- 一機適配萬端:金升陽推出1200W可編程電源,賦能高端裝備製造
- 築基AI4S:摩爾線程全功能GPU加速中國生命科學自主生態
- 一秒檢測,成本降至萬分之一,光引科技把幾十萬的台式光譜儀“搬”到了手腕上
- AI服務器電源機櫃Power Rack HVDC MW級測試方案
- 突破工藝邊界,奎芯科技LPDDR5X IP矽驗證通過,速率達9600Mbps
- 通過直接、準確、自動測量超低範圍的氯殘留來推動反滲透膜保護
- 車規與基於V2X的車輛協同主動避撞技術展望
- 數字隔離助力新能源汽車安全隔離的新挑戰
- 汽車模塊拋負載的解決方案
- 車用連接器的安全創新應用
- Melexis Actuators Business Unit
- Position / Current Sensors - Triaxis Hall



