穿越電流測量的無人區——pA等級電流測量
發布時間:2020-07-06 來源:世健 責任編輯:wenwei
【導讀】從cong毫hao安an到dao微wei安an再zai到dao皮pi安an,隨sui著zhe電dian子zi技ji術shu的de發fa展zhan,以yi及ji市shi場chang對dui於yu低di功gong耗hao的de需xu求qiu,電dian子zi設she備bei的de電dian流liu水shui平ping有you往wang小xiao發fa展zhan的de趨qu勢shi,比bi如ru手shou機ji電dian池chi待dai機ji電dian流liu(10−3 A)、光電二極管暗電流(10−12 A)、OLED的像素電流(10−12 A)等。而如何精確測量出微弱電流,則成了一道避不開的難題。為穿過這片“無人區”,測量出pA等級的電流,我們必須踏入小數點後15位(fA等級)的世界。然而,這片了無人煙的區域並不是那麼好踏足,路上的荊棘羈絆是難免的,需克服重重挑戰才能成功到達終點。
多重挑戰
首shou先xian要yao考kao慮lv的de便bian是shi測ce量liang中zhong的de偏pian置zhi電dian流liu問wen題ti。當dang輸shu入ru端duan開kai路lu時shi,理li想xiang電dian流liu計ji的de讀du數shu應ying當dang為wei零ling。然ran而er,實shi際ji的de電dian流liu計ji在zai輸shu入ru端duan開kai路lu時shi有you一yi些xie小xiao的de電dian流liu。這zhe些xie電dian流liu是shi由you有you源yuan器qi件jian的de偏pian置zhi電dian流liu以yi及ji流liu過guo儀yi器qi內nei部bu的de絕jue緣yuan材cai料liao的de泄xie漏lou電dian流liu所suo引yin起qi的de。
試想一下,待測電流小到1pA,而構成電流計的器件之一—運算放大器的偏置電流卻達到100pA,我們還能愉快地測出待測電流大小嗎?當然不行,因為信號(待測電流)已被誤差電流(偏置電流)掩蓋,除非我們能將偏置電流控製在fA水平。
pianzhidianliumanzuleshibushijiukeyile?bu,zhezhishiwanlichangzhengzhongdediyibu。jiexialaiyaokaolvdewentihaihenduo,baokuohenduoshejishang,gongyishangdexijiedouhuiduiceliangjieguozaochenghendadeyingxiang。biruzaosheng、電介質吸收、泄漏電流、絕緣、屏蔽、PCB材料,甚至電纜等。這些問題我們在設計中如何避免呢?

圖1:pA級電流測量所麵臨的挑戰
應對方案
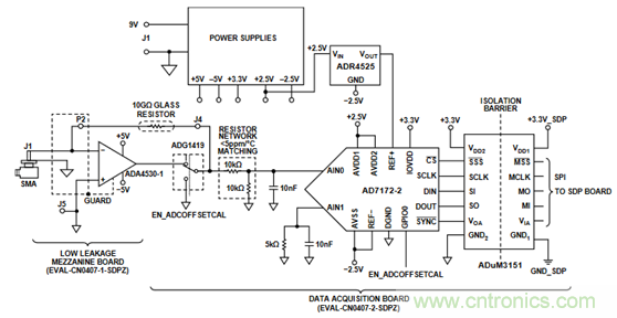
高靈敏度檢測器需要精密信號鏈以支持極低的檢測量程。雖然麵臨的挑戰諸多,但我們有應對方案。技術型分銷商Excelpoint世健公司的工程師 Kayden Wang介紹了ADI解決方案--超高靈敏度飛安測量平台,並且針對設計過程中麵臨的挑戰進行了解答。
超高靈敏度飛安測量平台方案
此方案非常適合化學分析儀和實驗室級儀器使用,其需要超高靈敏度模擬前端來對光電二極管、光電倍增管、法拉第筒等電流輸出傳感器進行信號調理。可以使用該解決方案的應用包括質譜分析、色譜分析和庫侖分析等。
► 方案特點
• <10fA靈敏度,10GΩ跨阻
• 500pA測量範圍
• 屏蔽
• 利用ADuM3151隔離
• 飛安輸入偏置電流運算放大器ADA4530-1
• 24位分辨率ADC AD7172-2
• 利用USB接口通過SDP連接PC
• 簡單的電源:9VDC輸入, ADP7118、ADP2442、ADP7182
• 測量同步
• 觸發輸入/輸出信號

圖2:超高靈敏度飛安測量平台方案框圖

圖3:飛安測量係統功能框圖
此方案中,其中一個重要的考量點便是低偏置電流運算放大器的選擇。相對於常規運放,方案中使用的放大器ADA4530-1是一款fA (10−15 A)級輸入偏置電流運算放大器,集成式保護環緩衝器用於隔離輸入引腳以防受到印刷電路板(PCB) 漏電流的影響,而且能減少電路板元件數。相比於同類競爭器件,輸入偏置電流低45倍,直流精度提高10倍。除了適用於此方案中的跨阻放大器,也可用於化學傳感器和電容傳感器的高阻抗緩衝器。

圖4:ADA4530-1主要優勢
設計中的挑戰
我們在設計中需考慮可能影響測量結果的多個因素,才能最大程度地發揮器件的優越性能,達到設計指標要求。
1)保護的設計
一般做法是用另一導體將高阻抗節點包圍起來,並將導體驅動到保護電壓(等於或接近高阻抗節點電位),這樣就不會有電流流經絕緣電阻,並且更好的布局產生更好的性能,性能隨時間和環境條件的變化越小。
► 保護環
保護表麵泄漏
去除保護環/走線上的焊罩/絲網
避免吸潮
需要由與輸入端等電位的放大器(如緩衝器)驅動
► 保護層
保護PCB主體
► 過孔防護
保護側麵漏電流路徑
高源阻抗和低誤差要求會對絕緣電阻提出不切實際的高要求。ADA4530-1的保護技術可將此類要求降低到合理水平。其原理是用另一種驅動到相同電位的導體(保護環)包圍高阻抗導體。如果(高阻抗導體與保護環之間的)絕緣電阻上沒有電壓,那麼就不會有任何電流流經其中。ADA4530-1neibushiyongbaohujishu,jichenglechaogaoxingnengdebaohuhuanhuanchongqi。cihuanchongqideshuchukegongwaibushiyong,yibianjianhuadianlujidebaohushixian。weilexianshibaohudeshishifangshi,dianyahuanchongqidianlu(參見圖6)經過修改。該模型中增加了一個導體(VGRD),它將高阻抗 (A) 節點與不同電壓的低阻抗 (B) 節點完全隔開。絕緣電阻用兩個電阻來模擬:A導體與保護導體之間的所有絕緣電阻 (RSHUNT1),以及保護導體與B導體之間的所有絕緣電阻(RSHUNT2)。然後,ADA4530-1保護環緩衝器將此保護導體(通過引腳2和引腳7)驅動到A端電壓。若A節點和VGRD節點的電壓完全相同,就不會有電流流經絕緣電阻RSHUNT1。


圖5:保護環及保護層的實現參考

圖6:保護實現原理示例
2)屏蔽的設計
• 屏蔽有助於讓雜散場遠離敏感節點,可以采取屏蔽盒的方式
• 操作員能接觸到的屏蔽應接地以確保安全

圖7:常見屏蔽方式
3)汙染源處理
汙染源容易形成弱電池,將該汙染電池連接在TIA電路的A端和B端,可得到一個簡化模型(參見圖8)。A端和B端均被驅動到相同電壓,產生一個誤差電流(IBAT T),因為輸出電阻上存在一個等於電池開路電壓的壓降,如下式所示:IBATT = VBATT ÷ RBATT。此(ci)電(dian)池(chi)電(dian)流(liu)流(liu)過(guo)反(fan)饋(kui)電(dian)阻(zu),在(zai)反(fan)饋(kui)電(dian)阻(zu)上(shang)與(yu)電(dian)路(lu)中(zhong)的(de)信(xin)號(hao)電(dian)流(liu)和(he)其(qi)他(ta)誤(wu)差(cha)電(dian)流(liu)合(he)並(bing)對(dui)測(ce)量(liang)精(jing)度(du)造(zao)成(cheng)影(ying)響(xiang)。一(yi)般(ban)要(yao)注(zhu)意(yi)以(yi)下(xia)幾(ji)種(zhong)汙(wu)染(ran)源(yuan)的(de)影(ying)響(xiang):
• 焊劑殘留
• 塵土和其他顆粒狀堆積
• 灰塵
• 體油
• 含鹽潮氣

圖8:汙染源對電路精度的影響
對此,世健工程師給出以下幾點建議:
• 裝配後清洗/清潔PCB
• 潮氣會降低PCB和電纜的絕緣性
選擇合適的材料並在受控環境中測量
清洗後烘烤以消除吸收的濕氣
• 不要使用免清潔型焊膏
4)電介質吸收
介電弛豫(也稱為介電吸收或浸潤)是所有絕緣材料都有的特性,它會限製需要建立到數fA水平的靜電計電路性能。常用的PCB薄片是工業標準FR-4玻璃環氧樹脂。測量結果如圖9所示。玻璃環氧樹脂薄片需要1小時才能將介電弛豫電流耗散到10 fA以下。這表明,玻璃環氧樹脂薄片不適合用於高性能靜電計電路。

圖9:玻璃環氧樹脂介電弛豫性能
考慮的另一種PCB薄片是Rogers 4350B。Rogers 4350B是一種設計用於射頻/微波電路的陶瓷薄片。Rogers 4350B兼容標準PCB生產技術,使用廣泛。Rogers 4350B材料的測量結果如圖10所示。該材料在不到20秒時間內,便可將介電弛豫電流耗散到1fA以下。

圖10:Rogers 4350B介電弛豫性能
鑒於其性能出色, Kayden建議,在最高性能應用中,將Rogers 4350B薄片配合ADA4530-1使用。ADA4530-1的所有關鍵特性測量都是利用Rogers 4350B進行。
同時根據世健的支持經驗,建議PCB加工工藝:
• 四層板,成品板厚約1.5mm
• 板材:1/2層,3/4層為rogers 4350B, 厚度10mil;2/3層為FR408或Roger 4450(注意不是普通的FR-4板材)。
• 銅箔厚度:內層1oz,外層1.5oz
• 阻焊:雙麵,綠色
• 字符:雙麵,白色
• 過孔:雙麵露環
• 表麵沉金處理
5)電纜和連接器
• 最佳:使用三同軸電纜
有一根額外的內部導線來保護信號
• 隻要中心導線與屏蔽體之間的電位差非常小,BNC、SMA和同軸電纜是可行的
某些RF材料(PTFE)具有良好的低漏電、低DA屬性
• 捆紮電纜以減少摩擦起電效應
總結
總體上,此類應用中pAjidianliudeceliangxiangduiqitaliangchengdianliuceliang,wulunshicongshejihaishigongyishangyouhenduoxuyaokaoliangdedifang,canzhaocituijianfanganheshejiyaodiankeyidadasuoduanyanfazhouqi,zhuliwomenshunlichuanguopA等級電流測量的無人區。
推薦閱讀:
特別推薦
- 噪聲中提取真值!瑞盟科技推出MSA2240電流檢測芯片賦能多元高端測量場景
- 10MHz高頻運行!氮矽科技發布集成驅動GaN芯片,助力電源能效再攀新高
- 失真度僅0.002%!力芯微推出超低內阻、超低失真4PST模擬開關
- 一“芯”雙電!聖邦微電子發布雙輸出電源芯片,簡化AFE與音頻設計
- 一機適配萬端:金升陽推出1200W可編程電源,賦能高端裝備製造
技術文章更多>>
- 築基AI4S:摩爾線程全功能GPU加速中國生命科學自主生態
- 一秒檢測,成本降至萬分之一,光引科技把幾十萬的台式光譜儀“搬”到了手腕上
- AI服務器電源機櫃Power Rack HVDC MW級測試方案
- 突破工藝邊界,奎芯科技LPDDR5X IP矽驗證通過,速率達9600Mbps
- 通過直接、準確、自動測量超低範圍的氯殘留來推動反滲透膜保護
技術白皮書下載更多>>
- 車規與基於V2X的車輛協同主動避撞技術展望
- 數字隔離助力新能源汽車安全隔離的新挑戰
- 汽車模塊拋負載的解決方案
- 車用連接器的安全創新應用
- Melexis Actuators Business Unit
- Position / Current Sensors - Triaxis Hall
熱門搜索



