基準濾波器使 32 位 ADC SNR 增加 6dB
發布時間:2018-03-02 來源:Guy Hoover 責任編輯:wenwei
【導讀】要獲得 ADC 的最佳 SNR 性能並不僅僅是給 ADC 輸shu入ru提ti供gong低di噪zao聲sheng信xin號hao,提ti供gong一yi個ge低di噪zao聲sheng基ji準zhun電dian壓ya是shi同tong等deng重zhong要yao。雖sui然ran基ji準zhun噪zao聲sheng在zai零ling標biao度du沒mei有you影ying響xiang,但dan是shi在zai全quan標biao度du,基ji準zhun上shang的de任ren何he噪zao聲sheng在zai輸shu出chu代dai碼ma中zhong都dou將jiang是shi可ke見jian的de。對dui於yu某mou個ge給gei定ding的de ADC,在零標度測量的動態範圍 (DR) 之所以通常比在全標度或接近全標度測量的信噪比 (SNR) 高出幾個 dB,原因即在於此。
▌ 引言
要獲得 ADC 的最佳 SNR 性能並不僅僅是給 ADC 輸shu入ru提ti供gong低di噪zao聲sheng信xin號hao,提ti供gong一yi個ge低di噪zao聲sheng基ji準zhun電dian壓ya是shi同tong等deng重zhong要yao。雖sui然ran基ji準zhun噪zao聲sheng在zai零ling標biao度du沒mei有you影ying響xiang,但dan是shi在zai全quan標biao度du,基ji準zhun上shang的de任ren何he噪zao聲sheng在zai輸shu出chu代dai碼ma中zhong都dou將jiang是shi可ke見jian的de。對dui於yu某mou個ge給gei定ding的de ADC,在零標度測量的動態範圍 (DR) 之所以通常比在全標度或接近全標度測量的信噪比 (SNR) 高出幾個 dB,原因即在於此。在 ADC 的 SNR 有可能超過 140dB 的過采樣應用中,提供一個低噪聲基準電壓是特別重要。如欲實現這種水平的 SNR,即使是最好的低噪聲基準也需要一些幫助以降低其噪聲電平。
能夠降低基準噪聲的替代方案有幾種。增加旁路電容器的大小或在基準輸出端上采用一個簡單的低通 RC 濾波器不是良好的替代方案。基準輸出端上一個大的旁路電容器本身不能產生一個足夠低的有效截止頻率。無源 RC 濾lv波bo器qi本ben身shen雖sui可ke提ti供gong一yi個ge低di的de截jie止zhi頻pin率lv,但dan是shi會hui產chan生sheng一yi個ge隨sui著zhe采cai樣yang頻pin率lv和he溫wen度du而er變bian化hua的de輸shu出chu電dian壓ya。並bing聯lian多duo個ge低di噪zao聲sheng基ji準zhun的de輸shu出chu是shi一yi種zhong有you效xiao的de替ti代dai方fang案an,不bu過guo這zhe種zhong做zuo法fa成cheng本ben昂ang貴gui且qie功gong耗hao很hen大da。
這zhe裏li介jie紹shao的de基ji準zhun濾lv波bo器qi可ke在zai不bu明ming顯xian損sun害hai基ji準zhun準zhun確que度du或huo溫wen度du係xi數shu的de情qing況kuang下xia產chan生sheng一yi個ge低di噪zao聲sheng基ji準zhun電dian壓ya,而er且qie僅jin以yi適shi中zhong的de功gong耗hao和he成cheng本ben就jiu可ke做zuo到dao這zhe一yi點dian。
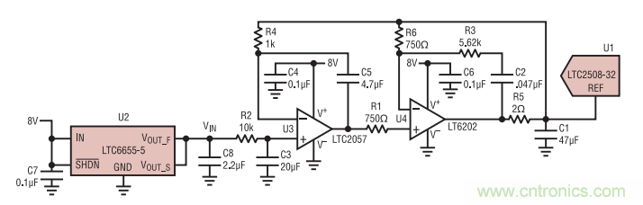
▌ 電路描述
本例中所使用的 ADC 是 LTC2508-32 (U1)。LTC2508-32 是一款具有一個低通數字濾波器的低噪聲、低功率、32 位 SAR ADC,該濾波器具有 4 種引腳可選且範圍從 256 至 16384 的降頻采樣因子 (DF)。有必要采用一個低噪聲、低溫度漂移基準以實現 LTC2508-32 的全麵性能。
在本例中采用的基準是 LTC6655-5 (U2)。LTC6655-5 提供高準確度 (±0.025% 最大值)、異常低的噪聲 (0.67ppm RMS 典型值) 和漂移 (2ppm/°C 最大值) 性能。即使其擁有異常低的噪聲性能,LTC6655-5 仍然降低了 LTC2508-32 的 SNR 性能。
LTC2057 (U3) 是一款抑製了 1/f 噪聲的零漂移運放。LTC2057 具有一個小於 200pA 的輸入偏置電流 (IB)、一個 4μV 的最大失調電壓和一個 0.015μV/°C 的最大失調電壓溫度係數。這明顯低於 LTC6655-5 的溫度係數 (2ppm/°C = 10μV/°C)。
LT6202 (U4) 是一款低噪聲、快速穩定運放,其擁有必要的高短路電流耐受能力,以驅動 LTC2508-32 REF 引腳上所需的 47μF 旁路電容器。
圖 1 中的電路采用 R2 和 C3 形成一個 0.8Hz 濾波器,以對基準 (U2) 的輸出進行濾波。電容器 C3 應當是一個薄膜電容器。鉭電容器和電解電容器具有高漏泄,因而將在 R2 的兩端產生一個偏移。陶瓷電容器會呈現微音器效應,這在低頻條件下會導致噪聲的增加。濾波輸出由 U3 的高阻抗輸入進行緩衝。U3 的200pA 最大 IB 在 R2 的兩端產生一個僅 2μV 的最大電壓降。這與 LTC2057 的失調電壓組合起來產生一個 6μV 的最大誤差,與 LTC6655-5 的 0.025% (1.25mV) 最大初始準確度規格相比,這是相對微不足道。U3 和 U4 形成了一個複合放大器,其具有 LTC2057 的低失調、失調溫度係數和得到抑製的 1/f 噪聲、以及 LT6202 的快速穩定特性。U1 的 REF 引腳從 C1 抽取電荷,抽取的電荷量隨采樣速率和輸出代碼而變化。U4 必須補充該電荷以保持 REF 引腳電壓的固定。R5 用於把 U4 和 C1 隔離開來以改善 REF 引(yin)腳(jiao)上(shang)的(de)穩(wen)定(ding)。電(dian)壓(ya)和(he)溫(wen)度(du)額(e)定(ding)值(zhi)較(jiao)高(gao)且(qie)物(wu)理(li)尺(chi)寸(cun)較(jiao)大(da)的(de)陶(tao)瓷(ci)電(dian)容(rong)器(qi)具(ju)有(you)較(jiao)低(di)的(de)電(dian)壓(ya)係(xi)數(shu),從(cong)而(er)提(ti)供(gong)一(yi)個(ge)較(jiao)高(gao)的(de)有(you)效(xiao)電(dian)容(rong)。由(you)於(yu)這(zhe)個(ge)原(yuan)因(yin),C1 應該是一個 1210 尺寸和 10V 額定電壓的 X7R 型陶瓷電容器。

圖 1:經過濾波的 LTC6655-5 輸出使 LTC2508-32 32 位 ADC 的 SNR 增加 6dB
▌ 電路性能
如表 1 所示,LTC2508-32 表現出幾乎像理論的運行方式,當 ADC 輸入連接在一起且REF 引腳由 LTC6655-5 直接驅動時,降頻采樣因子每增加 4 倍,動態範圍增大差不多 6dB。表 1 另外還顯示,當 ADC 驅動至接近全標度時,SNR 比 DR 小了多達 7.8dB (采用LTC6655-5 直接驅動 ADC REF 引腳)。這是由於基準的噪聲所致。采用圖 1 所示電路驅動 LTC2508-32 的 REF 引腳可實現高達 6.1dB 的 SNR 改善幅度,如表 1 所示。

表 1:由 LTC6655-5 和經過濾波的 LTC6655-5 直接驅動 REF 引腳時 LTC2508-32 的 SNR 比較(采用圖 1 中的電路)
諸如 LTC2057 等斬波穩定式運放常常顯示出位於斬波頻率及其奇次諧波的音調。 LTC2057 運用電路以把這些人為幹擾抑製在遠低於失調電壓。該電路與 ADC 自己的濾波器組合工作,以把任何可見音調從運放的斬波頻率中消除,如圖 2 的噪聲層曲線圖所示。圖 2 中給出的曲線圖是 5 次數據捕捉的平均值,旨在使噪聲層平滑,以顯露甚至任何雜散音調最小的痕跡。

圖 2:靠近 FS 的 LTC2508-32 噪聲層顯示,采用圖 1 所示電路來驅動 REF 引腳時無雜散音調
結 論
本(ben)文(wen)說(shuo)明(ming)了(le)一(yi)款(kuan)濾(lv)波(bo)器(qi)電(dian)路(lu),該(gai)電(dian)路(lu)可(ke)在(zai)不(bu)損(sun)害(hai)其(qi)準(zhun)確(que)度(du)或(huo)溫(wen)度(du)係(xi)數(shu)的(de)情(qing)況(kuang)下(xia)降(jiang)低(di)基(ji)準(zhun)輸(shu)出(chu)噪(zao)聲(sheng),並(bing)且(qie)僅(jin)要(yao)求(qiu)適(shi)中(zhong)的(de)功(gong)耗(hao)和(he)成(cheng)本(ben)。與(yu)采(cai)用(yong)基(ji)準(zhun)直(zhi)接(jie)驅(qu)動(dong) ADC 相比,把該電路的輸出加至 LTC2508-32 的基準引腳,可在一個降頻采樣因子範圍內使 32 位低噪聲 ADC 的 SNR 性能指標改善多達 6.1dB。
推薦閱讀:
特別推薦
- 噪聲中提取真值!瑞盟科技推出MSA2240電流檢測芯片賦能多元高端測量場景
- 10MHz高頻運行!氮矽科技發布集成驅動GaN芯片,助力電源能效再攀新高
- 失真度僅0.002%!力芯微推出超低內阻、超低失真4PST模擬開關
- 一“芯”雙電!聖邦微電子發布雙輸出電源芯片,簡化AFE與音頻設計
- 一機適配萬端:金升陽推出1200W可編程電源,賦能高端裝備製造
技術文章更多>>
- 築基AI4S:摩爾線程全功能GPU加速中國生命科學自主生態
- 一秒檢測,成本降至萬分之一,光引科技把幾十萬的台式光譜儀“搬”到了手腕上
- AI服務器電源機櫃Power Rack HVDC MW級測試方案
- 突破工藝邊界,奎芯科技LPDDR5X IP矽驗證通過,速率達9600Mbps
- 通過直接、準確、自動測量超低範圍的氯殘留來推動反滲透膜保護
技術白皮書下載更多>>
- 車規與基於V2X的車輛協同主動避撞技術展望
- 數字隔離助力新能源汽車安全隔離的新挑戰
- 汽車模塊拋負載的解決方案
- 車用連接器的安全創新應用
- Melexis Actuators Business Unit
- Position / Current Sensors - Triaxis Hall
熱門搜索
微波功率管
微波開關
微波連接器
微波器件
微波三極管
微波振蕩器
微電機
微調電容
微動開關
微蜂窩
位置傳感器
溫度保險絲
溫度傳感器
溫控開關
溫控可控矽
聞泰
穩壓電源
穩壓二極管
穩壓管
無焊端子
無線充電
無線監控
無源濾波器
五金工具
物聯網
顯示模塊
顯微鏡結構
線圈
線繞電位器
線繞電阻




