直流升壓電路中熱插拔保護電路的原理及實現
發布時間:2015-05-11 責任編輯:echolady
【導讀】本文詳細分析了直流升壓電路中熱插拔保護電路的設計與實現。本文詳解了電路參數設計、開關波形以及設計實例。經驗證,利用熱插拔保護電路芯片,避免了直流升壓電路在輸出過流短路的故障和缺陷,可靠性大大提高。
熱插拔保護電路通常用於服務器、網絡交換機、yijiqitaxingshidetongxinjichusheshidenggaokeyongxingxitong。zhezhongxitongtongchangxuyaozaidaidianzhuangtaixiatihuanfashengguzhangdedianlubanhuomokuai,erxitongzhaoyangweichizhengchangyunzhuan,zhegeguochengchengweirechaba(Hot Swapping)。本文將闡述熱插拔控製器的另一種用法,利用熱插拔保護電路具有的過流和短路保護功能,解決開關直流升壓電路的輸出端保護問題。
1 開關直流升壓電路的基本原理
開關直流升壓電路(The Boost Converter或者Step-up Converter),是一種開關直流升壓電路。輸出電壓高於輸入電壓,輸出電壓極性不變,基本電路圖如圖1所示。

圖1 開關直流升壓電路
開關管導通時,電源經由電感-開關管形成回路,電流在電感中轉化為磁能貯存;開關管關斷時,電感中的磁能轉化為電能在電感端左負右正,此電壓疊加在電源正端,經由二極管-負載形成回路,完成升壓功能。
輸(shu)出(chu)過(guo)流(liu)時(shi),電(dian)路(lu)會(hui)采(cai)樣(yang)開(kai)關(guan)管(guan)的(de)峰(feng)值(zhi)電(dian)流(liu),減(jian)小(xiao)占(zhan)空(kong)比(bi),導(dao)致(zhi)輸(shu)出(chu)電(dian)壓(ya)下(xia)降(jiang)。當(dang)輸(shu)出(chu)電(dian)壓(ya)降(jiang)到(dao)輸(shu)入(ru)電(dian)壓(ya)時(shi),過(guo)流(liu)保(bao)護(hu)不(bu)再(zai)受(shou)控(kong),保(bao)護(hu)失(shi)效(xiao)。另(ling)外(wai)輸(shu)出(chu)過(guo)流(liu)點(dian)還(hai)會(hui)隨(sui)著(zhe)輸(shu)入(ru)電(dian)壓(ya)升(sheng)高(gao)而(er)變(bian)大(da)。當(dang)輸(shu)出(chu)短(duan)路(lu)時(shi),輸(shu)入(ru)電(dian)源(yuan)會(hui)通(tong)過(guo)電(dian)感(gan)、升壓二極管形成短路回路,導致電源故障。BOOST電路還有一個缺陷是不方便控製關閉輸出,當控製芯片關閉,開關管截止時,輸出仍然有電壓,不像BUCK電路,很方便的將輸出電壓降到0 V.
2 熱插拔控製器的基本原理
熱插拔(Hot-Plugging或Hot Swap)jidaidianchaba,rechabagongnengjiushiyunxuyonghuzaibuguanbixitong,buqieduandianyuandeqingkuangxiaquchuhegenghuansunhuaidedianyuanhuobankadengbujian,congertigaolexitongduizainandejishihuifunengli、擴kuo展zhan性xing和he靈ling活huo性xing。如ru果guo沒mei有you熱re插cha拔ba控kong製zhi器qi,負fu載zai端duan的de模mo塊kuai插cha拔ba時shi,會hui對dui電dian源yuan產chan生sheng浪lang湧yong電dian流liu的de衝chong擊ji,影ying響xiang電dian壓ya的de穩wen定ding與yu電dian源yuan的de可ke靠kao性xing。這zhe個ge問wen題ti可ke通tong過guo熱re插cha拔ba控kong製zhi器qi來lai解jie決jue,熱re插cha拔ba控kong製zhi器qi能neng合he理li控kong製zhi浪lang湧yong電dian流liu,確que保bao安an全quan上shang電dian間jian隔ge。上shang電dian後hou,熱re插cha拔ba控kong製zhi器qi還hai能neng持chi續xu監jian控kong電dian源yuan電dian流liu,在zai正zheng常chang工gong作zuo過guo程cheng中zhong避bi免mian短duan路lu和he過guo流liu。
3 關鍵電路設計與實例
3.1電源要求
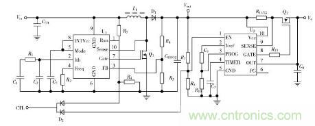
電源實例如圖2所示,其中的電源輸入9~18 V,額定輸出28 V/1.2 A,過流保護1.5 A.

圖2 電源實例
3.2電路簡介
這是一款用了TPS2491熱插拔控製芯片的升壓電路,帶有輸出過流短路保護,當遙控端CTL接地時,電源進入待機模式,輸出為零。
熱插拔控製器包括用作電源控製主開關的N溝道MOSFET、測量電流的檢測電阻以及熱插拔控製器TPS2491三個主要元件,如上圖2所示。熱插拔控製器用於實現控製MOSFET導通電流的環路,其中包含一個電流檢測比較器。電流檢測比較器用於監控外部檢測電阻上的電壓降。當流過檢測電阻上產生50 mV以上電壓的電流將導致比較器指示過流,關閉MOSFET.TPS2491具有軟啟動功能,其中過流基準電壓線性上升,而不是突然開啟,這使得負載電流也以類似方式跟著變化。
[page]
TPS2491內部集成了比較器及參考電壓構成的開啟電路用於使能輸出。比較器的開啟電壓為1.35 V,關閉電壓1.25 V,有0.1 V的滯差保證工作的穩定。通過分壓電阻精確設定了使能控製器所必須達到的電源電壓。器件一旦使能,MOSFET柵極就開始充電,這種電路所使用的N溝道MOSFET的柵極電壓必須高於源極。為了在整個電源電壓(VCC)範圍內實現這個條件,熱插拔控製器集成了一個電荷泵,能夠將GATE引腳的電壓維持在比VCC還高10 V的水平。必要時,GATE引腳需要電荷泵上拉電流來使能MOSFET,並需要下拉電流來禁用MOSFET.較弱的下拉電流用於調節,較強的下拉電流則用於在短路情況下快速關閉MOSFET.
熱插拔控製器還有一個模塊為定時器,它限製過流情況下電流的調節時間。選用的MOSFET能在指定的最長時間內承受一定的功率。MOSFET製造商使用圖3標出這個範圍,或稱作安全工作區(SOA)。

圖3 MOSFET安全工作區
定時器還決定控製器自動重啟的時間,故障導致關閉MOSFET,經過16個振蕩周期後,芯片重新使能輸出。
3.3設計過程

選擇合適的電容,保證輸出啟動時能完成輸出電容的充電且不引起故障保護的動作。
(5)選擇使能啟動電壓
EN端啟動電壓為1.35 V,關閉電壓為1.25 V.利用此引腳,可以做輸入欠壓保護;設計分壓電阻為240 kΩ和13 kΩ,開啟電壓為26.3 V,在24.3 V時關閉。
(6)其他參數
GATE驅動電阻,為了抑製高頻振蕩,通常取10Ω;PG端上拉電阻,保證吸收電流小於2 mA,在本設計中不需要,懸空處理;Vcc端旁路電容,取0.1μF.
電源使能端串聯一個二極管BAV70,低電平時可以關閉升壓電路和電源輸出。
[page]
4 測試結果和各測試點的工作波形
測試結果為過流保護動作點:1.45 A;輸出長期短路無損壞,短路去除恢複輸出;遙控端使能工作正常。
上電時各個測試點波形如圖4所示。

圖4 上電波形
圖4中CH2是升壓後的電壓,當輸入加電,升壓電路立即工作,很快達到28 V.為了防止後極負載的浪湧電流對MOSFET的衝擊,可以看到驅動電壓(CH1)是緩慢上升的,輸出電壓(CH3)也是跟隨緩慢上升。在啟動過程中,很明顯看到MOSFET的驅動電壓不高,MOSFET工作於線性區,同樣可以抑製輸出端電流的增大,有效保護MOSFET在啟動過程中不過載。
正常工作時的各點電壓如圖5所示。由圖5可以看到,正常工作時,輸出電壓(CH3)等於升壓後的電壓(CH2),MOSFET驅動電壓(CH1)比輸出電壓高了14 V,可以保證MOSFET良好導通,降低熱耗和壓差。

圖5 正常工作波形
當負載過流或短路時的波形如圖6所示。由圖6可以看到,當輸出過流或短路時,MOSFET驅動電壓(CH1)迅速下降,導致輸出電壓(CH3)跟著下降,有效的保護電源的安全。經過2 sdezhongqizhouqihou,qudongdianyayougexiaoxiaodeshitandianya,ruguoguzhangrengrancunzai,zhongqibuchenggong,qudongdianyayouhuifudaoling。fanzhizhongqichenggong,zhengchangshuchu。rutu7所示。

圖6 故障保護波形

圖7 電源重啟波形
實踐證明,基於TPS2491熱re插cha拔ba控kong製zhi器qi的de保bao護hu控kong製zhi電dian路lu具ju有you電dian路lu簡jian單dan可ke靠kao,應ying用yong方fang便bian的de特te點dian。本ben電dian路lu應ying用yong於yu開kai關guan直zhi流liu升sheng壓ya電dian路lu中zhong,完wan美mei解jie決jue了le原yuan來lai沒mei有you輸shu出chu過guo流liu短duan路lu保bao護hu以yi及ji不bu能neng遙yao控kong輸shu出chu的de缺que陷xian,收shou到dao了le良liang好hao效xiao果guo。相關閱讀:
熱插拔控製器和功率MOSFET,哪個簡單?
用理想二極管和熱插拔控製器實現電源冗餘和故障隔離
熱插拔電路的TVS鉗位
特別推薦
- 噪聲中提取真值!瑞盟科技推出MSA2240電流檢測芯片賦能多元高端測量場景
- 10MHz高頻運行!氮矽科技發布集成驅動GaN芯片,助力電源能效再攀新高
- 失真度僅0.002%!力芯微推出超低內阻、超低失真4PST模擬開關
- 一“芯”雙電!聖邦微電子發布雙輸出電源芯片,簡化AFE與音頻設計
- 一機適配萬端:金升陽推出1200W可編程電源,賦能高端裝備製造
技術文章更多>>
- 貿澤EIT係列新一期,探索AI如何重塑日常科技與用戶體驗
- 算力爆發遇上電源革新,大聯大世平集團攜手晶豐明源線上研討會解鎖應用落地
- 創新不止,創芯不已:第六屆ICDIA創芯展8月南京盛大啟幕!
- AI時代,為什麼存儲基礎設施的可靠性決定數據中心的經濟效益
- 築基AI4S:摩爾線程全功能GPU加速中國生命科學自主生態
技術白皮書下載更多>>
- 車規與基於V2X的車輛協同主動避撞技術展望
- 數字隔離助力新能源汽車安全隔離的新挑戰
- 汽車模塊拋負載的解決方案
- 車用連接器的安全創新應用
- Melexis Actuators Business Unit
- Position / Current Sensors - Triaxis Hall
熱門搜索





