電路大全:電子密碼鎖的單穩態電路設計
發布時間:2015-03-21 責任編輯:echolady
【導讀】renmenshenghuoshuipingdetigao,shiderenmenzhujianyishidaojiatingfangdaoxitongdezhongyaoxing。chuantongjixiejiegoujiandan,anquanxishubugao。benwenshejileyikuanlinghuoqingqiao,anquanxishugaodedianzimimasuo。
設計思路
共設了9 個用戶輸入鍵,其中隻有4 個是有效的密碼按鍵,其它的都是幹擾按鍵,若按下幹擾鍵,鍵盤輸入電路自動清零,原先輸入的密碼無效,需要重新輸入;如果用戶輸入密碼的時間超過40 秒(一般情況下,用戶不會超過40 秒,若用戶覺得不便,還可以修改)電路將報警80 秒,若電路連續報警三次,電路將鎖定鍵盤5 分鍾,防止他人的非法操作。
設計原理分析
電路由兩大部分組成:密碼鎖電路和備用電源(UPS),其中設置UPS 電源是為了防止因為停電造成的密碼鎖電路失效,使用戶免遭麻煩。密碼鎖電路包含:鍵盤輸入、密碼修改、密碼檢測、開鎖電路、執行電路、報警電路、鍵盤輸入次數鎖定電路。鍵盤輸入、密碼修改、密碼檢測、開鎖及執行電路 。
其電路如下圖1 所示:

圖1 鍵盤輸入、密碼修改、密碼檢測、開鎖、執行電路 3.2 報警電路
報警電路實現的功能是:當輸入密碼的時間超過40 秒(一般情況下用戶輸入不會超過),電路報警80 秒,防止他人惡意開鎖。電路包含兩大部分,2 分鍾延時和40 秒延時電路。其工作原理是當用戶開始輸入密碼時,電路開始2 分鍾計時,超出40 秒,電路開始80 秒的報警。如圖2所示。

圖2 報警電路
有人走近門時,觸摸了TP 端(TP 端固定在鍵盤上,其靈敏度非常高,保證電路可靠的觸發),由於人體自身帶的電,使IC10 的2 腳出現低電平,使IC10 的狀態發生翻轉,其3 腳輸出高電平,T5 導通(可以通過R12 控製T1 的基極電流),其集電極接的黃色發光二極管D3 發光,表示現在電子鎖處於待命狀態,T6 截止,C4 開始通過R14 充電(充電時間是40 秒,此時為用戶輸入密碼的時間,即用戶輸入密碼的時間不能超過40 秒,否則電路就開始報警, 由於用戶經常輸入密碼,而且知道密碼,一般輸入密碼的時間不會超過40 秒),IC2 開始進入延時40 秒的狀態。
[page]
開始報警:當用戶輸入的密碼不正確或輸入密碼的時間超過40 秒,IC11 的2 腳電位隨著C4 的充電而下降,當電位下降到1/3Vcc 時(即40 秒延時結束時候),3 腳變成高電位(延時時是低電平),通過R15 使(R15 的作用是為了限製T7 的導通電流防止電流過大燒毀三極管)T7 導通,其集電極上麵接的紅色發光二極管D4 發亮,表示當前處於報警狀態,T8 也隨之而導通,使蜂鳴器發聲,令賊人生怯,實現報警。
停止報警:當達到了80 秒的報警時間,IC10 的6,7 腳接的電容C5 放電結束,IC10 的3 腳變成低電平,T5 截止,T6 導通,強製使強製電路處於穩態,IC11 的3 腳輸出低電平,使T7,T8 截止,蜂鳴器停止報警;或者用戶輸入的密碼正確,則有開鎖電路中的T10 集電極輸出清除報警信號,送至T12(PNP),T12 導通,強製使T7 基極至低電位,解除報警信號。
報警次數檢測及鎖定電路
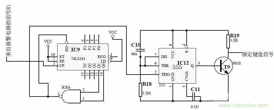
若用戶操作連續失誤超過3 次,電路將鎖定5 分鍾。其工作原理如下:當電路報警的次數超過3 次,由IC9(74161)構成的3 位計數器將產生進位,通過IC7,輸出清零信號送往74161 的清零端,以實現重新計數。經過IC8(與門),送到IC12(555)的2 腳,使3 腳產生5 分鍾的高電平鎖定脈衝(其脈衝可由公式T=1.1RC 計算得出),經T9 倒相,送IC6 輸入端,使IC6 輸出低電平,使IC13 不能開鎖,到鎖定的目的。電路圖如下圖3所示:

圖3 報警次數檢測及鎖定電路 3.4 備用電源電路
為了防止停電情況的發生,本電路後備了UPS 電源,它包括市電供電電路,停電檢測電路,電子開關切換電路,蓄電池充電電路和蓄電池組成。其電路圖如下圖4 所示:

圖4 電源電路
[page] 220V 市電通過變壓器B 降壓成12V 的交流電,再經過整流橋整流,7805 穩壓到5V 送往電子切換電路,由於本電路功耗較少,所以選用10W 的小型變壓器。由R8,R9,R6,R7 及IC14 構成電壓比較器,正常情況下,V+V- IC14 輸出高電平,由T3,T4 構成的達林頓管使繼電器J 開啟,將其常開觸電將蓄電池和電路相連,實現市電和蓄電池供電的切換,保證電子密碼鎖的正常工作(視電池容量而定持續時間)。其電路圖如下圖5 所示:

圖5 停電檢測及電子開關切換電路
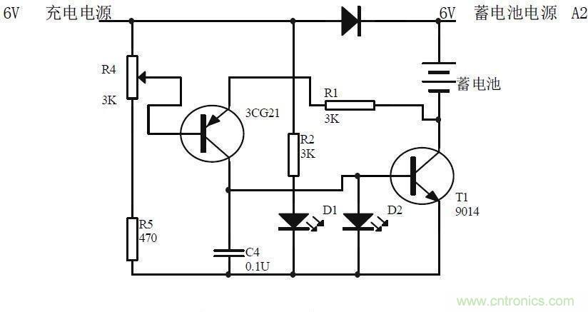
T1,T2 構成的蓄電池自動充電電路,它在電池充滿後自動停止充電,其中D1 亮為正在充電,D2 為工作指示。由R4,R5,T1 構成電壓檢測電路,蓄電池電壓低,則T1,T2 導通,實現對其充電;充滿後,T1,T2 截止,停止充電,同時D1 熄滅,電路中C4 的作用是濾除幹擾信號。其電路圖如圖6 所示:

圖6 蓄電池自動充電電路
綜上所述,這個電路的密碼不能遺忘,一旦遺忘,就很難打開。用開關作74LS112 的CLK 脈衝,不是很穩定,可以調換其它高速開關或計數脈衝;電路密碼隻有16 種zhong可ke供gong修xiu改gai,但dan由you於yu他ta人ren不bu知zhi道dao密mi碼ma的de位wei數shu,而er且qie還hai要yao求qiu在zai規gui定ding的de時shi間jian內nei按an一yi定ding的de順shun序xu開kai鎖suo,所suo以yi他ta人ren開kai鎖suo的de幾ji率lv很hen小xiao。所suo以yi這zhe一yi防fang盜dao電dian子zi密mi碼ma鎖suo還hai是shi很hen可ke靠kao的de。
電子密碼鎖用電壓比較器、555 單穩態電路、計數器、JK 觸發器、UPS 電源等設計的數字邏輯電路,實現對門的電子控製,並且有各種附加電路保證電路能夠安工作,有極高的安全係數。電路密碼隻有16 種可供修改,但由於他人不知道密碼的位數,而且還要求在規定的時間內按一定的順序開鎖,所以他人開鎖的幾率很小。
相關閱讀:
技術帝上手:電子按鍵密碼鎖的設計
一款汽車電子密碼鎖電路設計
新手入門:電子密碼鎖基於555單穩態電路設計
特別推薦
- 噪聲中提取真值!瑞盟科技推出MSA2240電流檢測芯片賦能多元高端測量場景
- 10MHz高頻運行!氮矽科技發布集成驅動GaN芯片,助力電源能效再攀新高
- 失真度僅0.002%!力芯微推出超低內阻、超低失真4PST模擬開關
- 一“芯”雙電!聖邦微電子發布雙輸出電源芯片,簡化AFE與音頻設計
- 一機適配萬端:金升陽推出1200W可編程電源,賦能高端裝備製造
技術文章更多>>
- 三星上演罕見對峙:工會集會討薪,股東隔街抗議
- 摩爾線程實現DeepSeek-V4“Day-0”支持,國產GPU適配再提速
- 築牢安全防線:智能駕駛邁向規模化應用的關鍵挑戰與破局之道
- GPT-Image 2:99%文字準確率,AI生圖告別“鬼畫符”
- 機器人馬拉鬆的勝負手:藏在主板角落裏的“時鍾戰爭”
技術白皮書下載更多>>
- 車規與基於V2X的車輛協同主動避撞技術展望
- 數字隔離助力新能源汽車安全隔離的新挑戰
- 汽車模塊拋負載的解決方案
- 車用連接器的安全創新應用
- Melexis Actuators Business Unit
- Position / Current Sensors - Triaxis Hall
熱門搜索
NFC
NFC芯片
NOR
ntc熱敏電阻
OGS
OLED
OLED麵板
OmniVision
Omron
OnSemi
PI
PLC
Premier Farnell
Recom
RF
RF/微波IC
RFID
rfid
RF連接器
RF模塊
RS
Rubycon
SATA連接器
SD連接器
SII
SIM卡連接器
SMT設備
SMU
SOC
SPANSION

