“I Love Control”中國自動化大獎賽決賽名單產生!
發布時間:2014-10-20 責任編輯:xueqi
【導讀】本屆“I Love Control ”中國自動化大獎賽進入決賽的項目分為節能環保、智能城市、智能製造、娛樂休閑、教育等五大類別。評選專家最終確定了50個入圍決賽項目。
智能未來,自動化成就夢想!由中國自動化學會、上海機器人行業協會、全國工業自動化人才認證培訓(IAAT)項目管理辦公室聯合主辦,菲尼克斯(中國)投資有限公司承辦的 “I Love Control”中國自動化大獎賽院校組初選工作日前全麵完成。
本屆“I Love Control ”中國自動化大獎賽秉持公平、公正、公開的原則開展初選工作,包括一次篩選、二次篩選,以及全體評選專家組成員決議討論。進入決賽的項目分為節能環保、智能城市、智能製造、娛樂休閑、教育等五大類別。評選專家參照創意性、可實現性、描述清晰等統一評選標準,針對參賽項目,采用背對背方式進行評定,同時結合交叉驗證的方式最終確定了50個入圍決賽項目。
入圍決賽的隊伍將在接下來的半年內進行決賽準備,包括製作必要的演示設備、模型,準備介紹PPT、演示視頻等。同時,本次大賽的承辦方菲尼克斯電氣將為決賽隊伍提供所需的自動化產品和軟件,並進行必要的技術指導,決賽隊伍可以通過技術支持熱線或者技術支持郵箱與專業工程師取得聯係。
“I Love Control”中國自動化大獎賽決賽將於2015年5月舉行,屆時,各支決賽隊伍將會帶來怎樣的優秀作品和精彩呈現,讓我拭目以待吧!
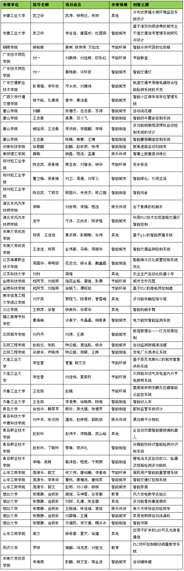
院校組進入決賽名單

欲進一步了解本次大賽相關信息,可訪問大賽專題網站 www.CAGPrix.cn
如果您有任何問題,也可通過以下方式與大賽組委會取得聯係:
大賽谘詢熱線:
技術支持熱線:
技術支持郵箱:
●IAAT項目微博:IAAT項目
●IAAT項目微信號:IAAT

關於IAAT項目
為認真貫徹國務院《關於大力發展職業教育的決定》(國發[2005]35號)、教育部《國家教育事業發展“十二五”規劃綱要》和《國家中長期教育改革和發展規劃綱要(2010-2020)》的有關文件精神,落實《中共中央國務院關於進一步加強人才工作的決定》,全麵加強專業技術人才隊伍建設,按照《中華人民共和國行政許可法》的相關規定,發揮全國各行各業,專zhuan業ye技ji術shu培pei訓xun與yu就jiu業ye相xiang結jie合he的de優you勢shi,培pei養yang符fu合he各ge級ji行xing政zheng和he企qi事shi業ye單dan位wei所suo需xu要yao,具ju備bei從cong事shi相xiang關guan職zhi業ye並bing能neng準zhun確que掌zhang握wo和he使shi用yong本ben行xing業ye知zhi識shi技ji術shu的de高gao素su質zhi人ren才cai。教jiao育yu部bu教jiao育yu管guan理li信xin息xi中zhong心xin於yu2010年11月正式啟動“全國工業自動化人才認證培訓”項目(簡稱IAAT項目)。
該項目以培養技能型、創新型工作自動化人才為目標,以提高自動化相關專業學生的就業競爭力為宗旨,以及是跟蹤自動化領域最新進展、建立科學、係統、專業、先進的課程資源為己任。按照工業自動化行業領域崗位需求開展高技術自動化人才的培養、考核、認定等工作,並最終完成人才就業的定向輸送工作。
IAAT項目管理辦公室官方網站:中國教育資源網(http://www.cern.net.cn)、IAAT項目官方網站(http://www.iaat.org.cn),工控網(http://www.gongkong.com)將全麵參與IAAT項目的宣傳報導。
特別推薦
- 噪聲中提取真值!瑞盟科技推出MSA2240電流檢測芯片賦能多元高端測量場景
- 10MHz高頻運行!氮矽科技發布集成驅動GaN芯片,助力電源能效再攀新高
- 失真度僅0.002%!力芯微推出超低內阻、超低失真4PST模擬開關
- 一“芯”雙電!聖邦微電子發布雙輸出電源芯片,簡化AFE與音頻設計
- 一機適配萬端:金升陽推出1200W可編程電源,賦能高端裝備製造
技術文章更多>>
- 算力爆發遇上電源革新,大聯大世平集團攜手晶豐明源線上研討會解鎖應用落地
- 築基AI4S:摩爾線程全功能GPU加速中國生命科學自主生態
- 一秒檢測,成本降至萬分之一,光引科技把幾十萬的台式光譜儀“搬”到了手腕上
- AI服務器電源機櫃Power Rack HVDC MW級測試方案
- 突破工藝邊界,奎芯科技LPDDR5X IP矽驗證通過,速率達9600Mbps
技術白皮書下載更多>>
- 車規與基於V2X的車輛協同主動避撞技術展望
- 數字隔離助力新能源汽車安全隔離的新挑戰
- 汽車模塊拋負載的解決方案
- 車用連接器的安全創新應用
- Melexis Actuators Business Unit
- Position / Current Sensors - Triaxis Hall
熱門搜索
微波功率管
微波開關
微波連接器
微波器件
微波三極管
微波振蕩器
微電機
微調電容
微動開關
微蜂窩
位置傳感器
溫度保險絲
溫度傳感器
溫控開關
溫控可控矽
聞泰
穩壓電源
穩壓二極管
穩壓管
無焊端子
無線充電
無線監控
無源濾波器
五金工具
物聯網
顯示模塊
顯微鏡結構
線圈
線繞電位器
線繞電阻



