低功耗有毒氣體探測器設計方案
發布時間:2012-03-27
中心議題:
- 描述一種使用電化學傳感器的便攜式CO探測器
- 某些常見工業有毒氣體的接觸限值
- 使用電化學傳感器的便攜式氣體探測器介紹
解決方案:
- 可針對不同的氣體傳感器采用相同的結構和材料
- 本電路使用P溝道MOSFET
安全第一!許多工業過程涉及到有毒化合物,例如:製造塑料、農用化學品和醫藥產品會用到氯氣;生產半導體需要使用磷化氫和砷化氫;燃燒消費類包裝材料會釋放出氰化氫。因此,了解有毒氣體濃度是否達到危險程度十分重要。
在美國,國家職業安全與健康研究所(NIOSH)和美國政府工業衛生學家會議(ACGIH)已規定了許多有毒工業氣體的短時間和長時間接觸限值。"閾限值-時間加權平均值"(TLV-TWA)是指大多數工人可以在正常8小時工作日內反複接觸而不會受到有害影響的時間加權平均濃度。"閾限值-短時間接觸限值"(TLV-STEL)是指大多數工人可以短時間接觸而不會受到刺激或傷害的濃度。"立即威脅生命或健康的濃度"(IDLHC)是一種限製性濃度,它會對生命立即或緩慢產生威脅,導致不可逆轉的健康損害,或者影響工人獨立逃生的能力。表1列出了幾種常見氣體的限值。
表1. 某些常見工業有毒氣體的接觸限值

對dui於yu檢jian測ce或huo測ce量liang有you毒du氣qi體ti濃nong度du的de儀yi器qi,電dian化hua學xue傳chuan感gan器qi能neng夠gou提ti供gong多duo項xiang優you勢shi。大da多duo數shu傳chuan感gan器qi都dou是shi針zhen對dui特te定ding氣qi體ti而er設she計ji,可ke用yong分fen辨bian率lv小xiao於yu氣qi體ti濃nong度du的de百bai萬wan分fen之zhi一yi(1 PPM),所需工作電流極小,非常適合便攜式電池供電的儀器。電化學傳感器的一個重要特性是響應緩慢:首次上電後,傳感器可能需要數分鍾時間才能建立至最終輸出值;暴露於中間量程的氣體濃度時,傳感器可能需要25到40秒時間才能達到最終輸出值的90%.
本文描述一種使用電化學傳感器的便攜式一氧化碳(CO)探測器。一氧化碳的IDLHnongduyuangaoyudaduoshuqitayouduqiti,chuliqilaixiangduigenganquan。danyiyanghuatanrengranshuyuzhimingxingqiti,ceshibenwensuoshudianlushiyingjiqixiaoxinbingcaiqushidangdetongfengcuoshi。

圖1. CO-AX一氧化碳傳感器
[page]
圖1所示為 Alphasense公司的CO-AX傳感器。表2是CO-AX傳感器技術規格摘要。
表2. CO-AX傳感器技術規格

對dui於yu這zhe種zhong應ying用yong中zhong的de便bian攜xie式shi儀yi表biao,實shi現xian最zui長chang的de電dian池chi壽shou命ming是shi最zui重zhong要yao的de目mu標biao,因yin此ci,必bi須xu將jiang功gong耗hao降jiang到dao最zui低di,這zhe一yi點dian至zhi關guan重zhong要yao。在zai典dian型xing的de低di功gong耗hao係xi統tong中zhong,測ce量liang電dian路lu上shang電dian後hou執zhi行xing一yi次ci測ce量liang,然ran後hou關guan斷duan進jin入ru長chang時shi間jian待dai機ji狀zhuang態tai。然ran而er,在zai這zhe種zhong應ying用yong中zhong,由you於yu電dian化hua學xue傳chuan感gan器qi的de時shi間jian常chang數shu很hen長chang,測ce量liang電dian路lu必bi須xu始shi終zhong保bao持chi上shang電dian狀zhuang態tai。幸xing運yun的de是shi,因yin為wei響xiang應ying緩huan慢man,所suo以yi我wo們men可ke以yi使shi用yong微wei功gong耗hao放fang大da器qi、高值電阻和低頻濾波器,從而將約翰遜噪聲和1/f噪聲降至最低。此外,單電源供電可避免雙極性電源的功率浪費現象。
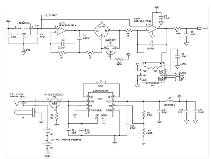
圖2給出了該便攜式氣體探測器的電路。雙通道微功耗放大器 ADA4505-2在恒電位配置(U2-A)和跨導配置(U2-B)下使用。該放大器的功耗和輸入偏置電流非常低,對於恒電位部分和跨導部分都是很好的選擇。每個放大器的功耗僅10 μA,因此電池壽命非常長。

圖2. 使用電化學傳感器的便攜式氣體探測器
在三電極電化學傳感器中,目標氣體擴散到傳感器,通過一層薄膜後作用於工作電極(WE)。恒電位電路檢測參考電極(RE)的電壓,並向輔助電極(CE)提供電流,使RE端與WE端之間的電壓保持恒定。RE端沒有電流流進或流出,因此流出CE端的電流流進WE端,該電流與目標氣體濃度成正比。流過WE端的電流可能是正值,也可能是負值,具體取決於傳感器中發生的是還原反應還是氧化反應。對於一氧化碳,發生氧化時,CE端電流為負值(電流流入恒電位運算放大器的輸出端)。電阻R4通常非常小,因此WE端的電壓約等於VREF.
流入WE端的電流會導致U2-A的輸出端產生相對於WE端的負電壓。對於一氧化碳傳感器,此電壓通常為數百毫伏,但對於其它類型的傳感器,此電壓可能高達1 V.為采用單電源供電,微功耗基準電壓源 ADR291(U1)將整個電路提升到地以上2.5 V.ADR291的功耗僅12 μA;它還能提供基準電壓,以使模數轉換器可對此電路的輸出進行數字化處理。
跨導放大器的輸出電壓為:

其中:
IWE 為流入WE端的電流。
Rf 為跨導電阻(在圖2中顯示為U4)。
傳感器的最大響應為90 nA/ppm,如表2所示,其最大輸入範圍為2,000 ppm.因此,最大輸出電流為180 μA,最大輸出電壓由跨導電阻決定,如公式2所示。

針對不同氣體或來自不同製造商的傳感器具有不同的電流輸出範圍。如果U4使用可編程變阻器AD5271,而(er)不(bu)是(shi)固(gu)定(ding)電(dian)阻(zu),就(jiu)可(ke)以(yi)針(zhen)對(dui)不(bu)同(tong)的(de)氣(qi)體(ti)傳(chuan)感(gan)器(qi)采(cai)用(yong)相(xiang)同(tong)的(de)結(jie)構(gou)和(he)材(cai)料(liao)。此(ci)外(wai),這(zhe)樣(yang)的(de)產(chan)品(pin)還(hai)支(zhi)持(chi)調(tiao)換(huan)傳(chuan)感(gan)器(qi),因(yin)為(wei)微(wei)控(kong)製(zhi)器(qi)可(ke)以(yi)針(zhen)對(dui)不(bu)同(tong)的(de)氣(qi)體(ti)傳(chuan)感(gan)器(qi),將(jiang)AD5271設置為適當的電阻值。AD5271的溫度係數為5 ppm/°C,優於大多數分立電阻;其電源電流為1 μA,對係統功耗的影響極小。
[page]
采用5 V單電源供電時,根據公式1可知,跨導放大器U2-B的輸出範圍為2.5 V.如果將AD5271設置為12.5 kΩ,就可以利用傳感器最差靈敏度情況下的範圍,並能提供大約10%的超量程能力。
使用65 nA/ppm的典型傳感器響應,可以通過下式將輸出電壓轉換為一氧化碳的ppm:
![]()
采用差分輸入ADC時,隻需將2.5 V基準電壓輸出端連接到ADC的AIN-端,從而消除公式3中的2.5 V項。
電阻R4使跨導放大器的噪聲增益保持在合理水平。R4的值需權衡兩個因素:噪聲增益的幅度和暴露於高濃度氣體時傳感器的建立時間誤差。對於本電路,R4 = 33 Ω,由此可計算噪聲增益等於380,如公式4所示。

跨導放大器的輸入噪聲應乘以此增益。ADA4505-2的0.1 Hz至10 Hz輸入電壓噪聲為2.95 μV p-p,因此輸出端的噪聲為:
![]()
該輸出噪聲相當於1.3 ppm p-p以上的氣體濃度,這種低頻噪聲難以濾除。幸好傳感器響應非常慢,因此由R5和C6構成的低通濾波器可以具有0.16 Hz的截止頻率。此濾波器的時間常數為1秒,與傳感器的30秒響應時間相比可忽略不計。
Q1為P溝道JFET.電路啟動時,柵極電壓為VCC,晶體管斷開。係統關斷時,柵極電壓降至0 V,JFET開啟,使RE端和WE端保持相同的電位。當電路再次啟動時,這可以大大改善傳感器的開啟建立時間。
該電路由兩節AAA電池供電。使用二極管提供反向電壓保護會浪費寶貴的電能,因此本電路使用P溝道MOSFET (Q2)。該MOSFET通過阻塞反向電壓來保護電路,施加正電壓時導通。MOSFET的導通電阻小於100 mΩ,因此它引起的壓降遠小於二極管。除AAA電池以外,降壓-升壓調節器ADP2503還允許使用最高5.5 V的外部電源。在省電模式下工作時,ADP2503的功耗僅38 μA.由L2、C12和C13gouchengdelvboqikexiaochumonidianyuanguichanshengderenhekaiguanzaosheng。lianjiewaibudianyuanshi,gaiyibiaobushitongguoyigedianlulaiduankaidianchi,ershiliyongyigechakongyijixiefangshiduankaidianchi,congerbimiandiannenglangfei。
使用AAA電池時,正常情況(未檢測到氣體)下的總功耗約為100 μA,最差情況(檢測到2,000 ppm CO)下的總功耗約為428 μA.如果該儀表與一個微控製器相連,在不進行測量時可進入低功耗待機模式,則電池壽命可達1年以上。
- 噪聲中提取真值!瑞盟科技推出MSA2240電流檢測芯片賦能多元高端測量場景
- 10MHz高頻運行!氮矽科技發布集成驅動GaN芯片,助力電源能效再攀新高
- 失真度僅0.002%!力芯微推出超低內阻、超低失真4PST模擬開關
- 一“芯”雙電!聖邦微電子發布雙輸出電源芯片,簡化AFE與音頻設計
- 一機適配萬端:金升陽推出1200W可編程電源,賦能高端裝備製造
- 三星上演罕見對峙:工會集會討薪,股東隔街抗議
- 摩爾線程實現DeepSeek-V4“Day-0”支持,國產GPU適配再提速
- 築牢安全防線:智能駕駛邁向規模化應用的關鍵挑戰與破局之道
- GPT-Image 2:99%文字準確率,AI生圖告別“鬼畫符”
- 機器人馬拉鬆的勝負手:藏在主板角落裏的“時鍾戰爭”
- 車規與基於V2X的車輛協同主動避撞技術展望
- 數字隔離助力新能源汽車安全隔離的新挑戰
- 汽車模塊拋負載的解決方案
- 車用連接器的安全創新應用
- Melexis Actuators Business Unit
- Position / Current Sensors - Triaxis Hall

