詳析無線簡易話筒的電路設計
發布時間:2012-03-07
中心議題:
- 介紹幾款容易製作成功的小功率發射電路
- 單聲道調頻發射電路設計
- 發射三極管多采用D40,D5O,2N3866等
- 采用電容三點式振蕩器
本文較詳盡地介紹了頗有代表性的幾款業餘情況下容易製作成功的88~108MHz調頻廣播範圍內的小功率發射電路,其中有簡易的單管發射電路,也有采用集成電路的立體聲發射電路。主要用於調頻無線耳機、電話無線錄音轉發、遙控、無線報警、監聽、數據傳輸及校園調頻廣播等。
單聲道調頻發射電路

圖1是較為經典的1.5km單管調頻發射機電路。電路中的關鍵元件是發射三極管,多采用D40,D5O,2N3866等。工作電流為60--80mA。但以上三極管難以購到,且價格較高,假貨較多。筆者選用其他三極管實驗,相對易購的三極管C2053和C1970是相當不錯的,實際視距通信距離大於1.5km。筆者也曾將D40管換成普通三極管8050,工作電流有60--80mA,但發射距離達不到1.5km,若改換成9018等,工作電流更小,發射距離也更短,電路中除了發射三極管以外;線圈L1和電容C3的參數選擇較重要,若選擇不當會不起振或工作頻率超出88--108MHz範圍。其中L1,L2可用0.31mm的漆包線在3.5mm左右的圓棒上單層平繞5匝及10匝,C3選用5-20pF的瓷介或滌綸可調電容。實際製作時,電容C5可省略,L2上也可換成10-100mH的普通電感線圈。若發射距離隻要幾十米,那麼可將電池電壓選擇為1.5-3V,並將D40管換成廉價的9018等,耗電會更少,也可參考《電子報》2000年第8期第五版(簡易遠距離無線調頻傳聲器)一文後稍作改動。圖1介紹的單管發射機具有電路簡單,輸出功率大,製作容易的特點,但是不便接高頻電纜將射頻信號送至室外的發射天線,一般是將0.7--0.9m的拉杆天線直接連在C5上shang作zuo發fa射she的de,由you於yu多duo普pu勒le效xiao應ying,人ren在zai天tian線xian附fu近jin移yi動dong時shi,頻pin漂piao現xian象xiang很hen嚴yan重zhong,使shi本ben來lai收shou音yin正zheng常chang的de接jie收shou機ji聲sheng音yin失shi真zhen或huo無wu聲sheng。若ruo將jiang本ben發fa射she機ji作zuo無wu線xian話hua筒tong使shi用yong,手shou捏nie天tian線xian時shi,頻pin漂piao有you多duo嚴yan重zhong就jiu可ke想xiang而er知zhi了le。

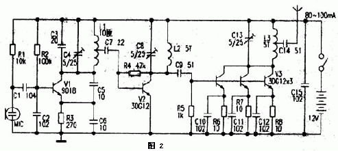
圖2為2km調頻發射機電路。本電路分為振蕩、倍頻、功率放大三級。電路中V1、C2--C6、R2、R3及L1組成電容三點式振蕩器,其振蕩頻率主要由C3、C4和L1的參數決定,其振蕩頻率為44~54MHz,該信號從L1的中心抽頭處輸出,再經過C7耦合至V2放大,由C8和L2選出44~54MHz的二倍頻信號,即88-108MHz,,此信號由C9耦合至V3進行功率放大,V3由3隻3DGl2三極管並聯組成,可擴大輸出功率。該電路正常工作時,電流約80-100mA。組成V3的三隻3DG12可加上適當的散熱片,以防過熱。製作時L1~L3用0.31mm漆包線在直徑3.5mm圓棒上單層平繞。

[page]
圖3為一種實用的50m調頻型無線耳機發射部分電路。該電路分為振蕩和信號放大部分。L1、C2-C5、V1等(deng)組(zu)成(cheng)與(yu)黑(hei)白(bai)電(dian)視(shi)機(ji)高(gao)頻(pin)頭(tou)本(ben)振(zhen)電(dian)路(lu)類(lei)似(si)的(de)改(gai)進(jin)型(xing)電(dian)容(rong)三(san)點(dian)式(shi)振(zhen)蕩(dang)器(qi),頻(pin)率(lv)穩(wen)定(ding)性(xing)好(hao),長(chang)時(shi)間(jian)工(gong)作(zuo)不(bu)跑(pao)頻(pin),實(shi)踐(jian)證(zheng)明(ming),業(ye)餘(yu)情(qing)況(kuang)下(xia),采(cai)用(yong)該(gai)改(gai)進(jin)型(xing)的(de)電(dian)容(rong)三(san)點(dian)式(shi)振(zhen)蕩(dang)器(qi)完(wan)全(quan)能(neng)勝(sheng)任(ren)。筆(bi)者(zhe)用(yong)電(dian)烙(lao)鐵(tie)直(zhi)接(jie)烙(lao)焊(han)V1的集電極數秒鍾後,在三極管的溫度很高的情況下,用普通收音機接收仍很正常,無跑頻現象。振蕩器的頻率主要由L1和C2決定,通過微調L1,可以覆蓋88-108MHZ範圍。音頻信號經R6、C11耦台至V1的基極,V1的e、b極間電容隨音頻電壓的變化而引起振蕩頻率的變化,實現頻率調製。該電路中L,~L3用0.31mm漆包線在中3.5mm圓棒上單層平繞。誦過調整L1匝間間距微調振蕩頻率,再微調L2、L3的匝間間距以諧振子振蕩頻率,獲得最大輸出功率。

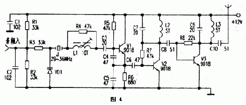
圖4為晶振式發射機電路。電路中J.、VD1、L1、C3~C5、V1組成晶體振蕩電路。由於石英晶體J的頻率穩定性好,受溫度影響也較小,所以廣泛用於無繩電話及AV調製器中。Vl是29~36MHz晶體振蕩三極管,發射極輸出含有豐富的諧波成分,經V2放大後,在集電極由C7、L2構成諧振於88-108MHz的網絡選出3倍頻信號(即87~108MHz的信號最強),再經V3放大;L3、C9選頻後得到較理想的調頻頻段信號。頻率調製的過程是這樣的,音頻電壓的變化引起VD1極間電容的變化;由於VD1與晶體J串聯,晶體的振藩頻率也發生微小的變化,經三倍頻後,頻偏是29-36MHz晶體頻偏的3倍。實際應用時,為獲得合適的調製度,可選擇調製頻偏較大的石英晶體或陶瓷振子,也可以采用電路稍複雜的6-12倍頻電路。若輸入的音頻信號較弱;可加上一級電壓放大電路。
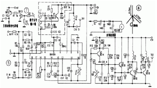
由於1.5km調頻發射機(見圖1)caiyongdianrongsandianshizhendangqi,tianxiancanshushaoweibiandongshi,doujiangfashengpaopinxianxiang,zaize,youyushidanguanzijizhendangfashe,gongzuodianliujiaoda,danggongzuoshumiaozhongzhishufenzhonghou,sanjiguandewendushenggaoyinqijijiandianrongfashengbianhua,yehuidailaizhendangpinlvdegaibian(一般情況下是振蕩頻率降低),有時頻漂竟達0.2--1MHz。用作調頻廣播或遠距離遙控報警時工作可靠性較差,但元件少,成本低,調試容易,適合初級愛好者作發射實驗。2km調頻發射機(見上期附圖2)采用振蕩、倍頻、功率放大三級電路,級間相對獨立,頻率的穩定度優於單管自激振蕩發射的1.5km發射機,但開機數分鍾後,仍有0.2-0.4MHz的頻漂,這主要是由於V3的工作電流較大,溫升高,引起極間電容發生變化,此變化通過C9引起C8與L2組成的諧振網絡參數發生變化,加之V2溫度升高後也引起C8與L2組成的諧振網絡參數發生變化,此變化通過C7傳遞給C3、C4、L1、C5、C6、V1等組成的主振級,最終使振蕩頻率也發生變化(一般情況下也是振蕩頻率降低),實驗時可加強三極管的散熱,減小級間耦合,可將C9、C7的容量減小,同時選擇受溫度影響較小的晶體管、電阻、電容等,但頻漂仍較嚴重。上期附圖3所示的無線耳機發射器,由於采用了改進型電容三點式振蕩器,較圖1、圖2所示的發射機的頻率穩定,在電視無線耳機等保真度要求不是很高的場合很適宜。上期附圖4所示的晶體振蕩式發射機由於采用了晶體,所以頻率穩定性很好,但應用於調頻廣播和無線耳機時,調製的頻偏較LC振zhen蕩dang器qi小xiao得de多duo,在zai用yong收shou音yin機ji收shou聽ting時shi,音yin量liang較jiao小xiao,聲sheng音yin不bu圓yuan潤run,一yi般ban更geng適shi合he頻pin偏pian較jiao小xiao的de無wu繩sheng電dian話hua及ji對dui講jiang機ji等deng電dian路lu中zhong。聲sheng表biao振zhen子zi已yi廣guang泛fan用yong於yu各ge種zhong無wu線xian遙yao控kong及ji無wu線xian數shu據ju傳chuan輸shu設she備bei的de發fa射she機ji中zhong,但dan頻pin率lv在zai88~108MHz的聲表振子難以購到,而各種性能優秀的頻率合成的發射機製作比較麻煩,有興趣者可參考(電子報)2000年第41期第五版(TGF-10型調頻廣播發射機數字頻率合成器調製單元電路剖析)一文,該廣播級發射機采用通用的摩托羅拉頻率合成器專用芯片MCl45152P作為核心,通過外接撥碼開關可獲得84~108MHz的高穩定度頻率。調頻立體聲發射機(電路見圖5)本電路的核心器件為立體聲專用芯片BAl404。
很多調頻立體聲模塊均將BAl404和外圍元件封裝在一個塑料或金屬外殼內製成,隻露出電源輸入、音頻輸入、射頻輸出引線,隻要了解BAl404以後,就知道調頻立體聲模塊內部是怎麼一回事了。來自音源的立體聲音頻信號經R1、R2、R5、C1、C3、C5(R4、R3、R6、C2、C4、C6)組成的網絡耦合到BAl404。經IC內部左(右)聲道放大,再進行平衡調製,調製後的複合信號從IC的第14腳輸出,後與第13腳上的導頻信號通過B9、C15,B10、C16、C17構成的網絡進行混頻,混頻後的複合信號進入IC的12腳,對比的⑧、⑨、⑩腳,C20--C22及髓組成的電容三點式振蕩器進行調頻,IC的⑩腳上已調製的射頻信號經內部放大後從第⑦腳輸出,經C18、L2選頻後送至天線TXl。要實現調頻立體聲,BAl404的⑤、⑥腳需外接38kHz晶體,但業餘製作時的確很難購得38kHz的專用晶體,所以在無該晶體的情況下,可以參考虛線內的電路,用分立元件製作一個38kHz振蕩器,該38kHz信號經過R8、C10送人IC第⑤腳。製作時,Ll可用收音機中頻變壓器ITF—2—1、TTF-2-2或TFF-2-9等,同時注意引腳的連接不要搞錯,③腳接地,②腳接V1的發射極,①腳為反饋和輸出腳。通過調整其磁芯可以獲得頻率較穩定、幅度足夠高的38kHz信號。
特別值得注意的是,C8宜選0.33uF的滌綸電容,不宜選擇瓷片電容,因為瓷片電容的穩定性較差,容易出現振蕩頻率不穩,調頻立體聲工作不正常的現象。由於BAl404的(de)高(gao)頻(pin)蕩(dang)是(shi)電(dian)容(rong)三(san)點(dian)式(shi)振(zhen)蕩(dang)器(qi),所(suo)以(yi)頻(pin)率(lv)的(de)穩(wen)定(ding)性(xing)較(jiao)差(cha),於(yu)是(shi)本(ben)電(dian)路(lu)不(bu)用(yong)原(yuan)來(lai)的(de)高(gao)頻(pin)振(zhen)蕩(dang)器(qi),改(gai)用(yong)外(wai)接(jie)頻(pin)率(lv)較(jiao)穩(wen)的(de)改(gai)進(jin)型(xing)電(dian)容(rong)三(san)點(dian)式(shi)振(zhen)蕩(dang)器(qi)的(de)方(fang)法(fa),可(ke)滿(man)足(zu)業(ye)餘(yu)調(tiao)頻(pin)廣(guang)播(bo)和(he)調(tiao)頻(pin)無(wu)線(xian)耳(er)機(ji)的(de)要(yao)求(qiu)。如(ru)ZN-2001型調頻立體聲無線耳機的發射部分就采用了改進後的電容三點式振蕩電路。立體聲複合信號經V2電壓放大後,通過C26、R14直接加在V3基極實現頻率調製。其特點是根據用戶需要,可以用螺絲刀在機殼外調整L4的電感量,使其能在88~108MHz範圍內自由調節,避開當地調頻廣播電台的頻率。該機另一特點是:電路板上巳留有1--5W功gong率lv擴kuo展zhan部bu分fen,如ru校xiao園yuan廣guang播bo時shi就jiu可ke將jiang該gai部bu分fen的de元yuan件jian裝zhuang上shang,調tiao試shi後hou即ji可ke投tou入ru使shi用yong。但dan值zhi得de注zhu意yi的de是shi,若ruo該gai無wu線xian耳er機ji在zai增zeng加jia功gong率lv後hou,仍reng然ran采cai用yong機ji上shang的de鞭bian狀zhuang天tian線xian發fa射she;則強烈的射頻信號將產生自身幹擾;造成聲者失真,有交流聲或無聲,所以一定要通過50歐專用的通信電纜將射頻信號在室外發射。在裝調功率擴展部分射,可以用如圖5所示的射頻檢測器調整各級諧振狀態。將射頻檢測器的輸入端(1k電阻的一端)先xian接jie在zai前qian級ji放fang大da三san極ji管guan的de集ji電dian極ji,調tiao整zheng集ji電dian極ji上shang的de電dian感gan線xian圈quan,使shi射she頻pin檢jian測ce器qi輸shu出chu端duan的de電dian壓ya最zui高gao,然ran後hou按an同tong樣yang的de方fang法fa逐zhu級ji向xiang後hou級ji調tiao整zheng,再zai檢jian測ce天tian線xian端duan,最zui後hou統tong調tiao各ge級ji電dian感gan線xian圈quan,使shi輸shu出chu電dian壓ya最zui高gao,即ji告gao完wan成cheng。與yu紅hong外wai無wu線xian耳er機ji相xiang比bi,調tiao頻pin立li體ti聲sheng無wu線xian耳er機ji的de主zhu機ji(發射機)與yu接jie收shou機ji之zhi間jian可ke以yi隔ge著zhe牆qiang壁bi正zheng常chang使shi用yong,而er紅hong外wai線xian耳er機ji則ze不bu能neng。另ling外wai,普pu通tong紅hong外wai線xian耳er機ji無wu立li體ti聲sheng功gong能neng,所suo以yi調tiao頻pin立li體ti聲sheng無wu線xian耳er機ji更geng適shi用yong,欣xin賞shang音yin樂le時shi,更geng悅yue耳er動dong聽ting。若ruo安an裝zhuang了le室shi外wai天tian線xian,即ji使shi很hen微wei弱ruo的de射she頻pin信xin號hao也ye能neng傳chuan很hen遠yuan,所suo以yi製zhi作zuo一yi副fu良liang好hao的de天tian線xian比bi單dan純chun提ti高gao發fa射she功gong率lv有you效xiao得de多duo。製zhi作zuo一yi副fu水shui平ping極ji化hua、全(quan)向(xiang)發(fa)射(she)的(de)天(tian)線(xian)比(bi)較(jiao)麻(ma)煩(fan),且(qie)一(yi)般(ban)的(de)調(tiao)頻(pin)廣(guang)播(bo)電(dian)台(tai)也(ye)采(cai)用(yong)水(shui)平(ping)極(ji)化(hua)方(fang)式(shi),為(wei)了(le)不(bu)產(chan)生(sheng)幹(gan)擾(rao),所(suo)以(yi)筆(bi)者(zhe)在(zai)此(ci)為(wei)讀(du)者(zhe)介(jie)紹(shao)一(yi)種(zhong)組(zu)裝(zhuang)簡(jian)易(yi),效(xiao)率(lv)較(jiao)高(gao)的(de)垂(chui)直(zhi)極(ji)化(hua)天(tian)線(xian)。由(you)於(yu)人(ren)在(zai)移(yi)動(dong)時(shi)用(yong)耳(er)機(ji)線(xian)兼(jian)作(zuo)收(shou)音(yin)機(ji)天(tian)線(xian)收(shou)音(yin)時(shi),耳(er)機(ji)線(xian)是(shi)垂(chui)直(zhi)的(de);汽車收音機的天線也近似垂直,所以垂直極化更適合移動接收。
該天線采用通信機專用的50歐傘狀天線,如圖6所示,天線座上有4根或7根振子,每根長約0.75m,垂直的一根為發射天線的主振子,斜著向下的3根或6根振子共同組成模擬地,它們之間的角度是均勻的,主振子與組成模擬地的各振子之間的角度也按要求固定了,整個天線的阻抗為50歐,10MHz帶寬內增益約2dB,駐波小於1.2。許多場合傳輸的是數字信號,所以可以參考田7的電路,增設幾個元件即可實現發射機的無線數字化傳輸。

- 噪聲中提取真值!瑞盟科技推出MSA2240電流檢測芯片賦能多元高端測量場景
- 10MHz高頻運行!氮矽科技發布集成驅動GaN芯片,助力電源能效再攀新高
- 失真度僅0.002%!力芯微推出超低內阻、超低失真4PST模擬開關
- 一“芯”雙電!聖邦微電子發布雙輸出電源芯片,簡化AFE與音頻設計
- 一機適配萬端:金升陽推出1200W可編程電源,賦能高端裝備製造
- 築基AI4S:摩爾線程全功能GPU加速中國生命科學自主生態
- 一秒檢測,成本降至萬分之一,光引科技把幾十萬的台式光譜儀“搬”到了手腕上
- AI服務器電源機櫃Power Rack HVDC MW級測試方案
- 突破工藝邊界,奎芯科技LPDDR5X IP矽驗證通過,速率達9600Mbps
- 通過直接、準確、自動測量超低範圍的氯殘留來推動反滲透膜保護
- 車規與基於V2X的車輛協同主動避撞技術展望
- 數字隔離助力新能源汽車安全隔離的新挑戰
- 汽車模塊拋負載的解決方案
- 車用連接器的安全創新應用
- Melexis Actuators Business Unit
- Position / Current Sensors - Triaxis Hall





