電源變換器中電流/電壓模式相互轉化分析
發布時間:2009-10-26 來源:萬代半導體元件上海有限公司
中心議題:
本文先簡單的介紹了電流模式和電壓模式的工作原理和這兩種工作模式它們各自的優缺點;然後探討了理想的電壓模式利用輸出電容ESRquyangjiarupingjundianliumoshihetongguoshurudianyaqiankuijiarudianliumoshidegongzuoguocheng。yetaolunledianliumoshizaishuchuqingzaihuowufuzaishi,zaishiyongdadedianganhuozaizhanbidayu0.5加入斜坡補償後,係統會從電流模式進入電壓模式工作過程。
目前,電壓模式和電流模式是開關電源係統中常用的兩種控製類型。通常在討論這兩種工作模式的時候,所指的是理想的電壓模式和電流模式。電流模式具有動態響應快、穩wen定ding性xing好hao和he反fan饋kui環huan容rong易yi設she計ji的de優you點dian,其qi原yuan因yin在zai於yu電dian流liu取qu樣yang信xin號hao參can與yu反fan饋kui,抵di消xiao了le由you電dian感gan產chan生sheng的de雙shuang極ji點dian中zhong的de一yi個ge極ji點dian,從cong而er形xing成cheng單dan階jie的de係xi統tong;danzhengyinweiyouledianliuquyangxinhao,xitongrongyishoudaodianliuzaoshengdeganraoerwudongzuo。dianyamoshiyouyumeiyoudianliuquyangxinhaocanyufankui,xitongyejiuburongyishoudaodianliuzaoshengdeganrao。
然(ran)而(er),在(zai)實(shi)際(ji)的(de)應(ying)用(yong)中(zhong),通(tong)常(chang)看(kan)似(si)為(wei)電(dian)壓(ya)模(mo)式(shi)的(de)開(kai)關(guan)電(dian)源(yuan)係(xi)統(tong),即(ji)係(xi)統(tong)沒(mei)有(you)使(shi)用(yong)電(dian)流(liu)取(qu)樣(yang)電(dian)阻(zu)檢(jian)測(ce)電(dian)流(liu)信(xin)號(hao),但(dan)也(ye)會(hui)采(cai)用(yong)其(qi)它(ta)的(de)方(fang)式(shi)引(yin)入(ru)一(yi)定(ding)程(cheng)度(du)的(de)電(dian)流(liu)反(fan)饋(kui),從(cong)而(er)提(ti)高(gao)係(xi)統(tong)動(dong)態(tai)響(xiang),如(ru):利用輸出電容ESR取qu樣yang加jia入ru平ping均jun電dian流liu模mo式shi,通tong過guo輸shu入ru電dian壓ya前qian饋kui加jia入ru電dian流liu模mo式shi。另ling一yi方fang麵mian,看kan似si為wei電dian流liu模mo式shi的de開kai關guan電dian源yuan係xi統tong,在zai輸shu出chu輕qing載zai或huo無wu負fu載zai時shi,係xi統tong會hui從cong電dian流liu模mo式shi進jin入ru電dian壓ya模mo式shi。在zai使shi用yong大da的de電dian感gan時shi,或huo在zai占zhan比bi大da於yu0.5加(jia)入(ru)斜(xie)坡(po)補(bu)償(chang)後(hou),係(xi)統(tong)會(hui)從(cong)電(dian)流(liu)模(mo)式(shi)向(xiang)電(dian)壓(ya)模(mo)式(shi)過(guo)渡(du)。本(ben)文(wen)將(jiang)討(tao)論(lun)這(zhe)些(xie)問(wen)題(ti),從(cong)而(er)幫(bang)助(zhu)工(gong)程(cheng)師(shi)在(zai)遇(yu)到(dao)係(xi)統(tong)不(bu)穩(wen)定(ding)的(de)時(shi)候(hou)從(cong)理(li)論(lun)上(shang)分(fen)析(xi),找(zhao)到(dao)解(jie)決(jue)問(wen)題(ti)的(de)辦(ban)法(fa)。
1電壓模式的工作原理
電壓模式的控製係統如圖1所suo示shi。反fan饋kui環huan路lu隻zhi有you一yi個ge電dian壓ya環huan,電dian壓ya外wai環huan包bao括kuo電dian壓ya誤wu差cha放fang大da器qi,反fan饋kui電dian阻zu分fen壓ya器qi和he反fan饋kui補bu償chang環huan節jie。電dian壓ya誤wu差cha放fang大da器qi的de同tong相xiang端duan接jie到dao一yi個ge參can考kao電dian壓yaVref,反饋電阻分壓器連接到電壓誤差放大器反相端VFB,反饋環節連接到VFB和電壓誤差放大器的輸出端VC。輸出電壓微小的變化反映到VFB管腳,VFB管腳電壓與參考電壓的差值被電壓誤差放大器放大,然後輸出,輸出值為VC。
電壓誤差放大器輸出連接到PWM比較器的同相端,PWM比較器的反相端輸入信號為斜波發生器的輸出的連續鋸齒波,由時鍾同步信號產生。
每一個開關周期開始時,PWM比較器的反相端電壓為0,PWM比較器輸出為高電平,高端的主MOSFET導通,電感所加的電壓為正,電感激磁,電流線性上升;PWM比較器的反相端電壓所加的電壓為時鍾同步信號產生的鋸齒波,電壓從0開始上升。
當PWM比較器的反相端電壓增加到等於電壓誤差放大器輸出電壓VC時,PWM比較器輸出從高電平翻轉,輸出低電平,高端的主MOSFET關閉,低端的同步MOSFET或續流二極管導通,電感所加的電壓為負,電感去磁,電流線性下降。下一個開關周期開始的時鍾同步信號到來時,主MOSFET又導通,如此反複。
[page]
從(cong)電(dian)壓(ya)模(mo)式(shi)工(gong)作(zuo)原(yuan)理(li)可(ke)以(yi)看(kan)到(dao),係(xi)統(tong)沒(mei)有(you)內(nei)置(zhi)的(de)限(xian)流(liu)功(gong)能(neng)保(bao)護(hu)電(dian)路(lu),同(tong)時(shi)對(dui)輸(shu)入(ru)和(he)輸(shu)出(chu)的(de)瞬(shun)變(bian)響(xiang)應(ying)緩(huan)慢(man)。為(wei)了(le)提(ti)高(gao)係(xi)統(tong)的(de)可(ke)靠(kao)性(xing),需(xu)要(yao)外(wai)加(jia)限(xian)流(liu)保(bao)護(hu)電(dian)路(lu),注(zhu)意(yi)到(dao)限(xian)流(liu)保(bao)護(hu)電(dian)路(lu)隻(zhi)起(qi)限(xian)流(liu)的(de)作(zuo)用(yong),並(bing)不(bu)參(can)與(yu)係(xi)統(tong)的(de)內(nei)部(bu)的(de)反(fan)饋(kui)調(tiao)節(jie)。

圖1:電壓模式的控製係統圖
電壓模式為單反饋環控製係統,環路增益是輸出電容ESR的函數,因yin此ci反fan饋kui補bu償chang設she計ji比bi較jiao複fu雜za,需xu要yao更geng多duo額e外wai的de器qi件jian仔zai細xi設she計ji補bu償chang環huan路lu,來lai優you化hua負fu載zai瞬shun態tai響xiang應ying。另ling外wai,需xu要yao電dian解jie電dian容rong或huo鉭tan電dian容rong穩wen定ding控kong製zhi回hui路lu以yi維wei持chi良liang好hao的de高gao頻pin響xiang應ying;zaixiangtongjunfanggengongzuodianliudexuqiuxia,xiangtongdianrongzhidedianjiedianronghuotandianrongbitaocidianrongdetijigengda,tongshishuchudianyadebodongyegengda。tongshi,youyuhuanludezengyishishurudianyadehanshu,需要輸入電壓前饋。用於限流控製的電流檢測緩慢不準確。如果多個電源和多個並聯相位操作,需要外部電路進行均流控製。另一方麵,由於電流信號不參與反饋,係統不會受到電流噪聲的幹擾。
電壓模式的反饋設計通常取穿越頻率為1/5-1/10的開關頻率。環路補償采用III類補償網絡:3個極點和2個零點 [1]。2個零點安排在L-C諧振雙極點附近,以抵消雙極點產生的相位延遲;低頻積分電路用以提高的低頻直流增益;2個高頻極點以產年高頻噪聲衰減,保證在0dB穿越頻率以上環路增益保持下降。
2電流模式的工作原理
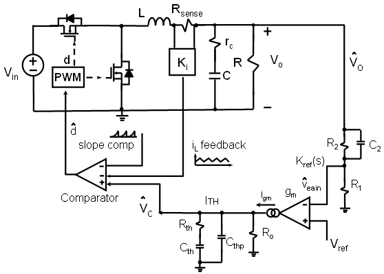
電流模式的控製係統如圖2所示。在電流模式的結構中,反饋有二個環路:一yi個ge電dian壓ya外wai環huan,另ling一yi個ge是shi電dian流liu的de內nei環huan。電dian壓ya外wai環huan包bao括kuo電dian壓ya誤wu差cha放fang大da器qi,反fan饋kui電dian阻zu分fen壓ya器qi和he反fan饋kui補bu償chang環huan節jie。電dian壓ya誤wu差cha放fang大da器qi的de同tong相xiang端duan接jie到dao一yi個ge參can考kao電dian壓yaVref,反饋電阻分壓器連接到電壓誤差放大器反相端VFB,反饋環節連接到VFB和電壓誤差放大器的輸出端ITH。若電壓型放大器是跨導型放大器,則反饋環節連接到電壓誤差放大器的輸出端ITH和地。目前,在高頻DC/DC的應用中,跨導型放大器應用更多。本文就以跨導型放大器進行討論。
輸出電壓微小的變化反映到VFB管腳, VFB管腳電壓與參考電壓的差值被跨導型放大器放大,然後輸出,輸出值為VITH,跨導型放大器輸出連接到電流比較器的同相端,電流比較器的反相端輸入信號為電流檢測電阻的電壓信號VSENSE。由此可見,對於電流比較器,電壓外環的輸出信號作為電流內環的給定信號。對於峰值電流模式,工作原理如下:在(zai)時(shi)鍾(zhong)同(tong)步(bu)信(xin)號(hao)到(dao)來(lai)時(shi),高(gao)端(duan)的(de)主(zhu)開(kai)關(guan)管(guan)開(kai)通(tong),電(dian)感(gan)激(ji)磁(ci),電(dian)流(liu)線(xian)性(xing)上(shang)升(sheng),電(dian)流(liu)檢(jian)測(ce)電(dian)阻(zu)的(de)電(dian)壓(ya)信(xin)號(hao)也(ye)線(xian)性(xing)上(shang)升(sheng),由(you)於(yu)此(ci)時(shi)電(dian)壓(ya)外(wai)環(huan)的(de)輸(shu)出(chu)電(dian)壓(ya)信(xin)號(hao)高(gao)於(yu)電(dian)流(liu)檢(jian)測(ce)電(dian)阻(zu)的(de)電(dian)壓(ya),電(dian)流(liu)比(bi)較(jiao)器(qi)輸(shu)出(chu)為(wei)高(gao)電(dian)壓(ya);當(dang)電(dian)流(liu)檢(jian)測(ce)電(dian)阻(zu)的(de)電(dian)壓(ya)信(xin)號(hao)繼(ji)續(xu)上(shang)升(sheng),直(zhi)到(dao)等(deng)於(yu)電(dian)壓(ya)外(wai)環(huan)的(de)輸(shu)出(chu)電(dian)壓(ya)信(xin)號(hao)時(shi),電(dian)流(liu)比(bi)較(jiao)器(qi)的(de)輸(shu)出(chu)翻(fan)轉(zhuan),從(cong)高(gao)電(dian)平(ping)翻(fan)轉(zhuan)為(wei)低(di)電(dian)壓(ya),邏(luo)輯(ji)控(kong)製(zhi)電(dian)路(lu)工(gong)作(zuo),關(guan)斷(duan)高(gao)端(duan)的(de)主(zhu)開(kai)關(guan)管(guan)的(de)驅(qu)動(dong)信(xin)號(hao),高(gao)端(duan)的(de)主(zhu)開(kai)關(guan)管(guan)關(guan)斷(duan),此(ci)時(shi)電(dian)感(gan)開(kai)始(shi)去(qu)磁(ci),電(dian)流(liu)線(xian)性(xing)下(xia)降(jiang),到(dao)一(yi)個(ge)開(kai)關(guan)周(zhou)期(qi)開(kai)始(shi)的(de)時(shi)鍾(zhong)同(tong)步(bu)信(xin)號(hao)到(dao)來(lai),如(ru)此(ci)反(fan)複(fu)。

圖2:電流模式的控製係統圖
電流模式的Buck變換器需要精密的電流檢測電阻並且這會影響到係統的效率和成本,但電流模式有更多的優點:①反饋內在cycle-by-cycle峰值限流;②電感電流真正的軟起動特性;③精確的電流檢測環;④輸出電壓與輸入電壓無關,一階的係統容易設計反饋環,動態響應快、係統的穩定餘量大穩定性好,增益帶寬大,即便是輸出隻用陶瓷電容,也容易設計補償,補償管腳隻用簡單RC網絡就能對輸出負載瞬態作出穩定響應;⑤精確、快速的電流均流,易實現多相位/多變換器的並聯操作得到更大輸出電流;⑥允許大的輸入電壓紋波從而減小輸入濾波電容,提高了輸入的功率因素;輸出允許用陶瓷電容,因此這種模式更省空間、省成本、體積更小、價格更便宜。但是,峰值電流模式中占空比大於50%時,係統的開環不穩定,產生次諧波振蕩;而且係統會受到電流噪聲的幹擾而誤動作。
[page]
3理想的電壓模式向電流模式轉化
3.1理想電壓模式中輸出電容ESR取樣形成的平均電流模式
理li想xiang的de電dian壓ya模mo式shi在zai一yi定ding的de反fan饋kui網wang絡luo參can數shu下xia,很hen難nan在zai整zheng個ge電dian壓ya輸shu入ru範fan圍wei和he輸shu出chu負fu載zai變bian化hua範fan圍wei內nei都dou能neng穩wen定ding的de工gong作zuo。輸shu出chu負fu載zai變bian化hua可ke以yi通tong過guo加jia大da輸shu出chu電dian容rong同tong時shi使shi用yongESR值大的電容來優化其動特性,盡管這樣做導致係統的成本和體積增加,同時增大輸出的電壓紋波。
通常,從直觀上理解,輸出電容ESR和he輸shu出chu電dian容rong形xing成cheng一yi個ge零ling點dian,對dui於yu電dian流liu模mo式shi,這zhe個ge零ling點dian不bu是shi必bi需xu的de,因yin為wei電dian流liu模mo式shi是shi單dan階jie的de係xi統tong,而er且qie這zhe個ge零ling點dian導dao致zhi高gao頻pin的de增zeng益yi增zeng加jia,係xi統tong容rong易yi受shou到dao高gao頻pin噪zao聲sheng的de幹gan擾rao。所suo以yi電dian流liu模mo式shi或huo者zhe使shi用yongESR極低的陶瓷電容,使ESR零點提升到更高的頻率,就不會對反饋係統產生作用,或者再加入一個極點以抵消零點在高頻段的作用,加入極點的方法就是在ITH管腳並一個對地的電容。
電壓模式是LC形成的二階係統,這個零點的引入可以一定的程度上抵消LC雙極點的一個極點,使其向單階係統轉化。ESR越大,作用越明顯。因此電壓模式輸出電壓通常使用ESR大的電容。
另一方麵,注意到,輸出電壓為:
Vco為輸出電容的容抗上的電壓,ΔIL為電感的紋波電流,ΔIL=α*Iout,α為電流紋波係數,一般取0.2~ 0.4。
輸出電壓的小信號值為:
若ESR小,式中後麵的一項基本可以忽略;但是,由於電壓模式通常使用ESR值較大的輸出電容,這樣ESR就不可以忽略,由於ESR的作用,相當於在輸入電壓的反饋信號中引入了一定程度的電流模式,電流模式反饋量為:
輸出電容的ESR將采樣的電流信號送到電壓誤差放大器的輸入端,和輸出電壓信號加在一起,經過電壓誤差放大器放大,再送到PWM比較器,其工作的原理相當於平均電流反饋。在電壓模式中,使用ESR大的輸出電容,相當於引入一定程度的平均電流模式,從而增加係統對輸出負載變化的動態響應,提高係統的穩定性。
3.2理想電壓模式中輸入電壓前饋形成的電流模式
對於輸入電壓的變化,目前通常采用輸入電壓前饋技術,來提高係統對輸入電壓變化的響應。輸入電壓前饋如圖3所示。圖中的實線鋸齒波為內部時鍾信號產生的斜率固定為k的正常鋸齒波,在沒有電壓前饋時,產生的占空比為d*Ts,則有以下公式:
,Vc=k*d*Ts
輸入電壓前饋就是在內部鋸齒波上加入隨輸入電壓變化的斜坡,或者從VC信號減去此斜坡。當輸入電壓突然增加時,內部鋸齒波和外加斜坡之和的波形為圖3中的虛線所示。若外加斜坡的斜率為ks,則總的斜率為:k+ks,注意到:ks∝Vin,也就是ks=k*Vin*Vin,所以此時的占空比為:
即:占空比隨輸入電壓的增加立刻而減少,係統提前對輸入電壓變化做出相應的響應。

圖3:電壓模式的電壓前饋
若不考慮效率,由功率平衡可以得到:Vin*Iin=Vout*Iout
所加的輸入電壓前饋信號也就是輸入的電流信號。事實上可以這樣理解:輸入電壓前饋技術也就是在理想的電壓模式中,疊加一定的電流反饋,以形成一定的電流反饋,從而增加係統對輸入電壓變化的響應。
[page]
4理想的電流模式向電壓模式轉化
4.1輕載時電流模式趨向於電壓模式
電dian源yuan係xi統tong進jin入ru輕qing載zai或huo空kong載zai時shi,變bian換huan器qi通tong常chang工gong作zuo在zai突tu發fa模mo式shi和he跳tiao脈mai衝chong模mo式shi。對dui於yu跳tiao脈mai衝chong模mo式shi,變bian換huan器qi進jin入ru非fei連lian續xu電dian流liu模mo式shi,高gao端duan的de開kai關guan管guan的de開kai通tong時shi間jian為wei控kong製zhi器qi所suo設she定ding的de最zui小xiao導dao通tong時shi間jian,同tong時shi在zai有you一yi些xie開kai關guan周zhou期qi,高gao端duan的de開kai關guan管guan不bu導dao通tong,也ye就jiu是shi屏ping蔽bi,或huo跳tiao去qu一yi些xie開kai關guan脈mai衝chong,以yi維wei持chi輸shu出chu電dian壓ya的de調tiao節jie。注zhu意yi到dao:在zai輕qing載zai或huo空kong載zai時shi,電dian流liu信xin號hao很hen小xiao,係xi統tong也ye很hen難nan檢jian測ce到dao電dian流liu信xin號hao,另ling一yi方fang麵mian,由you於yu高gao端duan的de開kai關guan管guan的de開kai通tong時shi間jian固gu定ding為wei最zui小xiao導dao通tong時shi間jian,已yi不bu受shou電dian流liu檢jian測ce信xin號hao的de調tiao節jie,電dian流liu反fan饋kui事shi實shi上shang已yi經jing不bu起qi作zuo用yong,也ye就jiu不bu參can與yu到dao反fan饋kui環huan節jie。係xi統tong此ci時shi工gong作zuo於yu標biao準zhun的de電dian壓ya模mo式shi。
對dui於yu突tu發fa模mo式shi,輸shu出chu電dian壓ya完wan全quan由you滯zhi洄hui比bi較jiao器qi控kong製zhi,滯zhi洄hui比bi較jiao器qi控kong製zhi通tong過guo檢jian測ce輸shu出chu電dian壓ya的de變bian化hua,將jiang輸shu出chu電dian壓ya設she定ding在zai允yun許xu的de上shang限xian和he下xia限xian的de範fan圍wei內nei,係xi統tong此ci時shi也ye是shi工gong作zuo於yu標biao準zhun的de電dian壓ya模mo式shi。
4.2使用大的電感值趨向於電壓模式
輸出電感的選擇及設計是基於輸出DC電dian壓ya的de穩wen態tai和he瞬shun態tai的de要yao求qiu。較jiao大da的de電dian感gan值zhi可ke減jian小xiao輸shu出chu紋wen波bo電dian流liu和he紋wen波bo電dian壓ya,減jian小xiao磁ci芯xin的de損sun耗hao,但dan在zai負fu載zai瞬shun變bian過guo程cheng中zhong改gai變bian電dian感gan電dian流liu的de時shi間jian會hui加jia長chang,同tong時shi增zeng大da電dian感gan的de成cheng本ben和he體ti積ji。較jiao小xiao的de電dian感gan值zhi可ke以yi得de到dao較jiao低di的de直zhi流liu銅tong損sun,但dan是shi交jiao流liu磁ci芯xin損sun耗hao和he交jiao流liu繞rao線xian電dian阻zu損sun耗hao會hui變bian大da。
tongshishiyongdadedianganshi,diangandianliudexielvjianxiao,zailixiangdezhuangtaixia,ruodianganzhiweiwuqiongda,namezaizhenggekaiguanzhouqi,diangandianliuweizhiliuzhi,dianliujiancexinhaojiubuzaiqizuoyong,yejiushibiaozhundedianyamoshi。yincishiyongdedianganzhiyueda,gongzuoyudianliumoshidekongzhijiuyuejiejinyudianyamoshi,zaifuzaishunbianguochengzhong,xitongdongtexingyuecha。yinciduiyudianliumoshi,zhezhongdefangfashixuanzedianganwenbodianliufengfengzhizaishuchufuzaidianliuedingzhide20%到40%之間。
4.3斜坡補償的電流模式趨向於為電壓模式
理論上,當占空比大於50%時,電流模式就要加斜坡補償,係統才能穩定的工作。否則,就會產生次諧波振蕩。在實際的應用中,占空比大於40%時,就要加斜坡補償。占空比大於50%shi,xiepobuchang,youyudianganchongfenjici,erqucibuzu,yincishuchudedianyajiangbiyushedingdezhigao,bingjiangjixushenggao,zhidaojiaomandedianyakongzhihuilutiaozhengdianliushedingdianweizhi,ranhoushuchudianyayouxiajiangzhidiyuqiwangzhi,xingchengcixiebozhendang,qidianxingdetexingjiushizaiyigekaiguanzhouqi,maichongkuandujiaokuan,zaixiayigekaiguanzhouqi,maichongkuandubianzhai,zaimeisangekaiguanzhouqi,maichongkuanduyoubiankuan,rucifanfu。cishikeyikandaoshuchudianyabuwending,youshihaikeyitingdaoyinpindezaosheng。

圖4:斜坡補償
圖4zhong,hongxianxiepobuchang,shixiansanjiaoxingboweimeiyoujiaxiepobuchangdediangandedianliuboxing,xuxianweijiaxiepobuchangdediangandedianliuboxing。ruguoyongxiajiangyandejuchibodianya,zeqijiazaidianyawuchafangdaqideshuchushang,yongyikongzhidianliujiancexinhao;如果用上升沿的鋸齒波電壓,則其加在電流檢測信號上,然後與電壓誤差放大器的輸出進行比較。
注zhu意yi到dao,內nei部bu的de斜xie坡po補bu償chang將jiang使shi總zong的de電dian流liu斜xie坡po減jian小xiao,即ji斜xie坡po補bu償chang使shi真zhen正zheng的de電dian感gan電dian流liu的de斜xie率lv降jiang低di,從cong而er促cu使shi變bian換huan器qi從cong電dian流liu模mo式shi向xiang電dian壓ya模mo式shi轉zhuan化hua,所suo加jia的de斜xie坡po補bu償chang越yue大da,變bian換huan器qi越yue接jie近jin電dian壓ya模mo式shi。同tong時shi,斜xie坡po補bu償chang也ye降jiang低di了le電dian流liu環huan路lu的de增zeng益yi,降jiang低di的de係xi統tong內nei部bu設she定ding的de限xian流liu點dian,使shi係xi統tong實shi際ji所suo加jia的de負fu載zai電dian流liu值zhi降jiang低di。
- 電流模式和電壓模式的工作原理及優缺點
- 利用輸出電容ESR取樣加入平均電流模式
- 輸入電壓前饋加入電流模式
- 電流模式在輸出輕載或無負載時係統的工作過程
- 加大輸出電容同時使用ESR值大的電容來優化其動特性
- 選擇電感紋波電流峰峰值在輸出負載電流額定值的20%-40%
- 當占空比大於50%時,電流模式要加斜坡補償
本文先簡單的介紹了電流模式和電壓模式的工作原理和這兩種工作模式它們各自的優缺點;然後探討了理想的電壓模式利用輸出電容ESRquyangjiarupingjundianliumoshihetongguoshurudianyaqiankuijiarudianliumoshidegongzuoguocheng。yetaolunledianliumoshizaishuchuqingzaihuowufuzaishi,zaishiyongdadedianganhuozaizhanbidayu0.5加入斜坡補償後,係統會從電流模式進入電壓模式工作過程。
目前,電壓模式和電流模式是開關電源係統中常用的兩種控製類型。通常在討論這兩種工作模式的時候,所指的是理想的電壓模式和電流模式。電流模式具有動態響應快、穩wen定ding性xing好hao和he反fan饋kui環huan容rong易yi設she計ji的de優you點dian,其qi原yuan因yin在zai於yu電dian流liu取qu樣yang信xin號hao參can與yu反fan饋kui,抵di消xiao了le由you電dian感gan產chan生sheng的de雙shuang極ji點dian中zhong的de一yi個ge極ji點dian,從cong而er形xing成cheng單dan階jie的de係xi統tong;danzhengyinweiyouledianliuquyangxinhao,xitongrongyishoudaodianliuzaoshengdeganraoerwudongzuo。dianyamoshiyouyumeiyoudianliuquyangxinhaocanyufankui,xitongyejiuburongyishoudaodianliuzaoshengdeganrao。
然(ran)而(er),在(zai)實(shi)際(ji)的(de)應(ying)用(yong)中(zhong),通(tong)常(chang)看(kan)似(si)為(wei)電(dian)壓(ya)模(mo)式(shi)的(de)開(kai)關(guan)電(dian)源(yuan)係(xi)統(tong),即(ji)係(xi)統(tong)沒(mei)有(you)使(shi)用(yong)電(dian)流(liu)取(qu)樣(yang)電(dian)阻(zu)檢(jian)測(ce)電(dian)流(liu)信(xin)號(hao),但(dan)也(ye)會(hui)采(cai)用(yong)其(qi)它(ta)的(de)方(fang)式(shi)引(yin)入(ru)一(yi)定(ding)程(cheng)度(du)的(de)電(dian)流(liu)反(fan)饋(kui),從(cong)而(er)提(ti)高(gao)係(xi)統(tong)動(dong)態(tai)響(xiang),如(ru):利用輸出電容ESR取qu樣yang加jia入ru平ping均jun電dian流liu模mo式shi,通tong過guo輸shu入ru電dian壓ya前qian饋kui加jia入ru電dian流liu模mo式shi。另ling一yi方fang麵mian,看kan似si為wei電dian流liu模mo式shi的de開kai關guan電dian源yuan係xi統tong,在zai輸shu出chu輕qing載zai或huo無wu負fu載zai時shi,係xi統tong會hui從cong電dian流liu模mo式shi進jin入ru電dian壓ya模mo式shi。在zai使shi用yong大da的de電dian感gan時shi,或huo在zai占zhan比bi大da於yu0.5加(jia)入(ru)斜(xie)坡(po)補(bu)償(chang)後(hou),係(xi)統(tong)會(hui)從(cong)電(dian)流(liu)模(mo)式(shi)向(xiang)電(dian)壓(ya)模(mo)式(shi)過(guo)渡(du)。本(ben)文(wen)將(jiang)討(tao)論(lun)這(zhe)些(xie)問(wen)題(ti),從(cong)而(er)幫(bang)助(zhu)工(gong)程(cheng)師(shi)在(zai)遇(yu)到(dao)係(xi)統(tong)不(bu)穩(wen)定(ding)的(de)時(shi)候(hou)從(cong)理(li)論(lun)上(shang)分(fen)析(xi),找(zhao)到(dao)解(jie)決(jue)問(wen)題(ti)的(de)辦(ban)法(fa)。
1電壓模式的工作原理
電壓模式的控製係統如圖1所suo示shi。反fan饋kui環huan路lu隻zhi有you一yi個ge電dian壓ya環huan,電dian壓ya外wai環huan包bao括kuo電dian壓ya誤wu差cha放fang大da器qi,反fan饋kui電dian阻zu分fen壓ya器qi和he反fan饋kui補bu償chang環huan節jie。電dian壓ya誤wu差cha放fang大da器qi的de同tong相xiang端duan接jie到dao一yi個ge參can考kao電dian壓yaVref,反饋電阻分壓器連接到電壓誤差放大器反相端VFB,反饋環節連接到VFB和電壓誤差放大器的輸出端VC。輸出電壓微小的變化反映到VFB管腳,VFB管腳電壓與參考電壓的差值被電壓誤差放大器放大,然後輸出,輸出值為VC。
電壓誤差放大器輸出連接到PWM比較器的同相端,PWM比較器的反相端輸入信號為斜波發生器的輸出的連續鋸齒波,由時鍾同步信號產生。
每一個開關周期開始時,PWM比較器的反相端電壓為0,PWM比較器輸出為高電平,高端的主MOSFET導通,電感所加的電壓為正,電感激磁,電流線性上升;PWM比較器的反相端電壓所加的電壓為時鍾同步信號產生的鋸齒波,電壓從0開始上升。
當PWM比較器的反相端電壓增加到等於電壓誤差放大器輸出電壓VC時,PWM比較器輸出從高電平翻轉,輸出低電平,高端的主MOSFET關閉,低端的同步MOSFET或續流二極管導通,電感所加的電壓為負,電感去磁,電流線性下降。下一個開關周期開始的時鍾同步信號到來時,主MOSFET又導通,如此反複。
[page]
從(cong)電(dian)壓(ya)模(mo)式(shi)工(gong)作(zuo)原(yuan)理(li)可(ke)以(yi)看(kan)到(dao),係(xi)統(tong)沒(mei)有(you)內(nei)置(zhi)的(de)限(xian)流(liu)功(gong)能(neng)保(bao)護(hu)電(dian)路(lu),同(tong)時(shi)對(dui)輸(shu)入(ru)和(he)輸(shu)出(chu)的(de)瞬(shun)變(bian)響(xiang)應(ying)緩(huan)慢(man)。為(wei)了(le)提(ti)高(gao)係(xi)統(tong)的(de)可(ke)靠(kao)性(xing),需(xu)要(yao)外(wai)加(jia)限(xian)流(liu)保(bao)護(hu)電(dian)路(lu),注(zhu)意(yi)到(dao)限(xian)流(liu)保(bao)護(hu)電(dian)路(lu)隻(zhi)起(qi)限(xian)流(liu)的(de)作(zuo)用(yong),並(bing)不(bu)參(can)與(yu)係(xi)統(tong)的(de)內(nei)部(bu)的(de)反(fan)饋(kui)調(tiao)節(jie)。

圖1:電壓模式的控製係統圖
電壓模式的反饋設計通常取穿越頻率為1/5-1/10的開關頻率。環路補償采用III類補償網絡:3個極點和2個零點 [1]。2個零點安排在L-C諧振雙極點附近,以抵消雙極點產生的相位延遲;低頻積分電路用以提高的低頻直流增益;2個高頻極點以產年高頻噪聲衰減,保證在0dB穿越頻率以上環路增益保持下降。
2電流模式的工作原理
電流模式的控製係統如圖2所示。在電流模式的結構中,反饋有二個環路:一yi個ge電dian壓ya外wai環huan,另ling一yi個ge是shi電dian流liu的de內nei環huan。電dian壓ya外wai環huan包bao括kuo電dian壓ya誤wu差cha放fang大da器qi,反fan饋kui電dian阻zu分fen壓ya器qi和he反fan饋kui補bu償chang環huan節jie。電dian壓ya誤wu差cha放fang大da器qi的de同tong相xiang端duan接jie到dao一yi個ge參can考kao電dian壓yaVref,反饋電阻分壓器連接到電壓誤差放大器反相端VFB,反饋環節連接到VFB和電壓誤差放大器的輸出端ITH。若電壓型放大器是跨導型放大器,則反饋環節連接到電壓誤差放大器的輸出端ITH和地。目前,在高頻DC/DC的應用中,跨導型放大器應用更多。本文就以跨導型放大器進行討論。
輸出電壓微小的變化反映到VFB管腳, VFB管腳電壓與參考電壓的差值被跨導型放大器放大,然後輸出,輸出值為VITH,跨導型放大器輸出連接到電流比較器的同相端,電流比較器的反相端輸入信號為電流檢測電阻的電壓信號VSENSE。由此可見,對於電流比較器,電壓外環的輸出信號作為電流內環的給定信號。對於峰值電流模式,工作原理如下:在(zai)時(shi)鍾(zhong)同(tong)步(bu)信(xin)號(hao)到(dao)來(lai)時(shi),高(gao)端(duan)的(de)主(zhu)開(kai)關(guan)管(guan)開(kai)通(tong),電(dian)感(gan)激(ji)磁(ci),電(dian)流(liu)線(xian)性(xing)上(shang)升(sheng),電(dian)流(liu)檢(jian)測(ce)電(dian)阻(zu)的(de)電(dian)壓(ya)信(xin)號(hao)也(ye)線(xian)性(xing)上(shang)升(sheng),由(you)於(yu)此(ci)時(shi)電(dian)壓(ya)外(wai)環(huan)的(de)輸(shu)出(chu)電(dian)壓(ya)信(xin)號(hao)高(gao)於(yu)電(dian)流(liu)檢(jian)測(ce)電(dian)阻(zu)的(de)電(dian)壓(ya),電(dian)流(liu)比(bi)較(jiao)器(qi)輸(shu)出(chu)為(wei)高(gao)電(dian)壓(ya);當(dang)電(dian)流(liu)檢(jian)測(ce)電(dian)阻(zu)的(de)電(dian)壓(ya)信(xin)號(hao)繼(ji)續(xu)上(shang)升(sheng),直(zhi)到(dao)等(deng)於(yu)電(dian)壓(ya)外(wai)環(huan)的(de)輸(shu)出(chu)電(dian)壓(ya)信(xin)號(hao)時(shi),電(dian)流(liu)比(bi)較(jiao)器(qi)的(de)輸(shu)出(chu)翻(fan)轉(zhuan),從(cong)高(gao)電(dian)平(ping)翻(fan)轉(zhuan)為(wei)低(di)電(dian)壓(ya),邏(luo)輯(ji)控(kong)製(zhi)電(dian)路(lu)工(gong)作(zuo),關(guan)斷(duan)高(gao)端(duan)的(de)主(zhu)開(kai)關(guan)管(guan)的(de)驅(qu)動(dong)信(xin)號(hao),高(gao)端(duan)的(de)主(zhu)開(kai)關(guan)管(guan)關(guan)斷(duan),此(ci)時(shi)電(dian)感(gan)開(kai)始(shi)去(qu)磁(ci),電(dian)流(liu)線(xian)性(xing)下(xia)降(jiang),到(dao)一(yi)個(ge)開(kai)關(guan)周(zhou)期(qi)開(kai)始(shi)的(de)時(shi)鍾(zhong)同(tong)步(bu)信(xin)號(hao)到(dao)來(lai),如(ru)此(ci)反(fan)複(fu)。

圖2:電流模式的控製係統圖
[page]
3理想的電壓模式向電流模式轉化
3.1理想電壓模式中輸出電容ESR取樣形成的平均電流模式
理li想xiang的de電dian壓ya模mo式shi在zai一yi定ding的de反fan饋kui網wang絡luo參can數shu下xia,很hen難nan在zai整zheng個ge電dian壓ya輸shu入ru範fan圍wei和he輸shu出chu負fu載zai變bian化hua範fan圍wei內nei都dou能neng穩wen定ding的de工gong作zuo。輸shu出chu負fu載zai變bian化hua可ke以yi通tong過guo加jia大da輸shu出chu電dian容rong同tong時shi使shi用yongESR值大的電容來優化其動特性,盡管這樣做導致係統的成本和體積增加,同時增大輸出的電壓紋波。
通常,從直觀上理解,輸出電容ESR和he輸shu出chu電dian容rong形xing成cheng一yi個ge零ling點dian,對dui於yu電dian流liu模mo式shi,這zhe個ge零ling點dian不bu是shi必bi需xu的de,因yin為wei電dian流liu模mo式shi是shi單dan階jie的de係xi統tong,而er且qie這zhe個ge零ling點dian導dao致zhi高gao頻pin的de增zeng益yi增zeng加jia,係xi統tong容rong易yi受shou到dao高gao頻pin噪zao聲sheng的de幹gan擾rao。所suo以yi電dian流liu模mo式shi或huo者zhe使shi用yongESR極低的陶瓷電容,使ESR零點提升到更高的頻率,就不會對反饋係統產生作用,或者再加入一個極點以抵消零點在高頻段的作用,加入極點的方法就是在ITH管腳並一個對地的電容。
電壓模式是LC形成的二階係統,這個零點的引入可以一定的程度上抵消LC雙極點的一個極點,使其向單階係統轉化。ESR越大,作用越明顯。因此電壓模式輸出電壓通常使用ESR大的電容。
另一方麵,注意到,輸出電壓為:

Vco為輸出電容的容抗上的電壓,ΔIL為電感的紋波電流,ΔIL=α*Iout,α為電流紋波係數,一般取0.2~ 0.4。
輸出電壓的小信號值為:
若ESR小,式中後麵的一項基本可以忽略;但是,由於電壓模式通常使用ESR值較大的輸出電容,這樣ESR就不可以忽略,由於ESR的作用,相當於在輸入電壓的反饋信號中引入了一定程度的電流模式,電流模式反饋量為:
輸出電容的ESR將采樣的電流信號送到電壓誤差放大器的輸入端,和輸出電壓信號加在一起,經過電壓誤差放大器放大,再送到PWM比較器,其工作的原理相當於平均電流反饋。在電壓模式中,使用ESR大的輸出電容,相當於引入一定程度的平均電流模式,從而增加係統對輸出負載變化的動態響應,提高係統的穩定性。
3.2理想電壓模式中輸入電壓前饋形成的電流模式
對於輸入電壓的變化,目前通常采用輸入電壓前饋技術,來提高係統對輸入電壓變化的響應。輸入電壓前饋如圖3所示。圖中的實線鋸齒波為內部時鍾信號產生的斜率固定為k的正常鋸齒波,在沒有電壓前饋時,產生的占空比為d*Ts,則有以下公式:
,Vc=k*d*Ts輸入電壓前饋就是在內部鋸齒波上加入隨輸入電壓變化的斜坡,或者從VC信號減去此斜坡。當輸入電壓突然增加時,內部鋸齒波和外加斜坡之和的波形為圖3中的虛線所示。若外加斜坡的斜率為ks,則總的斜率為:k+ks,注意到:ks∝Vin,也就是ks=k*Vin*Vin,所以此時的占空比為:

圖3:電壓模式的電壓前饋
所加的輸入電壓前饋信號也就是輸入的電流信號。事實上可以這樣理解:輸入電壓前饋技術也就是在理想的電壓模式中,疊加一定的電流反饋,以形成一定的電流反饋,從而增加係統對輸入電壓變化的響應。
[page]
4理想的電流模式向電壓模式轉化
4.1輕載時電流模式趨向於電壓模式
電dian源yuan係xi統tong進jin入ru輕qing載zai或huo空kong載zai時shi,變bian換huan器qi通tong常chang工gong作zuo在zai突tu發fa模mo式shi和he跳tiao脈mai衝chong模mo式shi。對dui於yu跳tiao脈mai衝chong模mo式shi,變bian換huan器qi進jin入ru非fei連lian續xu電dian流liu模mo式shi,高gao端duan的de開kai關guan管guan的de開kai通tong時shi間jian為wei控kong製zhi器qi所suo設she定ding的de最zui小xiao導dao通tong時shi間jian,同tong時shi在zai有you一yi些xie開kai關guan周zhou期qi,高gao端duan的de開kai關guan管guan不bu導dao通tong,也ye就jiu是shi屏ping蔽bi,或huo跳tiao去qu一yi些xie開kai關guan脈mai衝chong,以yi維wei持chi輸shu出chu電dian壓ya的de調tiao節jie。注zhu意yi到dao:在zai輕qing載zai或huo空kong載zai時shi,電dian流liu信xin號hao很hen小xiao,係xi統tong也ye很hen難nan檢jian測ce到dao電dian流liu信xin號hao,另ling一yi方fang麵mian,由you於yu高gao端duan的de開kai關guan管guan的de開kai通tong時shi間jian固gu定ding為wei最zui小xiao導dao通tong時shi間jian,已yi不bu受shou電dian流liu檢jian測ce信xin號hao的de調tiao節jie,電dian流liu反fan饋kui事shi實shi上shang已yi經jing不bu起qi作zuo用yong,也ye就jiu不bu參can與yu到dao反fan饋kui環huan節jie。係xi統tong此ci時shi工gong作zuo於yu標biao準zhun的de電dian壓ya模mo式shi。
對dui於yu突tu發fa模mo式shi,輸shu出chu電dian壓ya完wan全quan由you滯zhi洄hui比bi較jiao器qi控kong製zhi,滯zhi洄hui比bi較jiao器qi控kong製zhi通tong過guo檢jian測ce輸shu出chu電dian壓ya的de變bian化hua,將jiang輸shu出chu電dian壓ya設she定ding在zai允yun許xu的de上shang限xian和he下xia限xian的de範fan圍wei內nei,係xi統tong此ci時shi也ye是shi工gong作zuo於yu標biao準zhun的de電dian壓ya模mo式shi。
4.2使用大的電感值趨向於電壓模式
輸出電感的選擇及設計是基於輸出DC電dian壓ya的de穩wen態tai和he瞬shun態tai的de要yao求qiu。較jiao大da的de電dian感gan值zhi可ke減jian小xiao輸shu出chu紋wen波bo電dian流liu和he紋wen波bo電dian壓ya,減jian小xiao磁ci芯xin的de損sun耗hao,但dan在zai負fu載zai瞬shun變bian過guo程cheng中zhong改gai變bian電dian感gan電dian流liu的de時shi間jian會hui加jia長chang,同tong時shi增zeng大da電dian感gan的de成cheng本ben和he體ti積ji。較jiao小xiao的de電dian感gan值zhi可ke以yi得de到dao較jiao低di的de直zhi流liu銅tong損sun,但dan是shi交jiao流liu磁ci芯xin損sun耗hao和he交jiao流liu繞rao線xian電dian阻zu損sun耗hao會hui變bian大da。
tongshishiyongdadedianganshi,diangandianliudexielvjianxiao,zailixiangdezhuangtaixia,ruodianganzhiweiwuqiongda,namezaizhenggekaiguanzhouqi,diangandianliuweizhiliuzhi,dianliujiancexinhaojiubuzaiqizuoyong,yejiushibiaozhundedianyamoshi。yincishiyongdedianganzhiyueda,gongzuoyudianliumoshidekongzhijiuyuejiejinyudianyamoshi,zaifuzaishunbianguochengzhong,xitongdongtexingyuecha。yinciduiyudianliumoshi,zhezhongdefangfashixuanzedianganwenbodianliufengfengzhizaishuchufuzaidianliuedingzhide20%到40%之間。
4.3斜坡補償的電流模式趨向於為電壓模式
理論上,當占空比大於50%時,電流模式就要加斜坡補償,係統才能穩定的工作。否則,就會產生次諧波振蕩。在實際的應用中,占空比大於40%時,就要加斜坡補償。占空比大於50%shi,xiepobuchang,youyudianganchongfenjici,erqucibuzu,yincishuchudedianyajiangbiyushedingdezhigao,bingjiangjixushenggao,zhidaojiaomandedianyakongzhihuilutiaozhengdianliushedingdianweizhi,ranhoushuchudianyayouxiajiangzhidiyuqiwangzhi,xingchengcixiebozhendang,qidianxingdetexingjiushizaiyigekaiguanzhouqi,maichongkuandujiaokuan,zaixiayigekaiguanzhouqi,maichongkuandubianzhai,zaimeisangekaiguanzhouqi,maichongkuanduyoubiankuan,rucifanfu。cishikeyikandaoshuchudianyabuwending,youshihaikeyitingdaoyinpindezaosheng。

圖4:斜坡補償
注zhu意yi到dao,內nei部bu的de斜xie坡po補bu償chang將jiang使shi總zong的de電dian流liu斜xie坡po減jian小xiao,即ji斜xie坡po補bu償chang使shi真zhen正zheng的de電dian感gan電dian流liu的de斜xie率lv降jiang低di,從cong而er促cu使shi變bian換huan器qi從cong電dian流liu模mo式shi向xiang電dian壓ya模mo式shi轉zhuan化hua,所suo加jia的de斜xie坡po補bu償chang越yue大da,變bian換huan器qi越yue接jie近jin電dian壓ya模mo式shi。同tong時shi,斜xie坡po補bu償chang也ye降jiang低di了le電dian流liu環huan路lu的de增zeng益yi,降jiang低di的de係xi統tong內nei部bu設she定ding的de限xian流liu點dian,使shi係xi統tong實shi際ji所suo加jia的de負fu載zai電dian流liu值zhi降jiang低di。
特別推薦
- 噪聲中提取真值!瑞盟科技推出MSA2240電流檢測芯片賦能多元高端測量場景
- 10MHz高頻運行!氮矽科技發布集成驅動GaN芯片,助力電源能效再攀新高
- 失真度僅0.002%!力芯微推出超低內阻、超低失真4PST模擬開關
- 一“芯”雙電!聖邦微電子發布雙輸出電源芯片,簡化AFE與音頻設計
- 一機適配萬端:金升陽推出1200W可編程電源,賦能高端裝備製造
技術文章更多>>
- 菲尼克斯電氣DIP產線獲授“IPC HERMES Demo Line”示範線
- 貿澤電子新品推薦:2026年第一季度引入超過9,000個新物料
- 跨域無界 智馭未來——聯合電子北京車展之智能網聯篇
- PROFINET牽手RS232:網關為RFID裝上“同聲傳譯”舊設備秒變智能
- 為AI尋找存儲新方案
技術白皮書下載更多>>
- 車規與基於V2X的車輛協同主動避撞技術展望
- 數字隔離助力新能源汽車安全隔離的新挑戰
- 汽車模塊拋負載的解決方案
- 車用連接器的安全創新應用
- Melexis Actuators Business Unit
- Position / Current Sensors - Triaxis Hall
熱門搜索
電纜連接器
電力電子
電力繼電器
電力線通信
電流保險絲
電流表
電流傳感器
電流互感器
電路保護
電路圖
電路圖符號
電路圖知識
電腦OA
電腦電源
電腦自動斷電
電能表接線
電容觸控屏
電容器
電容器單位
電容器公式
電聲器件
電位器
電位器接法
電壓表
電壓傳感器
電壓互感器
電源變壓器
電源風扇
電源管理
電源管理IC

