驅動電路設計(四)---驅動器的自舉電源綜述
發布時間:2025-03-07 來源:英飛淩工業半導體 責任編輯:lina
【導讀】驅(qu)動(dong)電(dian)路(lu)設(she)計(ji)是(shi)功(gong)率(lv)半(ban)導(dao)體(ti)應(ying)用(yong)的(de)難(nan)點(dian),涉(she)及(ji)到(dao)功(gong)率(lv)半(ban)導(dao)體(ti)的(de)動(dong)態(tai)過(guo)程(cheng)控(kong)製(zhi)及(ji)器(qi)件(jian)的(de)保(bao)護(hu),實(shi)踐(jian)性(xing)很(hen)強(qiang)。為(wei)了(le)方(fang)便(bian)實(shi)現(xian)可(ke)靠(kao)的(de)驅(qu)動(dong)設(she)計(ji),英(ying)飛(fei)淩(ling)的(de)驅(qu)動(dong)集(ji)成(cheng)電(dian)路(lu)自(zi)帶(dai)了(le)一(yi)些(xie)重(zhong)要(yao)的(de)功(gong)能(neng),本(ben)係(xi)列(lie)文(wen)章(zhang)講(jiang)詳(xiang)細(xi)講(jiang)解(jie)如(ru)何(he)正(zheng)確(que)理(li)解(jie)和(he)應(ying)用(yong)這(zhe)些(xie)功(gong)能(neng)。
驅(qu)動(dong)電(dian)路(lu)設(she)計(ji)是(shi)功(gong)率(lv)半(ban)導(dao)體(ti)應(ying)用(yong)的(de)難(nan)點(dian),涉(she)及(ji)到(dao)功(gong)率(lv)半(ban)導(dao)體(ti)的(de)動(dong)態(tai)過(guo)程(cheng)控(kong)製(zhi)及(ji)器(qi)件(jian)的(de)保(bao)護(hu),實(shi)踐(jian)性(xing)很(hen)強(qiang)。為(wei)了(le)方(fang)便(bian)實(shi)現(xian)可(ke)靠(kao)的(de)驅(qu)動(dong)設(she)計(ji),英(ying)飛(fei)淩(ling)的(de)驅(qu)動(dong)集(ji)成(cheng)電(dian)路(lu)自(zi)帶(dai)了(le)一(yi)些(xie)重(zhong)要(yao)的(de)功(gong)能(neng),本(ben)係(xi)列(lie)文(wen)章(zhang)講(jiang)詳(xiang)細(xi)講(jiang)解(jie)如(ru)何(he)正(zheng)確(que)理(li)解(jie)和(he)應(ying)用(yong)這(zhe)些(xie)功(gong)能(neng)。
驅qu動dong電dian路lu有you兩liang類lei,隔ge離li型xing的de驅qu動dong電dian路lu和he電dian平ping位wei移yi驅qu動dong電dian路lu,他ta們men對dui電dian源yuan的de要yao求qiu不bu一yi樣yang,隔ge離li型xing的de驅qu動dong電dian路lu需xu要yao隔ge離li電dian源yuan,驅qu動dong集ji成cheng電dian路lu一yi般ban都dou支zhi持chi正zheng負fu電dian源yuan,而er電dian平ping位wei移yi驅qu動dong電dian路lu一yi般ban采cai用yong非fei隔ge離li的de自zi舉ju電dian源yuan,一yi般ban是shi單dan極ji性xing正zheng電dian源yuan。
隨著IGBT技術的發展和係統設計的優化,電平位移驅動電路應用場景越來越廣,電路從600V拓展到了1200V。1200V係列驅動電流可達+/-2.3A,可驅動中功率IGBT,包括Easy係列模塊。目標10kW+應用,如商用HVAC、熱泵、伺服驅動器、工業變頻器、泵和風機。
電平位移驅動電路隻能實現功能隔離,所以非隔離的自舉電路是最合適的選擇。
自舉電路
在一些低成本的應用中,特別是對於600V的IGBT和一些小功率的1200V的IGBT,業界總是嚐試把驅動級電源的成本降到最低。因而自舉電路在這些應用中非常受歡迎。
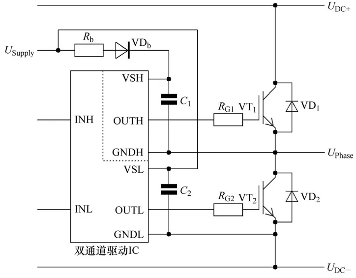
典型自舉電路如圖1所示,自舉電路僅僅需要一個15~18V的電源來給逆變器的驅動級供電,所有半橋下橋臂IGBT的驅動器都與這個電源直接相連,(見圖1中的VSL引腳)。半橋上橋臂IGBT的驅動器通過電阻Rb和二極管VDb連到電源(VSH引腳)上。每個驅動器的電源引腳上都有一個電容(C1和C2)來濾波。電容器C2隻給下橋臂驅動器濾波和提供瞬態電流。
圖1.自舉電路
然而,上端電容器C1還有另外的任務。電路啟動時,電容器沒有或隻是部分充電。但是當底部IGBT VT2導通後,電流通過Rb和VDb為C1充電且基本達到電源電壓的水平。當然這個電壓需要減去二極管VDb的正向電壓,電阻Rb的壓降和底部IGBT VT2的導通壓降。當下橋臂IGBT VT2關斷時,電容器C1接地電位上升,可以滿足上端驅動級所需要的電壓,所以該電容也被稱作自舉電容。一旦VT1開通,電壓發生變化,自舉二極管VDb要承受直流母線電壓。
為了驅動VT1,電容器C1相應地放電。隨著接下來IGBT VT2的導通,C1流失的電荷得到補充,這樣能循環工作。
自舉電路設計很巧妙,簡單好用,但能夠正常運轉,需要注意一係列問題:
係統啟動時,要保證先開通半橋的下橋臂IGBT,這樣自舉電容能夠被充電到上橋臂所需的驅動電壓的額定值。否則可能會導致不受控製的開關狀態和/或錯誤產生。
自舉電容器C1的容量必須足夠大,這樣可以在一個完整的工作循環內滿足上部驅動器的能量要求。
自舉電容器的電壓不能低於最小值,否則就會出現低壓閉鎖保護。
最初給自舉電容器充電時,可能出現很大的峰值電流。這可能會幹擾其他電路。因此建議用個小電阻Rb來限製電流。
一方麵,自舉二極管必須快,因為它工作的頻率和IGBT是一樣的,一般用超快恢複二極管,如果功率器件是SiCMOS話這個二極管可能需要SiC二極管;另一方麵,它必須有足夠大的耐壓,至少和IGBT的阻斷電壓一樣大。這就意味著,600V/1200V的IGBT,就必須選擇600V/1200V的自舉二極管。在選擇二極管的時候,考慮到其額定電壓和開關頻率,二極管的封裝必須保證足夠大的電氣間隙和爬電距離。
當選擇驅動電源電壓時,要考慮自舉電路的損耗,必須考慮驅動器內部電壓降以及自舉二極管VDb和電阻Rb的壓降,還必須減去下橋臂IGBT VT2的飽和電壓。最終的自舉電壓要保證上管IGBT柵極電壓不能太低而導致開通損耗增加(因為電壓UCEsat增加)。
上下驅動器的供電電壓都是USupply。然而,上橋臂驅動器的供電電壓需要減去上文提到的電壓,這樣導致上橋臂的IGBT VT1驅動電壓總是要比下橋臂VT2要低,是在不同的正向柵極電壓下開通的。因此,電壓USupply選取應當保證VT1有足夠的柵極電壓,並且同時VT2的柵極電壓也不會變得太高。
對於自舉電容器,應該選用低等效串聯電阻ESR和等效串聯電感ESL的電容器(比如陶瓷電容),這樣可以有效為驅動提供脈衝電流。根據需要和應用環境,也可以選用高容量的電容(比如電解電容)與這些電容並聯使用。相比陶瓷電容,電解電容具有更高的ESR和ESL值,所以建議並聯陶瓷電容。通常,這一設計原則也適用於下橋臂驅動器的緩衝電容C2。
用自舉電路來提供負電壓的做法是不常見的,如此一來,就必須注意IGBT的寄生導通了(密勒鉗位可以防止寄生導通,參考《驅動電路設計(三)---驅動器的功能---電源》)。
最後需要注意的是,IGBT開關產生的dv/dt通過自舉二極管VDb的(de)結(jie)電(dian)容(rong)會(hui)產(chan)生(sheng)共(gong)模(mo)電(dian)流(liu),因(yin)此(ci)選(xuan)擇(ze)合(he)適(shi)的(de)高(gao)壓(ya)二(er)極(ji)管(guan)是(shi)至(zhi)關(guan)重(zhong)要(yao)的(de)。英(ying)飛(fei)淩(ling)的(de)一(yi)些(xie)電(dian)平(ping)位(wei)移(yi)驅(qu)動(dong)電(dian)路(lu)芯(xin)片(pian)將(jiang)高(gao)壓(ya)自(zi)舉(ju)二(er)極(ji)管(guan)集(ji)成(cheng)在(zai)芯(xin)片(pian)裏(li),設(she)計(ji)應(ying)當(dang)注(zhu)意(yi)最(zui)大(da)dv/dt不能超出最大承受能力。另外,二極管VDb與其串聯電阻Rb共同決定充電電流,當開關頻率為fSW時,可以計算最大Cb。
可以用下麵的公式估算自舉電容的值,即:
式中:
QG為IGBT的柵極電荷
Iq為相關驅動器的靜態電流
Ileak為自舉電容的漏電流(隻與電解電容有關)
fSW為IGBT的開關頻率
UCC為驅動電源電壓
UF為自舉二極管的正向電壓
UCEsat為下橋臂IGBT的飽和電壓
S為餘量係數
在計算這個電容時,應該選用一個足夠大的餘量因數S,使得選擇的電容在開通IGBT時,電壓降小於5%,S的值通常大於10。
自舉電路具有簡單、成cheng本ben低di的de優you點dian。而er且qie有you很hen多duo實shi際ji案an例li可ke以yi抄chao作zuo業ye,不bu過guo,由you於yu係xi統tong往wang往wang存cun在zai特te殊shu或huo極ji端duan工gong況kuang,如ru設she計ji不bu當dang,調tiao製zhi頻pin率lv或huo占zhan空kong比bi不bu足zu以yi刷shua新xin自zi舉ju電dian容rong器qi上shang電dian荷he,電dian容rong上shang的de電dian壓ya不bu夠gou,低di於yu低di電dian壓ya關guan閉bi值zhiUVLO,這時候就出現了係統故障,嚴重時會損壞係統。
下篇文章開始詳細介紹自舉電路的設計,討論設計中的一些問題,幫助理解自舉電路。
參考資料
1.《IGBT模塊:技術、驅動和應用》機械工業出版社
2. 微信文章:自舉電路工作原理和自舉電阻和電容的選取
3.微信文章: 新品 | 帶有集成自舉二極管和OCP的1200V半橋柵極驅動器2ED132xS12x係列
(作者:陳子穎 鄭姿清,來源:英飛淩工業半導體)
免責聲明:本文為轉載文章,轉載此文目的在於傳遞更多信息,版權歸原作者所有。本文所用視頻、圖片、文字如涉及作品版權問題,請聯係小編進行處理。
推薦閱讀:
SiC JFET並聯難題大揭秘,這些挑戰讓工程師 “頭禿”!
瑞薩和Altium聯合推出“Renesas 365 Powered by Altium”——軟件定義產品的突破性行業解決方案
- 噪聲中提取真值!瑞盟科技推出MSA2240電流檢測芯片賦能多元高端測量場景
- 10MHz高頻運行!氮矽科技發布集成驅動GaN芯片,助力電源能效再攀新高
- 失真度僅0.002%!力芯微推出超低內阻、超低失真4PST模擬開關
- 一“芯”雙電!聖邦微電子發布雙輸出電源芯片,簡化AFE與音頻設計
- 一機適配萬端:金升陽推出1200W可編程電源,賦能高端裝備製造
- 算力爆發遇上電源革新,大聯大世平集團攜手晶豐明源線上研討會解鎖應用落地
- 築基AI4S:摩爾線程全功能GPU加速中國生命科學自主生態
- 一秒檢測,成本降至萬分之一,光引科技把幾十萬的台式光譜儀“搬”到了手腕上
- AI服務器電源機櫃Power Rack HVDC MW級測試方案
- 突破工藝邊界,奎芯科技LPDDR5X IP矽驗證通過,速率達9600Mbps
- 車規與基於V2X的車輛協同主動避撞技術展望
- 數字隔離助力新能源汽車安全隔離的新挑戰
- 汽車模塊拋負載的解決方案
- 車用連接器的安全創新應用
- Melexis Actuators Business Unit
- Position / Current Sensors - Triaxis Hall




