調整管增強穩壓器的輸出電流
發布時間:2023-01-30 責任編輯:lina
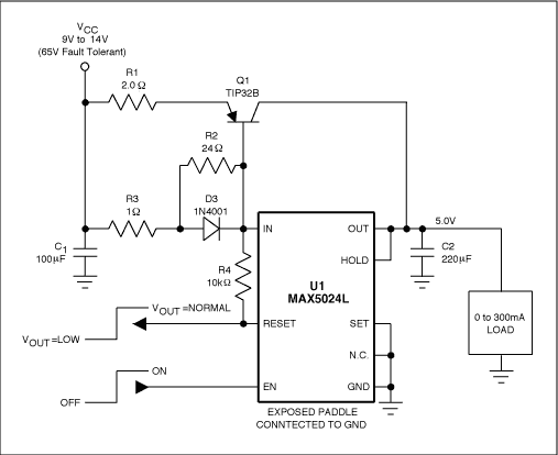
【導讀】一個帶有外部調整管的 5V 線性穩壓器(為負載電流提供額外的並行路徑)可提供兩倍的輸出電流(150mA 至 300mA),同時保持 5V 調節。
一個帶有外部調整管的 5V 線性穩壓器(為負載電流提供額外的並行路徑)可提供兩倍的輸出電流(150mA 至 300mA),同時保持 5V 調節。
在圖 1 中,5V 線性穩壓器 (U1) 在單獨工作時可提供高達 150mA 的負載電流。該電路采用所示的外部調整管(Q1)工作,保持5V穩壓,同時提供超過300mA的電流。

圖1.一個外部調整管(Q1) 的輸出電流能力是該 5V 線性穩壓器 (U1) 的兩倍以上。
該電路接受 9V 至 14V 範圍內的正常工作電壓,並在 5V 時提供高達 300mA 的負載電流。得益於 IC 的高輸入電壓額定值和內部熱保護,它可承受高達 65V 的輸入瞬變。寬輸入電壓範圍(6.5V至65V)和-40°C至+125°C溫度範圍使該電路適合12V和48V汽車應用。
外部調整管通過創建從輸入到輸出的額外路徑來增加可用負載電流。本例中的路徑設計用於額外的150mA電(dian)流(liu),但(dan)您(nin)可(ke)以(yi)通(tong)過(guo)替(ti)換(huan)電(dian)路(lu)中(zhong)的(de)其(qi)他(ta)元(yuan)件(jian)來(lai)獲(huo)得(de)更(geng)大(da)的(de)輸(shu)出(chu)電(dian)流(liu)。要(yao)了(le)解(jie)外(wai)部(bu)晶(jing)體(ti)管(guan)如(ru)何(he)允(yun)許(xu)更(geng)大(da)的(de)負(fu)載(zai)電(dian)流(liu),請(qing)想(xiang)象(xiang)沒(mei)有(you)輸(shu)出(chu)電(dian)流(liu)的(de)電(dian)路(lu)。在(zai)這(zhe)種(zhong)情(qing)況(kuang)下(xia),IN和Q1發射極的電壓大約等於V抄送.Q1的基極-發射極電壓為零,晶體管關斷。
當負載電流從零緩慢增加到300mA時,電流開始從V流過U1抄送至 OUT,導致 R3 和 D3 兩端出現壓降。R1和V上出現相同的壓降是的 Q1。V是隨著負載電流的增加而增加。作為 V是接近Q1的閾值時,晶體管逐漸導通,並允許電流從輸入流向負載。Q1的V是室溫下的閾值約為0.7V,在較高溫度下降至約0.3V。
選擇所示晶體管 (TIP32B) 是因為其功耗能力和高集電極至發射極電壓 (-80V)。TO-220 封裝允許幾瓦的功耗,-80V 集電極至發射極電壓允許在輸入電壓高達 65V 的應用中工作(使用 U1)。如圖2-3所示,該電路在存在負載和線路瞬變的情況下保持穩定。

圖2.圖1電路的負載瞬變(頂部跡線)。

圖3.圖1電路的線路瞬變(頂部跡線)。
免責聲明:本文為轉載文章,轉載此文目的在於傳遞更多信息,版權歸原作者所有。本文所用視頻、圖片、文字如涉及作品版權問題,請聯係小編進行處理。
推薦閱讀:
- 噪聲中提取真值!瑞盟科技推出MSA2240電流檢測芯片賦能多元高端測量場景
- 10MHz高頻運行!氮矽科技發布集成驅動GaN芯片,助力電源能效再攀新高
- 失真度僅0.002%!力芯微推出超低內阻、超低失真4PST模擬開關
- 一“芯”雙電!聖邦微電子發布雙輸出電源芯片,簡化AFE與音頻設計
- 一機適配萬端:金升陽推出1200W可編程電源,賦能高端裝備製造
- 算力爆發遇上電源革新,大聯大世平集團攜手晶豐明源線上研討會解鎖應用落地
- 築基AI4S:摩爾線程全功能GPU加速中國生命科學自主生態
- 一秒檢測,成本降至萬分之一,光引科技把幾十萬的台式光譜儀“搬”到了手腕上
- AI服務器電源機櫃Power Rack HVDC MW級測試方案
- 突破工藝邊界,奎芯科技LPDDR5X IP矽驗證通過,速率達9600Mbps
- 車規與基於V2X的車輛協同主動避撞技術展望
- 數字隔離助力新能源汽車安全隔離的新挑戰
- 汽車模塊拋負載的解決方案
- 車用連接器的安全創新應用
- Melexis Actuators Business Unit
- Position / Current Sensors - Triaxis Hall




