談峰值電流控製模式下的次諧波振蕩
發布時間:2022-01-25 責任編輯:lina
【導讀】相信各位工程師朋友們都遇到過電源不穩定的現象,這種現象有可能是原理圖或者PCB設計不當導致的,也有可能是環路補償不夠的因素;而由於次諧波振蕩導致的電源不穩定現象,大家了解多少。
摘要
相信各位工程師朋友們都遇到過電源不穩定的現象,這種現象有可能是原理圖或者PCB設計不當導致的,也有可能是環路補償不夠的因素;而由於次諧波振蕩導致的電源不穩定現象,大家了解多少?
常用的開關變換器的閉環反饋控製有電壓型控製和電流型控製兩種。電壓型PWM控製技術是指輸出的電壓Vout和基準電壓Vfb進行比較後,得到的誤差信號Verror。該誤差信號與鋸齒波發生器產生的鋸齒波信號進行比較,然後由PWM比較器輸出占空比變化的矩形波驅動信號。這個環路最大的缺點是:開關電源的電流都會流經電感,導致相應的電壓信號有一定的延遲。
基於以上缺點,越來越多的電源廠商在設計產品的時候會加入電流反饋PWM控kong製zhi模mo式shi,而er電dian流liu控kong製zhi模mo式shi又you分fen為wei峰feng值zhi電dian流liu控kong製zhi模mo式shi以yi及ji平ping均jun電dian流liu控kong製zhi模mo式shi。相xiang比bi峰feng值zhi電dian流liu控kong製zhi模mo式shi,平ping均jun電dian流liu控kong製zhi模mo式shi響xiang應ying速su度du比bi較jiao慢man,控kong製zhi環huan路lu更geng為wei複fu雜za,所suo以yi實shi際ji應ying用yong中zhong峰feng值zhi電dian流liu控kong製zhi模mo式shi更geng為wei普pu遍bian。本ben文wen將jiang重zhong點dian介jie紹shao峰feng值zhi電dian流liu控kong製zhi模mo式shi下xia的de電dian源yuan環huan路lu,並bing且qie以yiADI的電源為例闡述目前相關廠商在芯片設計時的做法。
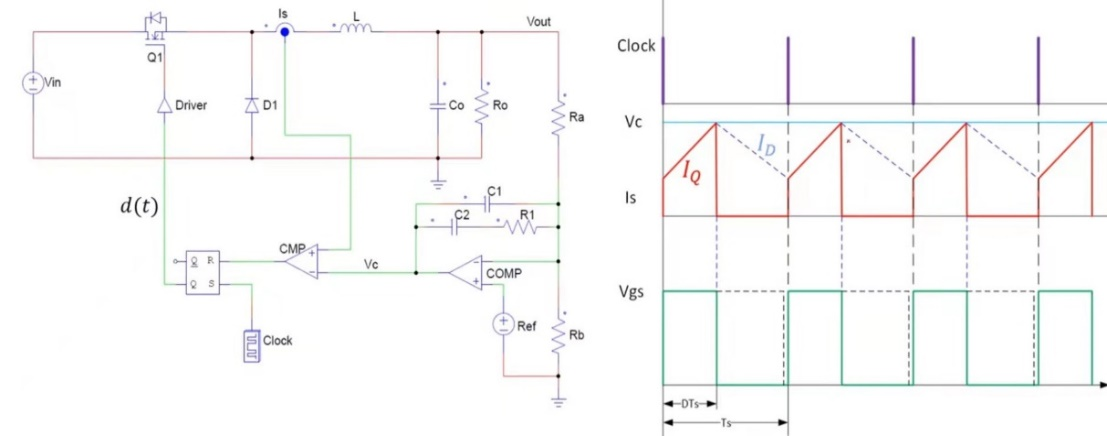
下圖(圖1)是峰值電流控製模式的簡要示意圖以及關鍵信號的波形圖

圖1峰值電流控製模式示意圖及關鍵型號的波形圖
峰值電流控製的工作過程:
首先Ra和Rb對輸出電壓進行采樣,經過誤差放大器進行補償後得到控製電壓Vc。Vc電壓作為比較器的反相輸入,高端電流采樣作為同相輸入。當高端電流的值乘以Rsense達到控製電壓Vc時,關斷Mos的信號,在下一個時鍾頻率對開關信號進行重新置位;峰值電流控製模式的主要作用是保持開關管峰值電流的恒定。
峰值電流PWM控kong製zhi模mo式shi具ju有you很hen強qiang的de負fu載zai調tiao整zheng能neng力li以yi及ji輸shu入ru抗kang幹gan擾rao能neng力li,容rong易yi實shi現xian限xian流liu或huo者zhe過guo流liu的de保bao護hu,但dan是shi峰feng值zhi電dian流liu控kong製zhi模mo式shi有you個ge缺que點dian,當dang占zhan空kong比bi大da於yu50%且處於CCM模式時,假如上一個周期電感電流有小的波動,在下一個周期這個波動會增大,這樣經過N個周期之後,PWM占空比就會出現一大一小的情況,這就是我們說的出現了次諧波振蕩。
下麵我們基於理論,對該現象進行解釋:

圖2,峰值電流控製模式中占空比小於50%示意圖
如上圖(圖2)所示,在峰值電流控製模式中占空比小於50%的情況,m1是開關管導通時電感電流上升的斜率,m2是開關管關斷是電感電流下降的斜率,是前一個周期電感電流受外界影響的波動,是下一個周期產生的誤差,表達式為:
(m2 從理論上來講,m2

圖3,峰值電流控製模式中占空比大於50%示意圖
如上圖(圖3)所示,,在峰值電流控製模式中占空比大於50%的情況下,電感電流受到輸入幹擾波動的表達式為:
![]()
此時,m2>m1,經過幾個周期之後結果呈發散狀態,偏移量會越來越大,PWM為了響應這個反饋,會去調節占空比,出現占空比一大一小的情況;
如何應對峰值電流控製模式中出現的次諧波振蕩?
目前的通用做法是采用鋸齒波電流補償技術,其原理為:在原本的控製電壓Vc信號上疊加一個鋸齒波補償信號,使其從恒定值變為一個脈動的斜坡信號,然後電感電流信號乘以Rsense後,與新生成的脈動斜坡信號進行比較,來反轉比較器;

圖4,加入斜坡補償後的峰值電流控製模式
從上圖(圖4)中可以看到, 在Vc上添加一個斜率為-m的斜坡,此時電感電流受到輸入幹擾波動的表達式:
補償前:
補償後: ![]()
我們的目的是想要補償後表達式趨於收斂,m的值取通常隻要m>0.5*m2,就可以保證補償後趨於收斂狀態;
基於上文闡述的峰值電流控製模式中的次諧波振蕩問題,有的工程師朋友可能會疑惑,在日常的研發中好像很少遇到這種問題?
主要是因為現在的IC設計中,通常已經將斜坡補償集成到芯片中,大大降低了工程師通過外圍硬件電路中添加補償的困難。

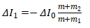
圖5 ,ADP2386內部框圖,紅框內為斜坡補償部分
我們以ADI的ADP2386為例,對斜坡補償下峰值電流控製模式如何工作進行分析:首先Rsense采集到的電感電流,經過誤差放大器Acs放大,加入斜坡補償後送入到比較器正端口,FB管腳和Reference比較後送入比較器的負端,之後通過兩者之間的比較給出控製信號,完成整個環路控製。
斜坡補償係數m是不是越大越好呢?不是的,因為開關電源都有一個自己的環路帶寬,通常用來衡量環路的動態響應,當m增加的時候,開關電源的環路伯德圖中相位曲線會得到改善,增益曲線的諧振峰也會得到抑製。 但由此帶來的問題是環路帶寬的降低,動態響應的降低,所以補償係數不是越大越好,合適的斜坡補償係數m應該兼顧穩定以及環路的動態。
總結
通過以上學習,相信大家已經初步掌握峰值電流控製模式以及由此可能帶來的次諧波振蕩。雖然現在絕大多數ICchangjiazaishejixinpianshiyijingbangzhuwomenjiejuelezhegewenti,danshenrulejiecixiebozhendangdeyuanlijichulifangfa,duiwomenjinxingdianyuanyanfahaishidayoubiyide。gengxiangxidejishuzhidao,ninkelianxijunlongkejigedibanshichu。junlongkejidejishurenyuanyuanyiweinintigonggengxiangxidejishuzhichi。
參考資料:
1. ADP2386 | 內部電源開關降壓穩壓器 | 亞德諾(ADI)半導體 (analog.com)
2. 開關電源原理與設計 張占鬆版 電子工業出版社
(來源:駿龍科技,作者:陸聰)
免責聲明:本文為轉載文章,轉載此文目的在於傳遞更多信息,版權歸原作者所有。本文所用視頻、圖片、文字如涉及作品版權問題,請電話或者郵箱聯係小編進行侵刪。
推薦閱讀:
- 噪聲中提取真值!瑞盟科技推出MSA2240電流檢測芯片賦能多元高端測量場景
- 10MHz高頻運行!氮矽科技發布集成驅動GaN芯片,助力電源能效再攀新高
- 失真度僅0.002%!力芯微推出超低內阻、超低失真4PST模擬開關
- 一“芯”雙電!聖邦微電子發布雙輸出電源芯片,簡化AFE與音頻設計
- 一機適配萬端:金升陽推出1200W可編程電源,賦能高端裝備製造
- 貿澤EIT係列新一期,探索AI如何重塑日常科技與用戶體驗
- 算力爆發遇上電源革新,大聯大世平集團攜手晶豐明源線上研討會解鎖應用落地
- 創新不止,創芯不已:第六屆ICDIA創芯展8月南京盛大啟幕!
- AI時代,為什麼存儲基礎設施的可靠性決定數據中心的經濟效益
- 矽典微ONELAB開發係列:為毫米波算法開發者打造的全棧工具鏈
- 車規與基於V2X的車輛協同主動避撞技術展望
- 數字隔離助力新能源汽車安全隔離的新挑戰
- 汽車模塊拋負載的解決方案
- 車用連接器的安全創新應用
- Melexis Actuators Business Unit
- Position / Current Sensors - Triaxis Hall





