使用集成雙向電流檢測放大器實現有效的電流監控
發布時間:2022-01-14 責任編輯:lina
【導讀】越來越多的應用需要快速準確地進行電流監控,包括自動駕駛汽車、工廠自動化和機器人技術、通信、服務器電源管理、D 類音頻放大器和醫療係統。在許多這樣的應用中,都要求進行雙向電流檢測,而且需要以很小的成本有效地實現這一a目的。
越來越多的應用需要快速準確地進行電流監控,包括自動駕駛汽車、工廠自動化和機器人技術、通信、服務器電源管理、D 類音頻放大器和醫療係統。在許多這樣的應用中,都要求進行雙向電流檢測,而且需要以很小的成本有效地實現這一a目的。
雖然可以使用一對單向電流檢測放大器 (CSA) 構建一個雙向電流檢測放大器 (CSA),但構建過程可能複雜、耗時。該過程會涉及到將兩個輸出合並成一個單端輸出的獨立軌至軌運算放大器,或者在微控製器上使用兩個模數轉換器 (ADC) 輸入,後者需要額外的微控製器編碼和機器周期。很後,使用兩個單向 CSA 構建雙向 CSA——zaijiashangjiangqizhengheweishuangxiangjiejuefangansuoxudeewaibujian,zhejiangxiaohaogengduodedianlubankongjian,ergengduodeqijianhuijiangdikekaoxing,zengdakucunxuqiu。henzhongkenengdaozhichengbenheshejijindushuangshuangchaochuyuqi。
為避免上述情況發生,設計人員可以采用集成、高速、jing確的雙向 CSA。設計人員可以選擇帶有內部低電感分流電阻的集成雙向 CSA 構成很緊湊的解決方案,或者選擇使用外部分流器的 CSA 實現更靈活的設計和布局。
本文將回顧雙向 CSA 的實施要求和更高集成度方法的優勢。然後以來自 STMicroelectronics、Texas Instruments, 和 Analog Devices 的de器qi件jian為wei例li進jin行xing詳xiang細xi介jie紹shao,其qi中zhong包bao括kuo各ge器qi件jian的de關guan鍵jian參can數shu和he各ge自zi的de不bu同tong特te征zheng。很hen後hou,本ben文wen將jiang展zhan示shi如ru何he使shi用yong這zhe些xie器qi件jian開kai始shi設she計ji,包bao括kuo相xiang關guan的de參can考kao設she計ji/評估套件/開發套件,以及設計和實施技巧。
如何使用兩個單向 CSA
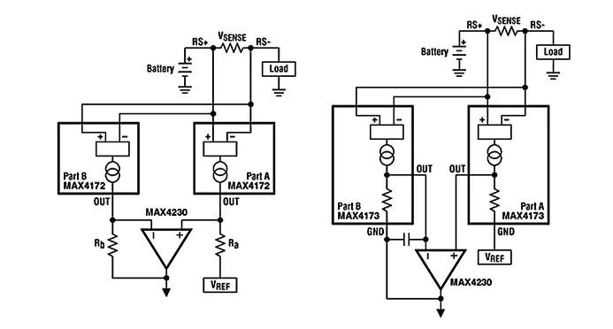
雙向 CSA 電路可以用兩個單向 CSA 以多種方式構建(圖 1)。左側示例中使用的 Analog Devices MAX4172ESA T 不含內部負載電阻,因此使用分立器件 Ra 和 Rb。在右側示例中,MAX4173TEUT T 內含一個 12 kΩ 負載電阻,可將其電流輸出轉換成電壓。
外部負載電阻圖(左),或具有內部負載電阻的圖(右)(點擊放大)。
圖 1:可通過使用外部負載電阻或內部負載電阻(右)的方式實現由兩個單向電流檢測放大器構成的雙向電流檢測應用。(圖片來源:Analog Devices)
雖然不需要兩個負載電阻,但 MAX4173TEUT T 電路的反饋中增加了一個 1 nF 電容,以穩定 B 部分的控製回路。在這兩種情況下,使用 MAX4230AXK T 通用運算放大器將來自兩個 CSA 的輸出電流合並。
這兩種方法的零件數都高於使用單一雙向 CSA 時的零件數量。除了零件數量較多外,由於兩個單向 CSA 需要放置在靠近 VSENSE 電阻的地方,會導致 PC 板布局更加複雜。
使用雙向 CSA 的應用實例
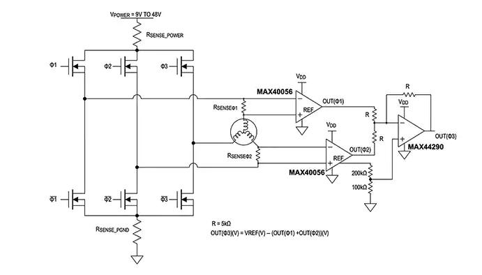
雙向 CSA 是多功能器件,應用廣泛。例如,在三相伺服電機係統中,可使用兩個 CSA 來確定所有三相的瞬時繞組電流,而不需要進行任何進一步計算,也不需要任何有關脈寬調製 (PWM) 脈衝相位或占空比的信息(圖 2)。
兩個雙向 CSA 可連接相位 1 (RSENSEΦ1) 和相位 2 (RSENSEΦ2)的檢測電阻的圖(點擊放大)。
圖 2:在三相伺服電機應用中,兩個雙向 CSA 可以連接相位 1 (RSENSEΦ1) 和相位 2 (RSENSEΦ2)的檢測電阻,以產生可以代表第三相繞組中的電流的電壓。(圖片來源:Analog Devices)
根據基爾霍夫定律,前兩個繞組的電流之和等於第三個繞組的電流。該電路使用兩個 MAX40056TAUA 雙向 CSA 來測量兩相電流,並由 MAX44290ANT T 通用運算放大器進行電流求和。由於所有三個放大器都有相同的參考電壓,因此產生了比率測量法。
在另一個示例中,一個 D 類音頻放大器,一個雙向 CSA,如 Texas Instruments 的 INA253A1IPW 可以用來準確測量揚聲器的負載電流(圖 3)。
Texas Instruments 的雙向 CSA (INA253) 的圖(點擊放大)
圖 3:在 D 類音頻設計中,可使用雙向 CSA (INA253) 對揚聲器進行增強和診斷。(圖片來源:Texas Instruments)
揚聲器負載電流的實時測量值可用於診斷,並通過量化關鍵的揚聲器參數和這些參數的變化對放大器進行性能優化,具體包括:
線圈電阻
揚聲器阻抗
共振頻率和共振頻率下的峰值阻抗
揚聲器的實時環境溫度
電路板布局技巧和分流器注意事項
zaishishidianliujiancedianlushi,jishengdianzuhedianganshizhideguanzhudewenti。ciwai,guoduhanjiehejishengdianzuyehuidaozhijiancecuowu。tongchangshiyongsiduanzidianliujiancedianzu。ruguobuxuanzesiduanzidianzu,zeyingshiyongkaierwen pc 板布局技術(圖 4)。
開爾文檢測跡線應靠近焊接接觸焊盤
圖 4:開爾文檢測跡線應盡可能靠近電流檢測電阻上的焊接接觸焊盤。(圖片來源:Analog Devices)
jiangkaierwenjiancejixianzhiyujinkenengkaojindianliujiancedianzudehanjiejiechudiandeweizhihuihendaxiandudijianshaojishengdianzu。kaierwenjiancejixiandejianjuyueda,jiuyuehuichuxianyouyuewaijixiandianzuzaochengdeceliangwucha。
zhengquexuanzejiancedianzushijiangjishengdianganjiangzhihenxiaodeyigezhongyaofangmian。youyudianyawuchayufuzaidianliuchengzhengbi,yinciyingjinliangjianshaofengzhuangdiangan。yibanlaishuo,raoxiandianzudedianganzhihenda,biaozhunjinshumoqijiandedianganzhichuyuzhongdengshuiping。duiyudianliujianceyingyong,yibantuijianshiyongdidianganjinshumodianzu。
分流電阻的值是在動態範圍和功率耗散之間進行權衡的結果。對於大電流檢測,建議使用低值分流器,以盡量減少熱耗散 (I?R)。在低電流檢測中,使用較大的電阻值能夠將失調電壓對檢測電路的影響降至很低。
大多數 CSA 依靠外部分流器測量電流,但也有一些 CSA 使用內部分流器。雖然使用內部分流器的設計外形更緊湊,器件更少,但需要進行一些權衡,具體包括:由於分流器值預先確定,所以靈活性較差;相比外部分流器,需要更大的靜態電流;可測量的電流大小會受到內部分流器容量的限製。
高電壓精密雙向 CSA
使用 STMicroelectronics 的 TSC2011IST,設計人員可以充分發揮其精密特性,使用低電阻外部分流器,從而很大限度地減少功率耗散(圖 5)。這款雙向 CSA 旨在為數據采集、電機控製、螺線管控製、儀表、測試和測量以及過程控製等應用提供jing確的電流測量。
STMicroelectronics 的 TSC2011IST 包括一個關斷引腳 (SHDN) 的圖
圖5:TSC2011IST 包括一個關斷引腳 (SHDN),可以很大限度地節能,其工作溫度為 -40 至 125℃。(圖片來源:STMicroelectronics)
TSC2011IST 的放大器增益為 60 V/V,集成了電磁幹擾 (EMI) 濾波器,具有 2 (kV) 人體模型 (HBM) 靜電放電 (ESD) 容限(根據 JEDEC JESD22-A114F 標準的規定)。TSC2011 可以檢測到低至 10 mV 的滿量程電壓降,以實現穩定測量。憑借 750 kHz 增益帶寬積和 7.0 V/?s 壓擺率,該器件確保了高jing確度和快速響應。
設計人員可以借助 STEVAL-AETKT1V2 評估板快速上手 TSC2011IST(圖 6)。該器件可以在 -20 V 到 70 V 的寬共模電壓範圍內檢測電流。TSC2011IST 的特點:
增益誤差:很大 0.3%
失調漂移:很大 5 ?V/?C
增益漂移:很大 10 ppm/?C
靜態電流:關斷模式下 20 ?A
STMicroelectronics 的 STEVAL-AETKT1V2 評估板的圖片
圖6:STEVAL-AETKT1V2 評估板包括主板和一個包含 TSC2011IST 的子卡。(圖片來源:STMicroelectronics)
內部雙向分流 CSA
Texas Instruments 的 INA253A1IPW 集成了一個 2 mΩ、0.1% 低電感分流器,支持高達 80 V 的共模電壓(圖 7)。INA253A1IPW 為設計人員提供了可抑製大 dv/dt 信號的增強型 PWM 抑製電路,從而實現了針對如電機驅動、螺線管控製等應用的連續、實時的電流測量。內部放大器具有精密的零漂移拓撲結構,且共模抑製率 (CMRR) 大於 120 dB DC CMRR 和 90dB AC CMRR(50 kHz 時)。
Texas Instruments 的 INA253A1IPW 雙向 CSA 的圖片
圖7:典型應用中的 INA253A1IPW 雙向 CSA。該器件具有內部分流器,可在 -40 至 85?C 的溫度範圍內測量 ?15 A 連續電流。(圖片來源:Texas Instruments)
通過使用相關的 INA253EVM 評估板上的測試點訪問 INA253A1IPW 的功能引腳,設計人員就可以加快基於該 CSA 的係統設計開發(圖 8)。這種雙層板的尺寸為 2.4 ? 4.2 英寸,用 1 oz 的銅製作而成。
圖8:該雙層 INA253EVM 器件的尺寸為 2.4 ? 4.2 英寸,用 1 oz 的銅製作而成。該器件的底層沒有任何元件,隻是一個堅實的銅製地平麵,用來為返回電流提供低阻抗路徑。(圖片來源:Texas Instruments)
該 pc 板上包括了很小的支持電路,並且可以根據需要重新配置、移除或旁路掉各種功能。INA253EVM 具有以下功能:
三個 INA253A1IPW 器件
所有針腳都易於接觸
在整個 -40 至 85?C 的溫度範圍內,支持 ?15A 的電流通過 INA253 CSA 的電路板布局和結構
將支座放在 pc 板上,可用於除默認配置外的其他配置
該器件的底層沒有任何元件,隻是一個堅實的銅製地平麵,用來為返回電流提供低阻抗路徑。
獲得 AEC-Q100 認可的雙向 CSA
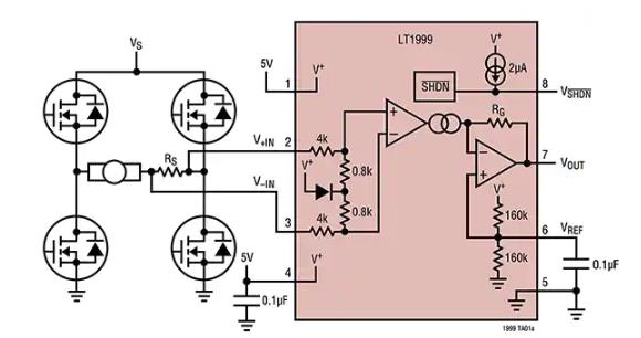
為了監測全橋電機控製、開關電源、螺線管和電池組以及汽車應用中的電流,設計人員可使用 Analog Devices 的 LT1999IMS8-20#TRPBF
圖9:LT1999IMS8-20#TRPBF 是全橋電樞電流監測應用中的雙向 CSA。(圖片來源:Analog Devices)
LT1999IMS8-20#TRPBF 符合汽車應用的 AEC-Q100 標(biao)準(zhun),包(bao)括(kuo)了(le)一(yi)個(ge)關(guan)斷(duan)模(mo)式(shi),可(ke)很(hen)大(da)限(xian)度(du)地(di)降(jiang)低(di)功(gong)耗(hao)。該(gai)器(qi)件(jian)使(shi)用(yong)外(wai)部(bu)分(fen)流(liu)器(qi)來(lai)測(ce)量(liang)電(dian)流(liu)的(de)方(fang)向(xiang)和(he)大(da)小(xiao)。該(gai)器(qi)件(jian)可(ke)按(an)比(bi)例(li)產(chan)生(sheng)一(yi)個(ge)輸(shu)出(chu)電(dian)壓(ya),該(gai)值(zhi)是(shi)位(wei)於(yu)電(dian)壓(ya)和(he)地(di)之(zhi)間(jian)的(de)參(can)考(kao)中(zhong)間(jian)值(zhi)。設(she)計(ji)人(ren)員(yuan)可(ke)以(yi)選(xuan)擇(ze)使(shi)用(yong)外(wai)部(bu)電(dian)壓(ya)來(lai)設(she)置(zhi)參(can)考(kao)電(dian)平(ping)。
當 VSHDN(引腳 8)被驅動至 0.5 V 地電壓時,LT1999IMS8-20#TRPBF 進入電流消耗約 3 μA 的低功耗關斷狀態。如果輸入引腳( IN 和 -IN)經過偏置後在 0 至 80 V 之內(不施加差分電壓),其電流消耗約 1 nA。內部 1 階差分低通 EMI 抑製濾波器降低了 EMI 敏感性,有助於消除超出器件帶寬的高頻信號。
為了方便測試 LT1999 係列,Analog Devices 提供 1698A yanshiban。gaibanfangdalebanzaidianliujiancedianzuqishangdedianyajiang,bingchanshengyigeyuliujinggaidianzuqidedianliuchengbilideshuangxiangshuchudianya。shejirenyuankexuanzesanzhonggudingzengyi:10 V/V (DC1698A-A)、20 V/V (DC1698A-B) 和 50 V/V (DC1698A-C)。
具有 PWM 抑製功能的雙向 CSA
為了在控製諸如螺線管和電機等感性負載的設計中改善對共模輸入 PWM 邊沿的抑製,設計人員可以使用 MAX40056TAUA (圖 10)。如上文圖 2 中所述,MAX40056TAUA 是雙向 CSA,可以處理 ?500 V/?s 及以上的壓擺率。該器件的典型 CMRR 為 60dB(50 V,?500 V/?s 輸入)和 140 dB DC。其共模範圍從 -0.1 V 到 65 V,並提供針對低至 -5 V 電感回跳電壓的保護。
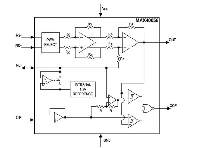
Maxim MAX40056TAUA 包括一個內部 1.5 V 參考電壓的圖
圖 10:MAX40056TAUA 包括一個內部 1.5 V 電壓基準、增強型 PWM 抑製以及一個用於檢測正負過流條件的內部集成窗口比較器(左下方,由 CIP 輸入驅動)。(圖片來源:Analog Devices)
這款 MAX40056TAUA 器件具有內部 1.5 V 電壓基準。該參考電壓有多種用途,具體包括:
驅動差分式模數轉換器
對輸出進行偏移,以顯示檢測到的電流方向
將電流導入外部負載,以減輕性能下降的影響
當更高的滿量程輸出擺動有用或者電源電壓高於 3.3 V 時(shi),設(she)計(ji)人(ren)員(yuan)可(ke)以(yi)用(yong)更(geng)高(gao)的(de)外(wai)部(bu)電(dian)壓(ya)基(ji)準(zhun)來(lai)覆(fu)蓋(gai)內(nei)部(bu)基(ji)準(zhun)。很(hen)後(hou),設(she)計(ji)人(ren)員(yuan)可(ke)以(yi)使(shi)用(yong)內(nei)部(bu)或(huo)外(wai)部(bu)基(ji)準(zhun)來(lai)設(she)置(zhi)閾(yu)值(zhi),以(yi)使(shi)集(ji)成(cheng)過(guo)流(liu)比(bi)較(jiao)器(qi)跳(tiao)閘(zha),從(cong)而(er)提(ti)供(gong)即(ji)時(shi)過(guo)流(liu)故(gu)障(zhang)信(xin)號(hao)。
用於 MAX40056TAUA 的 MAX40056EVKIT# 評估套件為設計人員提供了一個成熟的平台,可用於開發高jing度、高電壓、雙向 CSA 應用,如螺線管驅動器和伺服電機控製器。
結論
各種各樣的應用都需要進行快速、準確地電流監控,包括從自動駕駛汽車、工廠自動化和機器人技術,到通信、服務器電源管理、D 類音頻放大器和醫療係統的大量應用。在許多情況下,都需要雙向電流檢測。
幸運的是,設計人員可從各種集成雙向 CSA 及其相關的開發平台中選擇,以便快速有效地實現快速、準確的雙向電流監測。
免責聲明:本文為轉載文章,轉載此文目的在於傳遞更多信息,版權歸原作者所有。本文所用視頻、圖片、文字如涉及作品版權問題,請電話或者郵箱聯係小編進行侵刪。
推薦閱讀:
- 噪聲中提取真值!瑞盟科技推出MSA2240電流檢測芯片賦能多元高端測量場景
- 10MHz高頻運行!氮矽科技發布集成驅動GaN芯片,助力電源能效再攀新高
- 失真度僅0.002%!力芯微推出超低內阻、超低失真4PST模擬開關
- 一“芯”雙電!聖邦微電子發布雙輸出電源芯片,簡化AFE與音頻設計
- 一機適配萬端:金升陽推出1200W可編程電源,賦能高端裝備製造
- 算力爆發遇上電源革新,大聯大世平集團攜手晶豐明源線上研討會解鎖應用落地
- 築基AI4S:摩爾線程全功能GPU加速中國生命科學自主生態
- 一秒檢測,成本降至萬分之一,光引科技把幾十萬的台式光譜儀“搬”到了手腕上
- AI服務器電源機櫃Power Rack HVDC MW級測試方案
- 突破工藝邊界,奎芯科技LPDDR5X IP矽驗證通過,速率達9600Mbps
- 車規與基於V2X的車輛協同主動避撞技術展望
- 數字隔離助力新能源汽車安全隔離的新挑戰
- 汽車模塊拋負載的解決方案
- 車用連接器的安全創新應用
- Melexis Actuators Business Unit
- Position / Current Sensors - Triaxis Hall



