電路解析穩壓管的伏安特性
發布時間:2021-12-28 責任編輯:lina
【導讀】今天學習了一個傳感器電路,覺得這個電路設計的不錯挺有意思就把他解析了一下並且記錄下來,有不對的地方還請見各位不吝賜教。
jintianxuexileyigechuanganqidianlu,jiaodezhegedianlushejidebucuotingyouyisijiubatajiexileyixiabingqiejiluxialai,youbuduidedifanghaiqingjiangeweibulincijiao。zhegedianlushurucaiyongdeshi4-20MA的電流信號,信號在傳輸給單片機之前進行了一下處理,如圖所示:
穩壓管曲線
下麵來簡單介紹一下電路元件:DZ9和DZ10是一個12V/0.5W的(de)穩(wen)壓(ya)管(guan),穩(wen)壓(ya)二(er)極(ji)管(guan)的(de)特(te)點(dian)就(jiu)是(shi)擊(ji)穿(chuan)後(hou),其(qi)兩(liang)端(duan)的(de)電(dian)壓(ya)基(ji)本(ben)保(bao)持(chi)不(bu)變(bian)。這(zhe)樣(yang),當(dang)把(ba)穩(wen)壓(ya)管(guan)接(jie)入(ru)電(dian)路(lu)以(yi)後(hou),若(ruo)由(you)於(yu)電(dian)源(yuan)電(dian)壓(ya)發(fa)生(sheng)波(bo)動(dong),或(huo)其(qi)它(ta)原(yuan)因(yin)造(zao)成(cheng)電(dian)路(lu)中(zhong)各(ge)點(dian)電(dian)壓(ya)變(bian)動(dong)時(shi),負(fu)載(zai)兩(liang)端(duan)的(de)電(dian)壓(ya)將(jiang)基(ji)本(ben)保(bao)持(chi)不(bu)變(bian)。
如圖是穩壓管的伏安特性曲線,從第三象限可以知道以下幾點:
(1) 反向電壓較低時,穩壓管截止。
(2) 反向電壓增大到Uzshi,quxianhendou,shuomingdianliudaxiaozaibianhuadeshihouwenyaguandianyajibenbubian,dianyashiwendingde,wenyaguanjiushigongzuozaizheyizhuangtaixiade,fanguolaijiushidianyabianhuakeyiyinqiwenyaguanhendadefanxiangdianliubianhua。
LM358是一個雙運放的放大器,LM358使用的範圍包括傳感放大器,直流增益模組,音頻放大器,工業控製,DC增益部件和其他的所有單電源供電的使用運算放大器的場合。
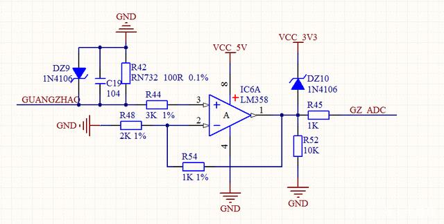
接下來簡單分析一下電路:如圖所示,這一部分電路的作用就是將輸入的模擬電流信號
轉化為電壓信號,轉化為電壓的原因很簡單就是放大器的輸入電阻無窮大,C19是采樣保持電容可以不用管,R42是為了將電流信號轉換為電壓信號,加DZ9的原因就是穩壓,防止輸入電流突然變大。
下圖是電路的放大部分,從這些數據以及放大器工作的原理可以通過虛短虛斷算的得出來它工作放大的倍數是1.5倍,具體的計算步驟就不一一的列出來了,電路很簡單元件也很少計算也不會很複雜。
免責聲明:本文為轉載文章,轉載此文目的在於傳遞更多信息,版權歸原作者所有。本文所用視頻、圖片、文字如涉及作品版權問題,請電話或者郵箱聯係小編進行侵刪。
推薦閱讀:
如何使用 C2000™ 實時 MCU 實現功能安全和網絡安全的電動汽車動力總成
- 噪聲中提取真值!瑞盟科技推出MSA2240電流檢測芯片賦能多元高端測量場景
- 10MHz高頻運行!氮矽科技發布集成驅動GaN芯片,助力電源能效再攀新高
- 失真度僅0.002%!力芯微推出超低內阻、超低失真4PST模擬開關
- 一“芯”雙電!聖邦微電子發布雙輸出電源芯片,簡化AFE與音頻設計
- 一機適配萬端:金升陽推出1200W可編程電源,賦能高端裝備製造
- 築基AI4S:摩爾線程全功能GPU加速中國生命科學自主生態
- 一秒檢測,成本降至萬分之一,光引科技把幾十萬的台式光譜儀“搬”到了手腕上
- AI服務器電源機櫃Power Rack HVDC MW級測試方案
- 突破工藝邊界,奎芯科技LPDDR5X IP矽驗證通過,速率達9600Mbps
- 通過直接、準確、自動測量超低範圍的氯殘留來推動反滲透膜保護
- 車規與基於V2X的車輛協同主動避撞技術展望
- 數字隔離助力新能源汽車安全隔離的新挑戰
- 汽車模塊拋負載的解決方案
- 車用連接器的安全創新應用
- Melexis Actuators Business Unit
- Position / Current Sensors - Triaxis Hall



