放大器驅動SAR ADC電路的設計難點
發布時間:2021-02-19 責任編輯:lina
【導讀】SAR ADC的驅動電路設計存在多個難點,處理不當將導致ADC輸出碼值跳動範圍巨大。上周接觸到的一個案例就是這樣,與工程師檢視完原理圖,發現工程師是一款儀表放大器直接驅動16bit 1.5M SAR ADC,並且模擬電路由DCDC直接供電。
SAR ADC的驅動電路設計存在多個難點,處理不當將導致ADC輸出碼值跳動範圍巨大。上周接觸到的一個案例就是這樣,與工程師檢視完原理圖,發現工程師是一款儀表放大器直接驅動16bit 1.5M SAR ADC,並且模擬電路由DCDC直接供電。查閱相應數據手冊,開玩笑道“SAR ADC驅動的三個坑全占了”,其中兩個問題此前已經討論,1)開關電源紋波影響《開關電源供電電路中放大器電源抑製比的影響與改善方法》;2)驅動放大器的建立時間不足《放大器建立時間參數仿真》。而第三點是SAR ADC輸入端缺少RC電路,關於這個RC電路在《放大器輸出阻抗在有源濾波器設計中的影響評估》中提過,它的作用並不是濾波!!!本篇將詳細討論驅動RC的用途與設計方法,同時提供便捷化設計工具,並結合LTspice進行仿真。
1. SAR ADC模型與驅動原理
SAR型ADC輸入端電路如圖4.26(a),在采集階段SAR型ADC的開關SW+,SW-連接到地(GND),獨立電容開關矩陣連接到輸入端,捕捉INx+與INx-輸入端模擬信號。采集完成進入轉換階段時,開關SW+、SW-斷開,獨立電容開關矩陣連接到地輸入,INx+與INx-輸入間差分電壓施加到比較器輸入端,導致比較器不平衡,按照二級製加權電壓變化實現數字轉化。

圖4.26SAR型ADC輸入電路及模型
簡化的SAR型ADC模型如圖4.26(b),當開關S1閉合S2斷開,輸入信號Vin向電容CADC充電,電容電壓VADC到達輸入信號Vin電壓時采樣結束,進入轉換階段。

圖4.27SAR型ADC驅動電路
VADC波形如圖4.28(a)。因此需要驅動電路使電容CADC盡快充電,驅動電路需要使用放大器和輸出RC組成,如圖4.27。在S1閉合時,CADC沒有電荷,VIN電壓瞬間向下反衝,如圖4.28(b)。在放大器與CFILT共同向CADC提供電荷,VADC電壓逐步上升到與輸入電壓VIN相同時,輸入采集階段完成。

圖4.28采集階段Vin與VADC電壓
采集時間tACQ由RFILT、CFILT、CADC決定,完成充電的建立時間t為式4-17。

CADC電壓值VACD由電容CFILT、CADC,以及加載兩個電容上的電荷量QFILT、QADC,為式4-18。

由於初始采集時,QADC,QFILT為VIN與CFILT的乘積,反衝電壓最低點值為式4-19。

而反衝電壓為式4-20。

由RC網絡所產生的時間常數τ0.63為式4-21。

其中,VREF為基準源參考電壓值,n為ADC位數。
根據工程經驗,從VADC出現反衝恢複到距離VIN電壓小於0.5倍LSB電壓時,定義為采集時間tACQ,該指標可以在ADC數據數據手冊中找到。所選擇的RC參數在ADC驅動過程中,需要滿足采集時間、時間常數、建立時間的關係為式4-22。

根據式4-22確認RC參數值,但上述推論沒有考慮如下問題:
1)ADC采樣的帶寬為式4-23。

所以RC參數的選擇往往要在帶寬和采集時間之間多次迭代計算。
2)真實放大器的參數中,開環輸出阻抗的影響不可忽略,RFILT需要結合輸出阻抗。
3)由於ADC內部采樣電容的非線性,當RFILT值變大會導致ADC采樣失真,該失真不能通過降低采樣率改善。
因此,高效的設計SAR型ADC驅動的方法仍然是使用輔助工具和LTspice仿真軟件。
2. SRA ADC驅動輔助工具使用
在ADI 官網精密信號鏈設計工具界麵,選擇“ADC Driver”進入ADC驅動工具窗口。如圖4.29(a),“ADC”項中選擇ADC的型號,輸入采樣率值和基準源電壓值。在“Driver”項中,選擇放大器型號和電路結構,輸入增益值、反饋電阻值、工作電壓值。在“input”項選擇輸入信號類型與輸入頻率值。在“Fliter”項,輸入RC參數值。在“Circuit”窗口查看電路結構圖。進入“Niose&Distortion”窗口,工具提供電路的THD等信息 ,如圖4.29(b)。

圖4.29SAR型ADC驅動電路配置
進入“Input Setting”窗口,工具提供計算電路的反衝電壓值,ADC采集時間、RC電路帶寬參數,如圖4.30(a)。當RC參數配置不良時,在“Niose&Distortion”窗口與“Input Setting”窗口會提供警告。工具還能夠生成LTspice電路,在“Next Step”窗口下載,如圖4.30(b)。

圖4.30 SAR型ADC驅動電路性能
3. LTspice仿真SAR型ADC驅動
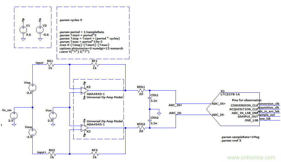
如圖4.29中ADC 使用LTC2378-16,輸出速率為1MSPS,基準源電壓為5V。放大器使用ADA4945-1,增益配置為1,電源軌電壓為-0.6V與5.6V,RFILT為20Ω,CFILT為3.3nf。得到反衝電壓為67mV,RC建立時間應該小於采集時間tACQ460ns。由圖4.30(d)下載仿真的電路如圖4.31。

圖4.31 LTC2378-16驅動電路
瞬態分析結果如圖4.32,電壓從4.99979最低跌落到4.93705V,反衝電壓為62.74mV,RC建立時間為358.5ns小於采集時間tACQ460ns,與預期設計近似。所以讀者可以使用在線工具高效SAR ADC驅動放大器選型,以及根據具體放大器型號設計RC參數進行驗證。

圖4.32 LTC2378-16驅動電路仿真結果
如圖4.31在電路中,雙擊進入LTC2378-16進入內部電路,如圖4.33。由S1、S3控製信號經過電阻R1、R2,向電容C1、C2充電。其中R1、R2、C1、C2可由規格書確認。

圖4.33 LTC2378-16 Spice模型電路
如圖4.34中 LT2378輸入電阻為40Ω,輸入電容為45pF。根據ADC時序操作,設計開關控製的時鍾,實現SAR型ADC的模型。

圖4.33 LTC2378-16 輸入模型
綜上,SAR ADC驅動放大器的選型與RCdianlushejigongzuoshijuyoujigaotiaozhande,bufayixiejingyanfengfulaosijiyehuizaicizaigentou,suoyibizhejieshaoshejiyuanli,gengduodetuijianshijiezhufuzhugongjusheji,yijiLTspice進行仿真。此外,之前的文章都是以實際器件模型仿真電路性能,通過篇文章拋磚引玉,希望讀者能對LTspice建模有初步的認識,這也是LTspice的重要應用方向。
(作者:鄭薈民,轉載自:電子發燒友)
免責聲明:本文為轉載文章,轉載此文目的在於傳遞更多信息,版權歸原作者所有。本文所用視頻、圖片、文字如涉及作品版權問題,請電話或者郵箱聯係小編進行侵刪。
特別推薦
- 噪聲中提取真值!瑞盟科技推出MSA2240電流檢測芯片賦能多元高端測量場景
- 10MHz高頻運行!氮矽科技發布集成驅動GaN芯片,助力電源能效再攀新高
- 失真度僅0.002%!力芯微推出超低內阻、超低失真4PST模擬開關
- 一“芯”雙電!聖邦微電子發布雙輸出電源芯片,簡化AFE與音頻設計
- 一機適配萬端:金升陽推出1200W可編程電源,賦能高端裝備製造
技術文章更多>>
- 築基AI4S:摩爾線程全功能GPU加速中國生命科學自主生態
- 一秒檢測,成本降至萬分之一,光引科技把幾十萬的台式光譜儀“搬”到了手腕上
- AI服務器電源機櫃Power Rack HVDC MW級測試方案
- 突破工藝邊界,奎芯科技LPDDR5X IP矽驗證通過,速率達9600Mbps
- 通過直接、準確、自動測量超低範圍的氯殘留來推動反滲透膜保護
技術白皮書下載更多>>
- 車規與基於V2X的車輛協同主動避撞技術展望
- 數字隔離助力新能源汽車安全隔離的新挑戰
- 汽車模塊拋負載的解決方案
- 車用連接器的安全創新應用
- Melexis Actuators Business Unit
- Position / Current Sensors - Triaxis Hall
熱門搜索
微波功率管
微波開關
微波連接器
微波器件
微波三極管
微波振蕩器
微電機
微調電容
微動開關
微蜂窩
位置傳感器
溫度保險絲
溫度傳感器
溫控開關
溫控可控矽
聞泰
穩壓電源
穩壓二極管
穩壓管
無焊端子
無線充電
無線監控
無源濾波器
五金工具
物聯網
顯示模塊
顯微鏡結構
線圈
線繞電位器
線繞電阻




