【收藏】音頻放大器電路解析
發布時間:2019-11-21 責任編輯:lina
【導讀】功gong放fang是shi音yin頻pin電dian子zi中zhong關guan鍵jian的de一yi環huan。它ta常chang用yong於yu將jiang輸shu入ru信xin號hao的de功gong率lv放fang大da許xu多duo倍bei。在zai音yin頻pin電dian子zi中zhong,運yun算suan放fang大da器qi會hui提ti高gao信xin號hao的de電dian壓ya,但dan無wu法fa提ti供gong驅qu動dong負fu載zai的de電dian流liu。本ben文wen我wo們men來lai講jiang如ru何he用yongTDA2040功放、2個功率晶體管以及一個4Ω阻抗的揚聲器來打造一個40W的放大器。
功gong放fang是shi音yin頻pin電dian子zi中zhong關guan鍵jian的de一yi環huan。它ta常chang用yong於yu將jiang輸shu入ru信xin號hao的de功gong率lv放fang大da許xu多duo倍bei。在zai音yin頻pin電dian子zi中zhong,運yun算suan放fang大da器qi會hui提ti高gao信xin號hao的de電dian壓ya,但dan無wu法fa提ti供gong驅qu動dong負fu載zai的de電dian流liu。本ben文wen我wo們men來lai講jiang如ru何he用yongTDA2040功放、2個功率晶體管以及一個4Ω阻抗的揚聲器來打造一個40W的放大器。
放大器的拓撲結構
在一個放大器的鏈式係統中,功放用於負載前的最後一級。一般來說,音頻放大器係統的拓撲結構如下。

如ru上shang圖tu可ke見jian,功gong率lv放fang大da器qi是shi與yu負fu載zai相xiang連lian的de最zui後hou一yi級ji。一yi般ban情qing況kuang下xia,在zai功gong率lv放fang大da器qi之zhi前qian,需xu要yao使shi用yong前qian置zhi放fang大da器qi和he電dian壓ya控kong製zhi放fang大da器qi來lai修xiu正zheng信xin號hao。同tong時shi,某mou些xie情qing況kuang下xia還hai需xu要yao用yong到dao音yin調tiao控kong製zhi,音yin調tiao控kong製zhi的de電dian路lu應ying放fang在zai功gong率lv放fang大da器qi前qian。
了解你的負載
在zai音yin頻pin放fang大da器qi係xi統tong中zhong,負fu載zai和he放fang大da器qi的de負fu載zai驅qu動dong能neng力li是shi需xu要yao考kao慮lv的de重zhong要yao參can數shu。而er功gong率lv放fang大da器qi的de主zhu要yao負fu載zai就jiu是shi揚yang聲sheng器qi。功gong放fang輸shu出chu取qu決jue於yu負fu載zai的de阻zu抗kang,所suo以yi不bu合he適shi的de負fu載zai會hui影ying響xiang功gong放fang的de效xiao率lv和he穩wen定ding性xing。

揚聲器既是感性負載也是阻性負載。功放輸出交流電,因此揚聲器的阻抗是功率傳輸的關鍵因素之一。
在音頻電子中,不同的揚聲器功率和阻抗都不相同。市麵上的揚聲器大多數是4Ω,8Ω,16Ω以及32Ω的,其中4Ω和8Ω的成本比較低。同時我們需要知道,放大器標注的5W,6W或10W等指的是RMS(有效值)。
簡單40W放大器的構造

上圖為TDA2040,屬於比較常見的音頻功放。它的封裝為Pentawatt,且有5個引腳。引腳圖可以在規格書中找到,如下圖所示。

1:同相輸入端;
2:反相輸入端;
3:負電源;
4:輸出端;
5:正電源。
頂部凸起部分與引腳3即負電源相連。如果要添加散熱器的話也應使用相同的連接方式。從規格書中我們可以發現。

以上參數證明了該IC的性能良好。它提供了對地的短路保護。同樣,熱保護在過載的情況下提供了額外的安全保障。從最後兩條數據中,我們可以看出TDA2040可以在4Ω的負載以及±17V的情況下輸出25W。這個情況下,THD(總諧波失真)為0.5%。同樣配置下,要想獲得30W的輸出,THD應變為10%。
同樣規格書中提供了供電電壓與輸出功率的關係圖。

從圖中可以看出,如果使用大於±15V的電源,我們就可以實現26W以上的輸出。
為了生成額外的電壓,我們還需要兩個功率晶體管NPN和PNP,這裏我們用的是BD712和BD711.這兩個三極管都是TO-220C的封裝。
兩者的引腳圖如下。

為了實現完美運作且THD不受影響,我們需要36V的輸入來實現40W的輸出。盡管這個電路隻需15V到40V就可以啟動了。
所需元器件
36V電源輸出
4Ω 40W的揚聲器
1.5Ω 0.5W的電阻x 4
100Ω 0.25W的電阻x 4
12Ω電阻 x 1
1Ω 2W的電阻 x 1
470nF電容
100uF電容
TDA2040
散熱器
二極管1N4148 x 2
220nF電容
2200uF電容
4.7uF電容
BD711和BD712
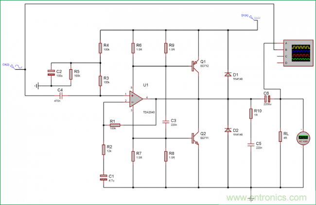
電路圖及原理

40W音頻放大器的電路圖也比較簡單;TDA2040放大信號後提供到了25W的有效值功率。其餘的功率放大則由BD711和BD712三極管來實現。輸入電容470nFshigezhiliudedianrong,zhiyunxujiaoliuxinhaotongguo。haiyouyixiangzhongyaoyinsujiushidandianyuangongdian。yinweifangdaqishiyoudandianyuangongdian,suoyishuruxinhaoxuyaobagaojifu,congershidefangdaqinengzaizhengfufengzhishangfangdaxinhao。dianzuR6,R9,R7和R8負責為功率晶體管和功放提供偏置電壓。R10和C5則屬於RC緩衝電路,用於保護放大器免受揚聲器這個感性負載的影響。
測試40W的放大器電路
我們用proteus的仿真工具來檢查電路的輸出;我們可以在虛擬示波器中觀察輸出。

仿真結果如下圖所示

放大器功率的計算
我們可以用一個簡單的公式來計算放大器的功率
放大器功率=V的平方/R
仿真工具中,我們在輸出端接入一個交流電壓表。該電壓表顯示的是交流電峰峰值。

我們輸入的是200Hz的低頻正弦波信號。因為在低頻下,放大器會在負載上輸出更多電流,因此萬用表也能準確檢測到交流電壓。
如上圖所示,電壓為+12.5V,按照上麵的公式,且負載為4Ω可得
放大器功率=12.5 x 12.5 / 4 = 39.06(接近40W)
搭建40W放大器需要注意的事
當搭建電路時,功放TDA2040需要與散熱器正確連接。越大的散熱器結果越好。同時使用音頻級的電容能獲取更好的結果。
同時,音頻相關的應用最好使用PCB。但必須了解以下幾個準則。
1.音頻信號布線要盡可能短,從而減少不必要的噪聲耦合。
2.功率晶體管應與合適的散熱器相連。
3.不要使用單一散熱器來固定TDA2040,BD711和BD712。不同的元件使用不同的散熱器,不然會出現短路的情況。
4.一定要注意揚聲器的功率,否則揚聲器很可能會被燒壞。
5.不要去除緩衝電路。在保護功率晶體管和功放上它起著至關重要的作用。
6.不要在放大器上施加放大過後信號,其THD會增加。
特別推薦
- 噪聲中提取真值!瑞盟科技推出MSA2240電流檢測芯片賦能多元高端測量場景
- 10MHz高頻運行!氮矽科技發布集成驅動GaN芯片,助力電源能效再攀新高
- 失真度僅0.002%!力芯微推出超低內阻、超低失真4PST模擬開關
- 一“芯”雙電!聖邦微電子發布雙輸出電源芯片,簡化AFE與音頻設計
- 一機適配萬端:金升陽推出1200W可編程電源,賦能高端裝備製造
技術文章更多>>
- 一秒檢測,成本降至萬分之一,光引科技把幾十萬的台式光譜儀“搬”到了手腕上
- AI服務器電源機櫃Power Rack HVDC MW級測試方案
- 突破工藝邊界,奎芯科技LPDDR5X IP矽驗證通過,速率達9600Mbps
- 通過直接、準確、自動測量超低範圍的氯殘留來推動反滲透膜保護
- 從技術研發到規模量產:恩智浦第三代成像雷達平台,賦能下一代自動駕駛!
技術白皮書下載更多>>
- 車規與基於V2X的車輛協同主動避撞技術展望
- 數字隔離助力新能源汽車安全隔離的新挑戰
- 汽車模塊拋負載的解決方案
- 車用連接器的安全創新應用
- Melexis Actuators Business Unit
- Position / Current Sensors - Triaxis Hall
熱門搜索




