41種電工常用接線方法,電機、變壓器、接觸器等(下)
發布時間:2019-03-01 責任編輯:xueqi
【導讀】前麵已經給大家介紹了20種電工常用接線方法,接下來繼續講解電機、變壓器、接觸器、晶閘管、自耦調壓器等各種常用接線方法。
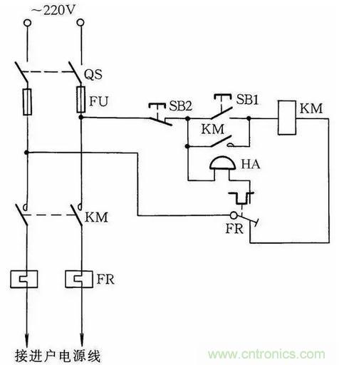
21絕緣耐壓測試儀線路
這種絕緣耐壓測試儀可測燈具,將待測燈具與A、B兩接線柱接好,按下按鈕SB1,中間繼電器KA1得電並自鎖;然後將調壓器VT(1∶10,輸出0~250V)調至需測的電壓值,如需調到1500V則將VT調到電壓表指示150V(同理,作2000V耐壓時,調到電壓表指示200V),經時間繼電器KT延時後,電源自動切斷,見圖21。
若被測物絕緣擊穿,電流即迅速增加,過電流繼電器KI動作,KA2得電動作並自鎖,KA1失電,KA1的常開觸點切斷主回路電源,蜂鳴器HA發出聲響,按下SB2後電路全部關斷。應用操作這種儀器時,要特別注意人身安全,工作通電時,高壓測試區禁止人靠近。

圖21:絕緣耐壓測試儀線路
22用一根導線傳遞聯絡信號線路

圖22:用一根導線傳遞聯絡信號線路
在某些生產過程中,需要兩地的生產人員能傳遞簡單的信息,以協調工作。圖22所(suo)示(shi)是(shi)用(yong)一(yi)根(gen)導(dao)線(xian)傳(chuan)遞(di)聯(lian)絡(luo)信(xin)號(hao)線(xian)路(lu)。兩(liang)地(di)中(zhong)各(ge)有(you)一(yi)隻(zhi)雙(shuang)擲(zhi)開(kai)關(guan)控(kong)製(zhi)信(xin)號(hao)燈(deng)聯(lian)絡(luo),信(xin)號(hao)燈(deng)分(fen)別(bie)裝(zhuang)在(zai)兩(liang)地(di),一(yi)地(di)一(yi)個(ge)。當(dang)甲(jia)地(di)向(xiang)乙(yi)地(di)發(fa)聯(lian)絡(luo)信(xin)號(hao)時(shi),撥(bo)動(dong)開(kai)關(guan)S1,乙地的指示燈亮,待乙地完成甲地所指示的任務後,乙地可把開關撥至“聯絡”位置,通知甲地工作已完成。
23用單線向控製室發信號線路
圖23所示線路可使甲乙兩地都能向總控製室發聯絡信號。當甲地向總控製室發信號時,按下按鈕SB1,控製室的電鈴告警。同理當乙地向總控製室發信號時按下SB2即可。甲乙兩地信號可用信號鈴聲的時間長短或次數區分。

圖23:用單線向控製室發信號線路
24利用熱繼電器製作限電器線路
熱繼電器多用於電動機過流保護,但在一些集體用電單位或用電場所也可作為限電器。
具體製作方法如圖24所示。熱繼電器手動複位時,需將熱繼電器複位螺絲旋出。選用熱繼電器的額定電流和用戶總的額定電流一致。

圖24:利用熱繼電器製作限電器線路
25兩種自裝交流電源相序指示器
用電阻、電容、氖泡可組成一小型電源相序指示器。當電源按順相序L1、L2、L3接入時,氖燈就亮;按逆相序L2、L1、L3接入時則氖燈不亮。線路如圖25(a)所示。
第二種方法是:用一隻2μF、耐壓為500V的電容和兩隻相同功率(220V/60W)的白熾燈泡,便可做成一個交流電源相序指示器,見圖25(b)。

圖25:兩種自裝交流電源相序指示器
工作原理:由於電容移相,改變了其中一相的相位差,作用到HL1和HL2上的矢量電壓不等,其規律是L2相矢量電壓大於L3相矢量電壓。故按圖25(b)連接後,電容接電源L1相,那麼可知燈泡光線較強的一端是L2相,光線弱的一端則為L3相。
26測定電動機三相繞組頭尾的兩種方法
在電動機6根引出線標記無法確認時,我們可利用交流電源和燈泡檢查電動機三相繞組的頭尾端,以免將繞組接錯。

圖26:測定電動機三相繞組頭尾的兩種方法
用交流電源和燈泡確定電動機三相繞組的方法是:首先用36V低壓燈做試燈,分出電動機每一相線圈的兩個線端,然後將兩相線圈串接後通入220V電源,剩下的一相線圈兩端接36V的燈泡線路通入電源後,燈泡發亮,說明所串聯的兩相是頭尾相接;燈泡不亮,說明是頭頭相接,如圖26(a)所示。
ranhoujiangcechudeliangxiangxianquantouweizuoyibiaoji,zaiancifangfajiangqizhongyixiangyuyuanlaijiedengpaodeyixiangxianquanchuanlian,lingyixianglianjiedengpao,zaiantongyangdaolipanduan,diandongjisanxiangraozudetouweijiuhenrongyiqufenchulaile。
另一種方法是用萬用表測定電動機三相繞組頭尾,首先用萬用表測量出電動機6個(ge)接(jie)線(xian)端(duan)哪(na)兩(liang)個(ge)線(xian)端(duan)為(wei)同(tong)一(yi)相(xiang),然(ran)後(hou)將(jiang)萬(wan)用(yong)表(biao)的(de)直(zhi)流(liu)毫(hao)安(an)擋(dang)撥(bo)到(dao)最(zui)小(xiao)一(yi)擋(dang),並(bing)將(jiang)表(biao)筆(bi)接(jie)到(dao)三(san)相(xiang)繞(rao)組(zu)的(de)某(mou)一(yi)組(zu)兩(liang)端(duan),而(er)電(dian)池(chi)正(zheng)負(fu)極(ji)接(jie)到(dao)另(ling)一(yi)相(xiang)的(de)兩(liang)個(ge)線(xian)端(duan)上(shang)。
如圖26(b)所示,當開關S閉合瞬間,如表針擺向大於零,則說明電池負極所接的線端與萬用表正極表筆所接的線端是同極性的(均可認為是頭)。依此類推,便可測出另外兩相的頭和尾。
27用耳機、燈泡組成簡易測線通斷器
圖27(a)、(b)是最簡便的線路通斷檢測器。當測得導線通路時,燈泡會發光,耳機在通斷瞬時會發響;當線路斷路時,耳機不響,燈泡不亮。這種方法簡單易行,非常適合初學電工製作工具儀表或代替萬用表做測量,其優點是攜帶方便。

圖27:用耳機、燈泡組成簡易測線通斷器
28一種簡易測量導線通斷的接線方法
圖28所示是一感應測電筆線路。它可方便地測出導線的斷芯位置。在用來測導線斷芯位置時,在導線一端接上220V的(de)電(dian)源(yuan)相(xiang)線(xian),然(ran)後(hou)用(yong)感(gan)應(ying)測(ce)電(dian)筆(bi)的(de)探(tan)頭(tou)柵(zha)極(ji)靠(kao)近(jin)被(bei)測(ce)導(dao)線(xian),並(bing)沿(yan)線(xian)移(yi)動(dong)。如(ru)果(guo)發(fa)光(guang)二(er)極(ji)管(guan)在(zai)移(yi)動(dong)中(zhong)突(tu)然(ran)熄(xi)滅(mie),那(na)麼(me)此(ci)處(chu)便(bian)是(shi)導(dao)線(xian)斷(duan)芯(xin)位(wei)置(zhi)。

圖28:一種簡易測量導線通斷的接線方法
29用行燈變壓器升壓或降壓一法

圖29:用行燈變壓器升壓或降壓一法
zaimouxiedifang,yinwangludianyachangqijiaodihuozheshiyouyuyejianyongdianliangjianshao,wangludianyashenggao,yixiedianqibunengzhengchanggongzuohuosunhuai,liyongxingdengbianyaqishengyahuojiangyakemanzuxuyao,jiantu29。
采用此法應注意兩點:一是在接線前必須把行燈變壓器次級一端與殼體的連接線(保護接地線)拆除;二是要注意行燈變壓器的初、次級繞組的電流都不能超過各自的額定電流值。
30檢查晶閘管一簡法
利用圖30所示的簡便方法可檢查晶閘管的好壞。當開關S斷開時燈泡不亮,而當開關S閉合後燈泡發亮,說明晶閘管能導通工作,否則晶閘管就是壞的。此方法對一般晶閘管均能測試,燈泡選用1.5V小電珠燈泡。

圖30:檢查晶閘管一簡法
31用電焊機幹燥電動機線路
如ru果guo電dian動dong機ji受shou潮chao,而er體ti積ji又you較jiao大da,很hen不bu容rong易yi拆chai下xia放fang在zai烘hong箱xiang內nei幹gan燥zao。可ke將jiang電dian焊han機ji低di壓ya電dian通tong入ru電dian動dong機ji三san相xiang繞rao組zu,用yong電dian流liu升sheng溫wen幹gan燥zao電dian動dong機ji。此ci方fang法fa適shi用yong於yu幹gan燥zao20~60kW的電動機,電焊機的容量應根據電動機容量而選用。
通(tong)入(ru)電(dian)動(dong)機(ji)繞(rao)組(zu)線(xian)圈(quan)的(de)電(dian)流(liu)可(ke)由(you)電(dian)焊(han)機(ji)來(lai)調(tiao)節(jie),但(dan)在(zai)烘(hong)幹(gan)時(shi)應(ying)注(zhu)意(yi)通(tong)入(ru)電(dian)動(dong)機(ji)的(de)電(dian)流(liu)不(bu)能(neng)超(chao)過(guo)電(dian)動(dong)機(ji)本(ben)身(shen)額(e)定(ding)電(dian)流(liu)太(tai)多(duo),並(bing)且(qie)注(zhu)意(yi)觀(guan)察(cha)電(dian)動(dong)機(ji)和(he)電(dian)焊(han)機(ji)溫(wen)度(du)都(dou)不(bu)能(neng)升(sheng)得(de)過(guo)高(gao)。線(xian)路(lu)參(can)見(jian)圖(tu)31。

圖31:用電焊機幹燥電動機線路
32變壓器短路幹燥法
把變壓器的一側繞組短路,另一側用自耦變壓器施加電壓,使變壓器繞組內流過額定電流,依靠繞組銅損(I2R)產生的熱量來加熱變壓器,可達到幹燥變壓器的目的,如圖32所示。本方法簡便實用,幹燥升溫快。但需用自耦變壓器容量也較大,一般比被幹燥變壓器的容量大10%以上。
另ling外wai此ci法fa也ye容rong易yi產chan生sheng局ju部bu過guo熱re,並bing且qie耗hao電dian量liang較jiao大da,所suo以yi,一yi般ban隻zhi適shi用yong於yu被bei幹gan燥zao變bian壓ya器qi容rong量liang不bu大da的de情qing況kuang下xia。為wei了le安an全quan起qi見jian,一yi般ban都dou從cong變bian壓ya器qi低di壓ya側ce施shi加jia電dian壓ya,而er把ba高gao壓ya側ce短duan接jie。對dui三san繞rao組zu變bian壓ya器qi,隻zhi能neng把ba其qi中zhong一yi個ge繞rao組zu接jie電dian源yuan,另ling一yi個ge短duan路lu接jie地di,而er第di三san個ge繞rao組zu要yao開kai路lu。使shi用yong短duan路lu幹gan燥zao法fa應ying注zhu意yi觀guan察cha短duan路lu側ce的de電dian流liu不bu能neng超chao過guo該gai側ce的de額e定ding電dian流liu太tai多duo。

圖32:變壓器短路幹燥法
33巧用變壓器
有些地區的電壓常低於220V;而有些地區的電壓則高於220V;那麼用現有的雙繞組變壓器接成自耦變壓器來升高或降低電源電壓;即能使額定電壓為220V的用電器正常工作;如圖33所示。當開關S打在“升壓”位置時;變壓器相當於一個自耦變壓器;將電源電壓升高6.3V;如將開關S打在“正常”位置時;負載是直接接到電源上;輸出電壓仍為電源電壓。
圖中的黑圓點表示繞組的同名端。如果將初、次級的連接線改為同名端相連;則輸出電壓將降低6.3V。采用這種接法;負載電流不得大於初、次級的額定電流。網路電壓如經常比220V低(或高)30~40V;可選220V/36V的變壓器連接。

圖33:巧用變壓器
34擴大單相自耦調壓器調節電壓範圍線路
一般的單相自耦調壓器調壓範圍是0~250V。但有時需要高於250V的可調電壓,那麼按圖34接線,可以得到0~406V連續可調的輸出電壓。當S打在“1”擋位置時,輸出電壓為0~250V;將S打在“2”擋位置時,輸出電壓為220~406V。

圖34:擴大單相自耦調壓器調節電壓範圍線路
35單相、三相自耦調壓器的接線
單相自耦調壓器在工廠等應用極為廣泛。其接線線路如圖35(a)所示。
三相自耦調壓器的接線線路如圖35(b)所示,這種接觸式自耦調壓器為可調型,它可作為帶負載無級平滑調節電壓用的用電設備。三相自耦調壓器是將3個單相自耦調壓器疊裝而成的,電刷同軸轉動,按Y形接法連接。

圖35:單相、三相自耦調壓器的接線
36自製一種能消除感應電的驗電筆
在測驗三相交流電時,如果帶電的線路較長,即使三相交流電缺一相電源,用一般的驗電筆測試也很難判斷出是哪根電線缺相(因為線路較長,並行的線與線之間產生的電容容量增大,使不帶電的某一根電線產生感應電)。
為了快速、準確地判斷,可在一般的低壓驗電筆的氖泡上並聯一隻1500pF小(xiao)電(dian)容(rong),這(zhe)樣(yang)在(zai)測(ce)強(qiang)電(dian)時(shi),電(dian)筆(bi)照(zhao)常(chang)發(fa)光(guang)。而(er)測(ce)得(de)的(de)是(shi)感(gan)應(ying)電(dian)時(shi),感(gan)應(ying)電(dian)會(hui)通(tong)過(guo)電(dian)容(rong)再(zai)經(jing)過(guo)人(ren)體(ti)被(bei)大(da)地(di)吸(xi)收(shou)掉(diao),所(suo)以(yi)電(dian)筆(bi)不(bu)發(fa)光(guang)。在(zai)自(zi)製(zhi)這(zhe)種(zhong)驗(yan)電(dian)筆(bi)時(shi)應(ying)把(ba)電(dian)筆(bi)上(shang)串(chuan)聯(lian)的(de)保(bao)護(hu)電(dian)阻(zu)放(fang)在(zai)測(ce)電(dian)筆(bi)線(xian)路(lu)的(de)最(zui)前(qian)端(duan)以(yi)保(bao)障(zhang)安(an)全(quan),見(jian)圖(tu)36。

圖36:自製一種能消除感應電的驗電筆
37單電源變雙電源線路
在實際工作中,往往用電設備為雙電源,並且對稱。在手頭隻有單電源的情況下,按圖37所示連接,即可使其變為雙對稱電源使用。

圖37:單電源變雙電源線路
38一種限位器接線方法
車間安裝的行車、吊(diao)葫(hu)蘆(lu)的(de)起(qi)重(zhong)電(dian)動(dong)機(ji)上(shang),往(wang)往(wang)需(xu)安(an)裝(zhuang)保(bao)護(hu)限(xian)位(wei)裝(zhuang)置(zhi),在(zai)電(dian)動(dong)機(ji)通(tong)電(dian)後(hou),避(bi)免(mian)人(ren)為(wei)操(cao)作(zuo)失(shi)誤(wu)或(huo)接(jie)觸(chu)器(qi)觸(chu)點(dian)粘(zhan)連(lian)或(huo)鐵(tie)芯(xin)極(ji)麵(mian)髒(zang)而(er)不(bu)釋(shi)放(fang)造(zao)成(cheng)超(chao)上(shang)限(xian)或(huo)超(chao)下(xia)限(xian)工(gong)作(zuo)。因(yin)此(ci),限(xian)位(wei)器(qi)在(zai)工(gong)廠(chang)和(he)企(qi)業(ye)應(ying)用(yong)極(ji)為(wei)廣(guang)泛(fan)。
這(zhe)裏(li)介(jie)紹(shao)一(yi)種(zhong)常(chang)用(yong)限(xian)位(wei)器(qi)接(jie)線(xian)方(fang)法(fa),這(zhe)種(zhong)限(xian)位(wei)器(qi)主(zhu)要(yao)用(yong)於(yu)行(xing)車(che)的(de)上(shang)下(xia)電(dian)動(dong)機(ji)限(xian)位(wei)。當(dang)吊(diao)鉤(gou)高(gao)於(yu)限(xian)製(zhi)位(wei)置(zhi)時(shi),它(ta)會(hui)使(shi)電(dian)動(dong)機(ji)自(zi)動(dong)斷(duan)開(kai)電(dian)源(yuan)。這(zhe)種(zhong)方(fang)法(fa)一(yi)般(ban)是(shi)斷(duan)開(kai)主(zhu)電(dian)機(ji)電(dian)源(yuan)線(xian),而(er)不(bu)是(shi)用(yong)控(kong)製(zhi)線(xian)控(kong)製(zhi)接(jie)觸(chu)器(qi)通(tong)斷(duan)電(dian)動(dong)機(ji)停(ting)止(zhi)限(xian)位(wei),其(qi)優(you)點(dian)是(shi)萬(wan)一(yi)接(jie)觸(chu)器(qi)觸(chu)點(dian)熔(rong)在(zai)一(yi)起(qi)不(bu)能(neng)斷(duan)開(kai)時(shi),限(xian)位(wei)器(qi)同(tong)樣(yang)能(neng)起(qi)到(dao)保(bao)護(hu)限(xian)位(wei)的(de)作(zuo)用(yong)。其(qi)接(jie)線(xian)方(fang)法(fa)如(ru)圖(tu)38所示。

圖38:一種限位器接線方法
39交流電焊機一般接法
交流電焊機一般接法如圖39所示。當合上刀閘QS時,按下按鈕SB1,接觸器KM得電吸合;鬆開按鈕SB1時,KM自鎖觸點自鎖,電焊機繼續得電工作。當按下SB2時,電焊機停止工作。

圖39:交流電焊機一般接法
40自製交直流兩用弧焊機
交流弧焊機加上一套矽整流裝置,就可成為一台交直流兩用弧焊機,見圖40。
電路中VD1~VD4為4隻矽整流二極管;R1~R4、C1~C4組成矽整流器件的過壓保護電路;FR為過流繼電器,保護矽整流器件。當負載電流超過額定值時,電流互感器次級電流相應增加,帶動繼電器FR動作,FR常閉觸點打開,接觸器KM釋放,觸點打開切斷電焊機電源。矽整流器件用0.25kW風扇作風冷設備。圖中,C5為濾波電容,R5為泄放電阻。

圖40:自製交直流兩用弧焊機
41利用矽整流器件電鍍線路
在電鍍過程中,常常利用矽整流器件的調壓電路進行工作,其工作原理如圖41所示。當需進行工作時,按下按鈕SB1,接觸器KM1線圈通電,主回路中觸點閉合,線路輸出直流電壓。與此同時,KM2也得電動作,接通電扇,對矽整流器件以及調壓器吹冷風降溫。線路中KI為過流繼電器。

圖41:利用矽整流器件電鍍線路
特別推薦
- 噪聲中提取真值!瑞盟科技推出MSA2240電流檢測芯片賦能多元高端測量場景
- 10MHz高頻運行!氮矽科技發布集成驅動GaN芯片,助力電源能效再攀新高
- 失真度僅0.002%!力芯微推出超低內阻、超低失真4PST模擬開關
- 一“芯”雙電!聖邦微電子發布雙輸出電源芯片,簡化AFE與音頻設計
- 一機適配萬端:金升陽推出1200W可編程電源,賦能高端裝備製造
技術文章更多>>
- 築基AI4S:摩爾線程全功能GPU加速中國生命科學自主生態
- 一秒檢測,成本降至萬分之一,光引科技把幾十萬的台式光譜儀“搬”到了手腕上
- AI服務器電源機櫃Power Rack HVDC MW級測試方案
- 突破工藝邊界,奎芯科技LPDDR5X IP矽驗證通過,速率達9600Mbps
- 通過直接、準確、自動測量超低範圍的氯殘留來推動反滲透膜保護
技術白皮書下載更多>>
- 車規與基於V2X的車輛協同主動避撞技術展望
- 數字隔離助力新能源汽車安全隔離的新挑戰
- 汽車模塊拋負載的解決方案
- 車用連接器的安全創新應用
- Melexis Actuators Business Unit
- Position / Current Sensors - Triaxis Hall
熱門搜索
微波功率管
微波開關
微波連接器
微波器件
微波三極管
微波振蕩器
微電機
微調電容
微動開關
微蜂窩
位置傳感器
溫度保險絲
溫度傳感器
溫控開關
溫控可控矽
聞泰
穩壓電源
穩壓二極管
穩壓管
無焊端子
無線充電
無線監控
無源濾波器
五金工具
物聯網
顯示模塊
顯微鏡結構
線圈
線繞電位器
線繞電阻


