MCU控製的開關電路該如何設計?
發布時間:2017-07-07 責任編輯:susan
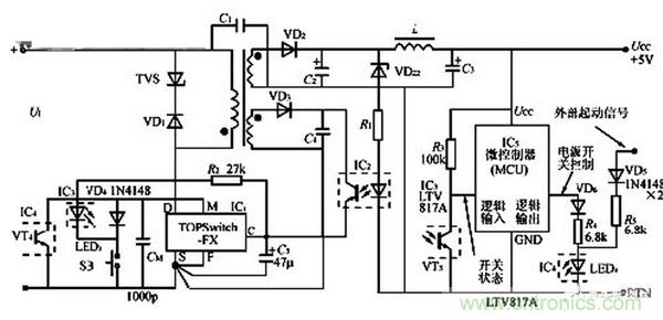
【導讀】開關電源部分主要由TOP Switch FX(IC1)、光耦合器(IC2)組成。控製電路則包括微控製器(MCU)、兩片LTV817A線性光耦合器(IC3、IC4)、按鈕開關SB。
利用微控製器可對由TOP Switch FX構成的噴墨打印機、激光打印機等計算機外部設備中的開關電源進行控製,電路如圖所示。
開關電源部分主要由TOP Switch FX(IC1)、光耦合器(IC2)組成。控製電路則包括微控製器(MCU)、兩片LTV817A線性光耦合器(IC3、IC4)、按鈕開關SB。僅當按下SB時產生的信號才有效,抬起時信號不起作用。SB上不需要加防抖動電路,這是因為開關電源的軟起動時間(約10ms)和MCU的複位及初始化時間能起到延遲作用,可以避開按下SB時產生抖動幹擾的時間;並且僅當開關被按下至少達到上述時間,才能通過MCU接通開關電源。這就要求必須將SB按到底,而不要輕輕點擊一下,以確保電源起動。

MCU完成複位及初始化後檢測到IC3發來的開機信號,再通過IC4去鎖定開關電源。光耦IC3、IC4中的LED發光管和光敏三極管,分別用LED3和VT3、LED4和VT4表示。現將LED3接在控製端與SB上端之間,VT3接在MCU的邏輯輸入端。常態下LED3上無電流通過,IC3不工作。MCU的邏輯輸出端經過隔離二極管VD6和電阻R4接LED4的正極。VT4則接在M、S端之間。因M端本身具有限流功能,故VT4不需要另加限流電阻。CM為多功能端的消噪電容。
當用戶首次按下SB時,VD4導通,M端經VD4與S極接通,TOPSwitch?FX即工作在三端模式,多功能端(M)和開關頻率設定端(F)不起作用,此時LED3上有電流通過,VT3就給MCU發出起動信號。
若最初開關電源是處於關斷狀態(M端懸空)則首次按下SB時就接通電源,+5V輸出電壓UCC為MCU提供工作電源電壓。MCU接收到起動信號後就令VT4導通,使開關電源保持在接通狀態,能夠正常輸出。當用戶再次按下SB時就發出關斷信號,MCU接收到信號後就執行關斷程序,將噴墨打印機的打印頭停在安全位置上。一旦執行完關斷程序,MCU就令VT4截止,將M端懸空,開關電源進入關斷模式,此時TOPSwitch?FX處於低功耗狀態,當UI=230VAC時芯片功耗僅為160mW。假如用作DVD中的開關電源時,關斷程序還能把數據和設定狀態一並存入E2PROM中,即使掉電後也不致於丟失。
特別推薦
- 噪聲中提取真值!瑞盟科技推出MSA2240電流檢測芯片賦能多元高端測量場景
- 10MHz高頻運行!氮矽科技發布集成驅動GaN芯片,助力電源能效再攀新高
- 失真度僅0.002%!力芯微推出超低內阻、超低失真4PST模擬開關
- 一“芯”雙電!聖邦微電子發布雙輸出電源芯片,簡化AFE與音頻設計
- 一機適配萬端:金升陽推出1200W可編程電源,賦能高端裝備製造
技術文章更多>>
- 從機械執行到智能互動:移遠Q-Robotbox助力具身智能加速落地
- 品英Pickering將亮相2026航空電子國際論壇,展示航電與電池測試前沿方案
- 模擬芯片設計師的噩夢:晶體管差1毫伏就廢了,溫度升1度特性全飄
- 3A大電流僅需3x1.6mm?意法半導體DCP3603重新定義電源設計
- 芯科科技Tech Talks與藍牙亞洲大會聯動,線上線下賦能物聯網創新
技術白皮書下載更多>>
- 車規與基於V2X的車輛協同主動避撞技術展望
- 數字隔離助力新能源汽車安全隔離的新挑戰
- 汽車模塊拋負載的解決方案
- 車用連接器的安全創新應用
- Melexis Actuators Business Unit
- Position / Current Sensors - Triaxis Hall
熱門搜索
按鈕開關
白色家電
保護器件
保險絲管
北鬥定位
北高智
貝能科技
背板連接器
背光器件
編碼器型號
便攜產品
便攜醫療
變容二極管
變壓器
檳城電子
並網
撥動開關
玻璃釉電容
剝線機
薄膜電容
薄膜電阻
薄膜開關
捕魚器
步進電機
測力傳感器
測試測量
測試設備
拆解
場效應管
超霸科技




