典型電池管理係統BMS的靜電防護
發布時間:2017-06-09 責任編輯:susan
【導讀】典型的BMS控製板,基於NXP核心汽車級器件。作為板級ESD控製的主要部位為3路的CAN通信和對外通信接口,此方案內置了高可靠性的ESD防護,支持熱插拔和隨機的電池連接防護。
圖例是典型的BMS控製板,基於NXP核心汽車級器件。

作為板級ESD控製的主要部位為3路的CAN 通信和RS485 RS232的對外通信接口,此方案內置了高可靠性的ESD 防護,支持熱插拔和隨機的電池連接防護。
以下是雷卯為上述三種接口設計的防護方案。
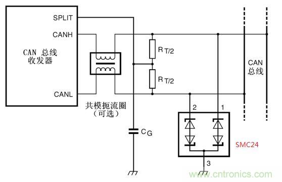
1、CAN 接口
在對各種現場總線的綜合比較中,基於CAN總線構建的通信係統具有很多優異的特性:數據信號采用差分電壓傳輸;總線傳輸介質可用雙絞線、同軸電纜和光纖;可以多主方式工作,通信方式靈活;可以點對點、點對多點及全局廣播方式傳送接收數據;網絡上的節點信息可分成不同的優先級,滿足不同的實時要求。

在設備工作中,CAN協議作為控製單元交互通信的主通道,其通訊速率高達1Mbps,寬輸入的共模範圍和差動信號技術使其像人體的神經網絡,所以對CAN的保護變得至關重要。
對於汽車級的保護,ESD抗靜電能力需要達到滿足等同於IEC61000-4-2標準的接觸和空氣都要達到30KV的測試。
基於CAN的保護需求,雷卯開發的SMC24 靜電保護器件,采用SOT-23封裝,工作電壓24V,滿足12V汽車係統產品的24V保持 1分鍾的測試,同時可以同時保護2路CAN信號,由於其本身低結電容的特點,可以滿足CAN通信時的數據不會丟包。

2、RS485接口
對RS485接口的特點是收發電平的不對稱,為7V 和12V,所以需要專門設計不對稱的保護芯片,而SM712 SOT-23封裝,專為保護具有非對稱工作電壓(-7V至12V)的RS-485應用而設計,使其免受靜電放電(ESD)、電氣快速瞬變(EFT)和雷電引致的浪湧電流帶來的危害。 它能吸收高於IEC 61000-4-2國際標準規定之最高級別的反複性ESD放電 30KV,無需擔心其性能發生減退,並可在極低的箝位電壓下安全地耗散19A的8/20μs波形浪湧電流(IEC61000-4-5)。

3、RS232接口
RS232接口一般為內部配置接口,或短距離低速通信口,但此接口經常插拔,需要采用功率300W以上產品進行靜電和浪湧保護,所以需采用SOD-323封裝的SD12C或SD15C(根據客戶芯片的工作電壓波動不同)來保護收發2路信號。

4、ESD器件的布置建議
a)將設備盡可能靠近輸入端或連接器。
b)最小化設備與受保護線路之間的路徑長度。
c)將並行信號路徑保持在最低限度。
d)避免運行受保護的導體與未受保護的導體並聯。
e)最小化所有印刷電路板(PCB)的導電回路,包括電源和接地回路。
f)最小化對地的瞬態返回路徑長度。
g)避免使用共享的瞬態返回路徑到公共接地點。
h)盡可能使用地平麵,多層印刷電路板,使用地麵通孔。
特別推薦
- 噪聲中提取真值!瑞盟科技推出MSA2240電流檢測芯片賦能多元高端測量場景
- 10MHz高頻運行!氮矽科技發布集成驅動GaN芯片,助力電源能效再攀新高
- 失真度僅0.002%!力芯微推出超低內阻、超低失真4PST模擬開關
- 一“芯”雙電!聖邦微電子發布雙輸出電源芯片,簡化AFE與音頻設計
- 一機適配萬端:金升陽推出1200W可編程電源,賦能高端裝備製造
技術文章更多>>
- 算力爆發遇上電源革新,大聯大世平集團攜手晶豐明源線上研討會解鎖應用落地
- 築基AI4S:摩爾線程全功能GPU加速中國生命科學自主生態
- 一秒檢測,成本降至萬分之一,光引科技把幾十萬的台式光譜儀“搬”到了手腕上
- AI服務器電源機櫃Power Rack HVDC MW級測試方案
- 突破工藝邊界,奎芯科技LPDDR5X IP矽驗證通過,速率達9600Mbps
技術白皮書下載更多>>
- 車規與基於V2X的車輛協同主動避撞技術展望
- 數字隔離助力新能源汽車安全隔離的新挑戰
- 汽車模塊拋負載的解決方案
- 車用連接器的安全創新應用
- Melexis Actuators Business Unit
- Position / Current Sensors - Triaxis Hall
熱門搜索
微波功率管
微波開關
微波連接器
微波器件
微波三極管
微波振蕩器
微電機
微調電容
微動開關
微蜂窩
位置傳感器
溫度保險絲
溫度傳感器
溫控開關
溫控可控矽
聞泰
穩壓電源
穩壓二極管
穩壓管
無焊端子
無線充電
無線監控
無源濾波器
五金工具
物聯網
顯示模塊
顯微鏡結構
線圈
線繞電位器
線繞電阻



