非常靈活的係統故障保護電路設計方案
發布時間:2017-01-17 責任編輯:wenwei
【導讀】許多係統必須能夠自動斷開正在運行的電路的電源,此類係統包括雷達及X射she線xian係xi統tong的de高gao壓ya電dian源yuan的de熱re關guan斷duan,關guan斷duan控kong製zhi能neng夠gou限xian製zhi上shang電dian及ji熱re插cha拔ba期qi間jian的de浪lang湧yong電dian流liu,確que保bao板ban卡ka在zai上shang電dian之zhi前qian處chu於yu就jiu緒xu狀zhuang態tai。總zong之zhi,發fa生sheng任ren何he係xi統tong故gu障zhang時shi電dian源yuan都dou應ying保bao持chi關guan閉bi。
將板卡插入一個帶電係統時,需要嚴格控製浪湧電流以避免造成電路損壞/係統故障。本應用提供了一個簡單易用的電路,滿足這些係統的需求,並可複位係統、對溫度進行監測。
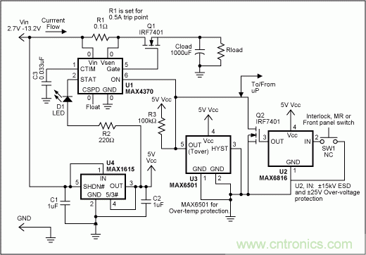
圖1提供了一個靈活的應用電路,該電路可以限製電流或斷開電源以響應用戶命令或其它故障指示信號,具有手動複位(MR)、熱保護及互鎖開關輸入等功能。

圖1. 該電路提供通用的過流和熱保護
例如,U1為斷路開關IC,設計用於在熱插拔中提供保護;它既可以放置在背板側/主板側,也可以在插卡側/背板連接器的遠端,在主電源保持供電的情況下,如果板卡插入機架或主機能夠避免上電故障。
可能出現的故障主要有兩種,卡或遠端設備提供了一個對地的低阻通路,從而拉低主機電源;或者是板卡隻有部分連接到連接器,從而產生大量的錯誤數據。U1tongguozaikebianchengqidongzhouqineitiaojielangyongdianliukeyizuzhidiyizhongguzhangdefasheng,baozhengxitonganquanwending。zhengchanggongzuoshi,lianggeneibubijiaoqitigongduanluheguoliubaohu(雙速/雙電平處理)。第二種故障可以通過檢測U1的輸出電流(ON)流過卡的外沿的兩個引腳進行處理(圖2)。

圖2. IC (MAX4370)通過檢測卡的外沿引腳的流通電流確保PC板卡連接到背板(a)或主機(b)
內部電荷泵產生外部n溝道MOSFET電源開關(Q1)柵極驅動器所需的電源。發生故障時,U1鎖存Q1的關斷狀態,直到外部複位信號清除。可以在U1的漏極開路輸出引腳(STAT)連接一個LED (或其它故障指示器,如音頻報警器),用於指示故障狀況。檢測到故障後,可以將ON引腳至少拉低20µs,以複位U1。
開關去抖器(U2)的輸入具有±15kV ESD保護和±25V電路故障保護,其輸入(如圖中的常閉按扭開關所示)可以清除U1的閉鎖狀態或提供手動複位,內部上拉到VCC省去了外部上拉電阻。可以利用內部互鎖或SPST開關取代按鈕,提供一個斷電信號,可以在板卡插拔時關閉部分電路。由於U2采用推挽式輸出,不能直接與連接到U1 ON引腳的其它信號采用“邏輯或”連接,因此增加了Q2,以實現“邏輯或”連接。
溫度開關(U3)增添了熱保護功能,其漏極開路輸出可以直接與連接到U1 ON引腳的其它信號“線或”連接,也可以分別控製微處理器。利用其TO220封裝,U3可以安裝到散熱片上,也可以選擇表麵貼封裝(SOT23),靠近已知熱源(如:R1、Q1或主負載)安裝。本電路中,發生溫度報警時,U3產生斷電信號,從而保護電路。低功耗線性穩壓器(U4)為低壓器件U2和U3提供5V電源,但U4並非為負載供電的係統電源。
推薦閱讀:
特別推薦
- 噪聲中提取真值!瑞盟科技推出MSA2240電流檢測芯片賦能多元高端測量場景
- 10MHz高頻運行!氮矽科技發布集成驅動GaN芯片,助力電源能效再攀新高
- 失真度僅0.002%!力芯微推出超低內阻、超低失真4PST模擬開關
- 一“芯”雙電!聖邦微電子發布雙輸出電源芯片,簡化AFE與音頻設計
- 一機適配萬端:金升陽推出1200W可編程電源,賦能高端裝備製造
技術文章更多>>
- 築基AI4S:摩爾線程全功能GPU加速中國生命科學自主生態
- 一秒檢測,成本降至萬分之一,光引科技把幾十萬的台式光譜儀“搬”到了手腕上
- AI服務器電源機櫃Power Rack HVDC MW級測試方案
- 突破工藝邊界,奎芯科技LPDDR5X IP矽驗證通過,速率達9600Mbps
- 通過直接、準確、自動測量超低範圍的氯殘留來推動反滲透膜保護
技術白皮書下載更多>>
- 車規與基於V2X的車輛協同主動避撞技術展望
- 數字隔離助力新能源汽車安全隔離的新挑戰
- 汽車模塊拋負載的解決方案
- 車用連接器的安全創新應用
- Melexis Actuators Business Unit
- Position / Current Sensors - Triaxis Hall
熱門搜索
微波功率管
微波開關
微波連接器
微波器件
微波三極管
微波振蕩器
微電機
微調電容
微動開關
微蜂窩
位置傳感器
溫度保險絲
溫度傳感器
溫控開關
溫控可控矽
聞泰
穩壓電源
穩壓二極管
穩壓管
無焊端子
無線充電
無線監控
無源濾波器
五金工具
物聯網
顯示模塊
顯微鏡結構
線圈
線繞電位器
線繞電阻





