一款實用的大功率電動機過流保護電路設計
發布時間:2014-07-11 責任編輯:sherryyu
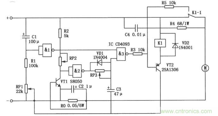
【導讀】本文為大家帶來的是一款實用的大功率電動機過流保護電路設計,該電路由Cl、Rl、RPl及與非門l組zu成cheng了le開kai機ji保bao護hu延yan時shi電dian路lu,能neng防fang止zhi電dian機ji在zai啟qi動dong時shi產chan生sheng的de大da電dian流liu造zao成cheng電dian路lu的de誤wu動dong作zuo。該gai電dian路lu更geng適shi合he大da功gong率lv的de電dian動dong機ji,分fen享xiang給gei大da家jia參can考kao學xue習xi下xia。
下圖是一實用的大功率電動機過流保護電路圖,Ro為電流取樣電阻。為了防止電機在啟動時產生的大電流造成電路的誤動作,由Cl、Rl、RPl及與非門l組成了開機保護延時電路。電機開始啟動時,Cl上無電壓,此時與非門1輸出低電平,與非門3則輸出高電平,使VT2處於截止狀態,繼電器Kl不工作,其觸點仍保持常閉狀態,直流電機可獲得正常供電。

當Cl的端電壓逐漸升高到一定值時,與非門1發生翻轉,輸出端變為高電平,開機保護啟動電路結束工作,此後與非門3的輸出狀態則由RP2、R2、VTl及Ro等組成的電流檢測電路控製。
特別推薦
- 噪聲中提取真值!瑞盟科技推出MSA2240電流檢測芯片賦能多元高端測量場景
- 10MHz高頻運行!氮矽科技發布集成驅動GaN芯片,助力電源能效再攀新高
- 失真度僅0.002%!力芯微推出超低內阻、超低失真4PST模擬開關
- 一“芯”雙電!聖邦微電子發布雙輸出電源芯片,簡化AFE與音頻設計
- 一機適配萬端:金升陽推出1200W可編程電源,賦能高端裝備製造
技術文章更多>>
- 跨域無界 智馭未來——聯合電子北京車展之智能網聯篇
- 全棧電驅 高效集成 ——聯合電子北京車展之電動化篇
- 博世半導體亮相北京車展:以技術創新驅動智能出行
- 超低功耗微控製器模塊為工程師帶來新的機遇——第1部分:Eclipse項目設置
- 英偉達吳新宙北京車展解讀:以五層架構與開放生態,加速汽車駛向L4
技術白皮書下載更多>>
- 車規與基於V2X的車輛協同主動避撞技術展望
- 數字隔離助力新能源汽車安全隔離的新挑戰
- 汽車模塊拋負載的解決方案
- 車用連接器的安全創新應用
- Melexis Actuators Business Unit
- Position / Current Sensors - Triaxis Hall
熱門搜索
電纜連接器
電力電子
電力繼電器
電力線通信
電流保險絲
電流表
電流傳感器
電流互感器
電路保護
電路圖
電路圖符號
電路圖知識
電腦OA
電腦電源
電腦自動斷電
電能表接線
電容觸控屏
電容器
電容器單位
電容器公式
電聲器件
電位器
電位器接法
電壓表
電壓傳感器
電壓互感器
電源變壓器
電源風扇
電源管理
電源管理IC

