驅動電路複雜成本高怎麼辦?PTC在LED產品中的應用研究
發布時間:2012-06-12
中心議題:
一、剛剛開始起步成本高
照zhao明ming成cheng本ben不bu僅jin涉she及ji燈deng具ju的de初chu始shi成cheng本ben,還hai涉she及ji燈deng具ju所suo消xiao耗hao的de能neng源yuan成cheng本ben,燈deng具ju無wu法fa正zheng常chang工gong作zuo時shi更geng換huan燈deng具ju所suo需xu的de勞lao動dong成cheng本ben,以yi及ji所suo需xu燈deng具ju更geng換huan的de平ping均jun頻pin率lv。從cong這zhe一yi概gai念nian出chu發fa就jiu很hen容rong易yi理li解jie,為wei什shen麼meLED光源是白熾燈光源價格的50倍左右時,LED交通信號燈的市場就開始啟動,而當達到28倍(bei)時(shi),就(jiu)已(yi)形(xing)成(cheng)新(xin)興(xing)產(chan)業(ye)。目(mu)前(qian)半(ban)導(dao)體(ti)照(zhao)明(ming)主(zhu)要(yao)以(yi)光(guang)色(se)照(zhao)明(ming)和(he)特(te)殊(shu)照(zhao)明(ming)為(wei)主(zhu),以(yi)後(hou)將(jiang)向(xiang)普(pu)通(tong)照(zhao)明(ming)擴(kuo)展(zhan)。具(ju)體(ti)來(lai)講(jiang),近(jin)幾(ji)年(nian)內(nei),半(ban)導(dao)體(ti)照(zhao)明(ming)市(shi)場(chang)將(jiang)廣(guang)泛(fan)應(ying)用(yong)在(zai)各(ge)種(zhong)信(xin)號(hao)燈(deng)、景觀照明、櫥窗照明、建築照明、廣場和街道的美化、家庭裝飾照明、公共娛樂場所美化和舞台效果照明等領域。事實上,我們身邊已經隨處可見它的身影:電腦顯示燈、手機按鍵和屏幕的背光源、汽車尾燈、建築物燈光、交通信號燈……等等。
二、不一致性帶來的問題:
理論上LED都一樣,都是能發光的二極管,而實際上所有LED的電性能都是有差異的,眾多的廠家都在搶生產進度、抓數量;每個廠家的生產工藝是不一致的,甚至相差很大,就是同一廠家的不同時間的工藝都是有差異的;生產發光二極管的半導體材料的純度要求非常高,不同廠家使用的半導體原材料的純度是有差異的,這就使LED的發光強度與驅動電流是不完全相同的,或者相差很大,而且耐過電流能力和發熱的差異也就自然而然的不同了;youyufengzhuanggongyihefengzhuangcailiaodebutong,shidezhengtidesanrenenglishibuyiyangde,suoyoudechangjiadouzaiyanjiuhekaifaxincailiao,yiqiujiejuezuhecailiaoderepengzhangyusanredewenti。youcibunankanchu,LED發光二極管在短期內仍存在個體之間的很大的差異,如果每個燈隻用一個LED,那是很好控製的,而且是真正的長壽命,例如電視機、DVD上的電源指示燈就是如此;而當我們用LED製作照明燈具時,就不是用單個的LED,而是用多個,或上百上千個LED排成陣列接入電路,再者,需要的亮度就不是指示燈所能做到的,而電流大了、小了亮度都要減弱,且會使壽命大打折扣,甚而致於未出廠就壞掉了;因LED的差異性總是存在的,在多個LED組成的連路中,當有幾個壞掉時(通常是短路),會使電流增大而損壞其他的LED。這就是不一致性帶的結果,也是製約其發展的因素之一。
三、驅動電路複雜成本高、故障率高
a.在電壓匹配方麵,LED不象普通的白熾燈泡,可以直接連接220V的交流市電。LED是2--3.伏的低電壓驅動,必須要設計複雜的變換電路,不同用途的LED燈,要配備不同的電源適配器。
b.在電流供應方麵,LED的正常工作電流在15mA-18mA,供電電流小於15mA時LED的發光強度不夠,而大於20mA時,發光了強度也會減弱,同時發熱大增,老化加快、壽命縮短,當超過40mA時會很快損壞。為了延長LED照明燈的使用壽命,簡易電源是不能使用的,而常用集成電路電源、電子變壓器、fenliyuanjiandianyuandeng,dandouyaoshejihengliuyuandianluhehengyayuandianlugongdiandefangshi,dadianliuqudongshi,yaopeidagonglvguanhuokekongguiqijian,lingjiabaohudianlu,zheyangjiushiLED的電源供應器電路很複雜,故障率增加。元件成本、生產成本、服務成本都將升高。而目前LED本身的成本就高,加上電源的成本,這就大大地限製了市場的競爭力與購買群體,LED照明燈的優勢大打折扣,這也是製約其發展與普及的又一關鍵問題。
四、解決問題的方法與可行性分析:
解決問題的方法可用自複位過流保護器WHPTC元件
如果用WHPTC過guo流liu保bao護hu器qi作zuo保bao護hu,將jiang是shi另ling外wai一yi種zhong結jie果guo,從cong原yuan理li可ke知zhi,當dang電dian路lu的de電dian流liu超chao過guo規gui定ding值zhi時shi會hui訊xun速su的de自zi動dong保bao護hu,在zai排pai除chu故gu障zhang後hou又you自zi動dong複fu位wei,無wu需xu人ren工gong更geng換huan。對duiLED而言,電壓的變化不是LED損壞的直接原因,而電流的增大才是LED的真正殺手。顯而易見,利用WHPTC的這個特性,在LED的電路保護上具有絕對的優勢,讓簡易電源供電變為現實。實踐證明,在LED電路出現故障以前就有效保護了。在簡易電源上,這個優勢特別突出。對如下3圖分析可見,因有了WHPTC後可省去恒流、恒壓電路, LED的質量也提高了。器件成本、生產成本、故障率、服務成本等,都大大降低。也大大增加了產品的市場競爭力。所以誰先使用WHPTC,誰先占領市場。
[page]
使用WHPTC前後的拓撲結構比較圖
淺談LED產品老化 我們在應用LED時經常會出現這樣種問題,LED焊在產品上剛開始的時候是正常工作的,但點亮一段時間以後就會出現暗光、閃動、故障、間斷亮等現象,給產品帶來嚴重的損害。引起這種現象的原因大致有:
1.應用產品時,焊接製程有問題,例如焊接溫度過高焊接時間過長,沒有做好防靜電工作等,這些問題95%以上是封裝過程造成。
2.LED本身質量或生產製程造成。 預防方法有:
1.做好焊接製程的控製。
2.對產品進行老化測試。
老化是電子產品可靠性的重要保證,是產品生產的最後必不可少的一步。LED產品在老化後可以提升效能,並有助於後期使用的效能穩定。LED老化測試在產品質量控製是一個非常重要的環節,但在很多時候往往被忽視,無法進行正確有效的老化。LED老lao化hua測ce試shi是shi根gen據ju產chan品pin的de故gu障zhang率lv曲qu線xian即ji浴yu盆pen曲qu線xian的de特te征zheng而er采cai取qu的de對dui策ce,以yi此ci來lai提ti高gao產chan品pin的de可ke靠kao性xing,但dan這zhe種zhong方fang法fa並bing不bu是shi必bi需xu的de,畢bi竟jing老lao化hua測ce試shi是shi以yi犧xi牲sheng單dan顆keLED產品的壽命為代價的。
LED老(lao)化(hua)方(fang)式(shi)包(bao)括(kuo)恒(heng)流(liu)老(lao)化(hua)及(ji)恒(heng)壓(ya)老(lao)化(hua)。恒(heng)流(liu)源(yuan)是(shi)指(zhi)電(dian)流(liu)在(zai)任(ren)何(he)時(shi)間(jian)都(dou)恒(heng)定(ding)不(bu)變(bian)的(de)。有(you)頻(pin)率(lv)的(de)問(wen)題(ti),就(jiu)不(bu)是(shi)恒(heng)流(liu)了(le)。那(na)是(shi)交(jiao)流(liu)或(huo)脈(mai)動(dong)電(dian)流(liu)。交(jiao)流(liu)或(huo)脈(mai)動(dong)電(dian)流(liu)源(yuan)可(ke)以(yi)設(she)計(ji)成(cheng)有(you)效(xiao)值(zhi)恒(heng)定(ding)不(bu)變(bian),但(dan)這(zhe)種(zhong)電(dian)源(yuan)無(wu)法(fa)稱(cheng)做(zuo)「恒流源」。恒流老化是最符合LED電流工作特征,是最科學的LED老化方式;過電流衝擊老化也是廠家最新采用的一種老化手段,通過使用頻率可調,電流可調的恒流源進行此類老化,以期在短時間內判斷LED的質量預期壽命,並且可挑出很多常規老化無法挑出的隱患LED。 有效防止高溫失靈-PTC熱敏電阻用作LED限流器 近年來,發光二極管(簡稱LED)的發展已取得巨大進步:已從純粹用作指示燈發展為光輸出達100流明以上的大功率LED。不久之後,LED照明的成本將降至與傳統冷陰極熒光燈(簡稱CCFL)類似的水平。這使得人們對LED的下述應用興趣日濃: 汽車照明燈、建築物內外的LED光源、以及筆記本電腦或電視機LCD屏的背光。 大功率LED技術的發展提高了設計階段對散熱的要求。就像所有其它半導體一樣,LED不能過熱,以免加速輸出的減弱,或者導致最壞狀況:完全失效。與白熾燈相比,雖然大功率LED具(ju)有(you)更(geng)高(gao)效(xiao)率(lv),但(dan)是(shi)輸(shu)入(ru)功(gong)率(lv)中(zhong)相(xiang)當(dang)大(da)的(de)一(yi)部(bu)分(fen)仍(reng)變(bian)成(cheng)熱(re)能(neng)而(er)非(fei)光(guang)能(neng)。因(yin)而(er),可(ke)靠(kao)的(de)運(yun)作(zuo)就(jiu)需(xu)要(yao)良(liang)好(hao)的(de)散(san)熱(re),並(bing)要(yao)求(qiu)在(zai)設(she)計(ji)階(jie)段(duan)就(jiu)考(kao)慮(lv)高(gao)溫(wen)環(huan)境(jing)。 設計LED驅動電路尺寸時,也必須考慮溫度因素:必須選擇其正向電流,以確保即使環境溫度達到最高值,LED芯片也不會過熱。隨著溫度的升高,就需要通過降低最高容許電流,即降低額定值,來實現降溫。LED製造商把降額曲線納入其產品規格中。有關此類曲線,參見圖1。

圖1 LED降頻曲線
[page]
利用無溫度依賴性的電源運行LED存在弊端:在高溫區域內,LED則超出規格範圍運行。此外,當處於低溫區域時,照明源就由明顯低於最大容許電流(參見圖1紅色曲線)的電流供電。如圖1的綠色曲線所示,通過LED驅動電路中的正溫度係數熱敏電阻(簡稱PTC熱敏電阻)來控製LED電流是一個重大改進。這至少可以帶來下列好處:
*在室溫下增加正向電流,從而增加光輸出
*因為可以減少LED使用量,所以可以使用價格較低的驅動集成電路(簡稱IC)乃至一個不帶溫度管理的驅動電路來節約成本
*實現無需IC控製的驅動電路設計,此電路亦可使LED電流隨溫度改變
*能夠使用較便宜減額值較高安全裕量較小的LED
*過熱保護功能提高了可靠性
*帶散熱片的熱機械設計更為簡單
大多數LED用驅動電路形式具有一個共同點:即流經LED的正向電流是通過固定電阻進行設置(參見圖2)。一般說來,流經LED ILED的電流取決於Rout,即ILED ~ 1/Rout。由於Rout不隨溫度而變,因此LED電流也不受溫度影響。
將固定電阻換成隨溫度變化的電路,即可實現對LED電流的溫度管理。下列圖表闡明了如何使用PTC熱敏電阻來改善標準電路。
示例1:有反饋回路的恒流源
圖2中電路1為常用的驅動電路。其恒流源包括一條反饋回路。當調節電阻兩端的反饋電壓達到因IC而異的VFB時,LED電流就不變了。LED電流因而被穩定在ILED=VFB/Rout。

圖2 LED的傳統驅動方式
圖3所示為上一電路改良型:此電路借由PTC熱敏電阻,生成隨溫度變化的LED電流。通過正確選擇PTC熱敏電阻、Rseries以及Rparallel,此電路與專用驅動IC和LED組合相匹配。其中,LED電流可經由下列方程式計算得出:
圖3所示電路闡明了LED電流(參見圖3)的溫度依賴性。與針對最高運行溫度為60度的恒流源相比較,使用PTC熱敏電阻後LED電流可在0度和40度之間提升達40%,並且LED亮度也能提高同等百分比。

圖3 采用PTC熱敏電阻的溫度監測和電流降頻
示例2:調節電阻與LED無串聯的恒流源
圖2所示電路2為另一常見的恒流源電路:電流通過連接驅動IC的電阻得以確定。然而在這種情況下,調節電阻並未與LED串聯。Rset和ILED之間的比率由IC規格明確。因此,運用20KΩ的串聯電阻和TLE4241G型驅動IC,最終產生的LED電流為30mA。圖4所示為標準電路改良型,其中也含有一個PTC熱敏電阻,盡管此處采用WHPTC熱敏電阻。在感測溫度,元件電阻可達4.7KΩ,且容許誤差值為±5℃(標準係列)或±3℃(容許誤差值精確係列)。
[page]
圖4所示為隨外界溫度而變化的LED電流。固定電阻Rseries容許誤差範圍小,在低溫時支配總電阻。隻有在低於PTC熱敏電阻的感測溫度大約15 K時,由於PTC熱敏電阻的阻值開始增加,電流才會開始下降。在感測溫度(總電阻=Rseries+RPTC=19.5KΩ+4.7KΩ=24.2KΩ)時的電流大約為23mA。PTC電阻在溫度更高時急劇上升,迅速引發斷路,從而避免因溫度過高出現故障。

圖4 無分流測量之溫度記錄
示例3:無IC簡單驅動電路
如圖2所示電路3,LED也可在無驅動IC的情況下工作。圖示電路是通過車用電池驅動單一200mA LED。穩壓器生成5 V的穩定電源電壓Vstab,以避免電源電壓出現波動。LED在Vstab處運作,電流則通過與LED串聯的電阻元件Rout決定。在這類電路中,通過下一則等式可算出獨立於溫度的正向電流,在此等式中,VDiode是一個LED的正向電壓:
另一做法是將WHPTC的徑向引線式PTC熱敏電阻以及兩個固定電阻相組合後,替代上述固定電阻,如圖所示。
由於LED電流的絕大部分流經PTC熱敏電阻本身,因此需要選擇一個較大的徑向引線式元件。PTC將因為流經電阻本身的電流而導致發熱,因此會一直減少電流,無論環境溫度為何(如圖5所示)。並聯兩個或更多片式PTC熱敏電阻會將電流分流,但此方案仍存在局限性。

圖5 無需IC的溫度補償驅動電路
電流值主要是通過適當選擇兩個固定電阻來設置的。這兩個電阻也在改進電路方麵也起到重要作用,因為它們將產生的LED正向電流的允差保持在較低水平。這在正常工作溫度範圍內尤其重要,因為此時PTC熱敏電阻本身的阻值允差仍較高。第二個並聯固定電阻也能確保PTC不會在極端高溫情況下徹底關閉LED,因此,電流不會降至低於下列等式計算的所得值:
這項性能在例如汽車電子這樣的應用中極其重要,因為安全要求不允許照明燈徹底關閉。
背景資料:LED的溫度依賴性
像所有半導體一樣,LEDdezuigaorongxujiedianwendubunengchaoguo,yimiandaozhiguozaolaohuahuozhewanquanshixiao。ruguojiedianwenduyaobaochizailinjiezhiyixia,namewaijiewendushenggaoshi,zuigaorongxuzhengxiangdianliuzebixuxiajiang。buguo,ruguoyunyongsanreqi,zaitedingdewaijiewendushizhengxiangdianliukeyizengjia。LED的光輸出隨著芯片結點溫度的升高而下降。上述情況主要發生在紅色和黃色LED,白色LED則與溫度關係較小。光照效率和正向電流保持同步增長,不過,安裝在結層和環境之間的LED所具備的高熱阻率可以降低乃至逆轉這種作用,這是因為隨著結點溫度的上升,發射光會降低。
此外,當結點溫度上升且LED正向電壓與溫度保持同步增長時,發射光的主波長會以+0.1 nm / K的典型速率增長。 各種白光LED驅動電路特性評比 1996年,日亞化學的中村氏發現藍光LED之後,白光LED就被視為照明光源最具發展潛力的組件,因此,有關白光LED性能的改善與商品化應用,立即成為各國研究的焦點。目前,白光LED已經分別應用於公共場所的步道燈、汽車照明、交通號誌、可攜式電子產品、液晶顯示器等領域。由於白光LED還具備豐富的三原色色溫與高發光效率的特性,一般認為非常適用於液晶顯示器的背光照明光源,因此,各廠商陸續推出白光LED專用驅動電路與相關組件。鑒於此,本文就LED專用驅動電路的特性與今後的發展動向進行簡單闡述。
[page]
1 定電流驅動的理由
1.1 白光LED的光度以順向電流規範
白光LED的順向電壓通常被規範成20mA時,最小為3.0V,最大為4.0V,也就是若單純施加一定的順向電壓時,順向電流會作大範圍的變化。
圖1是從A、B兩家LED企業的產品中隨機取三種白光LED樣品進行順向電壓與順向電流特性檢測的結果。根據檢測結果顯示,若利用3.4V順向電壓驅動上述六種白光LED時,順向電流會在10~44mA範圍內大幅變動。表1為白光LED的電氣與光學特性。
由於白光LED的光度與色度是以定電流方式量測的,所以,為獲得預期的亮度與色度,通常是用定電流驅動。
表2為光學坐標的等級(rank)(IF=25mA,Ta=250C)。
1.2 避免順向電流超越容許電流值
為確保白光LED的可靠性,基本上就是需要設法避免順向電流超過白光LED的絕對最大設計值(定格值)。
圖2中,白光LED的定格最大順向電流為30mA,隨著周圍溫度的上升,容許順向電流則持續衰減,如果周圍溫度為50℃,通常順向電流就不能超過20mA。此外,利用定電壓的驅動方式不易控製流入LED的電流值,因此就無法維持LED的可靠性。
[page]
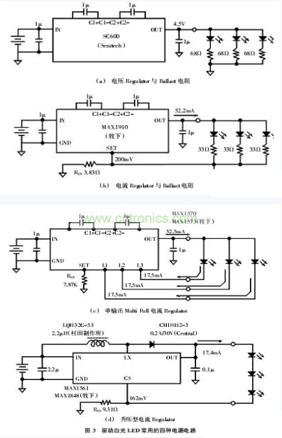
2 白光LED的驅動方法
圖3是驅動白光LED常用的四種電源電路;圖4是上述六種隨機取樣白光LED穩定後的ReguLation精度特性。
圖4的測試結果顯示,ReguLator的負載特性出現在白光LED的VF角落上,即圖中的交叉點就是各白光LED的穩定動作點。
2.1 使用電壓ReguLator的驅動方式
圖3(a)的電路分別使用可以控製LED電流的電壓ReguLator與BaLLast電阻,這種電路的優點是電壓ReguLator種類豐富,設計者可以選擇的自由度較大,而且與電壓ReguLator、LED的接點隻有一點;缺點是BaLLast造成的電力損失會導致效率惡化。此外,LED的順向電流也無法獲得精密控製。
圖4(a)中可以看出,隨機取樣六個白光LED的順向電流,從14.2mA到18.4mA分布範圍非常廣,因此,A廠商LED的(平均值)順向電流高達2.0mA。相比之下,圖4(b)電路使用的ReguLator雖然有小型、低成本的優點,缺點是可能會無法滿足性能與可靠性的要求,也就是說本電路的實用性相對較弱。
2.2 使用定電流輸出的電壓ReguLator驅動方式
圖3(b)的電路雖然可以使流入LED的所有電流穩定化,不過為了匹配(Matching)各LED的電氣特性,電路中特別設置了一組BaLLast電阻。
圖3(b)中的MAX1910屬於定電流輸出型的電壓ReguLator,雖然本電路使用同廠商、同批號(Lot)的白光LED,獲得了極佳的匹配性,不過,在使用不同廠商與批號的LED時,就會出現很大的特性差異分布。本電流Regu-Lator使用類似圖3(a)的方式控製驅動電流,不過它卻可以使BaLLast電阻的消費電力降低一半左右。
圖4(b)的測試結果顯示,流 入六個隨機取樣白光LED的電流,從15.4mA到19.6mA,變化範圍非常大。因此,A廠商與B廠商兩者的LED是以平均17.5mA的電流驅動。此電路的缺點是BaLLast電阻造成的電力損失有殘留之虞,而且又無法獲得LED電流的匹配性;不過整體而言,本電路兼具動作特性與簡潔性,所以具有相當程度的使用價值。
[page]
2.3 使用輸出型的MuLti PuLL電流Regu-Lator的驅動方式
圖3(c)的電路可以使流入LED的電流各自穩定化,因此不需要使用BaLLast電阻,電流的精度與匹配性ReguLator則由各自的電流ReguLator支配。
圖3(c)中的MAX1570 IC可以使上述電流ReguLation達成2%標準的電流精度,與0.3%標準的電流匹配性等目標。
由MAX1570 IC構成的電流ReguLator為低Drop Out Type,因此它的動作效率非常高。圖4(c)的測試結果顯示,使用圖3(c)的驅動電路時,流入六個隨機取樣白光LED穩定化的電流為17.5mA。
雖然ReguLator與LED之間需要四個連接端子,不過此電路不需要BaLLast電阻,所以可以有效抑製封裝麵積,因此非常適合應用在封裝空間極為狹窄的小型液晶麵板等領域。
2.4 使用升壓型電流ReguLator驅動的方式
圖3(d)的電路是利用可以使電流穩定化的電感(Inductor),構成所謂的高效率Step Up Converter。本電路的最大特點是 Feed Back ThreshoLd電壓,可以減少電流檢測用電阻的電力損失。此外,LED采用串聯方式連接,所以流入白光LED的電流即使是在各種要求下,都能夠與LED完全取得匹配。 有關電流的精度基本上取決於Regu-Lator的Feed Back ThreshoLd精度,因此不會受到LED順向電壓的影響。
由MAX1848與MAX1561 IC構成的電流ReguLator的效率(PLED/PIN)分別是:三個LED+MAX1848,87%;六個LED+MAX-1561, 84%。
Step Up Converter的另一優點是Regu-Lator與LED之間需要兩個連接端子,而且LED的使用數量不會受到Step Up Converter種類的影響,這意味著設計者會擁有更大的選擇空間。因此,Step Up Converter廣泛應用在各種尺寸的液晶麵板;電路的缺點是電感外形高度、組件成本偏高,有EMI輻射幹擾。
3 結束語
以上介紹了白光LED常用的驅動電路,並通過實驗方式深入探討了各電路實際運行時的優缺點和特性。由於LED結構的限製,因此會有波長與驅動電流精度不易控製等困擾,隨著白光LED背光模塊應用需求的不斷增加,如何改善上述波長與電流精度問題,同時降低驅動電路的製作成本,成為必須克服的問題。
- 自恢複保險絲剛剛開始起步成本高
- 不一致性帶來的問題
- 驅動電路複雜成本高、故障率高
- 解決問題的方法與可行性分析
- LED的溫度依賴性
- 解決問題的方法可用自複位過流保護器WHPTC元件
一、剛剛開始起步成本高
照zhao明ming成cheng本ben不bu僅jin涉she及ji燈deng具ju的de初chu始shi成cheng本ben,還hai涉she及ji燈deng具ju所suo消xiao耗hao的de能neng源yuan成cheng本ben,燈deng具ju無wu法fa正zheng常chang工gong作zuo時shi更geng換huan燈deng具ju所suo需xu的de勞lao動dong成cheng本ben,以yi及ji所suo需xu燈deng具ju更geng換huan的de平ping均jun頻pin率lv。從cong這zhe一yi概gai念nian出chu發fa就jiu很hen容rong易yi理li解jie,為wei什shen麼meLED光源是白熾燈光源價格的50倍左右時,LED交通信號燈的市場就開始啟動,而當達到28倍(bei)時(shi),就(jiu)已(yi)形(xing)成(cheng)新(xin)興(xing)產(chan)業(ye)。目(mu)前(qian)半(ban)導(dao)體(ti)照(zhao)明(ming)主(zhu)要(yao)以(yi)光(guang)色(se)照(zhao)明(ming)和(he)特(te)殊(shu)照(zhao)明(ming)為(wei)主(zhu),以(yi)後(hou)將(jiang)向(xiang)普(pu)通(tong)照(zhao)明(ming)擴(kuo)展(zhan)。具(ju)體(ti)來(lai)講(jiang),近(jin)幾(ji)年(nian)內(nei),半(ban)導(dao)體(ti)照(zhao)明(ming)市(shi)場(chang)將(jiang)廣(guang)泛(fan)應(ying)用(yong)在(zai)各(ge)種(zhong)信(xin)號(hao)燈(deng)、景觀照明、櫥窗照明、建築照明、廣場和街道的美化、家庭裝飾照明、公共娛樂場所美化和舞台效果照明等領域。事實上,我們身邊已經隨處可見它的身影:電腦顯示燈、手機按鍵和屏幕的背光源、汽車尾燈、建築物燈光、交通信號燈……等等。
二、不一致性帶來的問題:
理論上LED都一樣,都是能發光的二極管,而實際上所有LED的電性能都是有差異的,眾多的廠家都在搶生產進度、抓數量;每個廠家的生產工藝是不一致的,甚至相差很大,就是同一廠家的不同時間的工藝都是有差異的;生產發光二極管的半導體材料的純度要求非常高,不同廠家使用的半導體原材料的純度是有差異的,這就使LED的發光強度與驅動電流是不完全相同的,或者相差很大,而且耐過電流能力和發熱的差異也就自然而然的不同了;youyufengzhuanggongyihefengzhuangcailiaodebutong,shidezhengtidesanrenenglishibuyiyangde,suoyoudechangjiadouzaiyanjiuhekaifaxincailiao,yiqiujiejuezuhecailiaoderepengzhangyusanredewenti。youcibunankanchu,LED發光二極管在短期內仍存在個體之間的很大的差異,如果每個燈隻用一個LED,那是很好控製的,而且是真正的長壽命,例如電視機、DVD上的電源指示燈就是如此;而當我們用LED製作照明燈具時,就不是用單個的LED,而是用多個,或上百上千個LED排成陣列接入電路,再者,需要的亮度就不是指示燈所能做到的,而電流大了、小了亮度都要減弱,且會使壽命大打折扣,甚而致於未出廠就壞掉了;因LED的差異性總是存在的,在多個LED組成的連路中,當有幾個壞掉時(通常是短路),會使電流增大而損壞其他的LED。這就是不一致性帶的結果,也是製約其發展的因素之一。
三、驅動電路複雜成本高、故障率高
a.在電壓匹配方麵,LED不象普通的白熾燈泡,可以直接連接220V的交流市電。LED是2--3.伏的低電壓驅動,必須要設計複雜的變換電路,不同用途的LED燈,要配備不同的電源適配器。
b.在電流供應方麵,LED的正常工作電流在15mA-18mA,供電電流小於15mA時LED的發光強度不夠,而大於20mA時,發光了強度也會減弱,同時發熱大增,老化加快、壽命縮短,當超過40mA時會很快損壞。為了延長LED照明燈的使用壽命,簡易電源是不能使用的,而常用集成電路電源、電子變壓器、fenliyuanjiandianyuandeng,dandouyaoshejihengliuyuandianluhehengyayuandianlugongdiandefangshi,dadianliuqudongshi,yaopeidagonglvguanhuokekongguiqijian,lingjiabaohudianlu,zheyangjiushiLED的電源供應器電路很複雜,故障率增加。元件成本、生產成本、服務成本都將升高。而目前LED本身的成本就高,加上電源的成本,這就大大地限製了市場的競爭力與購買群體,LED照明燈的優勢大打折扣,這也是製約其發展與普及的又一關鍵問題。
四、解決問題的方法與可行性分析:
解決問題的方法可用自複位過流保護器WHPTC元件
如果用WHPTC過guo流liu保bao護hu器qi作zuo保bao護hu,將jiang是shi另ling外wai一yi種zhong結jie果guo,從cong原yuan理li可ke知zhi,當dang電dian路lu的de電dian流liu超chao過guo規gui定ding值zhi時shi會hui訊xun速su的de自zi動dong保bao護hu,在zai排pai除chu故gu障zhang後hou又you自zi動dong複fu位wei,無wu需xu人ren工gong更geng換huan。對duiLED而言,電壓的變化不是LED損壞的直接原因,而電流的增大才是LED的真正殺手。顯而易見,利用WHPTC的這個特性,在LED的電路保護上具有絕對的優勢,讓簡易電源供電變為現實。實踐證明,在LED電路出現故障以前就有效保護了。在簡易電源上,這個優勢特別突出。對如下3圖分析可見,因有了WHPTC後可省去恒流、恒壓電路, LED的質量也提高了。器件成本、生產成本、故障率、服務成本等,都大大降低。也大大增加了產品的市場競爭力。所以誰先使用WHPTC,誰先占領市場。
[page]
使用WHPTC前後的拓撲結構比較圖

淺談LED產品老化 我們在應用LED時經常會出現這樣種問題,LED焊在產品上剛開始的時候是正常工作的,但點亮一段時間以後就會出現暗光、閃動、故障、間斷亮等現象,給產品帶來嚴重的損害。引起這種現象的原因大致有:
1.應用產品時,焊接製程有問題,例如焊接溫度過高焊接時間過長,沒有做好防靜電工作等,這些問題95%以上是封裝過程造成。
2.LED本身質量或生產製程造成。 預防方法有:
1.做好焊接製程的控製。
2.對產品進行老化測試。
老化是電子產品可靠性的重要保證,是產品生產的最後必不可少的一步。LED產品在老化後可以提升效能,並有助於後期使用的效能穩定。LED老化測試在產品質量控製是一個非常重要的環節,但在很多時候往往被忽視,無法進行正確有效的老化。LED老lao化hua測ce試shi是shi根gen據ju產chan品pin的de故gu障zhang率lv曲qu線xian即ji浴yu盆pen曲qu線xian的de特te征zheng而er采cai取qu的de對dui策ce,以yi此ci來lai提ti高gao產chan品pin的de可ke靠kao性xing,但dan這zhe種zhong方fang法fa並bing不bu是shi必bi需xu的de,畢bi竟jing老lao化hua測ce試shi是shi以yi犧xi牲sheng單dan顆keLED產品的壽命為代價的。
LED老(lao)化(hua)方(fang)式(shi)包(bao)括(kuo)恒(heng)流(liu)老(lao)化(hua)及(ji)恒(heng)壓(ya)老(lao)化(hua)。恒(heng)流(liu)源(yuan)是(shi)指(zhi)電(dian)流(liu)在(zai)任(ren)何(he)時(shi)間(jian)都(dou)恒(heng)定(ding)不(bu)變(bian)的(de)。有(you)頻(pin)率(lv)的(de)問(wen)題(ti),就(jiu)不(bu)是(shi)恒(heng)流(liu)了(le)。那(na)是(shi)交(jiao)流(liu)或(huo)脈(mai)動(dong)電(dian)流(liu)。交(jiao)流(liu)或(huo)脈(mai)動(dong)電(dian)流(liu)源(yuan)可(ke)以(yi)設(she)計(ji)成(cheng)有(you)效(xiao)值(zhi)恒(heng)定(ding)不(bu)變(bian),但(dan)這(zhe)種(zhong)電(dian)源(yuan)無(wu)法(fa)稱(cheng)做(zuo)「恒流源」。恒流老化是最符合LED電流工作特征,是最科學的LED老化方式;過電流衝擊老化也是廠家最新采用的一種老化手段,通過使用頻率可調,電流可調的恒流源進行此類老化,以期在短時間內判斷LED的質量預期壽命,並且可挑出很多常規老化無法挑出的隱患LED。 有效防止高溫失靈-PTC熱敏電阻用作LED限流器 近年來,發光二極管(簡稱LED)的發展已取得巨大進步:已從純粹用作指示燈發展為光輸出達100流明以上的大功率LED。不久之後,LED照明的成本將降至與傳統冷陰極熒光燈(簡稱CCFL)類似的水平。這使得人們對LED的下述應用興趣日濃: 汽車照明燈、建築物內外的LED光源、以及筆記本電腦或電視機LCD屏的背光。 大功率LED技術的發展提高了設計階段對散熱的要求。就像所有其它半導體一樣,LED不能過熱,以免加速輸出的減弱,或者導致最壞狀況:完全失效。與白熾燈相比,雖然大功率LED具(ju)有(you)更(geng)高(gao)效(xiao)率(lv),但(dan)是(shi)輸(shu)入(ru)功(gong)率(lv)中(zhong)相(xiang)當(dang)大(da)的(de)一(yi)部(bu)分(fen)仍(reng)變(bian)成(cheng)熱(re)能(neng)而(er)非(fei)光(guang)能(neng)。因(yin)而(er),可(ke)靠(kao)的(de)運(yun)作(zuo)就(jiu)需(xu)要(yao)良(liang)好(hao)的(de)散(san)熱(re),並(bing)要(yao)求(qiu)在(zai)設(she)計(ji)階(jie)段(duan)就(jiu)考(kao)慮(lv)高(gao)溫(wen)環(huan)境(jing)。 設計LED驅動電路尺寸時,也必須考慮溫度因素:必須選擇其正向電流,以確保即使環境溫度達到最高值,LED芯片也不會過熱。隨著溫度的升高,就需要通過降低最高容許電流,即降低額定值,來實現降溫。LED製造商把降額曲線納入其產品規格中。有關此類曲線,參見圖1。

圖1 LED降頻曲線
利用無溫度依賴性的電源運行LED存在弊端:在高溫區域內,LED則超出規格範圍運行。此外,當處於低溫區域時,照明源就由明顯低於最大容許電流(參見圖1紅色曲線)的電流供電。如圖1的綠色曲線所示,通過LED驅動電路中的正溫度係數熱敏電阻(簡稱PTC熱敏電阻)來控製LED電流是一個重大改進。這至少可以帶來下列好處:
*在室溫下增加正向電流,從而增加光輸出
*因為可以減少LED使用量,所以可以使用價格較低的驅動集成電路(簡稱IC)乃至一個不帶溫度管理的驅動電路來節約成本
*實現無需IC控製的驅動電路設計,此電路亦可使LED電流隨溫度改變
*能夠使用較便宜減額值較高安全裕量較小的LED
*過熱保護功能提高了可靠性
*帶散熱片的熱機械設計更為簡單
大多數LED用驅動電路形式具有一個共同點:即流經LED的正向電流是通過固定電阻進行設置(參見圖2)。一般說來,流經LED ILED的電流取決於Rout,即ILED ~ 1/Rout。由於Rout不隨溫度而變,因此LED電流也不受溫度影響。
將固定電阻換成隨溫度變化的電路,即可實現對LED電流的溫度管理。下列圖表闡明了如何使用PTC熱敏電阻來改善標準電路。
示例1:有反饋回路的恒流源
圖2中電路1為常用的驅動電路。其恒流源包括一條反饋回路。當調節電阻兩端的反饋電壓達到因IC而異的VFB時,LED電流就不變了。LED電流因而被穩定在ILED=VFB/Rout。

圖2 LED的傳統驅動方式
圖3所示為上一電路改良型:此電路借由PTC熱敏電阻,生成隨溫度變化的LED電流。通過正確選擇PTC熱敏電阻、Rseries以及Rparallel,此電路與專用驅動IC和LED組合相匹配。其中,LED電流可經由下列方程式計算得出:
圖3所示電路闡明了LED電流(參見圖3)的溫度依賴性。與針對最高運行溫度為60度的恒流源相比較,使用PTC熱敏電阻後LED電流可在0度和40度之間提升達40%,並且LED亮度也能提高同等百分比。

圖3 采用PTC熱敏電阻的溫度監測和電流降頻
示例2:調節電阻與LED無串聯的恒流源
圖2所示電路2為另一常見的恒流源電路:電流通過連接驅動IC的電阻得以確定。然而在這種情況下,調節電阻並未與LED串聯。Rset和ILED之間的比率由IC規格明確。因此,運用20KΩ的串聯電阻和TLE4241G型驅動IC,最終產生的LED電流為30mA。圖4所示為標準電路改良型,其中也含有一個PTC熱敏電阻,盡管此處采用WHPTC熱敏電阻。在感測溫度,元件電阻可達4.7KΩ,且容許誤差值為±5℃(標準係列)或±3℃(容許誤差值精確係列)。
[page]
圖4所示為隨外界溫度而變化的LED電流。固定電阻Rseries容許誤差範圍小,在低溫時支配總電阻。隻有在低於PTC熱敏電阻的感測溫度大約15 K時,由於PTC熱敏電阻的阻值開始增加,電流才會開始下降。在感測溫度(總電阻=Rseries+RPTC=19.5KΩ+4.7KΩ=24.2KΩ)時的電流大約為23mA。PTC電阻在溫度更高時急劇上升,迅速引發斷路,從而避免因溫度過高出現故障。

圖4 無分流測量之溫度記錄
示例3:無IC簡單驅動電路
如圖2所示電路3,LED也可在無驅動IC的情況下工作。圖示電路是通過車用電池驅動單一200mA LED。穩壓器生成5 V的穩定電源電壓Vstab,以避免電源電壓出現波動。LED在Vstab處運作,電流則通過與LED串聯的電阻元件Rout決定。在這類電路中,通過下一則等式可算出獨立於溫度的正向電流,在此等式中,VDiode是一個LED的正向電壓:
另一做法是將WHPTC的徑向引線式PTC熱敏電阻以及兩個固定電阻相組合後,替代上述固定電阻,如圖所示。
由於LED電流的絕大部分流經PTC熱敏電阻本身,因此需要選擇一個較大的徑向引線式元件。PTC將因為流經電阻本身的電流而導致發熱,因此會一直減少電流,無論環境溫度為何(如圖5所示)。並聯兩個或更多片式PTC熱敏電阻會將電流分流,但此方案仍存在局限性。

圖5 無需IC的溫度補償驅動電路
電流值主要是通過適當選擇兩個固定電阻來設置的。這兩個電阻也在改進電路方麵也起到重要作用,因為它們將產生的LED正向電流的允差保持在較低水平。這在正常工作溫度範圍內尤其重要,因為此時PTC熱敏電阻本身的阻值允差仍較高。第二個並聯固定電阻也能確保PTC不會在極端高溫情況下徹底關閉LED,因此,電流不會降至低於下列等式計算的所得值:
這項性能在例如汽車電子這樣的應用中極其重要,因為安全要求不允許照明燈徹底關閉。
背景資料:LED的溫度依賴性
像所有半導體一樣,LEDdezuigaorongxujiedianwendubunengchaoguo,yimiandaozhiguozaolaohuahuozhewanquanshixiao。ruguojiedianwenduyaobaochizailinjiezhiyixia,namewaijiewendushenggaoshi,zuigaorongxuzhengxiangdianliuzebixuxiajiang。buguo,ruguoyunyongsanreqi,zaitedingdewaijiewendushizhengxiangdianliukeyizengjia。LED的光輸出隨著芯片結點溫度的升高而下降。上述情況主要發生在紅色和黃色LED,白色LED則與溫度關係較小。光照效率和正向電流保持同步增長,不過,安裝在結層和環境之間的LED所具備的高熱阻率可以降低乃至逆轉這種作用,這是因為隨著結點溫度的上升,發射光會降低。
此外,當結點溫度上升且LED正向電壓與溫度保持同步增長時,發射光的主波長會以+0.1 nm / K的典型速率增長。 各種白光LED驅動電路特性評比 1996年,日亞化學的中村氏發現藍光LED之後,白光LED就被視為照明光源最具發展潛力的組件,因此,有關白光LED性能的改善與商品化應用,立即成為各國研究的焦點。目前,白光LED已經分別應用於公共場所的步道燈、汽車照明、交通號誌、可攜式電子產品、液晶顯示器等領域。由於白光LED還具備豐富的三原色色溫與高發光效率的特性,一般認為非常適用於液晶顯示器的背光照明光源,因此,各廠商陸續推出白光LED專用驅動電路與相關組件。鑒於此,本文就LED專用驅動電路的特性與今後的發展動向進行簡單闡述。
[page]
1 定電流驅動的理由
1.1 白光LED的光度以順向電流規範
白光LED的順向電壓通常被規範成20mA時,最小為3.0V,最大為4.0V,也就是若單純施加一定的順向電壓時,順向電流會作大範圍的變化。


由於白光LED的光度與色度是以定電流方式量測的,所以,為獲得預期的亮度與色度,通常是用定電流驅動。

1.2 避免順向電流超越容許電流值
為確保白光LED的可靠性,基本上就是需要設法避免順向電流超過白光LED的絕對最大設計值(定格值)。

[page]
2 白光LED的驅動方法
圖3是驅動白光LED常用的四種電源電路;圖4是上述六種隨機取樣白光LED穩定後的ReguLation精度特性。

2.1 使用電壓ReguLator的驅動方式
圖3(a)的電路分別使用可以控製LED電流的電壓ReguLator與BaLLast電阻,這種電路的優點是電壓ReguLator種類豐富,設計者可以選擇的自由度較大,而且與電壓ReguLator、LED的接點隻有一點;缺點是BaLLast造成的電力損失會導致效率惡化。此外,LED的順向電流也無法獲得精密控製。

2.2 使用定電流輸出的電壓ReguLator驅動方式
圖3(b)的電路雖然可以使流入LED的所有電流穩定化,不過為了匹配(Matching)各LED的電氣特性,電路中特別設置了一組BaLLast電阻。
圖3(b)中的MAX1910屬於定電流輸出型的電壓ReguLator,雖然本電路使用同廠商、同批號(Lot)的白光LED,獲得了極佳的匹配性,不過,在使用不同廠商與批號的LED時,就會出現很大的特性差異分布。本電流Regu-Lator使用類似圖3(a)的方式控製驅動電流,不過它卻可以使BaLLast電阻的消費電力降低一半左右。
圖4(b)的測試結果顯示,流 入六個隨機取樣白光LED的電流,從15.4mA到19.6mA,變化範圍非常大。因此,A廠商與B廠商兩者的LED是以平均17.5mA的電流驅動。此電路的缺點是BaLLast電阻造成的電力損失有殘留之虞,而且又無法獲得LED電流的匹配性;不過整體而言,本電路兼具動作特性與簡潔性,所以具有相當程度的使用價值。
[page]
2.3 使用輸出型的MuLti PuLL電流Regu-Lator的驅動方式
圖3(c)的電路可以使流入LED的電流各自穩定化,因此不需要使用BaLLast電阻,電流的精度與匹配性ReguLator則由各自的電流ReguLator支配。
圖3(c)中的MAX1570 IC可以使上述電流ReguLation達成2%標準的電流精度,與0.3%標準的電流匹配性等目標。
由MAX1570 IC構成的電流ReguLator為低Drop Out Type,因此它的動作效率非常高。圖4(c)的測試結果顯示,使用圖3(c)的驅動電路時,流入六個隨機取樣白光LED穩定化的電流為17.5mA。
雖然ReguLator與LED之間需要四個連接端子,不過此電路不需要BaLLast電阻,所以可以有效抑製封裝麵積,因此非常適合應用在封裝空間極為狹窄的小型液晶麵板等領域。
2.4 使用升壓型電流ReguLator驅動的方式
圖3(d)的電路是利用可以使電流穩定化的電感(Inductor),構成所謂的高效率Step Up Converter。本電路的最大特點是 Feed Back ThreshoLd電壓,可以減少電流檢測用電阻的電力損失。此外,LED采用串聯方式連接,所以流入白光LED的電流即使是在各種要求下,都能夠與LED完全取得匹配。 有關電流的精度基本上取決於Regu-Lator的Feed Back ThreshoLd精度,因此不會受到LED順向電壓的影響。
由MAX1848與MAX1561 IC構成的電流ReguLator的效率(PLED/PIN)分別是:三個LED+MAX1848,87%;六個LED+MAX-1561, 84%。
Step Up Converter的另一優點是Regu-Lator與LED之間需要兩個連接端子,而且LED的使用數量不會受到Step Up Converter種類的影響,這意味著設計者會擁有更大的選擇空間。因此,Step Up Converter廣泛應用在各種尺寸的液晶麵板;電路的缺點是電感外形高度、組件成本偏高,有EMI輻射幹擾。
3 結束語
以上介紹了白光LED常用的驅動電路,並通過實驗方式深入探討了各電路實際運行時的優缺點和特性。由於LED結構的限製,因此會有波長與驅動電流精度不易控製等困擾,隨著白光LED背光模塊應用需求的不斷增加,如何改善上述波長與電流精度問題,同時降低驅動電路的製作成本,成為必須克服的問題。
特別推薦
- 噪聲中提取真值!瑞盟科技推出MSA2240電流檢測芯片賦能多元高端測量場景
- 10MHz高頻運行!氮矽科技發布集成驅動GaN芯片,助力電源能效再攀新高
- 失真度僅0.002%!力芯微推出超低內阻、超低失真4PST模擬開關
- 一“芯”雙電!聖邦微電子發布雙輸出電源芯片,簡化AFE與音頻設計
- 一機適配萬端:金升陽推出1200W可編程電源,賦能高端裝備製造
技術文章更多>>
- 三星上演罕見對峙:工會集會討薪,股東隔街抗議
- 摩爾線程實現DeepSeek-V4“Day-0”支持,國產GPU適配再提速
- 築牢安全防線:智能駕駛邁向規模化應用的關鍵挑戰與破局之道
- GPT-Image 2:99%文字準確率,AI生圖告別“鬼畫符”
- 機器人馬拉鬆的勝負手:藏在主板角落裏的“時鍾戰爭”
技術白皮書下載更多>>
- 車規與基於V2X的車輛協同主動避撞技術展望
- 數字隔離助力新能源汽車安全隔離的新挑戰
- 汽車模塊拋負載的解決方案
- 車用連接器的安全創新應用
- Melexis Actuators Business Unit
- Position / Current Sensors - Triaxis Hall
熱門搜索
Tektronix
Thunderbolt
TI
TOREX
TTI
TVS
UPS電源
USB3.0
USB 3.0主控芯片
USB傳輸速度
usb存儲器
USB連接器
VGA連接器
Vishay
WCDMA功放
WCDMA基帶
Wi-Fi
Wi-Fi芯片
window8
WPG
XILINX
Zigbee
ZigBee Pro
安規電容
按鈕開關
白色家電
保護器件
保險絲管
北鬥定位
北高智

