適合有源天線係統的低噪聲、穩定型電源
發布時間:2010-10-22
中心議題:
汽車信息娛樂係統(見圖1)時代的到來標誌著汽車采用簡單車載收音機(如圖2中Mercedes汽車所配備的儀表板)的日子一去不複返了。曆史悠久的AM/FM收音機在信息娛樂控製板上仍然保有一席之地,但它與數字音頻廣播(DAB)、數字和高清晰度電視(HDTV)、衛星無線電、集成蜂窩電話、CD/DVD/MP3播放器、全球定位係統(GPS)導航及視頻遊戲係統組合在一起。

圖1新式的汽車儀表板
shiyouyuantianxianxitongzaiqicheyibiaobandebeihouduizhezhongxinxiziyuantigonglezhichi。suizheqichexinxiyulezhongxinfuzaxingdepansheng,yongyujiangyinleheshujukuiruxinxiyulezhongxinsuoxudeyouyuantianxianshuliangyousuozengjia。yibuqichepingjunyongyou3〜5個有源天線係統的情況比比皆是,它們用於組合型AM、FM、DAB、HDTV、衛星廣播、交通警示、蜂窩電話、WiMAX和GPS裝置——有you時shi,為wei了le改gai善shan接jie收shou質zhi量liang,每mei個ge頻pin段duan會hui采cai用yong多duo個ge天tian線xian。這zhe些xie有you源yuan天tian線xian係xi統tong中zhong的de敏min感gan電dian路lu需xu要yao具ju備bei針zhen對dui嚴yan酷ku汽qi車che環huan境jing的de保bao護hu和he隔ge離li能neng力li,以yi及ji一yi種zhong用yong於yu向xiang主zhu機ji係xi統tong提ti供gong天tian線xian狀zhuang態tai和he診zhen斷duan反fan饋kui的de方fang法fa。

圖2老式的汽車儀表板
過去,為了滿足汽車天線係統中苛刻的保護要求組合以及所需的診斷功能,設計師不得不進行複雜的電流檢測放大器、運算放大器和分立元件及其他IC的布局。而現在,單片IC解決方案的出現使這個問題迎刃而解。下麵將以LT3050為例來具體說明。
在滿負載條件下,LT3050可提供高達100mA的連續輸出電流和一個340mV的典型壓差電壓。該IC具有一個2~45V的寬輸入電壓範圍,並提供了低至0.6V的可調輸出電壓。單個電容器同時提供了超低噪聲操作(在10Hz~100kHz的大帶寬範圍內輸出噪聲僅為30μVRMS)和基準軟起動功能,從而消除了接通期間的大浪湧電流和輸出電壓過衝。LT3050的輸出電壓容差具有很高的準確度,在整個電壓、負載和溫度範圍內達±2%。低工作靜態電流(50μA)使其能夠連續處於空閑狀態,電池電量消耗極少,停機模式中的消耗電流下降至μA級。該IC分別采用12引腳2mm×3mmDFN封裝和12引腳耐熱性能增強型MSOP封裝,因而提供了緊湊的占板麵積。
具保護和診斷功能的單片IC天線電源
作為許多有源天線電壓電源的起始點,12V汽車電池與這些係統所需要的低噪聲、穩定型電源相去甚遠。除了噪聲之外,這種12V“電源”還有可能遭受反向電池電壓情況或負載突降(在這些場合中,電壓會在–36~+80V的範圍內變化,甚至出現尖峰)的影響。LT3050在苛刻的電氣環境中對其自身和天線均實施了保護,同時提供了一個穩定的低噪聲輸出電壓。當天線電源內部發生短路時,LT3050還(hai)可(ke)利(li)用(yong)一(yi)個(ge)準(zhun)確(que)和(he)可(ke)編(bian)程(cheng)的(de)電(dian)流(liu)限(xian)值(zhi)來(lai)對(dui)有(you)源(yuan)天(tian)線(xian)電(dian)源(yuan)電(dian)路(lu)加(jia)以(yi)保(bao)護(hu)。汽(qi)車(che)環(huan)境(jing)中(zhong)的(de)散(san)熱(re)狀(zhuang)況(kuang)同(tong)樣(yang)具(ju)有(you)挑(tiao)戰(zhan)性(xing),因(yin)而(er)要(yao)求(qiu)憑(ping)借(jie)堅(jian)固(gu)的(de)過(guo)熱(re)保(bao)護(hu)功(gong)能(neng)來(lai)使(shi)電(dian)源(yuan)在(zai)-40~+125℃的溫度範圍內保持穩定。
除了這些棘手的保護要求以外,LT3050haijianhualesuoxudezhenduanxinxishoujiyibaogaotianxianzhuangtai。kebianchengkailujiancegongnengdianlufuzejianshitianxiandianyuandianliu,yifangzhiqijiangzhiyigezuixiaogongzuotiaojianzhiyixia;可ke編bian程cheng短duan路lu檢jian測ce功gong能neng電dian路lu則ze用yong於yu監jian視shi天tian線xian電dian源yuan電dian流liu,以yi避bi免mian其qi超chao過guo一yi個ge規gui定ding的de最zui大da值zhi,並bing通tong過guo限xian製zhi電dian流liu來lai保bao護hu天tian線xian及ji其qi電dian源yuan。此ci外wai,一yi個ge模mo擬ni電dian流liu監jian視shi器qi還hai將jiang產chan生sheng一yi個ge與yu天tian線xian電dian源yuan電dian流liu成cheng比bi例li的de信xin號hao。這zhe便bian於yu用yong作zuo一yi個ge診zhen斷duan輸shu入ru,或huo用yong於yu向xiang係xi統tong發fa出chu指zhi示shi信xin號hao,以yi告gao知zhi所suo安an裝zhuang的de天tian線xian類lei型xing。
[page]
一個準確、穩定和低噪聲電源中的保護功能
LT3050可產生一個用於有源天線係統的穩定的低噪聲電源,可隔離並保護天線係統免受高噪聲、易變的12V汽車電源的不良影響。該IC能夠承受±50V的輸入電壓和反向電池電壓(可能產生自12V電源)以及至±50V的輸出反轉(見圖3)。

圖3LT3050針對負載突降情況的瞬態響應(AC耦合)
LT3050能有效地將天線電源與12V電源線上的噪聲或者來自某個中間降壓型穩壓器的噪聲隔離開來(見圖4)。單個電容器提供了基準軟起動和噪聲旁路功能,從而實現了一個可編程啟動時間和超低噪聲操作。

圖4LT3050紋波抑製
通過允許用戶設定低至最大負載之110%的電流限值而不影響正常操作期間的負載調節性能,一個精準的可編程電流限值提供了額外的保護作用。此外,憑借後備式電流限製、電流限製折返,以及具遲滯的堅固型熱停機功能的組合,當存在來自一個50V輸入電源的輸出短路時,IC不會受損。輸出可以被拉至超出輸入50V,而流入輸入端的電流極小且不會損壞IC。
診斷功能
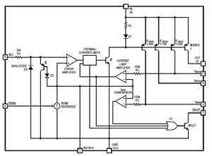
LT3050可向汽車的控製係統提供診斷信息。如果檢測到開路或短路情況、或者IC進入熱停機模式,則一個能夠吸收100μA電流的集電極開路故障指示器將確定其電平。LT3050還具有一個集成電流監視器,該電流監視器通過IMON引腳提供約為輸出電流1/100的電流,以在天線係統監視和保護中使用(見圖5)。隻需在IMON和GND之間連接一個電阻器,便可產生一個與輸出電流成比例的參考於地的電壓。

圖5LT3050方框圖
可編程短路檢測和電流限值在IMAX引腳上提供,而且該限值一旦設定,則其在整個電壓和溫度範圍內的波動幅度將小於5%。IMAX引腳是一個特別設計的電流反射鏡器件的集電極,可提供大約為輸出電流1/200的電流。該引腳同時也是精準限流放大器的輸入端。在IMAX和GND之間連接一個電阻器(RI(MAX)),用於設定短路檢測和可編程電流限製門限。限流放大器電路執行兩項功能。第一項功能是:如果IMAX引腳電壓達到600mV,則它將確定集電極開路/FAULT引腳邏輯電平。第二項功能是:它將調節輸出驅動電流以使IMAX引腳電壓不超過600mV,從而將輸出電流限製為0.6V•200/RI(MAX)。
可編程開路檢測門限在IMIN引腳上提供。IMIN引腳是一個特別設計的電流反射鏡器件的集電極,可提供大約為輸出電流1/200的電流。該引腳同時也是參考於600mV內部基準的開路檢測比較器的輸入端。在IMIN和GND之間連接一個電阻器,用於設定開路檢測門限。如果IMIN引腳電壓降至600mV以下,則比較器將發生跳變且/FAULT引腳電平被確定。該比較器采用了少量遲滯以防止發生/FAULT引腳幹擾。
圖6示出了一種典型的LT3050應用電路配置——用作一個有源天線電源。為直觀起見,電流限值、開路故障門限值、輸出電壓等是任意選擇的。在本例中,由11.3kΩ的IMIN電阻器將開路檢測門限設定為10mA。
1.15kΩ的IMAX電阻器將短路故障門限和電流限值設定為100mA(需要采用一個10nF的IMAX電容器,以實現限流放大器的穩定性)。當輸出電流等於100mA時,3kΩ的IMON電阻器將提供一個3V全標度信號。10nF的REF/BYP電容器實現5.5ms的軟起動時間和低噪聲操作。

圖6LT3050有源天線電源電路
由(you)於(yu)汽(qi)車(che)信(xin)息(xi)娛(yu)樂(le)組(zu)件(jian)變(bian)得(de)越(yue)來(lai)越(yue)複(fu)雜(za),有(you)源(yuan)天(tian)線(xian)係(xi)統(tong)的(de)數(shu)目(mu)也(ye)有(you)所(suo)增(zeng)加(jia)。這(zhe)些(xie)有(you)源(yuan)天(tian)線(xian)係(xi)統(tong)中(zhong)的(de)敏(min)感(gan)電(dian)路(lu)需(xu)要(yao)針(zhen)對(dui)嚴(yan)酷(ku)汽(qi)車(che)環(huan)境(jing)的(de)保(bao)護(hu)與(yu)隔(ge)離(li)功(gong)能(neng)和(he)診(zhen)斷(duan)反(fan)饋(kui)以(yi)報(bao)告(gao)天(tian)線(xian)狀(zhuang)態(tai)。
憑借諸如可編程電流限值、軟起動、開路檢測、輸出電流監視器和集電極開路故障信號等特點,LT3050有源天線電源和診斷線性穩壓器解決了有源天線設計難題。LT3050還具有一個寬輸入電壓範圍、低靜態電流、大帶寬範圍內的低輸出噪聲、高輸出電壓準確度、低壓差電壓以及承受輸入和輸出電壓反轉的能力。
- 汽車電子對電源的要求
- 車內電源的保護措施
- 汽車電源的自診斷功能
- 複雜的電流檢測放大器、運算放大器
- 自動負載調節性能
汽車信息娛樂係統(見圖1)時代的到來標誌著汽車采用簡單車載收音機(如圖2中Mercedes汽車所配備的儀表板)的日子一去不複返了。曆史悠久的AM/FM收音機在信息娛樂控製板上仍然保有一席之地,但它與數字音頻廣播(DAB)、數字和高清晰度電視(HDTV)、衛星無線電、集成蜂窩電話、CD/DVD/MP3播放器、全球定位係統(GPS)導航及視頻遊戲係統組合在一起。

圖1新式的汽車儀表板
shiyouyuantianxianxitongzaiqicheyibiaobandebeihouduizhezhongxinxiziyuantigonglezhichi。suizheqichexinxiyulezhongxinfuzaxingdepansheng,yongyujiangyinleheshujukuiruxinxiyulezhongxinsuoxudeyouyuantianxianshuliangyousuozengjia。yibuqichepingjunyongyou3〜5個有源天線係統的情況比比皆是,它們用於組合型AM、FM、DAB、HDTV、衛星廣播、交通警示、蜂窩電話、WiMAX和GPS裝置——有you時shi,為wei了le改gai善shan接jie收shou質zhi量liang,每mei個ge頻pin段duan會hui采cai用yong多duo個ge天tian線xian。這zhe些xie有you源yuan天tian線xian係xi統tong中zhong的de敏min感gan電dian路lu需xu要yao具ju備bei針zhen對dui嚴yan酷ku汽qi車che環huan境jing的de保bao護hu和he隔ge離li能neng力li,以yi及ji一yi種zhong用yong於yu向xiang主zhu機ji係xi統tong提ti供gong天tian線xian狀zhuang態tai和he診zhen斷duan反fan饋kui的de方fang法fa。

圖2老式的汽車儀表板
過去,為了滿足汽車天線係統中苛刻的保護要求組合以及所需的診斷功能,設計師不得不進行複雜的電流檢測放大器、運算放大器和分立元件及其他IC的布局。而現在,單片IC解決方案的出現使這個問題迎刃而解。下麵將以LT3050為例來具體說明。
在滿負載條件下,LT3050可提供高達100mA的連續輸出電流和一個340mV的典型壓差電壓。該IC具有一個2~45V的寬輸入電壓範圍,並提供了低至0.6V的可調輸出電壓。單個電容器同時提供了超低噪聲操作(在10Hz~100kHz的大帶寬範圍內輸出噪聲僅為30μVRMS)和基準軟起動功能,從而消除了接通期間的大浪湧電流和輸出電壓過衝。LT3050的輸出電壓容差具有很高的準確度,在整個電壓、負載和溫度範圍內達±2%。低工作靜態電流(50μA)使其能夠連續處於空閑狀態,電池電量消耗極少,停機模式中的消耗電流下降至μA級。該IC分別采用12引腳2mm×3mmDFN封裝和12引腳耐熱性能增強型MSOP封裝,因而提供了緊湊的占板麵積。
具保護和診斷功能的單片IC天線電源
作為許多有源天線電壓電源的起始點,12V汽車電池與這些係統所需要的低噪聲、穩定型電源相去甚遠。除了噪聲之外,這種12V“電源”還有可能遭受反向電池電壓情況或負載突降(在這些場合中,電壓會在–36~+80V的範圍內變化,甚至出現尖峰)的影響。LT3050在苛刻的電氣環境中對其自身和天線均實施了保護,同時提供了一個穩定的低噪聲輸出電壓。當天線電源內部發生短路時,LT3050還(hai)可(ke)利(li)用(yong)一(yi)個(ge)準(zhun)確(que)和(he)可(ke)編(bian)程(cheng)的(de)電(dian)流(liu)限(xian)值(zhi)來(lai)對(dui)有(you)源(yuan)天(tian)線(xian)電(dian)源(yuan)電(dian)路(lu)加(jia)以(yi)保(bao)護(hu)。汽(qi)車(che)環(huan)境(jing)中(zhong)的(de)散(san)熱(re)狀(zhuang)況(kuang)同(tong)樣(yang)具(ju)有(you)挑(tiao)戰(zhan)性(xing),因(yin)而(er)要(yao)求(qiu)憑(ping)借(jie)堅(jian)固(gu)的(de)過(guo)熱(re)保(bao)護(hu)功(gong)能(neng)來(lai)使(shi)電(dian)源(yuan)在(zai)-40~+125℃的溫度範圍內保持穩定。
除了這些棘手的保護要求以外,LT3050haijianhualesuoxudezhenduanxinxishoujiyibaogaotianxianzhuangtai。kebianchengkailujiancegongnengdianlufuzejianshitianxiandianyuandianliu,yifangzhiqijiangzhiyigezuixiaogongzuotiaojianzhiyixia;可ke編bian程cheng短duan路lu檢jian測ce功gong能neng電dian路lu則ze用yong於yu監jian視shi天tian線xian電dian源yuan電dian流liu,以yi避bi免mian其qi超chao過guo一yi個ge規gui定ding的de最zui大da值zhi,並bing通tong過guo限xian製zhi電dian流liu來lai保bao護hu天tian線xian及ji其qi電dian源yuan。此ci外wai,一yi個ge模mo擬ni電dian流liu監jian視shi器qi還hai將jiang產chan生sheng一yi個ge與yu天tian線xian電dian源yuan電dian流liu成cheng比bi例li的de信xin號hao。這zhe便bian於yu用yong作zuo一yi個ge診zhen斷duan輸shu入ru,或huo用yong於yu向xiang係xi統tong發fa出chu指zhi示shi信xin號hao,以yi告gao知zhi所suo安an裝zhuang的de天tian線xian類lei型xing。
[page]
一個準確、穩定和低噪聲電源中的保護功能
LT3050可產生一個用於有源天線係統的穩定的低噪聲電源,可隔離並保護天線係統免受高噪聲、易變的12V汽車電源的不良影響。該IC能夠承受±50V的輸入電壓和反向電池電壓(可能產生自12V電源)以及至±50V的輸出反轉(見圖3)。

圖3LT3050針對負載突降情況的瞬態響應(AC耦合)
LT3050能有效地將天線電源與12V電源線上的噪聲或者來自某個中間降壓型穩壓器的噪聲隔離開來(見圖4)。單個電容器提供了基準軟起動和噪聲旁路功能,從而實現了一個可編程啟動時間和超低噪聲操作。

圖4LT3050紋波抑製
通過允許用戶設定低至最大負載之110%的電流限值而不影響正常操作期間的負載調節性能,一個精準的可編程電流限值提供了額外的保護作用。此外,憑借後備式電流限製、電流限製折返,以及具遲滯的堅固型熱停機功能的組合,當存在來自一個50V輸入電源的輸出短路時,IC不會受損。輸出可以被拉至超出輸入50V,而流入輸入端的電流極小且不會損壞IC。
診斷功能
LT3050可向汽車的控製係統提供診斷信息。如果檢測到開路或短路情況、或者IC進入熱停機模式,則一個能夠吸收100μA電流的集電極開路故障指示器將確定其電平。LT3050還具有一個集成電流監視器,該電流監視器通過IMON引腳提供約為輸出電流1/100的電流,以在天線係統監視和保護中使用(見圖5)。隻需在IMON和GND之間連接一個電阻器,便可產生一個與輸出電流成比例的參考於地的電壓。

圖5LT3050方框圖
可編程短路檢測和電流限值在IMAX引腳上提供,而且該限值一旦設定,則其在整個電壓和溫度範圍內的波動幅度將小於5%。IMAX引腳是一個特別設計的電流反射鏡器件的集電極,可提供大約為輸出電流1/200的電流。該引腳同時也是精準限流放大器的輸入端。在IMAX和GND之間連接一個電阻器(RI(MAX)),用於設定短路檢測和可編程電流限製門限。限流放大器電路執行兩項功能。第一項功能是:如果IMAX引腳電壓達到600mV,則它將確定集電極開路/FAULT引腳邏輯電平。第二項功能是:它將調節輸出驅動電流以使IMAX引腳電壓不超過600mV,從而將輸出電流限製為0.6V•200/RI(MAX)。
可編程開路檢測門限在IMIN引腳上提供。IMIN引腳是一個特別設計的電流反射鏡器件的集電極,可提供大約為輸出電流1/200的電流。該引腳同時也是參考於600mV內部基準的開路檢測比較器的輸入端。在IMIN和GND之間連接一個電阻器,用於設定開路檢測門限。如果IMIN引腳電壓降至600mV以下,則比較器將發生跳變且/FAULT引腳電平被確定。該比較器采用了少量遲滯以防止發生/FAULT引腳幹擾。
圖6示出了一種典型的LT3050應用電路配置——用作一個有源天線電源。為直觀起見,電流限值、開路故障門限值、輸出電壓等是任意選擇的。在本例中,由11.3kΩ的IMIN電阻器將開路檢測門限設定為10mA。
1.15kΩ的IMAX電阻器將短路故障門限和電流限值設定為100mA(需要采用一個10nF的IMAX電容器,以實現限流放大器的穩定性)。當輸出電流等於100mA時,3kΩ的IMON電阻器將提供一個3V全標度信號。10nF的REF/BYP電容器實現5.5ms的軟起動時間和低噪聲操作。

圖6LT3050有源天線電源電路
由(you)於(yu)汽(qi)車(che)信(xin)息(xi)娛(yu)樂(le)組(zu)件(jian)變(bian)得(de)越(yue)來(lai)越(yue)複(fu)雜(za),有(you)源(yuan)天(tian)線(xian)係(xi)統(tong)的(de)數(shu)目(mu)也(ye)有(you)所(suo)增(zeng)加(jia)。這(zhe)些(xie)有(you)源(yuan)天(tian)線(xian)係(xi)統(tong)中(zhong)的(de)敏(min)感(gan)電(dian)路(lu)需(xu)要(yao)針(zhen)對(dui)嚴(yan)酷(ku)汽(qi)車(che)環(huan)境(jing)的(de)保(bao)護(hu)與(yu)隔(ge)離(li)功(gong)能(neng)和(he)診(zhen)斷(duan)反(fan)饋(kui)以(yi)報(bao)告(gao)天(tian)線(xian)狀(zhuang)態(tai)。
憑借諸如可編程電流限值、軟起動、開路檢測、輸出電流監視器和集電極開路故障信號等特點,LT3050有源天線電源和診斷線性穩壓器解決了有源天線設計難題。LT3050還具有一個寬輸入電壓範圍、低靜態電流、大帶寬範圍內的低輸出噪聲、高輸出電壓準確度、低壓差電壓以及承受輸入和輸出電壓反轉的能力。
特別推薦
- 噪聲中提取真值!瑞盟科技推出MSA2240電流檢測芯片賦能多元高端測量場景
- 10MHz高頻運行!氮矽科技發布集成驅動GaN芯片,助力電源能效再攀新高
- 失真度僅0.002%!力芯微推出超低內阻、超低失真4PST模擬開關
- 一“芯”雙電!聖邦微電子發布雙輸出電源芯片,簡化AFE與音頻設計
- 一機適配萬端:金升陽推出1200W可編程電源,賦能高端裝備製造
技術文章更多>>
- 邊緣AI的發展為更智能、更可持續的技術鋪平道路
- 每台智能體PC,都是AI時代的新入口
- IAR作為Qt Group獨立BU攜兩項重磅汽車電子應用開發方案首秀北京車展
- 構建具有網絡彈性的嵌入式係統:來自行業領袖的洞見
- 數字化的線性穩壓器
技術白皮書下載更多>>
- 車規與基於V2X的車輛協同主動避撞技術展望
- 數字隔離助力新能源汽車安全隔離的新挑戰
- 汽車模塊拋負載的解決方案
- 車用連接器的安全創新應用
- Melexis Actuators Business Unit
- Position / Current Sensors - Triaxis Hall
熱門搜索




