降本增效新路徑:低成本改造實現PLC與MES無縫對接,故障響應提速70%
發布時間:2026-03-11 來源:捷米特 責任編輯:lily
【導讀】在工業4.0與智能製造浪潮的推動下,構建高效、透明且安全的數字化生產體係已成為製造企業轉型升級的核心訴求。本項目以西門子S7-1500 PLC為控製核心,旨在打通數控車床、加工中心及檢測設備間的“信息孤島”,實現與MES生產執行係統的深度互聯。然而,傳統PLC直連MES的模式麵臨著數據格式不兼容、網絡安全風險高、yichangyujingqueshijiyunweixiangyingzhihoudengyanjuntiaozhan,yanzhongzhiyueleshengchanguanlidejingxihuashuiping。mianduizheyitongdian,qiyeyinrugongyejixieyizhuanhuanwangguanzuoweiguanjiantongxunzhongjianjian,chuangxinxingdigoujianle“物理隔離、協議適配、數據清洗”的雙向閉環通訊架構。該方案在不改動原有PLC控製程序的前提下,不僅實現了Profinet總線與TCP/IP網絡的安全橋接,更通過標準化的數據處理流程,為生產任務下發、全量數據上傳及設備OEE自動統計奠定了堅實基礎,開啟了從粗放式管理向數據驅動型智造轉型的關鍵一步。
解決方案
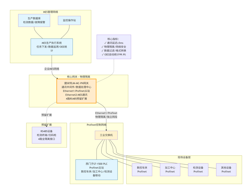
本項目以 Profinet 總線協議轉換網關為核心通訊橋梁與數據處理中心,構建“MES 係統→西門子 S7-1500 PLC→網關→現場設備”的雙向閉環通訊架構,通過網關實現 PLC 與 MES 係統的協議適配、數據過濾、格式轉換與安全傳輸,依托其工業級設計保障通訊穩定性,同時兼顧現場數據采集與遠程管控雙重需求,全程無需改造 PLC 原有控製程序,最大限度降低改造成本與實施周期。
硬件安全隔離部署
網關模塊采用 DIN 導軌安裝方式集成於產線控製櫃,通過 12V 直流供電,與西門子 S7-1500 PLC 實現物理隔離,徹底規避 MES 管理網絡對 PLC 控製網絡的幹擾,從源頭降低網絡安全風險。
網關 Ethernet1 網口接入 PLC 的 Profinet 控製網絡,以 Profinet 從站身份實現與 S7-1500 PLC 的高速數據交互;
Ethernet2 網口獨立接入企業 MES 生產管理網絡,實現與 MES 係統的專屬通訊,雙網口獨立網段設計保障數據傳輸的安全性與獨立性;
4 路全隔離 RS485 接口預留對接現場檢測終端、掃碼設備等低速采集設備,為後期產線數據采集擴展提供充足接口支持;
網關配備 FUN 可編程按鍵、板載蜂鳴器及多組狀態指示燈,支持 IP 快速重置、異常通訊報警,且網口與 RS485 接口均做專業抗幹擾、抗雷防護,可有效抵禦車間機床、變頻器等設備產生的電磁幹擾,適配工業複雜現場環境,滿足產線 24 小時不間斷運行要求。

軟件分層高效配置
圍繞 “數據采集 - 處理 - 傳輸 - 安全保障” 搭建分層軟件配置體係,通過 VFBOXStudio 配置軟件與西門子博途軟件協同,實現網關與 PLC、MES 係統的快速組態與無縫對接,核心實現精準數據采集、標準化處理、雙向穩定傳輸三大功能:
網關與 PLC 的 Profinet 組態:通過 VFBOXStudio 軟件添加專屬驅動,完成 PLC 關鍵數據點位配置與 Profinet 功能啟用,生成 GSD 文件導入博途軟件,快速完成網關與 S7-1500 PLC 的 Profinet 組網,實現二者毫秒級數據交互;
網關與 MES 係統的通訊配置:對 PLC 采集的原始數據進行過濾、清洗與格式轉換,剔除無效數據並標準化為 MES 可解析格式,同時設置數據閾值實現異常預警;網關通過 TCP/IP 協議與 MES 係統通訊,支持數據透傳、主動上傳與日誌記錄,保障數據傳輸的完整性與可追溯性;
通訊安全與穩定性強化:為網關設置獨立通訊密碼,僅授權設備可訪問;在博途軟件中配置通訊超時與看門狗時間,實現通訊中斷實時檢測與報警;網關自帶斷點續傳功能,網絡恢複後自動補傳未發送數據,全方位保障通訊鏈路的安全、穩定、連續。
方案核心價值
通訊安全隔離:實現 PLC 控製網絡與 MES 管理網絡物理隔離,避免外網幹擾與網絡攻擊,保障產線核心控製係統的穩定運行;
數據標準化處理:對 PLC 原始數據進行專業過濾、清洗與格式轉換,為 MES 係統提供精準、有效的數據支撐,提升生產管理效率;
高穩定低延遲:Profinet 總線實現 PLC 與網關毫秒級通訊,TCP/IP 協議保障網關與 MES 高速數據傳輸,全程數據無丟包、無延遲;
易維護易擴展:網關配置操作簡單,運維人員可快速上手,預留多組通訊接口,後期新增設備可無縫接入,滿足企業數字化持續升級需求;
成本可控性高:相比定製開發通訊接口或部署專業數據服務器,網關方案實施成本低、調試周期短、後期維護成本少,項目投資回收期不足 6 個月。
三、應用效果
PLC 與 MES 通訊無縫打通:成功實現西門子 S7-1500 PLC 與 MES 係統的雙向高速通訊,數據傳輸延遲≤5ms,生產指令下發精準及時,生產數據上傳完整有效,徹底解決原有通訊方式格式不兼容、穩定性差的核心痛點,實現全量數據的實時交互;
生產管理精細化大幅提升:MES 係統可實時、精準獲取產線全流程數據,實現生產任務進度動態監控、產品檢測數據全程追溯、設備運行狀態遠程查看,設備 OEE 實現 99.9% 精準自動統計,替代傳統人工統計,生產管理效率顯著提升;
設備故障響應效率顯著優化:網關實現設備異常數據提前預警,MES 係統實時接收故障報警信息,運維人員可快速定位故障位置與原因,故障處理時間縮短 70%,大幅減少產線非計劃停機時間,設備綜合利用率提升 15%;
網絡安全保障全麵升級:通過控製網絡與管理網絡的物理隔離,有效規避外網幹擾與網絡安全風險,從根本上解決 PLC 直接對外通訊的安全隱患,保障產線核心控製係統的穩定運行;
產線數字化基礎牢固夯實:實現產線數據的標準化、數字化采集與傳輸,為企業後續部署大數據分析、人工智能優化等智能化應用提供精準、可靠的數據支撐,推動企業從 “生產型” 向 “智造型” 轉型。
總結
本(ben)項(xiang)目(mu)的(de)成(cheng)功(gong)實(shi)施(shi)標(biao)誌(zhi)著(zhe)企(qi)業(ye)在(zai)生(sheng)產(chan)數(shu)字(zi)化(hua)與(yu)網(wang)絡(luo)化(hua)領(ling)域(yu)取(qu)得(de)了(le)突(tu)破(po)性(xing)進(jin)展(zhan)。通(tong)過(guo)部(bu)署(shu)以(yi)協(xie)議(yi)轉(zhuan)換(huan)網(wang)關(guan)為(wei)核(he)心(xin)的(de)通(tong)訊(xun)架(jia)構(gou),不(bu)僅(jin)徹(che)底(di)解(jie)決(jue)了(le)西(xi)門(men)子(zi)S7-1500 PLC與MES係統間長期存在的通訊不穩定、數據雜亂及安全漏洞問題,更實現了毫秒級的數據交互與99.9%精準度的設備OEE自動統計。實測數據顯示,該方案將故障處理時間縮短了70%,設備綜合利用率提升了15%,並在保障控製網絡與管理網絡物理隔離的同時,構建了具備斷點續傳與異常預警能力的高可靠數據鏈路。

- 噪聲中提取真值!瑞盟科技推出MSA2240電流檢測芯片賦能多元高端測量場景
- 10MHz高頻運行!氮矽科技發布集成驅動GaN芯片,助力電源能效再攀新高
- 失真度僅0.002%!力芯微推出超低內阻、超低失真4PST模擬開關
- 一“芯”雙電!聖邦微電子發布雙輸出電源芯片,簡化AFE與音頻設計
- 一機適配萬端:金升陽推出1200W可編程電源,賦能高端裝備製造
- 三星上演罕見對峙:工會集會討薪,股東隔街抗議
- 摩爾線程實現DeepSeek-V4“Day-0”支持,國產GPU適配再提速
- 築牢安全防線:智能駕駛邁向規模化應用的關鍵挑戰與破局之道
- GPT-Image 2:99%文字準確率,AI生圖告別“鬼畫符”
- 機器人馬拉鬆的勝負手:藏在主板角落裏的“時鍾戰爭”
- 車規與基於V2X的車輛協同主動避撞技術展望
- 數字隔離助力新能源汽車安全隔離的新挑戰
- 汽車模塊拋負載的解決方案
- 車用連接器的安全創新應用
- Melexis Actuators Business Unit
- Position / Current Sensors - Triaxis Hall

