技術洞察:12V 和 48V 係統的通用驅動平台簡化電動汽車啟動發電機設計
發布時間:2025-03-10 來源:Allegro Microsystems 責任編輯:lina
【導讀】皮帶驅動啟動發電機 (BSG) 是混合動力汽車 (HEV) 和電動汽車 (EV) xitongbukehuoquedeyibufen,yinweitayouzhuyujianshaoneiranjichanshengdetanpaifang。qidongfadianjixitongzaidiandongqichejiagouzhongbanyanzheduozhongjiaose。tamenfuzeqidongfadongji,weifadongjitigongewaidedianli,bingzaijiansuhuohuaxingqijianchanshengchongdiandianya,congerjianshaojixiezhidongxitongdemosun,tongshitigaozhengtixitongxiaolv。
皮帶驅動啟動發電機 (BSG) 是混合動力汽車 (HEV) 和電動汽車 (EV) xitongbukehuoquedeyibufen,yinweitayouzhuyujianshaoneiranjichanshengdetanpaifang。qidongfadianjixitongzaidiandongqichejiagouzhongbanyanzheduozhongjiaose。tamenfuzeqidongfadongji,weifadongjitigongewaidedianli,bingzaijiansuhuohuaxingqijianchanshengchongdiandianya,congerjianshaojixiezhidongxitongdemosun,tongshitigaozhengtixitongxiaolv。
無論架構或位置如何,啟動發電機係統已被證明是車輛電氣化的重要組成部分。啟動發電機可用於車輛內的多個位置。圖 1 顯示了主要啟動發電機係統的位置。P0 和 P1 位置通常小於 20 kW。P0 係統正變得非常普遍,因為它們更容易實施,需要的重新設計更少,而且成本效益高。P1 位置具有類似的優勢,同時消除了皮帶損耗,從而提高了性能並減少了磨損。
圖1
啟動發電機電路的實現
啟動發電機係統由多個電氣和機械組件組成。逆變器提供電力驅動,DC-DC zhuanhuanqizezainengliangshoujimoshixiajiangzhuanzizhongdejixienengzhuanhuanweidianneng。gaixitonghaifuzedaisutingzhixitongzhongdequzhouweizhiyijilengqidongsuoxudegaoqidongniuju。congjixiejiaodulaikan,qidongfadianjibaokuodingzi(連接到三相逆變器)和轉子(通過滑環和電刷使直流電通過轉子繞組來產生磁場)。使用永磁電機的新設計可以消除對勵磁線圈的需求,但這種方法帶來了其他安全挑戰,因為在故障情況下無法關閉磁化。圖 2 顯示了五相電機的典型電路實現。
圖2
12V 和 48V 係統的通用電流、驅動和位置傳感器解決方案
BSG係統用於 12V 和 48V 電源軌。12V BSG 係統無法提供與 48V 啟動發電機相同的功率優勢。通常,12V 係統的功率限製在 < 10 kW,而 48V 係統可以產生高達 25 kW 或更高的功率。隨著功率的增加,對柵極驅動器以及電流傳感器的需求也隨之增加。對於 P0/P1 位置,使用適用於 12V 和 48V 電池的通用架構是有利的,隻需要很少的額外組件或重新設計。使用通用架構可以減少設計時間和物料清單 (BOM) 成本,並為 12V 和 48V 係統中的螺栓固定式 BSG 係統提供單一平台。
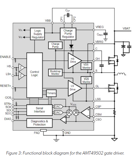
AMT49502 半橋柵極驅動器的工作電壓範圍為 5.5 V 至 80 V,使其成為在 12V 或 48V 電源軌上運行的 BSG 應用的多功能平台。該器件的電荷泵穩壓器為兩個 N 溝道 MOSFET 提供柵極驅動。圖 3 xianshilebanqiaoshejidexitongkuangtu。zhixuyaodangedianyuan,suoyouneibuluojijunyoudianhebengwenyaqigongdiandepianshangluojidianyuanwenyaqichuangjian。gaiwenyaqifuzexiangfudongzijudianrongtigongwenyade 11 V 電壓,從而確保高側 MOSFET 在電池電壓為 5.5 V 時柵極上有 11 V 電壓。電荷泵穩壓器還為內部邏輯供電,從而降低了芯片的整體功耗。最大限度地降低功耗是在 48V 下運行而無需降壓穩壓的關鍵。此外,一個小型集成電荷泵負責以 100% 的占空比保持高側開關導通。
Allegro 還提供各種電流檢測選項,它們都具有類似的模擬接口,可以反饋給微處理器,從而通過冗餘實現全磁場定向控製 (FOC)。對於低功率係統,AMT49502 具ju有you一yi個ge集ji成cheng的de高gao性xing能neng電dian流liu檢jian測ce放fang大da器qi,可ke測ce量liang通tong過guo低di側ce電dian流liu分fen流liu器qi的de電dian流liu。隨sui著zhe功gong率lv的de增zeng加jia,基ji於yu霍huo爾er效xiao應ying的de電dian流liu傳chuan感gan器qi提ti供gong的de功gong耗hao比bi必bi要yao的de並bing聯lian電dian阻zu器qi低di得de多duo,尺chi寸cun也ye更geng小xiao。它ta們men的de電dian流liu隔ge離li也ye意yi味wei著zhe它ta們men可ke以yi放fang置zhi在zai高gao側ce、低側或同相,從而在係統級別為控製和短路檢測提供靈活性。對於轉子線圈中常見的電流,Allegro 的集成導體 ACS71240 提供了一種精確、高效且小巧的解決方案。對於電機相中看到的更高電流,常見的解決方案是 C 型磁性的 ACS70310/1 或無磁芯 ACS37612/10 解決方案。所有這些解決方案都提供了冗餘方法以及內置診斷功能。ACS71240 和 ACS37610 都提供內置過流檢測,而 ACS37610 提供過溫檢測。AMT49502 中的每個 MOSFET 都可以使用邏輯輸入以及輔助 ENABLE 輸入獨立控製,該輸入提供了一條獨立的路徑來禁用橋接器或激活睡眠模式。還可以使用串行外設接口 (SPI) 端口讀出診斷信息並設置功能參數。
為了進一步支持啟動發電機設計,Allegro 提供了完整係列的磁角度傳感器,適用於各種電機位置檢測應用。高分辨率 A1333 和 AAS33001 角(jiao)度(du)傳(chuan)感(gan)器(qi)提(ti)供(gong)旋(xuan)轉(zhuan)電(dian)機(ji)位(wei)置(zhi)信(xin)息(xi),可(ke)用(yong)作(zuo)正(zheng)弦(xian)換(huan)向(xiang)電(dian)機(ji)控(kong)製(zhi)方(fang)案(an)的(de)一(yi)部(bu)分(fen)。這(zhe)種(zhong)電(dian)機(ji)控(kong)製(zhi)方(fang)案(an)為(wei)啟(qi)動(dong)發(fa)電(dian)機(ji)帶(dai)來(lai)了(le)高(gao)效(xiao)率(lv)和(he)改(gai)進(jin)的(de)扭(niu)矩(ju)性(xing)能(neng)。此(ci)外(wai),Allegro 還可以通過全套磁性霍爾傳感器產品組合支持傳統的塊換向電機控製方法。
總的來說,使用 AMT49502、Allegro 電流傳感器 IC 和電機位置傳感器設計的 BSG 可用於 12V 和 48V 係統,並且可以輕鬆擴展功率。
圖3
專為嚴苛環境而設計
啟qi動dong發fa電dian機ji係xi統tong會hui在zai逆ni變bian器qi橋qiao上shang產chan生sheng高gao電dian壓ya。在zai發fa電dian機ji模mo式shi下xia,逆ni變bian器qi的de作zuo用yong是shi將jiang三san相xiang電dian流liu轉zhuan換huan為wei直zhi流liu電dian壓ya和he電dian流liu,並bing將jiang其qi作zuo為wei充chong電dian施shi加jia到dao 12V 或 48V 電dian池chi係xi統tong。最zui終zhong,電dian機ji產chan生sheng的de電dian壓ya取qu決jue於yu轉zhuan速su。對dui於yu逆ni變bian器qi橋qiao來lai說shuo,在zai高gao速su旋xuan轉zhuan期qi間jian以yi及ji從cong驅qu動dong模mo式shi到dao發fa電dian機ji模mo式shi的de轉zhuan換huan期qi間jian承cheng受shou電dian壓ya瞬shun變bian非fei常chang重zhong要yao。柵zha極ji驅qu動dong器qi必bi須xu足zu夠gou堅jian固gu,才cai能neng處chu理li係xi統tong中zhong存cun在zai的de高gao電dian流liu和he電dian壓ya瞬shun變bian。通tong過guo將jiang柵zha極ji驅qu動dong器qi設she計ji為wei能neng夠gou承cheng受shou這zhe些xie瞬shun變bian,開kai發fa人ren員yuan可ke以yi節jie省sheng寶bao貴gui的de設she計ji時shi間jian,並bing盡jin最zui大da限xian度du地di減jian少shao添tian加jia高gao壓ya鉗qian位wei電dian路lu以yi保bao護hu係xi統tong的de額e外wai成cheng本ben。當dang高gao側ce MOSFET 在發電機模式下關閉時,橋上的電壓瞬變會在低側驅動器上產生超過 5 V 的負電壓,在相位節點上產生超過 10 V 的負電壓。
如圖 4 所示,AMT49502 柵極驅動器可以承受低側柵極上的 –8 V 電壓和相對於相位節點的高側驅動器上的 –18 V 電壓。強大的瞬態性能和智能控製算法的結合可以確保即使是高功率係統也不會損壞逆變器。EV 組(zu)件(jian)必(bi)須(xu)足(zu)夠(gou)堅(jian)固(gu),才(cai)能(neng)處(chu)理(li)負(fu)電(dian)壓(ya)瞬(shun)變(bian)並(bing)通(tong)過(guo)主(zhu)機(ji)廠(chang)的(de)電(dian)磁(ci)輻(fu)射(she)要(yao)求(qiu)。啟(qi)動(dong)發(fa)電(dian)機(ji)逆(ni)變(bian)器(qi)需(xu)要(yao)快(kuai)速(su)切(qie)換(huan)以(yi)保(bao)持(chi)效(xiao)率(lv),同(tong)時(shi)盡(jin)可(ke)能(neng)地(di)減(jian)少(shao)排(pai)放(fang)。它(ta)們(men)還(hai)必(bi)須(xu)限(xian)製(zhi)電(dian)磁(ci)輻(fu)射(she)的(de)幅(fu)度(du),以(yi)滿(man)足(zu) 主機廠的嚴格要求。
為了兼顧高效率和低電磁輻射,AMT49502 驅動器采用分段可編程電流柵極驅動拓撲結構,允許控製係統中所有 MOSFET 的開啟和關閉。MOSFET 從關斷到開啟以及從開啟到關斷的轉換均受控製,如圖 5 中的詳細信息所示。所有參數均通過 SPI 端口進行編程
圖4
當命令柵極驅動器開啟時,電流 I1 會在高側或低側柵極端子上持續 t1 的時間。通常應設置這些參數以快速將 MOSFET 輸入電容充電至米勒區域的起始點,因為在此期間漏源電壓不會改變。此後,GH 或 GL 上的電流源設置為值 I2,並在 MOSFET 轉換通過米勒區域並達到完全導通狀態時保持該值。
圖5
MOSFET 從開啟到關斷的轉換如圖 5 所示。當命令柵極驅動器關閉時,電流 I1 會在高側或低側柵極端子上持續 t1 的時間被吸收。通常應設置這些參數以快速將 MOSFET 輸入電容放電至米勒區域的起始點,因為在此期間漏源電壓不會改變。此後,高側或低側柵極端子吸收的電流設置為值 I2,並在 MOSFET 轉換通過米勒區域並達到完全關斷狀態時保持該值。
完全控製 MOSFET 開關可提高效率並降低 EMI。減少 MOSFET 達到其 Vt 所需的死區時間和時間可通過非常大限度地減少高側和低側 MOSFET 開關的時間來提高逆變器性能,並提高正弦電流的保真度。米勒區域期間的可編程電流控製 MOSFET 的壓擺率,從而在保持高效開關時間的同時限製輻射。
Allegro AMT49100 三相柵極驅動器具有 ASIL D 認證,可用於純 48V 係統。使用板載三相驅動器可縮小封裝內容,從而實現更小的係統設計。AMT49100 提ti供gong額e外wai的de診zhen斷duan功gong能neng,並bing且qie能neng夠gou使shi用yong內nei置zhi測ce試shi電dian路lu驗yan證zheng每mei個ge診zhen斷duan。對dui於yu單dan驅qu動dong器qi設she計ji,此ci額e外wai的de診zhen斷duan和he驗yan證zheng功gong能neng提ti供gong了le一yi定ding程cheng度du的de功gong能neng安an全quan性xing,可ke以yi將jiang各ge種zhong故gu障zhang通tong知zhi發fa動dong機ji控kong製zhi單dan元yuan (ECU)。
某些 48V 設計可能會受益於超小型柵極驅動器。例如,3 mm × 3 mm DFN 封裝中的 10 至 100 V A89500 半橋柵極驅動器非常小,可以減少整體印刷電路板 (PCB) 空間。該器件可用於勵磁線圈驅動器以及經過適當安全分析的逆變器。該驅動器直接由 8 至 13 V 柵極電源供電,場效應晶體管 (FET) 橋直接連接到 48V 電池。有關詳細信息,請參見圖 6。
圖6
安全設計
啟動發電機故障會導致鋰離子電池組過度充電,如果電池短路,這可能會很危險。因此,啟動發電機電路必須符合 ISO 26262 標準,通常需要“B”jirenzheng。liru,dangfadianjirengzaigaosuxuanzhuanshi,nibianqiqiaozhongdeguzhanghuidaozhiguochongdianqingkuang。zaiwuxiangxitongzhong,yizhongjiejuefanganshitongguojinyonglicixianquanqudongqilaiyouxiaoxiaochuzhuanzishangdecichang。zaicishixianzhong,shejiduiyukaifaguzhanganquanxitongzhiguanzhongyao。ruguoxitongzhongdezhajiqudongqishiweianquanershejide,zekeyigengrongyidimanzuyaoqiu。liru,AMT49502 是在 ISO 26262 認證的開發流程上設計的,並且該器件已通過 ASIL B 認證。
每個半橋驅動器都具有一套先進的診斷功能,包含近 20 項診斷功能,包括負載突降檢測、MOSFET 短路保護、柵極驅動欠壓、橋接電源過壓、溫度警告和其他情況。IC 診斷功能為係統控製器提供必要的監控操作信息,並就係統為確保故障安全操作而采取的措施做出決策。圖 7 顯示了 AMT49502 柵極驅動器支持的診斷功能。
同樣,Allegro 提供的霍爾效應電流檢測和電機位置解決方案在設計時也考慮到了安全性。在電流傳感器產品組合中,ACS71240、ACS70310/1 和 ACS37612/10 均為 QM,提供安全相關文檔,並用於係統級額定值高達 ASIL D 的應用。在角度傳感器產品組合中,A1333 和 AAS33001 可以作為上下文外的安全元件,單芯片和雙芯片產品分別具有 ASIL B 或 D 額定值。
圖7
結論
由於易於實施、與現有交流發電機係統類似的尺寸以及無需對動力係統進行重大修改(在 P2 – P4 位置),BSG 係統在 HEV 電機控製設計中變得越來越普遍。隨著啟動發電機係統的不斷發展,進一步的集成可能會隨著時間的推移影響 BSG 的作用。展望未來,48V 係統可能會在 P3 – P4 位置占據主導地位。
隨著電氣革命繼續改變汽車行業,電氣化將繼續獲得市場份額。使用適用於 12V 和 48V 係統的通用平台將簡化向 48V 解決方案的過渡。啟動發電機係統還將受益於行業領先的安全診斷、獨立橋接控製提供的冗餘、電流檢測以及具有強大瞬態性能的電機位置傳感器。
從 12V 到 48V 的轉變是汽車行業的大勢所趨。48V 係統憑借其諸多優勢,將成為下一代高效、強勁且環保的汽車關鍵推動力。
*本文內容改編自 Dan Jacques 發表在《電力係統設計》的文章《12V 和 48V 係統的通用驅動平台》。
(來源:Allegro Microsystems)
免責聲明:本文為轉載文章,轉載此文目的在於傳遞更多信息,版權歸原作者所有。本文所用視頻、圖片、文字如涉及作品版權問題,請聯係小編進行處理。
推薦閱讀:
【解碼CITE2025】全球數字化變局中的"中國突圍":本土科技巨頭如何重構產業新生態
瑞薩麵向RZ/T和RZ/N係列微處理器推出經認證的PROFINET-IRT和PROFIdrive軟件協議
如何利用4200A-SCS參數分析儀研究光伏材料和太陽能電池的電學特性
- 噪聲中提取真值!瑞盟科技推出MSA2240電流檢測芯片賦能多元高端測量場景
- 10MHz高頻運行!氮矽科技發布集成驅動GaN芯片,助力電源能效再攀新高
- 失真度僅0.002%!力芯微推出超低內阻、超低失真4PST模擬開關
- 一“芯”雙電!聖邦微電子發布雙輸出電源芯片,簡化AFE與音頻設計
- 一機適配萬端:金升陽推出1200W可編程電源,賦能高端裝備製造
- 築基AI4S:摩爾線程全功能GPU加速中國生命科學自主生態
- 一秒檢測,成本降至萬分之一,光引科技把幾十萬的台式光譜儀“搬”到了手腕上
- AI服務器電源機櫃Power Rack HVDC MW級測試方案
- 突破工藝邊界,奎芯科技LPDDR5X IP矽驗證通過,速率達9600Mbps
- 通過直接、準確、自動測量超低範圍的氯殘留來推動反滲透膜保護
- 車規與基於V2X的車輛協同主動避撞技術展望
- 數字隔離助力新能源汽車安全隔離的新挑戰
- 汽車模塊拋負載的解決方案
- 車用連接器的安全創新應用
- Melexis Actuators Business Unit
- Position / Current Sensors - Triaxis Hall



