由電流源/鏡子驅動的 LED 燈串
發布時間:2023-02-16 責任編輯:lina
【導讀】運算放大器具有“雙重”負反饋(因為 M2 在同相輸入端反轉信號)。R1 和 R2 兩端的電壓降相等,使 LED 驅動器電流減半。MOSFET M2 以恒定的源漏電壓工作(等於 V GS1 + V GS2 ) 而M1吸收了兩個串的電壓降的不匹配,即使在LED短路的情況下也是如此。
圖 1中的設計理念是一個精密電流鏡,用於驅動兩串五個白光 LED。

圖1 驅動兩個 LED 串的電流源/鏡像
運算放大器具有“雙重”負反饋(因為 M2 在同相輸入端反轉信號)。R1 和 R2 兩端的電壓降相等,使 LED 驅動器電流減半。MOSFET M2 以恒定的源漏電壓工作(等於 V GS1 + V GS2 ) 而M1吸收了兩個串的電壓降的不匹配,即使在LED短路的情況下也是如此。
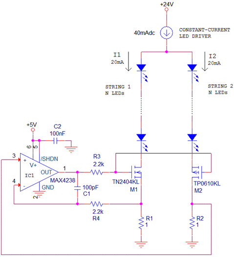
為了保護 LED 燈串免受其中一個燈串開路導致的過流,您可以添加兩個二極管和一個晶體管,如圖 2所示, 並在我之前的設計理念“保護功率 LED 燈串免受過流”中進行了描述。

圖2 防開路保護
電容器 C1 以及電阻器 R3 和 R4 確保運算放大器的穩定性。R1 和 R2 兩端的壓降必須適當大於偏移量運算放大器的電壓,以在劃分 LED 驅動器電流時實現良好的精度。電流比 I1:I2 僅等於電阻比 R1:R2。
該電路還適用於驅動功率 LED。在這種情況下,您應該使用具有低閾值電壓的 MOSFET 來限製功耗,或者您可以用一對互補的 BJT 替換它們。
免責聲明:本文為轉載文章,轉載此文目的在於傳遞更多信息,版權歸原作者所有。本文所用視頻、圖片、文字如涉及作品版權問題,請聯係小編進行處理。
推薦閱讀:
具備“通信+傳感”性能,B5G/6G時代,太赫茲波備受期待!
- 噪聲中提取真值!瑞盟科技推出MSA2240電流檢測芯片賦能多元高端測量場景
- 10MHz高頻運行!氮矽科技發布集成驅動GaN芯片,助力電源能效再攀新高
- 失真度僅0.002%!力芯微推出超低內阻、超低失真4PST模擬開關
- 一“芯”雙電!聖邦微電子發布雙輸出電源芯片,簡化AFE與音頻設計
- 一機適配萬端:金升陽推出1200W可編程電源,賦能高端裝備製造
- 算力爆發遇上電源革新,大聯大世平集團攜手晶豐明源線上研討會解鎖應用落地
- 築基AI4S:摩爾線程全功能GPU加速中國生命科學自主生態
- 一秒檢測,成本降至萬分之一,光引科技把幾十萬的台式光譜儀“搬”到了手腕上
- AI服務器電源機櫃Power Rack HVDC MW級測試方案
- 突破工藝邊界,奎芯科技LPDDR5X IP矽驗證通過,速率達9600Mbps
- 車規與基於V2X的車輛協同主動避撞技術展望
- 數字隔離助力新能源汽車安全隔離的新挑戰
- 汽車模塊拋負載的解決方案
- 車用連接器的安全創新應用
- Melexis Actuators Business Unit
- Position / Current Sensors - Triaxis Hall



