為什麼使用雙極性晶體管驅動功率LED
發布時間:2023-02-07 責任編輯:lina
【導讀】大功率LED燈串(例如汽車前燈中用的燈串)要求電流恒定,也就是無論環境溫度和輸入電壓如何波動變化,電流都保持穩定。電流穩定可以確保LED燈串的亮度水平恒定,有助於延長其工作壽命。驅動功率LED有幾種解決方案。較完善的分立式方案是將精密並聯穩壓器和功率雙極性晶體管組合,采用電流吸收器配置。
大功率LED燈串(例如汽車前燈中用的燈串)要求電流恒定,也就是無論環境溫度和輸入電壓如何波動變化,電流都保持穩定。電流穩定可以確保LED燈串的亮度水平恒定,有助於延長其工作壽命。驅動功率LED有幾種解決方案。較完善的分立式方案是將精密並聯穩壓器和功率雙極性晶體管組合,采用電流吸收器配置。

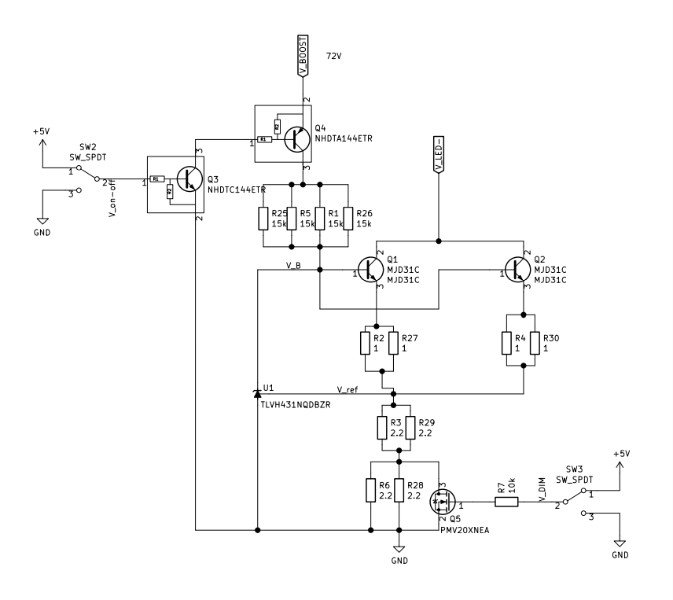
分立式LED驅動電路圖
在升壓轉換器的輸出級使用線性調節,可將24 V電源電壓轉換為72 V,為兩個並聯的LED燈串提供所需的高電壓。兩個並聯的100 V NPN晶(jing)體(ti)管(guan)的(de)基(ji)極(ji)端(duan)子(zi)使(shi)用(yong)可(ke)調(tiao)精(jing)度(du)並(bing)聯(lian)穩(wen)壓(ya)器(qi)控(kong)製(zhi),使(shi)其(qi)在(zai)線(xian)性(xing)區(qu)域(yu)內(nei)工(gong)作(zuo)。反(fan)饋(kui)回(hui)路(lu)中(zhong)的(de)電(dian)阻(zu)決(jue)定(ding)負(fu)載(zai)電(dian)流(liu)的(de)大(da)小(xiao),因(yin)此(ci)最(zui)亮(liang)工(gong)作(zuo)模(mo)式(shi)下(xia)的(de)總(zong)電(dian)流(liu)消(xiao)耗(hao)為(wei)1 A。
使用BJT穩定可靠地工作
通過使用紅外攝像機檢查電路(圖2),可以看到即使在最亮設置下,BJT的溫度也遠遠低於最大允許上限。與集成式解決方案相比,這種分立式方案還為PCB上的散熱管理提供了更多的靈活性。當輸入電壓波動為1 V時,LED燈串的亮度和溫度不會發生變化,表明該解決方案具有穩健性。即使環境溫度攀升到50 ℃,電路仍能可靠運行。

PCB和使用紅外攝像機得到的熱圖像
采用DPAK封裝,熱性能出色
Nexperia的MJD係列功率雙極性晶體管采用DPAK封裝,具有出色的熱功耗,非常適合此應用。該解決方案使用兩個符合汽車標準的MJD31C大功率100 V 3 A NPN雙極晶體管,但對於需要更精密線性穩壓器的應用,則可用增益更高的MJD31CH-Q替代MJD31CA。

這些器件的基極電流均由TLVH431 A級精密並聯穩壓器控製,最大灌電流達到70 mA。在輸出級進行線性調節的另一個優點是不會引入額外的電磁幹擾(EMI),這也是汽車環境中的一個關鍵考慮因素。

可持續運行
在大功率LED燈串中實現穩健持續運行,要求無論溫度和輸入電壓如何波動變化,電流都能保持穩定。分立式高電壓電流吸收器拓撲使用Nexperia的MJD係列功率雙極性晶體管以及精密TLVH並聯穩壓器,以高性價比的簡單解決方案來確保LED亮度恒定。
(來源:Nexperia,作者 Nima Lotfi,應用工程師)
免責聲明:本文為轉載文章,轉載此文目的在於傳遞更多信息,版權歸原作者所有。本文所用視頻、圖片、文字如涉及作品版權問題,請聯係小編進行處理。
推薦閱讀:
- 噪聲中提取真值!瑞盟科技推出MSA2240電流檢測芯片賦能多元高端測量場景
- 10MHz高頻運行!氮矽科技發布集成驅動GaN芯片,助力電源能效再攀新高
- 失真度僅0.002%!力芯微推出超低內阻、超低失真4PST模擬開關
- 一“芯”雙電!聖邦微電子發布雙輸出電源芯片,簡化AFE與音頻設計
- 一機適配萬端:金升陽推出1200W可編程電源,賦能高端裝備製造
- 算力爆發遇上電源革新,大聯大世平集團攜手晶豐明源線上研討會解鎖應用落地
- 築基AI4S:摩爾線程全功能GPU加速中國生命科學自主生態
- 一秒檢測,成本降至萬分之一,光引科技把幾十萬的台式光譜儀“搬”到了手腕上
- AI服務器電源機櫃Power Rack HVDC MW級測試方案
- 突破工藝邊界,奎芯科技LPDDR5X IP矽驗證通過,速率達9600Mbps
- 車規與基於V2X的車輛協同主動避撞技術展望
- 數字隔離助力新能源汽車安全隔離的新挑戰
- 汽車模塊拋負載的解決方案
- 車用連接器的安全創新應用
- Melexis Actuators Business Unit
- Position / Current Sensors - Triaxis Hall





