節能型螺線管驅動器設計
發布時間:2022-12-06 責任編輯:lina
【導讀】螺luo線xian管guan既ji可ke作zuo為wei換huan能neng器qi,也ye可ke用yong作zuo繼ji電dian器qi,是shi一yi種zhong廣guang泛fan應ying用yong的de綜zong合he性xing機ji電dian元yuan件jian,如ru今jin已yi在zai大da多duo數shu汽qi車che中zhong用yong來lai調tiao整zheng液ye壓ya油you流liu過guo自zi動dong變bian速su器qi的de流liu量liang,或huo用yong於yu操cao縱zong為wei啟qi動dong發fa動dong機ji供gong能neng的de大da電dian流liu開kai關guan。本ben文wen中zhong討tao論lun螺luo線xian管guan的de內nei部bu架jia構gou,概gai述shu控kong製zhi螺luo線xian管guan裝zhuang置zhi的de應ying用yong電dian路lu,並bing係xi統tong介jie紹shao了le節jie電dian型xing驅qu動dong器qi的de設she計ji要yao領ling。
摘要
螺luo線xian管guan既ji可ke作zuo為wei換huan能neng器qi,也ye可ke用yong作zuo繼ji電dian器qi,是shi一yi種zhong廣guang泛fan應ying用yong的de綜zong合he性xing機ji電dian元yuan件jian,如ru今jin已yi在zai大da多duo數shu汽qi車che中zhong用yong來lai調tiao整zheng液ye壓ya油you流liu過guo自zi動dong變bian速su器qi的de流liu量liang,或huo用yong於yu操cao縱zong為wei啟qi動dong發fa動dong機ji供gong能neng的de大da電dian流liu開kai關guan。本ben文wen中zhong討tao論lun螺luo線xian管guan的de內nei部bu架jia構gou,概gai述shu控kong製zhi螺luo線xian管guan裝zhuang置zhi的de應ying用yong電dian路lu,並bing係xi統tong介jie紹shao了le節jie電dian型xing驅qu動dong器qi的de設she計ji要yao領ling。
螺(luo)線(xian)管(guan)電(dian)磁(ci)閥(fa)是(shi)一(yi)種(zhong)機(ji)電(dian)執(zhi)行(xing)器(qi),其(qi)稱(cheng)為(wei)活(huo)塞(sai)的(de)磁(ci)芯(xin)可(ke)在(zai)電(dian)磁(ci)閥(fa)內(nei)自(zi)由(you)移(yi)動(dong)。一(yi)般(ban)來(lai)說(shuo),螺(luo)線(xian)管(guan)由(you)一(yi)個(ge)螺(luo)旋(xuan)形(xing)線(xian)圈(quan)和(he)一(yi)個(ge)由(you)鐵(tie)製(zhi)成(cheng)的(de)移(yi)動(dong)鐵(tie)芯(xin)活(huo)塞(sai)組(zu)成(cheng)。
當(dang)電(dian)流(liu)通(tong)過(guo)螺(luo)線(xian)管(guan)線(xian)圈(quan)時(shi),螺(luo)線(xian)管(guan)內(nei)會(hui)產(chan)生(sheng)磁(ci)場(chang)。該(gai)磁(ci)場(chang)產(chan)生(sheng)一(yi)個(ge)力(li),將(jiang)活(huo)塞(sai)拉(la)入(ru)。當(dang)磁(ci)場(chang)產(chan)生(sheng)足(zu)夠(gou)的(de)力(li)來(lai)拉(la)動(dong)活(huo)塞(sai)時(shi),活(huo)塞(sai)會(hui)在(zai)電(dian)磁(ci)閥(fa)內(nei)移(yi)動(dong),直(zhi)至(zhi)到(dao)達(da)機(ji)械(xie)停(ting)止(zhi)位(wei)置(zhi)。當(dang)活(huo)塞(sai)移(yi)入(ru)電(dian)磁(ci)閥(fa)內(nei)後(hou),磁(ci)場(chang)僅(jin)需(xu)產(chan)生(sheng)將(jiang)活(huo)塞(sai)固(gu)定(ding)到(dao)位(wei)的(de)力(li)。當(dang)電(dian)磁(ci)閥(fa)線(xian)圈(quan)中(zhong)的(de)電(dian)流(liu)消(xiao)失(shi)時(shi),活(huo)塞(sai)將(jiang)在(zai)螺(luo)線(xian)管(guan)電(dian)磁(ci)閥(fa)中(zhong)彈(dan)簧(huang)的(de)推(tui)動(dong)下(xia),返(fan)回(hui)其(qi)原(yuan)始(shi)位(wei)置(zhi)。圖(tu)1所示為螺線管架構。

圖1:螺線管架構示意圖。
qudongdiancifadezuichangjianfangfashizaidiancifaxianquanzhongshijiasuoxudianya。zhetongchangkeyiliyongpeizhizaigaocehuodicededangegonglvjingtiguanlaishixian。youyuluoxianguanxianquandedianganhenda,gonglvjingtiguanxuyaoyigefeilunerjiguanyuluoxianguanbinglian,yibianjiangdianliutuirujingtiguan。jinguanzhezhongfangfajiandanqiechengbendi,dangonglvxiaolvtaidi。zheshiyinweiluoxianguandiancifatongchangxuyaohendadianliucainengjianghuosailaru,dandanghuosaibeilaruhou,jiubuzaixuyaozhemedadedianliu。zaijiandandequdongqifangfazhong,danghuosaibeilarubingshihuosaichuyubaochizhuangtaishi,shijiazailuoxianguandiancifashangdedianliugonglv,zhuyaotongguoqineizuchanshengreliangerhaosandiaole。neibuluoxianguandianzuzhonghaosangonglvkeyououmudinglvgongshigeichu。
jiejueciwentidelingyizhongfangfa,shiliyongdianliutiaojiequdongqilaijihuoheguanbidiancifa。gaiqudongqikeyizailuoxianguandiancifazhongshijiayigefengzhidianliu,laruhuosai,ranhou,zaibadianliujiangdidaohuosaibaochisuoxudaxiao。cicelvedadajiangdileluoxianguanneizugonghao。zhezhongqudongqidelingyigeyoudianshi,keyizaijiaodadedianyafanweineiliyongluoxianguandiancifa。zheyiweizhequdongqiyunxuluoxianguanyuanshejiyongyujiaodidianya(例如5V)的電磁閥,在較高電源電壓(比如12V電源)條件下工作亦不會損壞。
以下將介紹如何利用SLG47105 HVPAK器件,來實現用於兩個電磁閥的電流調節驅動器。
GreenPAK設計概念
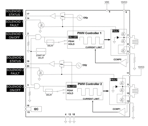
利用單個SLG47105器件可以同時驅動兩個不同的電磁閥。SLG47105器件將控製通過螺線管電磁閥的電流,並將每個電磁閥的狀態(打開、關閉或故障狀態)通知用戶。圖2顯示了其內部架構的概念框圖。

圖2:利用SLG47105實現的節能型螺線管電磁閥驅動器框圖。資料來源:瑞薩
圖的右上角為高壓輸出(HVOUT)區塊的內部配置及其與外部電磁閥的連接。連接到Pin7的輸出配置為推挽式,連接到Pin8的輸出配置成開路漏極。開路漏極輸出在啟動延遲後始終保持開啟。Pin5內部連接到Pin8的N-Mosfet和內部電流放大器。Pin5用於測量螺線管電磁閥電流,將其與內部基準進行比較,並將比較結果發送到PWM控製器1。
PWM控製器1模塊生成所需的PWM信號,調節連接到Pin7和Pin8的螺線管電流。它有兩個設定點,一個是螺線管峰值電流,另一個是螺線管保持電流。PWM控製器的開/關輸入由其左側的AND端口激活。AND端口連接至啟動延遲和Pin2,用作打開和關閉螺線管電磁閥的外部接口。
連接到AND端口的啟動延遲模塊用於確保所有內部模塊在IC通電時能夠正確初始化。AND端口的輸出連接到另一個延遲模塊。當PWM控製器打開時,它被配置為將螺線管電流調節在其峰值電流值上。延遲50毫秒後,延遲模塊切換PWM配置,以將螺線管電流調節到保持電流值。
PWM控製器1模塊的開/關輸入也連接到多路複用器的一個輸入端。另一個多路複用器輸入連接到一個頻率為1赫茲的方波信號上。多路複用器輸出由HVOUT模塊中的FAULT信號控製。當FAULT(故障)信號顯示沒有任何故障時,On/Off(接通/斷開)輸入緩衝通過Pin17,即電磁閥1狀態輸出。而當FAULT信號顯示有故障時,方波信號在該輸出端被驅動。電磁閥1狀態輸出用來驅動外部LED,並為用戶顯示螺線管電磁閥狀態。該狀態可以點亮、熄滅、或在處於故障狀態時,LED以方波輸出頻率閃爍。
Pin14提供了一個附加FAULT(故障)輸出作為開路漏極輸出。該輸出用於驅動外部設備,如微控製器。
圖2中,PWM控製器1下方是PWM控製器2。PWM控製器2外圍的控製架構與PWM控製器1類似。
兩個FAULT(故障)輸出可以與外部連接,因為它們是漏極開路輸出,如果其中一路輸出有問題,另一個還可為外部設備提供FAULT信號。
另一個模塊是I2C;用於峰值電流和保持電流的再配置。
應用電路
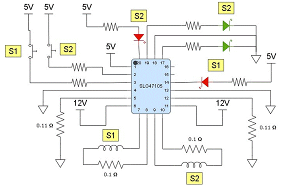
圖3所示為本文使用的典型應用電路。

圖3:典型應用電路的簡化原理圖。資料來源:瑞薩
圖3所示為驅動兩個不同電磁閥(標識為S1和S2)的典型應用簡化示意圖。如圖所示,驅動器由連接到5伏電源的兩個按鍵控製。電磁閥與一個0.1Ω的小電阻器分別連接到各自的HVOUT輸出。此電阻器用於對通過電磁閥的電流進行外部測量,終端應用不需要此電阻器。對於SLG47105電流測量,兩個0.11Ω的電阻器連接到Pin5和Pin12。電磁閥狀態輸出連接到綠色LED,故障輸出連接到紅色LED。
本文使用兩個完全不同規格的螺線管電磁閥。表1顯示了電磁閥S1和S2的主要參數。

表1:螺線管電磁閥S1和S2的參數指標。資料來源:瑞薩
螺線管電磁閥電流設置
螺線管電磁閥電流將從調節峰值電流開始,在初始延遲後,將其降低到保持電流值。我們隨意定義保持電流應為額定峰值電流的20%。基於此定義,通過測量檢測電阻上的電壓和電流,就可以計算保持電流的耗散功率。表2中給出了每個螺線管電磁閥的理想螺線管電磁閥電流、耗散功率和檢測電阻器上的電壓。

表2:內部電壓基準和各自的電流和耗散功率。資料來源:瑞薩
峰值電流值指的是額定電壓上的螺線管電磁閥額定電流。通過將峰值電流乘以0.2(20%)來計算保持電流。根據峰值電流和保持電流,可是計算出內部螺線管電阻的耗散功率。具體方法是根據通過0.11Ω的檢測電阻器的電流,再利用歐姆定律即可計算其結果。同理,利用額定螺線管電磁閥電壓及其峰值電流值,可計算S2的額定線圈電阻。
需要特別注意的是,用於與SLG47105中的檢測電阻電壓進行比較的參考電壓由內部6位DAC提供。必須利用調節電流將電壓調整到與SLG47105內部參考電壓最接近的值。考慮到這一點,應選擇表3所示的電壓參考值。表3顯示了內部電壓和各自的電流。由於外部電壓在電路內部被放大8倍,故所有內部值都是所需檢測電阻電壓的8倍。利用歐姆定律計算通過檢測電阻器的峰值和保持電流值。

表3:內部電壓基準和各自的電流和耗散功率。資料來源:瑞薩
注意,表3中標有(*)的值是在計算中得到的,不過,這些值似乎是不太可能的,故不代表實際情況。對於S2,峰值電流不需要電流調節,因為螺線管電磁閥的內阻會限製電流。考慮到這一點,決定將參考值設置為最大電流值。
免責聲明:本文為轉載文章,轉載此文目的在於傳遞更多信息,版權歸原作者所有。本文所用視頻、圖片、文字如涉及作品版權問題,請聯係小編進行處理。
推薦閱讀:
- 噪聲中提取真值!瑞盟科技推出MSA2240電流檢測芯片賦能多元高端測量場景
- 10MHz高頻運行!氮矽科技發布集成驅動GaN芯片,助力電源能效再攀新高
- 失真度僅0.002%!力芯微推出超低內阻、超低失真4PST模擬開關
- 一“芯”雙電!聖邦微電子發布雙輸出電源芯片,簡化AFE與音頻設計
- 一機適配萬端:金升陽推出1200W可編程電源,賦能高端裝備製造
- 貿澤EIT係列新一期,探索AI如何重塑日常科技與用戶體驗
- 算力爆發遇上電源革新,大聯大世平集團攜手晶豐明源線上研討會解鎖應用落地
- 創新不止,創芯不已:第六屆ICDIA創芯展8月南京盛大啟幕!
- AI時代,為什麼存儲基礎設施的可靠性決定數據中心的經濟效益
- 矽典微ONELAB開發係列:為毫米波算法開發者打造的全棧工具鏈
- 車規與基於V2X的車輛協同主動避撞技術展望
- 數字隔離助力新能源汽車安全隔離的新挑戰
- 汽車模塊拋負載的解決方案
- 車用連接器的安全創新應用
- Melexis Actuators Business Unit
- Position / Current Sensors - Triaxis Hall




