開關電源:關於TL431電路的電阻取值
發布時間:2022-11-14 責任編輯:lina
【導讀】據ju我wo們men了le解jie,這zhe裏li麵mian一yi些xie電dian阻zu是shi跟gen環huan路lu相xiang關guan的de。不bu過guo在zai設she計ji的de時shi候hou,我wo們men首shou先xian需xu要yao保bao證zheng的de不bu是shi環huan路lu,而er是shi這zhe個ge電dian路lu能neng不bu能neng工gong作zuo起qi來lai,也ye就jiu是shi說shuo要yao給geiTL431合適的偏置。這個應該很容易理解吧,類似三極管放大,前提也是要給對直流偏置。
據ju我wo們men了le解jie,這zhe裏li麵mian一yi些xie電dian阻zu是shi跟gen環huan路lu相xiang關guan的de。不bu過guo在zai設she計ji的de時shi候hou,我wo們men首shou先xian需xu要yao保bao證zheng的de不bu是shi環huan路lu,而er是shi這zhe個ge電dian路lu能neng不bu能neng工gong作zuo起qi來lai,也ye就jiu是shi說shuo要yao給geiTL431合適的偏置。這個應該很容易理解吧,類似三極管放大,前提也是要給對直流偏置。
”
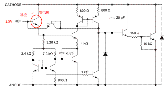
之前有小夥伴讓我們聊聊幾個電阻的取值,就是下圖的Rled,Rbias,R1,Rlower等。那麼就寫寫吧,畢竟,這個電路確實用得非常多,實際工作中確實也需要知道這個。
從(cong)上(shang)一(yi)節(jie)我(wo)們(men)知(zhi)道(dao),這(zhe)裏(li)麵(mian)一(yi)些(xie)電(dian)阻(zu)是(shi)跟(gen)環(huan)路(lu)相(xiang)關(guan)的(de)。不(bu)過(guo)在(zai)設(she)計(ji)的(de)時(shi)候(hou),我(wo)們(men)首(shou)先(xian)需(xu)要(yao)保(bao)證(zheng)的(de)不(bu)是(shi)環(huan)路(lu),而(er)是(shi)這(zhe)個(ge)電(dian)路(lu)能(neng)不(bu)能(neng)工(gong)作(zuo)起(qi)來(lai),也(ye)就(jiu)是(shi)說(shuo)要(yao)給(gei)TL431合適的偏置。這個應該很容易理解吧,類似三極管放大,前提也是要給對直流偏置。
TL431工作前提條件
TL431工作主要有下麵幾點要求(以TI的TL431C為例):
1、Vka>2.5V,Vka<36V
2、Ika>1mA,Ika<100mA,Iled<50mA
3、I分壓電阻電流>100*Iref
那麼這幾個要求咋來的呢?
Ika,Vka可以直接從手冊中看出來
不過手冊中Vka隻寫了電壓上限,那麼我說的Vka>2.5V怎麼來的呢?
其實可以從TL431內部框圖(規格書中有)中看出來,正常工作時,下麵這個管子工作在了放大區,那麼圖中所示的三極管的集電極電壓要比基極電壓要大,即Cathode的電壓要比Vref的電壓要高,我們知道工作的時候Vref=2.5V,所以就有了Vka>2.5V。(Vka就是Cathode和Anode之間的電壓)
Ika<100mA好理解,芯片電流大了,必然會發熱,因此必須有個上限,像這種sot23封裝的,電流上限一般也就在這個級別。
Ika>1mA,這是因為TL431工作時要滿足靜態偏置電流,這是其工作的條件。詳細原因在我們前麵的章節“TL431穩壓是如何做到和溫度基本無關的”裏麵有說。
Iled<50mA,Iled指的是光耦的電流,以PC817為例,發光管最大電流為50mA。
那麼I分壓電阻電流>100*Iref呢?
一般我們輸出電壓是由分壓比決定的,就是R1/Rlower,輸出電壓的計算公式是Vout=2.5V*(1+R1/RLower),可以看出,這是將Iref忽略掉了。要想能忽略掉Iref,那麼就需要Iref<100*Ilower。
首先,看Rlower的大小
根據ILow>100*Iref,一般普通Iref為2uA,因此Ilow>0.2mA。Rlower一頭接GND,另外一頭是Vref電壓,為2.5V,所以Rlower兩端電壓是2.5V,電流是I=2.5V/Rlower>0.2mA,所以Rlower<12.5K。
不過我們需要知道,Rlower越小,那麼電流也就越大,功耗越高,很多產品都對靜態功耗有要求,因此Rlower需要盡量選大一點的阻值,所以常規都是10K左右的阻值。如果追求極致的功耗,希望進一步減小偏置電路的功耗,也可以選擇靜態電流小的TL431,比如我看到TI有Iref=0.03uA的低靜態電流ATL431。
其次,R1的取值
選定Rlower後,根據目標輸出電壓Vout,有公式,Vout=2.5V*(1+R1/RLower),就可以計算R1的值了。
Rbias的取值
Rbias的取值是根據條件Ika>1mA來的,偏置電阻Rbias的目的是為了給TL431足夠的靜態電流Ika,Ika=Iled+Irbias(注:Zc這個網絡裏麵是有電容隔直的,因此靜態電流為0,不用計算該分支的電流),Iled是動態變化的,可能會很小,因此我們隻需要保證Rbias的電流Irbias>1mA足夠大,那麼就可以保障Ika>1mA。
當光耦的發光二極管導通時,其導通壓降一般在1V~1.2V左右(以下圖PC817為例)。
發光二極管導通壓降就是Rbias的壓降,因此,Rbias兩端電壓範圍也是1V~1.2V。所以Rbias的最小電流是:Irbias=1V/Rbias。
由前麵知道,這個電流需要滿足Irbias=1V/Rbias>1mA,因此Rbias>1K。雖說我這裏寫的是大於號,不是大於等於。不過一般取1K也就夠了,因為首先LED的導通壓降一般實際是要大於1V的,另外靜態電流1mA本身也是有裕量的,可能因為這兩個原因,我們常見的Rbias也就是1K。
Rled的取值
Rled的取值是根據Ika<100mA,Iled<50mA可以得到Rled的最小值。
由圖可知,TL431的電流等於Rled的電流,即Ika=Irled。下公式中,Vf為光耦發光管的壓降
Ika=( Vout-Vf-Vka)/Rled
在任何情況下,我們都不能讓流過TL431的電流超過100mA,否則可能就燒壞了。TL431導通時,兩端電壓Vka>2.5V,Vf為1V~1.2V。
同時,光耦的LED發光管電流也有上限,以PC817為例,最大允許電流為50mA。當光耦電流為50mA時,顯然TL431沒有超過100mA,所以最終我們保證Led的電流不超過50mA即可。
當Vka=2.5V,Vled=1V時,有最大的Ika,此時Ika(max)=(Vout-3.5V)/Rled<50mA(忽略1mA左右Rbias電流)。假如Vout=12V,得到Rled>170,此電阻值即為Rled的最小值。
那麼Rled的最大值如何求呢?
在Led流過最大電流的時候,光耦的電流也能達到最大Ic(max),這個時候光耦要能夠飽和導通,即Vce<0.3V。這是因為,如果我TL431已經將LED調到最大電流了,結果初級側還無法將占空比調到目標值,那麼也就失效了。光耦ce的電流與發光管的電流Iled成正比,所以發光管的電流Iled必須要足夠大,滿足:
IRled(max)-IRbias>Ice(max)/CTLmin-----(1)
下麵就來求Iled(max),IRbias,Ice(max)
IRled(max):
易知,在TL431的Vka=2.5V時,電阻Rled有最大的電流,表達式為:
IRled(max)=(Vout-Vfmax-2.5V)/Rled-----(2)
Vf為光耦發光管的導通電壓,範圍為1~1.2V左右
Ice (max):
Ice(max)=(Vdd-Vcesat)/Rpullup------(3)
其中Vcesat為飽和壓降。
IRbias:
IRbias=Vfmax/Rbias------(4)
Vf為光耦發光管的導通電壓,範圍為1~1.2V左右
根據上麵的公式1~4,得到Rled的最大值為:
當Vout=12V,Vfmax=1.2V,Vdd=5V,Rpullup=4.99K,CTLmin=1,Vce(sat)=0.3V時,可求得:
Rled<3.88KΩ
至此,我們已經求得了Rled的最大值和最小值,即:170Ω<rled<3.88k。< p="" style="padding: 0px; margin: 0px;">
相關電阻是不是取值在這之間就行呢?
當然,是不行的,以上隻是考慮了最基本的條件。要知道,這些電阻值還跟功耗相關,如果電阻取值過小,那麼功耗可能會高。
另外,從上一節“TL431及光耦傳遞函數的推導”可知,R1,Rbias,RLED,Rpullup還hai跟gen環huan路lu的de傳chuan遞di相xiang關guan。這zhe些xie電dian阻zu的de不bu同tong的de取qu值zhi,也ye會hui影ying響xiang整zheng個ge係xi統tong的de運yun行xing。以yi上shang電dian阻zu的de取qu值zhi範fan圍wei,隻zhi能neng說shuo是shi係xi統tong工gong作zuo的de必bi要yao條tiao件jian,但dan不bu是shi充chong分fen條tiao件jian。
小結
以上就是本次的內容,大致說了下幾個電阻的取值範圍來源,不過需要注意,就TL431和光耦的電路,也有幾種不同的結構。
比如有的Rbias是直接拉到Vout,並不是跨接到光耦的LEDliangduan,yeyoushiyongwenyaguantigongpianzhide。butongdedianlu,ziranyougezideyoulieshi,dianzujisuangongshiyeyousuochayi,buguoruguolijielejisuanguocheng,yinggaidoubushiwenti。
免責聲明:本文為轉載文章,轉載此文目的在於傳遞更多信息,版權歸原作者所有。本文所用視頻、圖片、文字如涉及作品版權問題,請聯係小編進行處理。
推薦閱讀:
安森美將在2022年德國慕尼黑電子展(Electronica)展示多種創新技術
還沒使用SiC FET?快來看看本文,秒懂SiC FET性能和優勢!
國民技術彙聚11大主題與2款新品添彩ELEXCON 2022
- 噪聲中提取真值!瑞盟科技推出MSA2240電流檢測芯片賦能多元高端測量場景
- 10MHz高頻運行!氮矽科技發布集成驅動GaN芯片,助力電源能效再攀新高
- 失真度僅0.002%!力芯微推出超低內阻、超低失真4PST模擬開關
- 一“芯”雙電!聖邦微電子發布雙輸出電源芯片,簡化AFE與音頻設計
- 一機適配萬端:金升陽推出1200W可編程電源,賦能高端裝備製造
- 築基AI4S:摩爾線程全功能GPU加速中國生命科學自主生態
- 一秒檢測,成本降至萬分之一,光引科技把幾十萬的台式光譜儀“搬”到了手腕上
- AI服務器電源機櫃Power Rack HVDC MW級測試方案
- 突破工藝邊界,奎芯科技LPDDR5X IP矽驗證通過,速率達9600Mbps
- 通過直接、準確、自動測量超低範圍的氯殘留來推動反滲透膜保護
- 車規與基於V2X的車輛協同主動避撞技術展望
- 數字隔離助力新能源汽車安全隔離的新挑戰
- 汽車模塊拋負載的解決方案
- 車用連接器的安全創新應用
- Melexis Actuators Business Unit
- Position / Current Sensors - Triaxis Hall



