用於測試儀表放大器的差分光隔離驅動器
發布時間:2021-11-25 責任編輯:lina
【導讀】據說我們使用的一些電信號相對於地麵“浮動”。一個典型的例子可能是電源中分流電阻上的壓降或複雜的生物醫學信號,例如心電圖。在這種情況下,儀表放大器 (IA) 用於放大信號的差模分量並抑製其共模分量。
據說我們使用的一些電信號相對於地麵“浮動”。一個典型的例子可能是電源中分流電阻上的壓降或複雜的生物醫學信號,例如心電圖。在這種情況下,儀表放大器 (IA) 用於放大信號的差模分量並抑製其共模分量。
儀(yi)表(biao)放(fang)大(da)器(qi)需(xu)要(yao)在(zai)設(she)計(ji)過(guo)程(cheng)中(zhong)使(shi)用(yong)真(zhen)實(shi)信(xin)號(hao)進(jin)行(xing)測(ce)試(shi),並(bing)在(zai)實(shi)際(ji)使(shi)用(yong)時(shi)定(ding)期(qi)進(jin)行(xing)測(ce)試(shi)。還(hai)應(ying)通(tong)過(guo)將(jiang)已(yi)知(zhi)的(de)校(xiao)準(zhun)測(ce)試(shi)信(xin)號(hao)應(ying)用(yong)於(yu)其(qi)輸(shu)入(ru)來(lai)評(ping)估(gu) IA,以確定其準確性、共模信號抑製以及它如何受到使用時可能發生的各種錯誤連接的影響。用於醫療 IA 的測試信號源應產生適當整形的信號U OUT,其幅度範圍為幾毫伏,頻率範圍從零到幾 kHz。源應該有(兩個)差分輸出,可以連接到 IA 的相應輸入,如圖 1 所示。

圖 1差分信號源
輸出電阻 RG1 和 RG2 應至少為幾千瓦,以模擬他們將在現實生活中測量的物體的特性。此外,兩個輸出都應與地電隔離,但應提供一個公共參考以測試 AI 抑製共模幹擾的能力。
youduozhongbutongleixingdeceshixinhaoyuankegongshiyong。meizhongleixing,conghanshufashengqikaishi,daozhuanmendeshuzihechengqijieshu,doutigongbutongjibiedejingduhefuzaxing。xuduonenggoutigongshidangfuduhepinlvfanweineidexinhao,youxieshenzhikeyimoni ECG、EEG 和he其qi他ta醫yi療liao信xin號hao。然ran而er,使shi用yong這zhe些xie源yuan可ke能neng具ju有you挑tiao戰zhan性xing,因yin為wei它ta們men中zhong的de許xu多duo具ju有you單dan端duan輸shu出chu,並bing且qie沒mei有you充chong分fen地di與yu地di隔ge離li以yi進jin行xing共gong模mo分fen離li測ce試shi。
這些源可以通過添加一個驅動器電路來測試 IA,該電路將單端信號轉換為差分信號並確保電位分離。本文介紹了這種電路的設計、構造和應用。其輸出可能與地隔離,並提供“公共”信號。此外,可以調整仿真信號的阻抗以匹配單端信號源的阻抗。
模擬信號的實用光隔離
輸入和輸出之間的隔離是使用光耦合器 (OC) 實現的,該器件在同一封裝中包含發光二極管 (LED) 和光電二極管 (PD)。PD充當檢測器,即光電電流發生器,其中通過PD的電流與通過LED的信號產生的光成比例。
對於涉及差分信號的應用,具有單個 LED 驅動兩個 PD 的雙通道 OC,例如 Vishay 的 IL300。雙通道設備通常是首選,以確保兩個通道的響應之間的任何變化(由於製造變化)保持在最低限度。在此應用中,來自 LED 的光被引導到兩個 PD,其中一個 PD 可用於監控 LED 產生的光量,以提供用於驅動 LED 的線性反饋。第二個 PD 用於實際將信號跨隔離屏障傳輸到輸出。參考文獻 3 提供了幾個包含 OC 的電路示例。但是,所有這些示例都需要在 OC 的輸出側使用運算放大器,因此也需要潛在的分離(隔離)電源。
光耦合器通常用於為數字數據流提供電氣隔離。在這些應用中,它們在“飽和模式”下運行,在這種模式下,LED 的驅動力足以使 PD 在開啟時完全飽和,而在關閉時幾乎沒有電流,從而產生幹淨的數字脈衝序列。然而,在此應用中,OC 在其線性範圍內運行,有時稱為光伏模式,其中 PD 產生與來自 LED 的光成正比的信號。我們的 DI 使用 OC 的光伏模式來隔離信號發生器的模擬測試信號。圖 2顯示了一個具有線性 OC 的簡單電路,其中 PD 用於光伏模式,類似於太陽能電池。

圖 2使用線性光耦合器的簡單電路。
通過 PD1 和 PD2 的電流被負載電阻 R3 和 P1 轉換為電壓。隻要兩個電壓(U PD1和 U out)都保持在 PD 的線性範圍內(在我們的例子中小於 50mV),它們的幅度將與 LED 產生的光量成正比。運算放大器 U1 將信號U PD1與輸入信號U IN 進行比較,並驅動 LED 使其相等。微調器 P1 用於調節電路的增益(U OUT / U IN),電容器 C2 防止振蕩。
輸出U OUT(我們的測試信號源)來自第二個光電二極管PD2,與地隔離;其內阻由 R3 決定。光伏模式通常不與線性 OC 一起使用,因為可用的輸出電壓範圍僅限於幾個 mV。對於這種應用,光伏模式是首選,因為它不需要在 OC 的輸出端提供任何電源,而且所需的輸出信號無論如何都很小。
特殊要求的隔離變化
圖 2 中的電路隻能輸出正電壓 U OUT(因為通過 LED 和兩個 PD 的電流隻能在一個方向上流動)。這個問題可以通過在輸入信號U IN 上增加一個小的正偏移來解決,大多數信號發生器提供偏移調整。然而,這也會向輸出信號 U OUT添加直流偏置。如果可以容忍直流偏置輸出,或者通過添加具有合適轉角頻率的 RC 高通濾波器來抑製不需要的直流輸出並接受修改後的頻率響應,那麼圖 2 中的電路就足夠了。
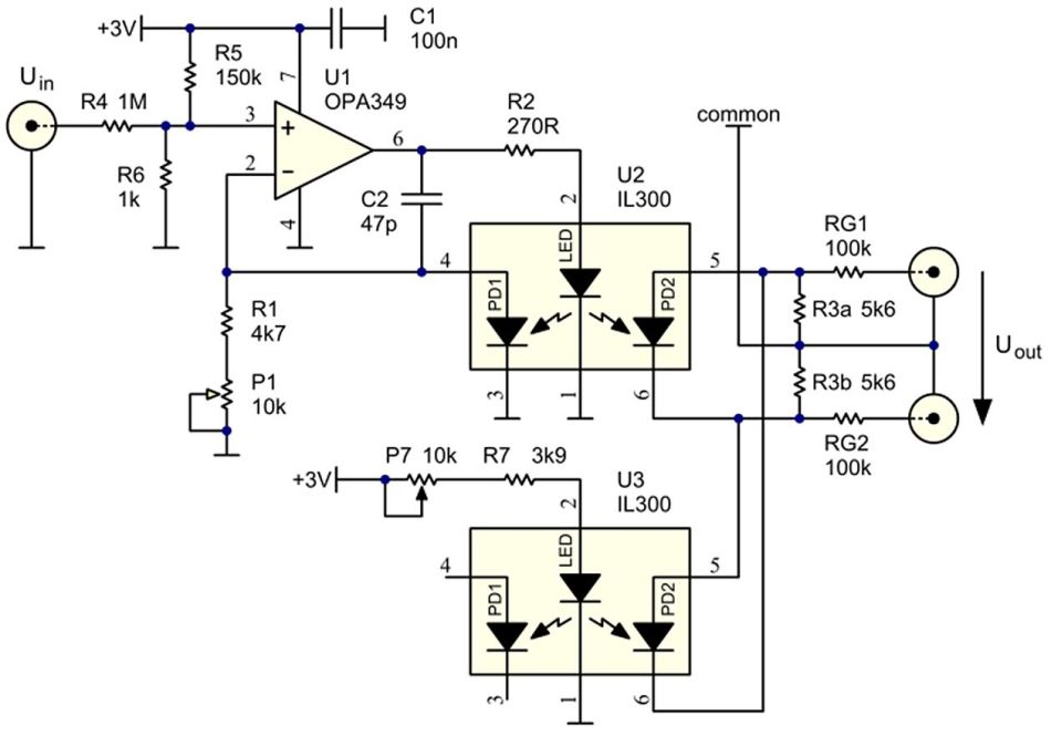
如果驅動器的輸出信號需要沒有直流偏置,並且其頻率響應必須一直下降到 0 Hz,則應從輸出中減去直流偏置。在這種情況下,可以使用第二塊電池和微調電位器來解決問題。然而,圖 3 中顯示了一種不需要第二塊電池的更簡單的解決方案。該電路增加了第二個直流驅動的OC(U3),其輸出PD與OC U2的輸出PD反並聯。通過 OC U3 的直流電流通過 P7 設置以補償 OC U2 的偏置電流。

圖 3光隔離差分驅動器的完整原理圖。
該設計還包含一個低功耗運算放大器 (OPA349),主要是因為它的輸入共模範圍超出電源軌 200 mV,並且它隻需要很少的功率。因此,電路的總電流消耗約為 1 mA。由於原型由兩節 AAA 電池供電,因此它的使用壽命應該接近 1000 小時。
需要注意的是,輸入信號的最大範圍和電路的功耗在很大程度上取決於偏置電平。偏置通過電阻分壓器 R5/R6 固定為 20 mV,從而將通過 OC U2 中 LED 的偏置電流設置為大約 500 mA。應為 U3 中的 OC 設置類似的 LED 電流。在原始電路的這種變體中,由於電阻分壓器由 R4 至 R6 組成,因此輸入信號不需要從地偏移。
此電路的最大可接受輸入電壓 (U in ) 約為 ±5 V。超出此輸出,信號會失真,部分原因是 20 mV 的低偏置,部分原因是光伏模式邊緣的非線性OC U2 中 PD 的範圍。對於 1 V pp輸入信號,可以預期 1 mV pp輸出信號和低於 -40 dB 的諧波。頻率響應從 0 Hz 擴展到大約 10 kHz (-3dB)。
設置和調整
組裝好的電路如下圖4所示。

圖 4完成的電路。請注意,微調器 P1 被省略,因為在這種情況下,沒有必要校準電路的增益。
電路的調整從向 U IN施加大約 500 Hz 和 4 V pp的正弦信號開始,並使用示波器觀察輸入和輸出 (U OUT ) 信號。注意:必須使用 10:1 探頭(至少)。然後調整微調器 P1 以在兩條軌跡上獲得 1000:1 的幅度比。最後,應調整微調器 P7 以使 U OUT處的平均輸出信號為零。
免責聲明:本文為轉載文章,轉載此文目的在於傳遞更多信息,版權歸原作者所有。本文所用視頻、圖片、文字如涉及作品版權問題,請電話或者郵箱聯係小編進行侵刪。
推薦閱讀:
消費電子賽道洗牌步入“深水區” 企業如何拿到未來市場的入場券?
如何在不破壞背板數據轉換的情況下把I/O卡插入帶電的背板上呢?
- 噪聲中提取真值!瑞盟科技推出MSA2240電流檢測芯片賦能多元高端測量場景
- 10MHz高頻運行!氮矽科技發布集成驅動GaN芯片,助力電源能效再攀新高
- 失真度僅0.002%!力芯微推出超低內阻、超低失真4PST模擬開關
- 一“芯”雙電!聖邦微電子發布雙輸出電源芯片,簡化AFE與音頻設計
- 一機適配萬端:金升陽推出1200W可編程電源,賦能高端裝備製造
- 貿澤EIT係列新一期,探索AI如何重塑日常科技與用戶體驗
- 算力爆發遇上電源革新,大聯大世平集團攜手晶豐明源線上研討會解鎖應用落地
- 創新不止,創芯不已:第六屆ICDIA創芯展8月南京盛大啟幕!
- AI時代,為什麼存儲基礎設施的可靠性決定數據中心的經濟效益
- 矽典微ONELAB開發係列:為毫米波算法開發者打造的全棧工具鏈
- 車規與基於V2X的車輛協同主動避撞技術展望
- 數字隔離助力新能源汽車安全隔離的新挑戰
- 汽車模塊拋負載的解決方案
- 車用連接器的安全創新應用
- Melexis Actuators Business Unit
- Position / Current Sensors - Triaxis Hall



