電容二極管升壓電路分析
發布時間:2021-11-08 責任編輯:lina
【導讀】電子器件本身就有各種不同的噪聲源,包括熱噪聲、散粒噪聲、白(寬帶)噪聲和1/f (閃爍效應)噪聲。1/f 噪聲是低頻電子噪聲,其中電流 (ISD) 或功率 (PSD) 頻譜密度與頻率成反比。許多元器件類型都會有 1/f 噪聲,包括半導體器件、某些類型的電阻器、石墨烯之類的 2D 材料,甚至包括化學電池。為確定一種器件的 1/f 噪聲,我們通常要測量電流相對於時間的關係,然後把數據轉換到頻域中。快速傅立葉變換 (FFT) 是把時域數據轉換成頻域數據的一種流行方法。
電容二極管升壓電路分析

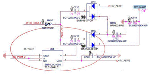
當電路未通電時,各處電平都是0V。

當通電時,右上角 5V_ALWP通過D32的1引腳對C710、C722、C715、C719進行充電,此時電容上兩端的電位如上圖所示。此時 15V_ALWP輸出端口的實際電平為5V。

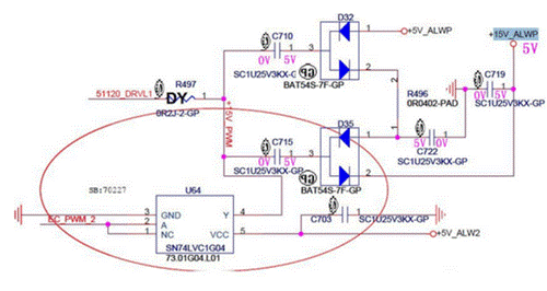
當U64的Y引腳開始輸出幅值為5V的方波,當Y次處於5V電位時:
1.由於電容兩端的電壓不能突變,此時C715兩端的電壓為左邊5V,右邊為10V,然後電流經過D35的2引腳對C719電容充電,充完電後C719的電壓升到了10V。
2.同時,Y輸出的5V也對C710進行充電,C710兩端的電壓為左邊5V,右邊為10V,然後電流經過D32的2引腳對C722進行充電,充完電後C722的電壓升到了10V。
此時 15V_ALWP輸出端口的實際電平為10V。
二極管升壓電路分析
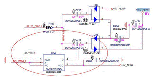
當U64的Y引腳開始輸出幅值為5V的方波,當Y次處於0V電位時:
1.由於電容兩端的電位不能突變,此時C715兩端的電壓為左邊0V,右邊5V。當C715電壓為5V後,由於C722電壓10V大於C715的5V,C722會對C715充電。充電後C715=C722=7.5V。此時C715的電壓依然比C719的電壓低。但是由於D32二極管反向截止,所以C719不會對C715充電。C719的電壓保持在10V。
2.同時,C710的電壓為左邊0V,右邊5V,C722的左端電壓為7.5V,由於D32的2引腳的反向截止,C722依然不會對C710充電,C722保持在7.5V。
當Y第二次處於5V時,C722通過C710、D32的2引腳又被充電為10V。當Y又處於低電平時,C722(10V)對C715(7.5V)充電。C715的電壓變為8.75V。經過數次過程後,C715兩端的電壓差上升為了10V,當Y再次為5V時,C715的右端的電位變為了15V。當然,在整個過程中,C715都在通過D35的2引腳向C719充電。
終 15V_ALWP輸出端口的電平變為了15V。
免責聲明:本文為轉載文章,轉載此文目的在於傳遞更多信息,版權歸原作者所有。本文所用視頻、圖片、文字如涉及作品版權問題,請電話或者郵箱聯係小編進行侵刪。
推薦閱讀:
- 噪聲中提取真值!瑞盟科技推出MSA2240電流檢測芯片賦能多元高端測量場景
- 10MHz高頻運行!氮矽科技發布集成驅動GaN芯片,助力電源能效再攀新高
- 失真度僅0.002%!力芯微推出超低內阻、超低失真4PST模擬開關
- 一“芯”雙電!聖邦微電子發布雙輸出電源芯片,簡化AFE與音頻設計
- 一機適配萬端:金升陽推出1200W可編程電源,賦能高端裝備製造
- 築基AI4S:摩爾線程全功能GPU加速中國生命科學自主生態
- 一秒檢測,成本降至萬分之一,光引科技把幾十萬的台式光譜儀“搬”到了手腕上
- AI服務器電源機櫃Power Rack HVDC MW級測試方案
- 突破工藝邊界,奎芯科技LPDDR5X IP矽驗證通過,速率達9600Mbps
- 通過直接、準確、自動測量超低範圍的氯殘留來推動反滲透膜保護
- 車規與基於V2X的車輛協同主動避撞技術展望
- 數字隔離助力新能源汽車安全隔離的新挑戰
- 汽車模塊拋負載的解決方案
- 車用連接器的安全創新應用
- Melexis Actuators Business Unit
- Position / Current Sensors - Triaxis Hall



