基於無刷直流電機端電壓的換相控製電路設計
發布時間:2020-03-03 責任編輯:lina
【導讀】永磁無刷直流電機由於其無換向火花、運行可靠、維護方便、結構簡單、無勵磁損耗等眾多優點,自 20 世紀 50 年代出現以來,就在很多場合得到越來越廣泛的應用。傳統的永磁無刷直流電機均需一個附加的位置傳感器,用以向逆變橋提供必要的換向信號。
永磁無刷直流電機由於其無換向火花、運行可靠、維護方便、結構簡單、無勵磁損耗等眾多優點,自 20 世紀 50 年nian代dai出chu現xian以yi來lai,就jiu在zai很hen多duo場chang合he得de到dao越yue來lai越yue廣guang泛fan的de應ying用yong。傳chuan統tong的de永yong磁ci無wu刷shua直zhi流liu電dian機ji均jun需xu一yi個ge附fu加jia的de位wei置zhi傳chuan感gan器qi,用yong以yi向xiang逆ni變bian橋qiao提ti供gong必bi要yao的de換huan向xiang信xin號hao。它的存在給直流無刷電機的應用帶來很多不便:首先,位置傳感器會增加電機的體積和成本;其次,連線眾多的位置傳感器會降低電機運行的可靠性,即便是現在應用最為廣泛的霍爾傳感器,也存在一定程度的磁不敏感區;再次,在某些惡劣的工作環境中,如在密封的空調壓縮機中,由於製冷劑的強腐蝕性,常規的位置傳感器根本就無法使用;此外,傳感器的安裝精度還會影響電機的運行性能,增加生產的工藝難度。
針對位置傳感器所帶來的種種不利影響,近一二十年來,永磁無刷直流電機的無位置傳感器控製一直是國內外較為熱門的研究課題。從 20 世紀 70 年代末開始,截至目前為止,永磁無刷直流電機的無位置傳感器控製已大致經曆了 3 個發展階段,針對不同的電機性能和應用場合出現了不同的控製理論和實現方法,如反電勢法、續流二極管法、電感法等。
所(suo)謂(wei)的(de)無(wu)位(wei)置(zhi)傳(chuan)感(gan)器(qi)控(kong)製(zhi),正(zheng)確(que)的(de)理(li)解(jie)應(ying)該(gai)是(shi)無(wu)機(ji)械(xie)的(de)位(wei)置(zhi)傳(chuan)感(gan)器(qi)控(kong)製(zhi),在(zai)電(dian)機(ji)運(yun)轉(zhuan)的(de)過(guo)程(cheng)中(zhong),作(zuo)為(wei)逆(ni)變(bian)橋(qiao)功(gong)率(lv)器(qi)件(jian)換(huan)向(xiang)導(dao)通(tong)時(shi)序(xu)的(de)轉(zhuan)子(zi)位(wei)置(zhi)信(xin)號(hao)仍(reng)然(ran)是(shi)需(xu)要(yao)的(de),隻(zhi)不(bu)過(guo)這(zhe)種(zhong)信(xin)號(hao)不(bu)再(zai)由(you)位(wei)置(zhi)傳(chuan)感(gan)器(qi)來(lai)提(ti)供(gong),而(er)應(ying)該(gai)由(you)新(xin)的(de)位(wei)置(zhi)信(xin)號(hao)檢(jian)測(ce)措(cuo)施(shi)來(lai)代(dai)替(ti),即(ji)以(yi)提(ti)高(gao)電(dian)路(lu)和(he)控(kong)製(zhi)的(de)複(fu)雜(za)性(xing)來(lai)降(jiang)低(di)電(dian)機(ji)的(de)複(fu)雜(za)性(xing)。所(suo)以(yi),目(mu)前(qian)永(yong)磁(ci)無(wu)刷(shua)直(zhi)流(liu)電(dian)機(ji)無(wu)位(wei)置(zhi)傳(chuan)感(gan)器(qi)控(kong)製(zhi)研(yan)究(jiu)的(de)核(he)心(xin)和(he)關(guan)鍵(jian)就(jiu)是(shi)架(jia)構(gou)一(yi)轉(zhuan)子(zi)位(wei)置(zhi)信(xin)號(hao)檢(jian)測(ce)線(xian)路(lu),從(cong)軟(ruan)硬(ying)件(jian)兩(liang)個(ge)方(fang)麵(mian)來(lai)間(jian)接(jie)獲(huo)得(de)可(ke)靠(kao)的(de)轉(zhuan)子(zi)位(wei)置(zhi)信(xin)號(hao),借(jie)以(yi)觸(chu)發(fa)導(dao)通(tong)相(xiang)應(ying)的(de)功(gong)率(lv)器(qi)件(jian),驅(qu)動(dong)電(dian)機(ji)運(yun)轉(zhuan)。
1 、傳統反電動勢檢測方法
無wu刷shua直zhi流liu電dian機ji中zhong,受shou定ding子zi繞rao組zu產chan生sheng的de合he成cheng磁ci場chang的de作zuo用yong,轉zhuan子zi沿yan著zhe一yi定ding的de方fang向xiang轉zhuan動dong。電dian機ji定ding子zi上shang放fang有you電dian樞shu繞rao組zu,因yin此ci,轉zhuan子zi一yi旦dan旋xuan轉zhuan就jiu會hui在zai空kong間jian形xing成cheng導dao體ti切qie割ge磁ci力li線xian的de情qing況kuang。根gen據ju電dian磁ci感gan應ying定ding律lv可ke知zhi,導dao體ti切qie割ge磁ci力li線xian會hui在zai導dao體ti中zhong產chan生sheng感gan應ying電dian熱re。所suo以yi,在zai轉zhuan子zi旋xuan轉zhuan的de時shi候hou就jiu會hui在zai定ding子zi繞rao組zu中zhong產chan生sheng感gan應ying電dian勢shi,即ji運yun動dong電dian勢shi,一yi般ban稱cheng為wei反fan電dian動dong勢shi或huo反fan電dian勢shi。
1.1 傳統反電動勢檢測的原理
具有梯形反電動勢波形的三相無刷直流電機主電路,對於某一相繞組(假設 A 相),其導通時刻的基本電路原理圖如圖 1 所示。

1.2 反電動勢的推導
無刷直流電機的三相端電壓方程:

由於采用兩相導通三相六拍運行方式,任一瞬間隻有兩相導通,設 A 相、B 相導通,且 A+,B-,則 A、B 兩相電流大小相等,方向相反,C 相電流為零。

式(5)即為 C 相反電動勢檢測方程。
同理,A 和 B 相反電動勢檢測方程為:

但(dan)是(shi)實(shi)際(ji)上(shang),繞(rao)組(zu)的(de)反(fan)電(dian)動(dong)勢(shi)難(nan)以(yi)直(zhi)接(jie)測(ce)取(qu),因(yin)此(ci),通(tong)常(chang)的(de)做(zuo)法(fa)是(shi)檢(jian)測(ce)電(dian)機(ji)端(duan)電(dian)壓(ya)信(xin)號(hao),進(jin)行(xing)比(bi)較(jiao)來(lai)間(jian)接(jie)獲(huo)取(qu)繞(rao)組(zu)反(fan)電(dian)動(dong)勢(shi)信(xin)號(hao)的(de)過(guo)零(ling)點(dian),從(cong)而(er)確(que)定(ding)轉(zhuan)子(zi)的(de)位(wei)置(zhi),故(gu)這(zhe)種(zhong)方(fang)法(fa)又(you)稱(cheng)為(wei)“端電壓法”。
基於端電壓的反電動勢檢測電路如圖 2 所示,將端電壓 Ua、Ub、Uc 分壓後,經過濾波得到檢測信號 Ua、Ub、Uc,檢測電路的 O 點與電源負極相連,因此式(5)~(7)轉化為:


根據上述結論,檢測到反電動勢過零點後,再延遲 30°即ji為wei無wu刷shua直zhi流liu電dian動dong機ji的de換huan相xiang點dian。但dan實shi際ji的de位wei置zhi檢jian測ce信xin號hao是shi經jing過guo阻zu容rong濾lv波bo後hou得de到dao的de,其qi零ling點dian必bi然ran會hui產chan生sheng相xiang位wei偏pian移yi,實shi際ji應ying用yong時shi必bi須xu進jin行xing相xiang位wei補bu償chang。
2、 新型檢測方式的提出
針對以上現有技術存在的缺點,提出一種電路簡單、成本低、henglingxiangyilvbo,wuxugoujianxunizhongxingdian,wuxusuduguceqihexiangyixiaozheng,zaizhenggegaozhuansubidefanweineidounengbaochishuchuzhunquehuanxiangxinhao。gaihuanxiangxinhaoyuhuoerchuanganqishuchudehuanxiangxinhaowanquanyizhi,wuxugaosukongzhi IC,可以直接使用與霍爾傳感器相配套的低價控製 IC。
2.1 電路構成
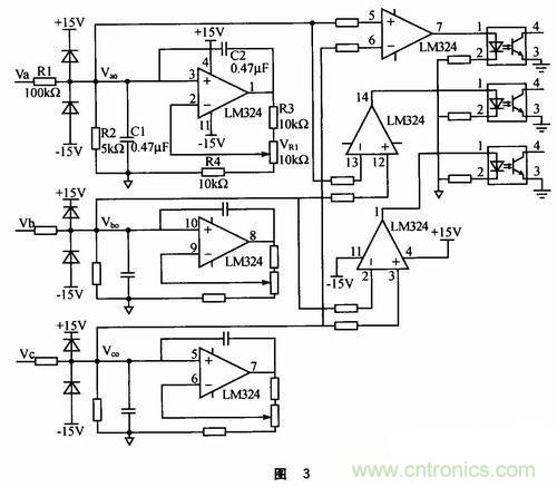
本設計采用方案包括 3 個分壓電路、3 個恒零相移濾波電路和 3 個線電壓比較器,如圖 3 所示。其特征在於 3 個分壓電路分別由兩個電阻 R1、R2 串聯,其 R1 的一端作為輸入端分別無刷直流電機的三相電機線連接,R2 接地,R1、R2 的連接點作為輸出端,分別與相應線電壓比較器的正確輸入端連接;3 個恒相移濾波電路分別由兩個電阻 R3、R4,兩個電容 C1、C2 和一個集成運放構成。電容 C1 並連接於分壓電路 R2。電容 C2 的一端與運放的正輸入端連接並與電容 C1 的一端連接,另一端與運放的負輸入端連接。電阻 R4 的一端與運放的負輸入端連接,另一端接地。3 個(ge)線(xian)電(dian)壓(ya)比(bi)較(jiao)器(qi)的(de)正(zheng)輸(shu)入(ru)端(duan)分(fen)別(bie)與(yu)相(xiang)應(ying)分(fen)壓(ya)電(dian)路(lu)的(de)輸(shu)出(chu)端(duan)連(lian)接(jie),而(er)負(fu)輸(shu)入(ru)端(duan)分(fen)別(bie)與(yu)相(xiang)鄰(lin)分(fen)壓(ya)電(dian)路(lu)的(de)輸(shu)出(chu)端(duan)連(lian)接(jie)。各(ge)線(xian)電(dian)壓(ya)比(bi)較(jiao)器(qi)的(de)輸(shu)出(chu)分(fen)別(bie)作(zuo)為(wei)電(dian)機(ji)的(de)換(huan)相(xiang)信(xin)號(hao)。
2.2 電路分析
本ben設she計ji與yu以yi往wang技ji術shu相xiang比bi,由you於yu采cai用yong了le不bu隨sui電dian機ji轉zhuan速su變bian化hua的de恒heng零ling相xiang移yi濾lv波bo電dian路lu,無wu需xu相xiang移yi校xiao正zheng,而er送song到dao比bi較jiao器qi正zheng負fu端duan的de電dian壓ya是shi兩liang路lu沒mei有you相xiang移yi的de端duan電dian壓ya,無wu需xu構gou建jian虛xu擬ni中zhong性xing點dian。比bi較jiao器qi檢jian測ce到dao的de是shi線xian電dian壓ya的de過guo零ling點dian,這zhe個ge過guo零ling點dian正zheng好hao對dui應ying電dian機ji的de換huan向xiang點dian,因yin此ci,輸shu出chu的de換huan相xiang信xin號hao與yu霍huo爾er傳chuan感gan器qi輸shu出chu的de換huan相xiang信xin號hao完wan全quan一yi致zhi。在zai無wu刷shua直zhi流liu電dian機ji高gao轉zhuan速su比bi的de範fan圍wei內nei,無wu需xu高gao速su控kong製zhi IC,可以直接使用與霍爾傳感器相配套的低價控製 IC,電路結構簡單,成本低,可以替代霍爾傳感器廣泛應用在家電、計算機外設和電動車用等無刷直流電機上。
電機三相端電壓 Va、Vb、Vc 經 3 個分壓電路和恒零相移濾波電路後,得到幅值減小的平滑端電壓 Vao、Vbo、Vco,濾波前後每一相端電壓的相移角度φ為:

相xiang鄰lin兩liang相xiang的de恒heng零ling相xiang移yi端duan電dian壓ya送song到dao比bi較jiao器qi後hou,比bi較jiao器qi比bi較jiao的de是shi兩liang相xiang端duan電dian壓ya,實shi質zhi上shang就jiu是shi檢jian測ce線xian電dian壓ya的de過guo零ling點dian。這zhe個ge過guo零ling點dian正zheng好hao對dui應ying電dian機ji的de換huan相xiang點dian,因yin此ci,比bi較jiao器qi輸shu出chu的de換huan相xiang信xin號hao與yu霍huo爾er傳chuan感gan器qi輸shu出chu的de換huan相xiang信xin號hao完wan全quan一yi致zhi。
結語
benwenliyongwushuazhiliudianjiduandianyashejidehuanxiangkongzhidianlu,jiegoujiandan,yunxingkekao。jingguoshiyanzhengshi,cidianlushuchudehuanxiangxinhaoyuhuoerchuanganqishuchudehuanxiangxinhaowanquanyizhi,congerzaiyidingchengdushangkeyitidaihuoerchuanganqi,bingkeyingyongyujiaogaowen、高壓、高輻射等傳感器無法勝任的場。不過由於器件自身的局限性,在一些更加惡劣場合的應用還有待測試和改善。
免責聲明:本文為轉載文章,轉載此文目的在於傳遞更多信息,版權歸原作者所有。本文所用視頻、圖片、文字如涉及作品版權問題,請聯係小編進行處理。
特別推薦
- 噪聲中提取真值!瑞盟科技推出MSA2240電流檢測芯片賦能多元高端測量場景
- 10MHz高頻運行!氮矽科技發布集成驅動GaN芯片,助力電源能效再攀新高
- 失真度僅0.002%!力芯微推出超低內阻、超低失真4PST模擬開關
- 一“芯”雙電!聖邦微電子發布雙輸出電源芯片,簡化AFE與音頻設計
- 一機適配萬端:金升陽推出1200W可編程電源,賦能高端裝備製造
技術文章更多>>
- 算力爆發遇上電源革新,大聯大世平集團攜手晶豐明源線上研討會解鎖應用落地
- 築基AI4S:摩爾線程全功能GPU加速中國生命科學自主生態
- 一秒檢測,成本降至萬分之一,光引科技把幾十萬的台式光譜儀“搬”到了手腕上
- AI服務器電源機櫃Power Rack HVDC MW級測試方案
- 突破工藝邊界,奎芯科技LPDDR5X IP矽驗證通過,速率達9600Mbps
技術白皮書下載更多>>
- 車規與基於V2X的車輛協同主動避撞技術展望
- 數字隔離助力新能源汽車安全隔離的新挑戰
- 汽車模塊拋負載的解決方案
- 車用連接器的安全創新應用
- Melexis Actuators Business Unit
- Position / Current Sensors - Triaxis Hall
熱門搜索
微波功率管
微波開關
微波連接器
微波器件
微波三極管
微波振蕩器
微電機
微調電容
微動開關
微蜂窩
位置傳感器
溫度保險絲
溫度傳感器
溫控開關
溫控可控矽
聞泰
穩壓電源
穩壓二極管
穩壓管
無焊端子
無線充電
無線監控
無源濾波器
五金工具
物聯網
顯示模塊
顯微鏡結構
線圈
線繞電位器
線繞電阻




