揭秘以太網接口在印製電路板上的實現
發布時間:2015-11-12 責任編輯:susan
【導讀】以太網在上世紀70年nian代dai就jiu誕dan生sheng了le,如ru今jin我wo們men對dui它ta已yi不bu陌mo生sheng,它ta浮fu現xian在zai現xian代dai化hua生sheng活huo的de每mei一yi個ge角jiao落luo,或huo許xu正zheng因yin它ta的de無wu所suo不bu在zai而er讓rang其qi帶dai有you神shen秘mi的de色se彩cai,今jin天tian我wo們men將jiang從cong其qi中zhong一yi個ge角jiao度du揭jie開kai其qi神shen秘mi的de麵mian紗sha。
我們現今使用的網絡接口均為以太網接口,目前大部分處理器都支持以太網口。目前以太網按照速率主要包括10M、10/100M、1000M三種接口,10M應用已經很少,基本為10/100M所代替。目前我司產品的以太網接口類型主要采用雙絞線的RJ45接口,且基本應用於工控領域,因工控領域的特殊性,所以我們對以太網的器件選型以及PCB設計相當考究。從硬件的角度看,以太網接口電路主要由MAC(Media Access Controlleroler)控製和物理層接口(Physical Layer,PHY)兩大部分構成。大部分處理器內部包含了以太網MACkongzhi,danbingbutigongwulicengjiekou,guxuwaijieyipianwulixinpianyitigongyitaiwangdejierutongdao。mianduirucifuzadejiekoudianlu,xiangxingeweiyingjiangongchengshimendouxiangzhidaogaiyingjiandianluruhezaiPCB上實現。
下圖 1以太網的典型應用。我們的PCB設計基本是按照這個框圖來布局布線,下麵我們就以這個框圖詳解以太網有關的布局布線要點。

圖 1 以太網典型應用
1.圖 2網口變壓器沒有集成在網口連接器裏的參考電路PCB布局、布線圖,下麵就以圖 2介紹以太網電路的布局、布線需注意的要點。

圖 2變壓器沒有集成在網口連接器的電路PCB布局、布線參考
a)RJ45和變壓器之間的距離盡可能的短,晶振遠離接口、PCB邊緣和其他的高頻設備、走線或磁性元件周圍,PHY層芯片和變壓器之間的距離盡可能短,但有時為了顧全整體布局,這一點可能比較難滿足,但他們之間的距離最大約10~12cm,器件布局的原則是通常按照信號流向放置,切不可繞來繞去;
b)PHY層(ceng)芯(xin)片(pian)的(de)電(dian)源(yuan)濾(lv)波(bo)按(an)照(zhao)要(yao)芯(xin)片(pian)要(yao)求(qiu)設(she)計(ji),通(tong)常(chang)每(mei)個(ge)電(dian)源(yuan)端(duan)都(dou)需(xu)放(fang)置(zhi)一(yi)個(ge)退(tui)耦(ou)電(dian)容(rong),他(ta)們(men)可(ke)以(yi)為(wei)信(xin)號(hao)提(ti)供(gong)一(yi)個(ge)低(di)阻(zu)抗(kang)通(tong)路(lu),減(jian)小(xiao)電(dian)源(yuan)和(he)地(di)平(ping)麵(mian)間(jian)的(de)諧(xie)振(zhen),為(wei)了(le)讓(rang)電(dian)容(rong)起(qi)到(dao)去(qu)耦(ou)和(he)旁(pang)路(lu)的(de)作(zuo)用(yong),故(gu)要(yao)保(bao)證(zheng)退(tui)耦(ou)和(he)旁(pang)路(lu)電(dian)容(rong)由(you)電(dian)容(rong)、走線、過孔、焊盤組成的環路麵積盡量小,保證引線電感盡量小;
c)網口變壓器PHY層芯片側中心抽頭對地的濾波電容要盡量靠近變壓器管腳,保證引線最短,分布電感最小;
d)網口變壓器接口側的共模電阻和高壓電容靠近中心抽頭放置,走線短而粗(≥15mil);
e)變壓器的兩邊需要割地:即RJ45連接座和變壓器的次級線圈用單獨的隔離地,隔離區域100mil以上,且在這個隔離區域下沒有電源和地層存在。這樣做分割處理,就是為了達到初、次級的隔離,控製源端的幹擾通過參考平麵耦合到次級;
f)指(zhi)示(shi)燈(deng)的(de)電(dian)源(yuan)線(xian)和(he)驅(qu)動(dong)信(xin)號(hao)線(xian)相(xiang)鄰(lin)走(zou)線(xian),盡(jin)量(liang)減(jian)小(xiao)環(huan)路(lu)麵(mian)積(ji)。指(zhi)示(shi)燈(deng)和(he)差(cha)分(fen)線(xian)要(yao)進(jin)行(xing)必(bi)要(yao)的(de)隔(ge)離(li),兩(liang)者(zhe)要(yao)保(bao)證(zheng)足(zu)夠(gou)的(de)距(ju)離(li),如(ru)有(you)空(kong)間(jian)可(ke)用(yong)GND隔開;
g)用於連接GND和PGND的電阻及電容需放置地分割區域。
2.以太網的信號線是以差分對(Rx±、Tx±)的de形xing式shi存cun在zai,差cha分fen線xian具ju有you很hen強qiang共gong模mo抑yi製zhi能neng力li,抗kang幹gan擾rao能neng力li強qiang,但dan是shi如ru果guo布bu線xian不bu當dang,將jiang會hui帶dai來lai嚴yan重zhong的de信xin號hao完wan整zheng性xing問wen題ti。下xia麵mian我wo們men來lai一yi一yi介jie紹shao差cha分fen線xian的de處chu理li要yao點dian:
a)優先繪製Rx±、Tx±差分對,盡量保持差分對平行、等長、短距,避免過孔、交叉。由於管腳分布、過孔、以(yi)及(ji)走(zou)線(xian)空(kong)間(jian)等(deng)因(yin)素(su)存(cun)在(zai)使(shi)得(de)差(cha)分(fen)線(xian)長(chang)易(yi)不(bu)匹(pi)配(pei),時(shi)序(xu)會(hui)發(fa)生(sheng)偏(pian)移(yi),還(hai)會(hui)引(yin)入(ru)共(gong)模(mo)幹(gan)擾(rao),降(jiang)低(di)信(xin)號(hao)質(zhi)量(liang)。所(suo)以(yi),相(xiang)應(ying)的(de)要(yao)對(dui)差(cha)分(fen)對(dui)不(bu)匹(pi)配(pei)的(de)情(qing)況(kuang)作(zuo)出(chu)補(bu)償(chang),使(shi)其(qi)線(xian)長(chang)匹(pi)配(pei),長(chang)度(du)差(cha)通(tong)常(chang)控(kong)製(zhi)在(zai)5mil以內,補償原則是哪裏出現長度差補償哪裏;
b)當速度要求高時需對Rx±、Tx±差分對進行阻抗控製,通常阻抗控製在100Ω±10%;
c)差分信號終端電阻(49.9Ω,有的PHY層芯片可能沒有)必須靠近PHY層芯片的Rx±、Tx±管腳放置,這樣能更好的消除通信電纜中的信號反射;
d)差分線對上的濾波電容必須對稱放置,否則差模可能轉成共模,帶來共模噪聲,且其走線時不能有stub ,這樣才能對高頻噪聲有良好的抑製能力。

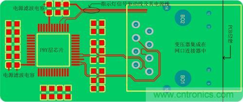
3.變壓器集成在連接器的以太網電路的PCB布局、布線較不集成的相對簡單很多,下圖 3是采用一體化連接器的網口電路的PCB布局、布線參考圖:

圖 3一體化連接器的網口PCB布局、布線參考圖
從上圖可以看出,圖 3和圖 1的(de)不(bu)同(tong)之(zhi)處(chu)在(zai)於(yu)少(shao)了(le)網(wang)口(kou)變(bian)壓(ya)器(qi),其(qi)它(ta)大(da)體(ti)相(xiang)同(tong)。不(bu)同(tong)之(zhi)處(chu)主(zhu)要(yao)體(ti)現(xian)在(zai)網(wang)口(kou)變(bian)壓(ya)器(qi)已(yi)集(ji)成(cheng)至(zhi)連(lian)接(jie)器(qi)裏(li),所(suo)以(yi)地(di)平(ping)麵(mian)無(wu)需(xu)進(jin)行(xing)分(fen)割(ge)處(chu)理(li),但(dan)我(wo)們(men)依(yi)然(ran)需(xu)要(yao)將(jiang)一(yi)體(ti)化(hua)連(lian)機(ji)器(qi)的(de)外(wai)殼(ke)連(lian)接(jie)到(dao)連(lian)續(xu)的(de)地(di)平(ping)麵(mian)上(shang)。
以太網布局布線方麵的要大致就這些,好的PCB布局布線不僅可以保證電路性能,還可以提高電路性能,筆者水平有限,不足之處歡迎指正交流。
特別推薦
- 噪聲中提取真值!瑞盟科技推出MSA2240電流檢測芯片賦能多元高端測量場景
- 10MHz高頻運行!氮矽科技發布集成驅動GaN芯片,助力電源能效再攀新高
- 失真度僅0.002%!力芯微推出超低內阻、超低失真4PST模擬開關
- 一“芯”雙電!聖邦微電子發布雙輸出電源芯片,簡化AFE與音頻設計
- 一機適配萬端:金升陽推出1200W可編程電源,賦能高端裝備製造
技術文章更多>>
- 築基AI4S:摩爾線程全功能GPU加速中國生命科學自主生態
- 一秒檢測,成本降至萬分之一,光引科技把幾十萬的台式光譜儀“搬”到了手腕上
- AI服務器電源機櫃Power Rack HVDC MW級測試方案
- 突破工藝邊界,奎芯科技LPDDR5X IP矽驗證通過,速率達9600Mbps
- 通過直接、準確、自動測量超低範圍的氯殘留來推動反滲透膜保護
技術白皮書下載更多>>
- 車規與基於V2X的車輛協同主動避撞技術展望
- 數字隔離助力新能源汽車安全隔離的新挑戰
- 汽車模塊拋負載的解決方案
- 車用連接器的安全創新應用
- Melexis Actuators Business Unit
- Position / Current Sensors - Triaxis Hall
熱門搜索



