電路分享:以太網光無線通信驅動電路設計
發布時間:2015-01-25 責任編輯:sherryyu
【導讀】以太網是應用最廣的聯網技術,它以可靠性高、媒體信息量大、易於擴展和更新等優點,在企業、學校等領域得到廣泛的應用。本文將具體揭秘以太網光無線通信驅動電路。
以太網是應用最廣的聯網技術,它以可靠性高、媒體信息量大、易於擴展和更新等優點,在企業、學校等領域得到廣泛的應用。根據IEEE802.3 Ethernet標準規範,以太網每段同軸電纜長度不得超過500m,通過中繼器互聯後,網絡最大距離也不得超過2.8km。在這種情況下,利用激光無線通信技術,超越以太網的地域限製,滿足數據通信的需要,具有很強的應用價值。
調製驅動電路設計
圖1是調製驅動電路圖,主要由MAXIM公司的155MHz的 MAX3263芯片和內部帶有監視二極管的激光器LD構成。MAX3263內部的主偏置電源提供溫度補償偏置和參考電壓輸出Vref1和Vref2,通過電阻R25、R26、R27和R28對內部的高速調製驅動電路、激光器和監視二極管進行編程。MAX3263的輸出電流都被內部的鏡像電流源控製,這些鏡像電流源都有2Vbe的結溫漂移,參考電壓設置在2Vbe時,結溫漂移可以被抵消。選擇電阻R28以調節激光器靜態偏置電流Ibo,使Ibo略小於激光器的閾值電流,以使激光器的輸出具有良好的消光比。LD內部的監視二極管將光強變化轉換為電流Ipin,經內部變換產生反饋電流Ibs,通過公式 Ibo=40(Ib+Ibs),將激光器的光強變化轉換成偏置電流的一部分,反饋作用於激光器,保證輸出穩定的光功率。輸入的差分PECL信號RD、由內部的高速輸入緩衝和共射極差分輸出組成的調製器調製,調製電流的大小由R26確定的電流Im決定。選擇R26的大小,使激光器有適當的調製電流,輸出足夠的光功率,並具有良好的消光比。同時應使OUT+、OUT-端的電壓在2.2V以上,以防激光器飽和。

圖1 調製驅動電路
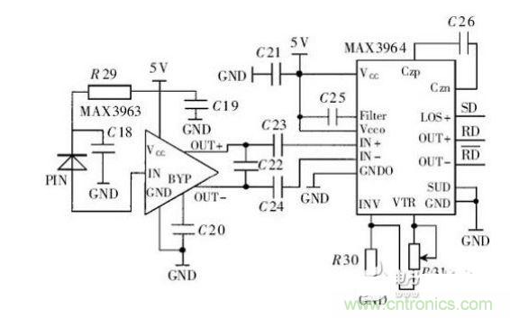
接收解調電路設計
圖2是接收解調電路圖,由MAX3963和MAX3964($2.2766)配以必要的外圍器件組成。155MHz的低噪聲芯片MAX3963組成前置放大器,其內部包含一個跨阻前置放大器和一個帶射極跟隨輸出的倒相放大器,並集成了22kΩ的跨阻,可將PIN接收的微弱光電流轉換成差分輸出電壓。266MHz的 MAX3964($2.2766)組成後級放大調理電路。其內部有4個限幅放大器組成的串行功率檢測器,每個限幅放大器都有一個全波對數檢測器,用以檢測輸入信號功率的大小。4個檢測結果在Filter端加在一起,通過電容C25進行濾波。電阻R30、R31、內部的1.2V參考電源和無光比較器共同構成閾值設置和噪聲抑製功能。取R30=100kΩ,R31可用100kΩ的電位器調節,則VTR在1.2~2.4V間變化。當輸入信號幅值大於VTR時,輸出穩定的PECL 電平信號;當輸入信號幅值小於VTR時,數據輸出端OUT+輸出高電平,OUT-輸出低電平,所有的限幅放大器拒絕接收輸入信號,並且後級放大器輸出無光告警PECL信號LOS+。

圖2 接受解調電路
由於圖6和圖7中的主芯片均在155MHz以上,因此由這兩個電路組成收發電路,進行精心的參數選擇和PCB設計,可應用於高速的光通信場合。 5 係(xi)統(tong)測(ce)試(shi)在(zai)所(suo)設(she)計(ji)的(de)各(ge)個(ge)部(bu)分(fen)的(de)基(ji)礎(chu)上(shang),將(jiang)它(ta)們(men)連(lian)接(jie)起(qi)來(lai),在(zai)沒(mei)有(you)光(guang)學(xue)天(tian)線(xian)的(de)條(tiao)件(jian)下(xia),成(cheng)功(gong)地(di)進(jin)行(xing)了(le)室(shi)內(nei)的(de)以(yi)太(tai)網(wang)激(ji)光(guang)無(wu)線(xian)通(tong)信(xin)的(de)實(shi)驗(yan)。現(xian)正(zheng)完(wan)善(shan)係(xi)統(tong),並(bing)準(zhun)備(bei)將(jiang)其(qi)應(ying)用(yong)於(yu)光(guang)網(wang)絡(luo)。
特別推薦
- 噪聲中提取真值!瑞盟科技推出MSA2240電流檢測芯片賦能多元高端測量場景
- 10MHz高頻運行!氮矽科技發布集成驅動GaN芯片,助力電源能效再攀新高
- 失真度僅0.002%!力芯微推出超低內阻、超低失真4PST模擬開關
- 一“芯”雙電!聖邦微電子發布雙輸出電源芯片,簡化AFE與音頻設計
- 一機適配萬端:金升陽推出1200W可編程電源,賦能高端裝備製造
技術文章更多>>
- 築基AI4S:摩爾線程全功能GPU加速中國生命科學自主生態
- 一秒檢測,成本降至萬分之一,光引科技把幾十萬的台式光譜儀“搬”到了手腕上
- AI服務器電源機櫃Power Rack HVDC MW級測試方案
- 突破工藝邊界,奎芯科技LPDDR5X IP矽驗證通過,速率達9600Mbps
- 通過直接、準確、自動測量超低範圍的氯殘留來推動反滲透膜保護
技術白皮書下載更多>>
- 車規與基於V2X的車輛協同主動避撞技術展望
- 數字隔離助力新能源汽車安全隔離的新挑戰
- 汽車模塊拋負載的解決方案
- 車用連接器的安全創新應用
- Melexis Actuators Business Unit
- Position / Current Sensors - Triaxis Hall
熱門搜索






