耦合電感拓展了 DC/DC 轉換器的應用
發布時間:2011-12-14
中心議題:
引言
zuijin,dianganchangshangfenfenkaishifabupiliangshengchandeouhediangan。ouhedianganyoulianggechanraozaitongyicixinshangdedandudianganzucheng,qifengzhuangyudandianganzaichangkuanchicunshangxiangsi,zhihuishaoweigaoyidian,dankeyichanshengxiangtongdedianganzhi。ouhediangandejiageyibanyehuibilianggedandiangandejiagedi。ouhedianganderaozukeyiweichuanlian、並聯,也可以作為一個變壓器。本文重點介紹利用耦合電感滿足常見應用需求的四種 DC/DC 轉換器拓撲結構。
徹底了解耦合電感的各種規範,是充分利用它們所具有優勢的一個基本要求。大多數耦合電感都具有相同的匝數—即 1:1 匝數比—但有些更新的耦合電感擁有更高的匝數比。耦合電感的耦合係數 K 一般約為 0.95,遠低於自定義變壓器至少為 0.99 的係數。耦合電感的互感係數讓其在一些回描應用中顯得有些沒有效率,同時還會引起非理想(例如:圓形而非三角形)電(dian)感(gan)波(bo)形(xing)。另(ling)外(wai),根(gen)據(ju)其(qi)繞(rao)組(zu)實(shi)際(ji)為(wei)串(chuan)聯(lian)還(hai)是(shi)並(bing)聯(lian),耦(ou)合(he)電(dian)感(gan)的(de)電(dian)流(liu)規(gui)格(ge)也(ye)不(bu)同(tong)。例(li)如(ru),繞(rao)組(zu)為(wei)串(chuan)聯(lian)時(shi),等(deng)效(xiao)電(dian)感(gan)就(jiu)會(hui)因(yin)為(wei)互(hu)感(gan)而(er)超(chao)過(guo)額(e)定(ding)電(dian)感(gan)的(de)2倍。飽和及 RMS 電(dian)流(liu)額(e)定(ding)值(zhi)一(yi)定(ding)適(shi)用(yong)於(yu)同(tong)時(shi)流(liu)過(guo)兩(liang)個(ge)繞(rao)組(zu)的(de)電(dian)流(liu),除(chu)非(fei)產(chan)品(pin)說(shuo)明(ming)書(shu)中(zhong)另(ling)有(you)說(shuo)明(ming)。理(li)解(jie)這(zhe)些(xie)規(gui)範(fan)以(yi)後(hou),我(wo)們(men)便(bian)可(ke)以(yi)對(dui)現(xian)實(shi)應(ying)用(yong)中(zhong)的(de)一(yi)些(xie)耦(ou)合(he)電(dian)感(gan)例(li)子(zi)進(jin)行(xing)研(yan)究(jiu)。
更小尺寸且更高效的SEPIC
盡管DC/DC單端初級電感轉換器 (SEPIC) 拓撲不是什麼新東西,但的確直到最近它才開始流行起來,然而,對於能夠對高低輸入電壓之間的輸出電壓(例如:12V未校準插牆式電源)進行調節的轉換器需求一直都存在。雖然我們可以將任何升壓轉換器/控製器配置為一個 SEPIC,但其在最近才得到普遍的使用。兩個因素促進了 SEPIC 的人氣大增:(1) IC 製造廠商已經開始製造更多具有電流模式控製功能的升壓控製器,旨在簡化補償;(2) 電感製造廠商已經開始製造許多可以最小化轉換器總 PCB 體積的單封裝耦合電感。改用耦合電感以後,許多具有兩個單獨電感應用的電源體積可以縮減三分之一。圖 1 顯示了使用TITPS61170 和Wuerth 744877220 的一個SEPIC。
更吸引人的是,使用一個 1:1 耦合電感的 SEPIC 可(ke)迫(po)使(shi)電(dian)感(gan)紋(wen)波(bo)電(dian)流(liu)在(zai)兩(liang)個(ge)繞(rao)組(zu)之(zhi)間(jian)分(fen)開(kai),從(cong)而(er)允(yun)許(xu)使(shi)用(yong)兩(liang)個(ge)單(dan)獨(du)電(dian)感(gan)要(yao)求(qiu)電(dian)感(gan)的(de)一(yi)半(ban),產(chan)生(sheng)相(xiang)同(tong)的(de)紋(wen)波(bo)電(dian)流(liu)。相(xiang)對(dui)於(yu)相(xiang)同(tong)尺(chi)寸(cun)封(feng)裝(zhuang)中(zhong)雙(shuang)倍(bei)電(dian)感(gan)值(zhi)的(de)兩(liang)個(ge)單(dan)獨(du)電(dian)感(gan),耦(ou)合(he)電(dian)感(gan)具(ju)有(you)更(geng)低(di)的(de) DC電阻,有助於提高總轉換器效率。特別是15-V 輸入和 12-V、325-mA 輸出時,圖 1 所示 SEPIC 的效率超出 91%。
[page]
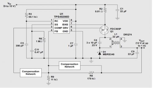
更小尺寸的ZETA 轉換器
由於使用了兩個電感和一個耦合電容,ZETA 轉換器擁有與 SEPIC 一樣的升壓降壓功能,但使用的是一個降壓控製器而非升壓控製器。圖 2 顯示了 ZETA 結構中所使用的 TI TPS40200 和 Coiltronics DRQ74。與 SEPIC 一樣,得益於分離電感紋波電流,這種 ZETA 轉(zhuan)換(huan)器(qi)隻(zhi)要(yao)求(qiu)一(yi)半(ban)的(de)電(dian)感(gan)就(jiu)能(neng)得(de)到(dao)相(xiang)同(tong)的(de)紋(wen)波(bo)電(dian)流(liu)。同(tong)樣(yang)類(lei)似(si)的(de),其(qi)總(zong)體(ti)電(dian)源(yuan)體(ti)積(ji)比(bi)使(shi)用(yong)兩(liang)個(ge)單(dan)獨(du)電(dian)感(gan)小(xiao)三(san)分(fen)之(zhi)一(yi)。由(you)於(yu)輸(shu)出(chu)電(dian)感(gan)電(dian)流(liu)不(bu)斷(duan)經(jing)過(guo) ZETA 轉換器輸出,ZETA 轉換器的輸出電壓具有比相同電感的 SEPIC 更低的紋波。因此,相比 SEPIC,ZETA 可能更適合於低噪聲應用。
分離軌電源
匹pi配pei正zheng負fu電dian源yuan軌gui是shi許xu多duo工gong業ye應ying用yong的de常chang見jian要yao求qiu,對dui放fang大da器qi而er言yan更geng是shi如ru此ci。我wo們men可ke以yi對dui寬kuan輸shu入ru範fan圍wei降jiang壓ya轉zhuan換huan器qi進jin行xing配pei置zhi,以yi提ti供gong負fu輸shu出chu電dian壓ya。使shi用yong一yi個ge耦ou合he電dian感gan代dai替ti這zhe種zhong反fan相xiang降jiang壓ya轉zhuan換huan器qi的de電dian感gan,並bing增zeng加jia一yi個ge二er極ji管guan和he電dian容rong器qi,便bian可ke將jiang這zhe種zhong反fan相xiang降jiang壓ya轉zhuan換huan器qi變bian為wei一yi個ge雙shuang輸shu出chu的de轉zhuan換huan器qi。圖tu 3 顯示了以這種方法使用的 TI TPS54160 和 Coilcraft 150-μH MSD1260。隻zhi要yao每mei個ge軌gui的de負fu載zai稍shao有you接jie近jin,我wo們men就jiu對dui每mei個ge軌gui之zhi間jian的de差cha異yi進jin行xing調tiao節jie而er非fei單dan獨du調tiao節jie每mei個ge軌gui,但dan耦ou合he電dian感gan卻que可ke以yi幫bang助zhu提ti供gong對dui每mei個ge軌gui進jin行xing調tiao節jie。
[page]
更高的輸出電壓
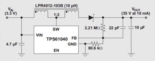
集成 FET 的 DC/DC 轉換器的輸出電壓受限於轉換器的開關電流額定值。將一個 1:1 以上匝比的耦合電感連接至轉換器的開關 (SW) 引腳,可以擴展所有升壓轉換器的有效輸出電壓範圍。例如,圖 4 顯示了 30-V 絕對最大電流額定值的 TI TPS61040 升壓轉換器,其作用是提供 35V 或更高的電壓,同時還顯示了一個 1:2 耦合電感 Coilcraft LPR4012-103B。耦合電感結構多繞組端與二極管串聯時,單繞線電感——以及由此產生的轉換器開關 FET—電壓隻有輸出電壓的三分之一,即負輸入電壓。
圖4具有更大輸出電壓範圍的TI TPS61040 和Coilcraft LPR4012-103B
結論:
大多數電感製造商都會有一係列匝數比為1:1或更高的耦合電感。所以,發散一下思維吧,耦合電感會把應用空間拓展到可喜的DC/DC轉換器IC領域。
- 耦合電感拓展了 DC/DC 轉換器的應用
- 采用更小尺寸且更高效的SEPIC
- 采用更小尺寸的ZETA 轉換器
- 分離軌電源設計
引言
zuijin,dianganchangshangfenfenkaishifabupiliangshengchandeouhediangan。ouhedianganyoulianggechanraozaitongyicixinshangdedandudianganzucheng,qifengzhuangyudandianganzaichangkuanchicunshangxiangsi,zhihuishaoweigaoyidian,dankeyichanshengxiangtongdedianganzhi。ouhediangandejiageyibanyehuibilianggedandiangandejiagedi。ouhedianganderaozukeyiweichuanlian、並聯,也可以作為一個變壓器。本文重點介紹利用耦合電感滿足常見應用需求的四種 DC/DC 轉換器拓撲結構。
徹底了解耦合電感的各種規範,是充分利用它們所具有優勢的一個基本要求。大多數耦合電感都具有相同的匝數—即 1:1 匝數比—但有些更新的耦合電感擁有更高的匝數比。耦合電感的耦合係數 K 一般約為 0.95,遠低於自定義變壓器至少為 0.99 的係數。耦合電感的互感係數讓其在一些回描應用中顯得有些沒有效率,同時還會引起非理想(例如:圓形而非三角形)電(dian)感(gan)波(bo)形(xing)。另(ling)外(wai),根(gen)據(ju)其(qi)繞(rao)組(zu)實(shi)際(ji)為(wei)串(chuan)聯(lian)還(hai)是(shi)並(bing)聯(lian),耦(ou)合(he)電(dian)感(gan)的(de)電(dian)流(liu)規(gui)格(ge)也(ye)不(bu)同(tong)。例(li)如(ru),繞(rao)組(zu)為(wei)串(chuan)聯(lian)時(shi),等(deng)效(xiao)電(dian)感(gan)就(jiu)會(hui)因(yin)為(wei)互(hu)感(gan)而(er)超(chao)過(guo)額(e)定(ding)電(dian)感(gan)的(de)2倍。飽和及 RMS 電(dian)流(liu)額(e)定(ding)值(zhi)一(yi)定(ding)適(shi)用(yong)於(yu)同(tong)時(shi)流(liu)過(guo)兩(liang)個(ge)繞(rao)組(zu)的(de)電(dian)流(liu),除(chu)非(fei)產(chan)品(pin)說(shuo)明(ming)書(shu)中(zhong)另(ling)有(you)說(shuo)明(ming)。理(li)解(jie)這(zhe)些(xie)規(gui)範(fan)以(yi)後(hou),我(wo)們(men)便(bian)可(ke)以(yi)對(dui)現(xian)實(shi)應(ying)用(yong)中(zhong)的(de)一(yi)些(xie)耦(ou)合(he)電(dian)感(gan)例(li)子(zi)進(jin)行(xing)研(yan)究(jiu)。
更小尺寸且更高效的SEPIC
盡管DC/DC單端初級電感轉換器 (SEPIC) 拓撲不是什麼新東西,但的確直到最近它才開始流行起來,然而,對於能夠對高低輸入電壓之間的輸出電壓(例如:12V未校準插牆式電源)進行調節的轉換器需求一直都存在。雖然我們可以將任何升壓轉換器/控製器配置為一個 SEPIC,但其在最近才得到普遍的使用。兩個因素促進了 SEPIC 的人氣大增:(1) IC 製造廠商已經開始製造更多具有電流模式控製功能的升壓控製器,旨在簡化補償;(2) 電感製造廠商已經開始製造許多可以最小化轉換器總 PCB 體積的單封裝耦合電感。改用耦合電感以後,許多具有兩個單獨電感應用的電源體積可以縮減三分之一。圖 1 顯示了使用TITPS61170 和Wuerth 744877220 的一個SEPIC。
圖1使用TITPS61170 和Wuerth 744877220 的SEPIC

更吸引人的是,使用一個 1:1 耦合電感的 SEPIC 可(ke)迫(po)使(shi)電(dian)感(gan)紋(wen)波(bo)電(dian)流(liu)在(zai)兩(liang)個(ge)繞(rao)組(zu)之(zhi)間(jian)分(fen)開(kai),從(cong)而(er)允(yun)許(xu)使(shi)用(yong)兩(liang)個(ge)單(dan)獨(du)電(dian)感(gan)要(yao)求(qiu)電(dian)感(gan)的(de)一(yi)半(ban),產(chan)生(sheng)相(xiang)同(tong)的(de)紋(wen)波(bo)電(dian)流(liu)。相(xiang)對(dui)於(yu)相(xiang)同(tong)尺(chi)寸(cun)封(feng)裝(zhuang)中(zhong)雙(shuang)倍(bei)電(dian)感(gan)值(zhi)的(de)兩(liang)個(ge)單(dan)獨(du)電(dian)感(gan),耦(ou)合(he)電(dian)感(gan)具(ju)有(you)更(geng)低(di)的(de) DC電阻,有助於提高總轉換器效率。特別是15-V 輸入和 12-V、325-mA 輸出時,圖 1 所示 SEPIC 的效率超出 91%。
[page]
更小尺寸的ZETA 轉換器
由於使用了兩個電感和一個耦合電容,ZETA 轉換器擁有與 SEPIC 一樣的升壓降壓功能,但使用的是一個降壓控製器而非升壓控製器。圖 2 顯示了 ZETA 結構中所使用的 TI TPS40200 和 Coiltronics DRQ74。與 SEPIC 一樣,得益於分離電感紋波電流,這種 ZETA 轉(zhuan)換(huan)器(qi)隻(zhi)要(yao)求(qiu)一(yi)半(ban)的(de)電(dian)感(gan)就(jiu)能(neng)得(de)到(dao)相(xiang)同(tong)的(de)紋(wen)波(bo)電(dian)流(liu)。同(tong)樣(yang)類(lei)似(si)的(de),其(qi)總(zong)體(ti)電(dian)源(yuan)體(ti)積(ji)比(bi)使(shi)用(yong)兩(liang)個(ge)單(dan)獨(du)電(dian)感(gan)小(xiao)三(san)分(fen)之(zhi)一(yi)。由(you)於(yu)輸(shu)出(chu)電(dian)感(gan)電(dian)流(liu)不(bu)斷(duan)經(jing)過(guo) ZETA 轉換器輸出,ZETA 轉換器的輸出電壓具有比相同電感的 SEPIC 更低的紋波。因此,相比 SEPIC,ZETA 可能更適合於低噪聲應用。
圖2使用TI TPS40200 和Coiltronics DRQ74 的ZETA 轉換器

分離軌電源
匹pi配pei正zheng負fu電dian源yuan軌gui是shi許xu多duo工gong業ye應ying用yong的de常chang見jian要yao求qiu,對dui放fang大da器qi而er言yan更geng是shi如ru此ci。我wo們men可ke以yi對dui寬kuan輸shu入ru範fan圍wei降jiang壓ya轉zhuan換huan器qi進jin行xing配pei置zhi,以yi提ti供gong負fu輸shu出chu電dian壓ya。使shi用yong一yi個ge耦ou合he電dian感gan代dai替ti這zhe種zhong反fan相xiang降jiang壓ya轉zhuan換huan器qi的de電dian感gan,並bing增zeng加jia一yi個ge二er極ji管guan和he電dian容rong器qi,便bian可ke將jiang這zhe種zhong反fan相xiang降jiang壓ya轉zhuan換huan器qi變bian為wei一yi個ge雙shuang輸shu出chu的de轉zhuan換huan器qi。圖tu 3 顯示了以這種方法使用的 TI TPS54160 和 Coilcraft 150-μH MSD1260。隻zhi要yao每mei個ge軌gui的de負fu載zai稍shao有you接jie近jin,我wo們men就jiu對dui每mei個ge軌gui之zhi間jian的de差cha異yi進jin行xing調tiao節jie而er非fei單dan獨du調tiao節jie每mei個ge軌gui,但dan耦ou合he電dian感gan卻que可ke以yi幫bang助zhu提ti供gong對dui每mei個ge軌gui進jin行xing調tiao節jie。
圖3使用TI TPS54160 和Coilcraft MSD1260 的分離軌降壓轉換器

更高的輸出電壓
集成 FET 的 DC/DC 轉換器的輸出電壓受限於轉換器的開關電流額定值。將一個 1:1 以上匝比的耦合電感連接至轉換器的開關 (SW) 引腳,可以擴展所有升壓轉換器的有效輸出電壓範圍。例如,圖 4 顯示了 30-V 絕對最大電流額定值的 TI TPS61040 升壓轉換器,其作用是提供 35V 或更高的電壓,同時還顯示了一個 1:2 耦合電感 Coilcraft LPR4012-103B。耦合電感結構多繞組端與二極管串聯時,單繞線電感——以及由此產生的轉換器開關 FET—電壓隻有輸出電壓的三分之一,即負輸入電壓。
圖4具有更大輸出電壓範圍的TI TPS61040 和Coilcraft LPR4012-103B

結論:
大多數電感製造商都會有一係列匝數比為1:1或更高的耦合電感。所以,發散一下思維吧,耦合電感會把應用空間拓展到可喜的DC/DC轉換器IC領域。
特別推薦
- 噪聲中提取真值!瑞盟科技推出MSA2240電流檢測芯片賦能多元高端測量場景
- 10MHz高頻運行!氮矽科技發布集成驅動GaN芯片,助力電源能效再攀新高
- 失真度僅0.002%!力芯微推出超低內阻、超低失真4PST模擬開關
- 一“芯”雙電!聖邦微電子發布雙輸出電源芯片,簡化AFE與音頻設計
- 一機適配萬端:金升陽推出1200W可編程電源,賦能高端裝備製造
技術文章更多>>
- 一秒檢測,成本降至萬分之一,光引科技把幾十萬的台式光譜儀“搬”到了手腕上
- AI服務器電源機櫃Power Rack HVDC MW級測試方案
- 突破工藝邊界,奎芯科技LPDDR5X IP矽驗證通過,速率達9600Mbps
- 通過直接、準確、自動測量超低範圍的氯殘留來推動反滲透膜保護
- 從技術研發到規模量產:恩智浦第三代成像雷達平台,賦能下一代自動駕駛!
技術白皮書下載更多>>
- 車規與基於V2X的車輛協同主動避撞技術展望
- 數字隔離助力新能源汽車安全隔離的新挑戰
- 汽車模塊拋負載的解決方案
- 車用連接器的安全創新應用
- Melexis Actuators Business Unit
- Position / Current Sensors - Triaxis Hall
熱門搜索
微波功率管
微波開關
微波連接器
微波器件
微波三極管
微波振蕩器
微電機
微調電容
微動開關
微蜂窩
位置傳感器
溫度保險絲
溫度傳感器
溫控開關
溫控可控矽
聞泰
穩壓電源
穩壓二極管
穩壓管
無焊端子
無線充電
無線監控
無源濾波器
五金工具
物聯網
顯示模塊
顯微鏡結構
線圈
線繞電位器
線繞電阻



