一種遠程無鑰匙係統(RKE)的方案設計
發布時間:2010-11-25
無鑰匙係統的中心議題:
- RKE係統的設計
無鑰匙係統的解決方案:
- 選取MAX1473接收芯片和MAX7044發射芯片
- 選取MC9RS08KA2 作為微處理器
當今70%的汽車商選用RKE(Remote Keyless Entry,遠程無鑰匙進入)係統,或將其作為一個標準。RKE係統主要由按鍵加密發送器和車內內置接收器組成,結構框圖如圖1所示。它們主要用在汽車門 控製、無線傳感器、汽車無線胎壓監測TPMS(Tire Pressure Monitor System)等方麵,使用的頻率是315 MHz(美國和日本地區)、433.92 Hz(歐洲地區)。歐洲同時開放了868 MHz頻率來適應RKE係統的增長需求。

RKE係統的用戶可以通過鑰匙鏈發送數據來打開和關閉汽車門。圖1中,用戶可以按下按鍵開關來發起與接收機的通信,通過一串64~128位長度 的數據流進行發送器和接收器的會話。該數據流包括前引導碼、命令碼和一串加密滾動碼。通信速率通常選用2~20 kHz之間,采用ASK調製方式,主要為了延長發送部分鑰匙鏈中電池的使用壽命。
1 係統設計
1.1 功率設計
設計中主要考慮的是低電流消耗情況下的高可靠性、係統的成本以及發送器和接收器的壽命。對於發送器,電池壽命在3~5年是可以滿足要求的。電池 壽命對於接收器件也很重要,因為接收器件必須總是在線偵聽發送端數據,典型的電流要求不超過1 mA。一個設計方法是,在一定時間內,接收端保證能夠檢測到有效的發送信號;為了最大限度地節約電量,接收器在其他的時間睡眠。
1.2 安全性設計
係統的安全性也是一項主要考慮的因素。通過采用Microchip公司專為RKE係統設計的使用DES算法的安全密鑰芯片HCS300來實現係統數據的安全加密,防止發送的數據被惡意盜取拷貝;同時在接收端使用MC9RS08KA2進行解密和繼電器控製。
HCS300的操作電壓為2.0~6.3 V,是一個可編程28位串行碼、64位加密鍵值、66位發送長度、32位跳頻碼、4位按鍵碼、2位狀態碼,具有鍵值讀保護措施的芯片。
DES編碼、解碼圖如圖2和圖3所示。

[page]16位的同步計算器,在每次發送代碼後都要發生改變。它隨按鍵的次數而增加。根據DES算法加密,在每次發送的代碼中,由於同步計數器的變化而 使得每次發送的代碼有大於50%的部分不一樣。圖2說明在編碼過程中如何使用HCS300的內部可編程EEPROM,一旦編碼器檢測有按鍵按下,它就立即 讀鍵值,同時刷新同步計數器。按鍵和同步計數器經過加密算法處理,輸出數據是32位的加密信息。攜帶按鍵信息的32位代碼和串行碼組成了整個發送碼,將被 接收部分接收到。
解碼部分必須先學習發送端的數據碼,學習包括計算發送端的鍵值、解密32位的加密信息和可編程陣列中的串行碼、同步計數器以及鍵值。在正常的操 zuomoshizhong,meicijieshoudaodeyouxiaogeshidexinxidoubeijisuan。chuanxingmayongyubiaoshifasongmashifoubeixuexiguo。ruguofasongmabeixuexiguo,nametadexinxibeijiemihetongbujishuqizhixiaoyan,zuihoujie 收係統執行按鍵操作請求。圖3表示了接收部分接收到的信息和它的可編程EEPROM(設計中使用AT24C02)中存儲信息的關係。
1.3 射頻收發器件和微處理器特性
為了保證係統能夠在較低電流消耗的情況下,有較高的發射功率和接收靈敏度,係統選用了Maxim公司的MAX1473接收芯片和MAX7044發射芯片。
MAX7044 發射芯片工作電壓為+2.1~6.0 V,7.7 mA的低工作電流,250 μs的啟動時間。通信速率能達到100 kbps,小封裝3 mm×3 mm,8引腳SOT23封裝。它消除了基於SAW發送器設計的問題;采用晶體結構,提供了更大的調製深度和快速的頻率響應機製;降低了溫度的影響,溫度範 圍可達-40~125 ℃。
MAX1473接收芯片采用3.3 V鋰電池供電,250 μs啟動時間,小於2.5 μA的待機模式工作電流,-114 dBm的靈敏度;采用TSSOP 28引腳封裝設計。
MC9RS08KA2 作為Freescale公司新推出的一款集成多個功能的高性價比MCU,具有鍵盤中斷和高達20 MHz的內部時鍾,以及8位模計數器,2 KB Flash空間,63字節RAM;同時有等待和3種停止模式,滿足係統的超低功耗設計(設計中電流小於1 μA),以及簡易的6引腳BDM編程調試接口,便於係統的實時升級。設計中采用6引腳DFN精密小引腳封裝,滿足係統的小體積要求。
1.4 硬件設計圖
按鍵DES硬件加密部分電路如圖4所示。發送部分射頻前端電路如圖5所示。
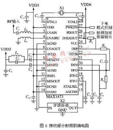
接收部分射頻前端電路如圖6所示,元器件參數如表1所列。接收部分微處理器控製電路如圖7所示。


[page]


1.5 軟件設計
編碼加密操作流程如圖8所示。

如果有按鍵按下,HCS300將被喚醒,同時通過10 ms延時消抖。同步計數器、描述信息、按鍵信息被編碼形成跳頻碼。每次發送跳頻碼都會不一樣,即便是同一個按鍵按下,在64K次按鍵過程中發送的跳頻碼也 buhuifashengzhongfu,yincizaijiaochangdeshijiannei,anjianmiyaoxinxibuhuibeidaoqu。ruguozaifasongdeguochengzhongjiancedaoxindeanjiananxia,namejianghuilijifuwei,erqiedangqiandedaimajiangbuhuijixuzhixing; 離開按鍵後,對代碼字是沒有影響的,除非沒有按鍵繼續保持按下狀態,在任何情況下傳輸代碼都會完成,同時係統下電。
接收部分解碼解密流程如圖9所示。

上電後,MC9RS08KA2開始判斷係統是否有I/O中斷產生。如果沒有,則係統進入低功耗睡眠模式(停止模式3);如果有I/O中斷產生, 那麼進入中斷,喚醒MCU,同時進行軟件DES算法解密。如果解密不成功,則繼續接收數據;如果解密成功,則執行相應的繼電器操作(如開/關門等),然後 係統繼續進入睡眠狀態。
2 結論
通過結合多家外圍器件和微處理器件,利用Microchip KEELOQ芯片的安全性,Maxim的射頻芯片的可靠性、穩定性和Freescaleweichuliqidegaojichengdujixingjiabi,zhenghegejiayoushi,tigaolexitongdezhengtixingneng。tongguoshijiyunxing,xitongdadaoleyuxianshejideyaoqiu。bencishejizhishiyongle2個按鍵,根據需要可以外擴功能按鍵達到15個,用於實現不同的控製信息要求。設計人員可 以根據自行需要進行相應的擴展。
- 噪聲中提取真值!瑞盟科技推出MSA2240電流檢測芯片賦能多元高端測量場景
- 10MHz高頻運行!氮矽科技發布集成驅動GaN芯片,助力電源能效再攀新高
- 失真度僅0.002%!力芯微推出超低內阻、超低失真4PST模擬開關
- 一“芯”雙電!聖邦微電子發布雙輸出電源芯片,簡化AFE與音頻設計
- 一機適配萬端:金升陽推出1200W可編程電源,賦能高端裝備製造
- 大聯大世平集團首度亮相北京國際汽車展 攜手全球芯片夥伴打造智能車整合應用新典範
- 2026北京車展即將啟幕,高通攜手汽車生態“朋友圈”推動智能化體驗再升級
- 如何使用工業級串行數字輸入來設計具有並行接口的數字輸入模塊
- 邊緣AI的發展為更智能、更可持續的技術鋪平道路
- 每台智能體PC,都是AI時代的新入口
- 車規與基於V2X的車輛協同主動避撞技術展望
- 數字隔離助力新能源汽車安全隔離的新挑戰
- 汽車模塊拋負載的解決方案
- 車用連接器的安全創新應用
- Melexis Actuators Business Unit
- Position / Current Sensors - Triaxis Hall




