CAN總線在汽車車身控製中的應用
發布時間:2010-07-09
中心議題:
20世紀80年代以來,隨著集成電路和單片機在汽車上的廣泛應用,汽車上的電子控製單元越來越多,例如電子燃油噴射裝置、防抱死製動裝置(ABS)、安全氣囊裝置、電控門窗裝置和主動懸架等等。在這種情況下,如果仍采用常規的布線方式,即電線一端與開關相接,另一端與用電設備相通,將導致車上電線數目的急劇增加,使得電線的質量占整車質量的4%左右。另外,電控係統的增加雖然提高了轎車的動力性、經(jing)濟(ji)性(xing)和(he)舒(shu)適(shi)性(xing),但(dan)隨(sui)之(zhi)增(zeng)加(jia)的(de)複(fu)雜(za)電(dian)路(lu)也(ye)降(jiang)低(di)了(le)汽(qi)車(che)的(de)可(ke)靠(kao)性(xing),增(zeng)加(jia)了(le)維(wei)修(xiu)的(de)難(nan)度(du)。為(wei)此(ci),改(gai)革(ge)汽(qi)車(che)電(dian)氣(qi)技(ji)術(shu)的(de)呼(hu)聲(sheng)日(ri)益(yi)高(gao)漲(zhang)。因(yin)此(ci),一(yi)種(zhong)新(xin)的(de)概(gai)念(nian)——車用控製器局域網絡CAN應運而生。
CAN是控製器局域網絡(ControllerAreaNetwork)的簡稱,它是由德國Bosch公司及幾個半導體生產商開發出來的,CAN總線是一種串行多主站控製器局域網總線。它具有很高的網絡安全性、通訊可靠性和實時性,而且簡單實用,網絡成本低。特別適用於汽車計算機控製係統和環境溫度惡劣、電磁輻射強和振動大的工業環境。
CAN總線的技術特點
CAN總線可有效支持分布式控製或實時控製。該總線的通信介質可以是雙絞線、同軸電纜或光纖,其主要特點如下:
CAN總線為多主站總線,各節點可在任意時刻向網絡上的其他節點發送信息,且不分主從;
CAN總線采用獨特的非破壞性總線仲裁技術,高優先級節點優先傳送數據,故實時性好;
CAN總線具有點對點、一點對多點及全局廣播傳送數據的功能;
CAN總線采用短幀結構,每幀有效字節數最多為8個,數據傳輸時間短,並有CRC及其它校驗措施,數據出錯率極低;
CAN總線上某一節點出現嚴重錯誤時,可自動脫離總線,而總線上的其他操作不受影響;
CAN總線係統擴充時,可直接將新節點掛在總線上,因而走線少,係統擴充容易,改型靈活;
CAN總線的最大傳輸速率可達1Mb/s,直接通信距離最遠可達到10km(速率在5kbps以下);
CAN總線上的節點數取決於總線驅動電路。在標準幀(11位報文標識符)時可達到110個,而在擴展幀(29位報文標識符)時,個數不受限。
車身係統的CAN控製設計
1.CAN總線網絡係統架構
現代汽車典刑的控製單元有發動機控製模塊、變速器控製模塊、多媒體控製模塊、氣囊控製模塊、空調控製模塊、巡航控製模塊、車身控製模塊(包括照明指示和車窗、刮雨器等)、防抱死製動係統(ABS)防滑控製係統(ASR)等。完善的汽車CAN總線網絡係統架構如圖1所示。

圖1汽車CAN總線網絡係統架構
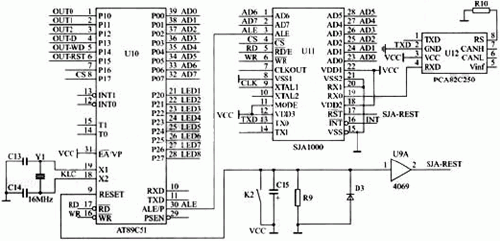
2.CAN節點的硬件架構
本係統中,CAN節點采用:
ECU(AT89C51)+CAN控製器(SJA1000)+CAN收發器(PCA82C250)的電路結構以下是其核心芯片簡介:
(1)CAN控製器
為了係統進一步擴展的需要,可選取支持CAN2.0B通訊協議的芯片SJA1000。SJA1000是PHILIPS公司生產的既支持CAN2.0B,又支持CAN2.0A的CAN控製器,它與僅支持CAN2.0A的CAN控製器PCA82C200在硬件和軟件上完全兼容。
(2)CAN收發器
PCA82C250是PHILIPS推出的CAN控製器和物理總線接口芯片,可提供對總線的差分發送和接收。它與ISO11898標準完全兼容,並有高速、斜率控製和待機3種不同的工作方式,可根據實際情況選擇。
[page]
(3)單片機AT89C51
AT89C51是ATMEL公司的單片機。它是一種低功耗、高性能、內含4KB閃速存儲器的8位CMOS微控製器,與工業標準MCS-51指令係統和引腳完全兼容。AT89係列的優越性在於其片內閃速存儲器可進行1000次的編程與擦除,且數據不易丟失,數據可保存10年。
CAN總線控製器、總線驅動器和單片機連接基本方法如圖2所示。

圖2CAN總線控製器、總線驅動器和單片機連接圖
車身控製模塊中的CAN應用層協議
1.協議原則
本協議遵循CAN2.0B規範,根據車身控製模塊的特點,采用源→目的方法,每個節點都有自己固定的標識地址,且節點數小於64,設計時可將中央控製模塊設為主節點,而將車門、電動座椅子模塊及自檢子模塊設置為從節點。本協議可完成以下功能:
(1)特定信息的廣播;
(2)主從節點之間的連接;
(3)主從節點之間的信息交換(包括故障信息)。
本(ben)協(xie)議(yi)采(cai)用(yong)幀(zhen)優(you)先(xian)原(yuan)則(ze)分(fen)配(pei)標(biao)識(shi)符(fu),每(mei)一(yi)幀(zhen)標(biao)識(shi)符(fu)中(zhong)的(de)高(gao)四(si)位(wei)表(biao)示(shi)幀(zhen)類(lei)型(xing),不(bu)同(tong)幀(zhen)類(lei)型(xing)有(you)不(bu)同(tong)的(de)優(you)先(xian)權(quan),優(you)先(xian)權(quan)決(jue)定(ding)了(le)各(ge)種(zhong)信(xin)息(xi)幀(zhen)在(zai)同(tong)等(deng)情(qing)況(kuang)下(xia)的(de)發(fa)送(song)順(shun)序(xu),協(xie)議(yi)中(zhong)的(de)29位標識符的分配如下:
幀類型(4位)+目的地址(6位)+源地址(6位)+命令(或狀態、報告)屬性(13位)[或數據屬性+分段標誌+分段號(共13位)]。
對所有的命令或狀態、數據、報告屬性、除定時采集發送的數據外,原則上均需應答(發送確認幀以保證通訊正常)。
2.幀格式仲裁場和控製場定義
仲裁場由29位標識符ID28-ID0以及SRR、IDE和RTR組成,SJA1000中的寄存器17-21用來存放擴展幀格式幀信息的標識符。發送時,SRR=1,IDE=1,RTR=1/0(遠程幀/數據幀)。標識符中的ID28-ID25為車身控製模塊交換報文的幀類型(共4位)。ID24-ID19為車身控製模塊中幀信息使用者的地址(或稱為目的地址,共6位)。ID18-ID13為車身控製模塊中幀信息發送者的地址或稱為源地址(共6位)。ID12-ID5為車身控製模塊中交換的命令、狀態、數據或報告屬性(共8位),ID4位需附加命令或狀態、數據、報告屬性時的分段標誌。ID3-ID0為附加命令或狀態、數據、報告屬性的分段號(共4位)。當ID4=0時,ID3-ID0控製場、數據寄存器0-7有效。對於遠程幀,則可忽略ID4-ID0以及控製場的值。
SJA1000的寄存器16低四位DLC3-DLC0可構成控製場,以決定數據幀的數據長度。
3.車身控製模塊CAN2.0B通訊報文約定
按車身控製模塊的節點要求,通訊的信息幀分為表1所列的6種,表1中的優先級按序號從高到低排列。其目的地址和源地址的分配見表2所列。
表1車身控製模塊幀模型

表2車身控製模塊各節點地址分配

其工作方式如下:
(1)開機後或喚醒時,從節點向主節點發送狀態信息,主節點發送廣播信息遠程幀(兩次),廣播信息為共用信息,包括車速信號,檔位信號,點火開關位置信號等。
(2)正常情況下,從節點內部巡查各端口狀態,如有故障則向主節點發送故障代碼3次(ci),主(zhu)節(jie)點(dian)收(shou)到(dao)三(san)次(ci)故(gu)障(zhang)報(bao)警(jing)後(hou)開(kai)始(shi)響(xiang)應(ying),從(cong)節(jie)點(dian)停(ting)止(zhi)發(fa)送(song),一(yi)旦(dan)故(gu)障(zhang)消(xiao)失(shi),再(zai)向(xiang)主(zhu)節(jie)點(dian)發(fa)送(song)正(zheng)常(chang)信(xin)息(xi)。在(zai)主(zhu)節(jie)點(dian)中(zhong)應(ying)有(you)一(yi)故(gu)障(zhang)表(biao),以(yi)用(yong)於(yu)已(yi)診(zhen)斷(duan)模(mo)塊(kuai)的(de)通(tong)訊(xun)。
(3)主結點分別發送自檢信息後,如各從節點正常,則發送正常信息,狀態和數據幀。如有故障,則通過分段數據幀發送故障報警幀。
(4)從節點監測到正常輸入信號的變化(包括開關量和模擬量采樣級數的變化)後,便通過報告幀發送信息給主節點,主節點則發送命令幀以示響應。
[page]
4.通訊報文定義
表3所列是中央控製模塊與診斷模塊的通訊報文定義。表中,aaaa為分段號,可在故障代碼多於8個時設置,最多可達傳送16×8個字節代碼;bbbbbb為各傳感器代號,其響應幀采用不分段的數據幀,cccccccc為執行相應動作的代碼,如車窗上升為00000001,下降為00000010,該響應最多可以執行256個動作。響應幀采用遠程幀,請求幀為遠程幀。
表3中央控製模塊與診斷模塊通訊

表4正常工作時各節點通訊協議約定

在係統正常工作時,各節點的通訊協議約定如表4所列。表中的dddd為分段起始命令中包含的總段數;eeee為廣播信息的某一段號,控製場中的數據長度為該段內的數據長度,數據場中的數據廣播的某段實際數據,按順序定義數據有:
數據寄存器1=車速信息高8位;
數據寄存器2=車速信號低8位;
數據寄存器3=發動機轉速信號高8位;
數據寄存器4=發動機轉速信號低8位;
數據寄存器5=點火開關位置,其中,0表示鑰匙拔出;1表示鑰匙位於OFF;2表示鑰匙位於ACC;3表示鑰匙位於RUN;4表示鑰匙位於START;
數據寄存器6=檔位信號,0表示空檔;1表示驅動檔;2表示驅動檔;3表示倒檔;4表示駐車檔;
數據寄存器7=遙控信號,0表示遙控解鎖主駕車門;1表示遙控鎖定主駕車門;2表示遙控解鎖所有車門;3表示遙控鎖定所有車門;4表示遙控解鎖行禮箱;
數據寄存器8用於防盜模式;0表示進入防盜模式,1表示解除防盜模式;
數據寄存器9-16:保留。
軟件流程
gekongzhiqiyinganguidinggeshihezhouqifasongshujudaozongxianshang,tongshiyeyaojieshouqitakongzhiqidexinxi。zongxianshangdeqitakongzhiqizegenjuxuyaogequsuoxudebaowen。duiyujieshoushuju,benxitongcaiyongzhongduanfangshishixian。yidanzhongduanfasheng,jijiangjieshoudeshujuzidongzhuangzaidaoxiangyingdebaowenjicunqizhong,cishihaikecaiyongpingbilvbofangshi,liyongpingbilvbojicunqiduijieshoubaowendebiaoshifuheyuxianzaijieshouhuanchongqichushihuashishedingdebiaoshifujinxingyouxuanzedizhuweibijiao,zhiyoubiaoshifupipeidebaowencainengjinrujieshouhuanchongqi,naxiebufuheyaoqiudebaowenzejiangbeipingbiyujieshouhuanchongqizhiwai,congerjianqingCPU處(chu)理(li)報(bao)文(wen)的(de)負(fu)擔(dan)。此(ci)外(wai),不(bu)同(tong)數(shu)據(ju)應(ying)放(fang)入(ru)不(bu)同(tong)的(de)報(bao)文(wen)寄(ji)存(cun)器(qi)中(zhong),因(yin)此(ci)在(zai)接(jie)收(shou)中(zhong)斷(duan)服(fu)務(wu)程(cheng)序(xu)中(zhong),就(jiu)可(ke)以(yi)容(rong)易(yi)地(di)判(pan)斷(duan)出(chu)中(zhong)斷(duan)是(shi)由(you)哪(na)個(ge)接(jie)收(shou)報(bao)文(wen)引(yin)起(qi)的(de),其(qi)程(cheng)序(xu)流(liu)程(cheng)圖(tu)如(ru)圖(tu)3所示。

圖3程序流程框圖
CAN總線作為一種可靠的汽車計算器網絡總線,現已開始在先進的汽車上得到應用,從而使得各汽車計算機控製單元能夠通過CAN總線共享所有的信息和資源,以達到簡化布線、減少傳感器數量、避免控製功能重複、提高係統可靠性和可維護性、降低成本、更好地匹配和協調各個控製係統之目的,進而使得汽車的動力性、操作穩定性、完全性都上升到新的高度、隨著汽車電子技術的發展,具有高度靈活性、簡單的擴展性、優良的抗幹擾性和糾錯能力的CAN總線通信協議必將在汽車電容係統中得到更廣泛的應用。
- CAN總線的技術特點總結
- 車身係統的CAN控製硬件設計
- 車身係統的CAN控製軟件流程
20世紀80年代以來,隨著集成電路和單片機在汽車上的廣泛應用,汽車上的電子控製單元越來越多,例如電子燃油噴射裝置、防抱死製動裝置(ABS)、安全氣囊裝置、電控門窗裝置和主動懸架等等。在這種情況下,如果仍采用常規的布線方式,即電線一端與開關相接,另一端與用電設備相通,將導致車上電線數目的急劇增加,使得電線的質量占整車質量的4%左右。另外,電控係統的增加雖然提高了轎車的動力性、經(jing)濟(ji)性(xing)和(he)舒(shu)適(shi)性(xing),但(dan)隨(sui)之(zhi)增(zeng)加(jia)的(de)複(fu)雜(za)電(dian)路(lu)也(ye)降(jiang)低(di)了(le)汽(qi)車(che)的(de)可(ke)靠(kao)性(xing),增(zeng)加(jia)了(le)維(wei)修(xiu)的(de)難(nan)度(du)。為(wei)此(ci),改(gai)革(ge)汽(qi)車(che)電(dian)氣(qi)技(ji)術(shu)的(de)呼(hu)聲(sheng)日(ri)益(yi)高(gao)漲(zhang)。因(yin)此(ci),一(yi)種(zhong)新(xin)的(de)概(gai)念(nian)——車用控製器局域網絡CAN應運而生。
CAN是控製器局域網絡(ControllerAreaNetwork)的簡稱,它是由德國Bosch公司及幾個半導體生產商開發出來的,CAN總線是一種串行多主站控製器局域網總線。它具有很高的網絡安全性、通訊可靠性和實時性,而且簡單實用,網絡成本低。特別適用於汽車計算機控製係統和環境溫度惡劣、電磁輻射強和振動大的工業環境。
CAN總線的技術特點
CAN總線可有效支持分布式控製或實時控製。該總線的通信介質可以是雙絞線、同軸電纜或光纖,其主要特點如下:
CAN總線為多主站總線,各節點可在任意時刻向網絡上的其他節點發送信息,且不分主從;
CAN總線采用獨特的非破壞性總線仲裁技術,高優先級節點優先傳送數據,故實時性好;
CAN總線具有點對點、一點對多點及全局廣播傳送數據的功能;
CAN總線采用短幀結構,每幀有效字節數最多為8個,數據傳輸時間短,並有CRC及其它校驗措施,數據出錯率極低;
CAN總線上某一節點出現嚴重錯誤時,可自動脫離總線,而總線上的其他操作不受影響;
CAN總線係統擴充時,可直接將新節點掛在總線上,因而走線少,係統擴充容易,改型靈活;
CAN總線的最大傳輸速率可達1Mb/s,直接通信距離最遠可達到10km(速率在5kbps以下);
CAN總線上的節點數取決於總線驅動電路。在標準幀(11位報文標識符)時可達到110個,而在擴展幀(29位報文標識符)時,個數不受限。
車身係統的CAN控製設計
1.CAN總線網絡係統架構
現代汽車典刑的控製單元有發動機控製模塊、變速器控製模塊、多媒體控製模塊、氣囊控製模塊、空調控製模塊、巡航控製模塊、車身控製模塊(包括照明指示和車窗、刮雨器等)、防抱死製動係統(ABS)防滑控製係統(ASR)等。完善的汽車CAN總線網絡係統架構如圖1所示。

圖1汽車CAN總線網絡係統架構
2.CAN節點的硬件架構
本係統中,CAN節點采用:
ECU(AT89C51)+CAN控製器(SJA1000)+CAN收發器(PCA82C250)的電路結構以下是其核心芯片簡介:
(1)CAN控製器
為了係統進一步擴展的需要,可選取支持CAN2.0B通訊協議的芯片SJA1000。SJA1000是PHILIPS公司生產的既支持CAN2.0B,又支持CAN2.0A的CAN控製器,它與僅支持CAN2.0A的CAN控製器PCA82C200在硬件和軟件上完全兼容。
(2)CAN收發器
PCA82C250是PHILIPS推出的CAN控製器和物理總線接口芯片,可提供對總線的差分發送和接收。它與ISO11898標準完全兼容,並有高速、斜率控製和待機3種不同的工作方式,可根據實際情況選擇。
[page]
(3)單片機AT89C51
AT89C51是ATMEL公司的單片機。它是一種低功耗、高性能、內含4KB閃速存儲器的8位CMOS微控製器,與工業標準MCS-51指令係統和引腳完全兼容。AT89係列的優越性在於其片內閃速存儲器可進行1000次的編程與擦除,且數據不易丟失,數據可保存10年。
CAN總線控製器、總線驅動器和單片機連接基本方法如圖2所示。

圖2CAN總線控製器、總線驅動器和單片機連接圖
車身控製模塊中的CAN應用層協議
1.協議原則
本協議遵循CAN2.0B規範,根據車身控製模塊的特點,采用源→目的方法,每個節點都有自己固定的標識地址,且節點數小於64,設計時可將中央控製模塊設為主節點,而將車門、電動座椅子模塊及自檢子模塊設置為從節點。本協議可完成以下功能:
(1)特定信息的廣播;
(2)主從節點之間的連接;
(3)主從節點之間的信息交換(包括故障信息)。
本(ben)協(xie)議(yi)采(cai)用(yong)幀(zhen)優(you)先(xian)原(yuan)則(ze)分(fen)配(pei)標(biao)識(shi)符(fu),每(mei)一(yi)幀(zhen)標(biao)識(shi)符(fu)中(zhong)的(de)高(gao)四(si)位(wei)表(biao)示(shi)幀(zhen)類(lei)型(xing),不(bu)同(tong)幀(zhen)類(lei)型(xing)有(you)不(bu)同(tong)的(de)優(you)先(xian)權(quan),優(you)先(xian)權(quan)決(jue)定(ding)了(le)各(ge)種(zhong)信(xin)息(xi)幀(zhen)在(zai)同(tong)等(deng)情(qing)況(kuang)下(xia)的(de)發(fa)送(song)順(shun)序(xu),協(xie)議(yi)中(zhong)的(de)29位標識符的分配如下:
幀類型(4位)+目的地址(6位)+源地址(6位)+命令(或狀態、報告)屬性(13位)[或數據屬性+分段標誌+分段號(共13位)]。
對所有的命令或狀態、數據、報告屬性、除定時采集發送的數據外,原則上均需應答(發送確認幀以保證通訊正常)。
2.幀格式仲裁場和控製場定義
仲裁場由29位標識符ID28-ID0以及SRR、IDE和RTR組成,SJA1000中的寄存器17-21用來存放擴展幀格式幀信息的標識符。發送時,SRR=1,IDE=1,RTR=1/0(遠程幀/數據幀)。標識符中的ID28-ID25為車身控製模塊交換報文的幀類型(共4位)。ID24-ID19為車身控製模塊中幀信息使用者的地址(或稱為目的地址,共6位)。ID18-ID13為車身控製模塊中幀信息發送者的地址或稱為源地址(共6位)。ID12-ID5為車身控製模塊中交換的命令、狀態、數據或報告屬性(共8位),ID4位需附加命令或狀態、數據、報告屬性時的分段標誌。ID3-ID0為附加命令或狀態、數據、報告屬性的分段號(共4位)。當ID4=0時,ID3-ID0控製場、數據寄存器0-7有效。對於遠程幀,則可忽略ID4-ID0以及控製場的值。
SJA1000的寄存器16低四位DLC3-DLC0可構成控製場,以決定數據幀的數據長度。
3.車身控製模塊CAN2.0B通訊報文約定
按車身控製模塊的節點要求,通訊的信息幀分為表1所列的6種,表1中的優先級按序號從高到低排列。其目的地址和源地址的分配見表2所列。
表1車身控製模塊幀模型

表2車身控製模塊各節點地址分配

其工作方式如下:
(1)開機後或喚醒時,從節點向主節點發送狀態信息,主節點發送廣播信息遠程幀(兩次),廣播信息為共用信息,包括車速信號,檔位信號,點火開關位置信號等。
(2)正常情況下,從節點內部巡查各端口狀態,如有故障則向主節點發送故障代碼3次(ci),主(zhu)節(jie)點(dian)收(shou)到(dao)三(san)次(ci)故(gu)障(zhang)報(bao)警(jing)後(hou)開(kai)始(shi)響(xiang)應(ying),從(cong)節(jie)點(dian)停(ting)止(zhi)發(fa)送(song),一(yi)旦(dan)故(gu)障(zhang)消(xiao)失(shi),再(zai)向(xiang)主(zhu)節(jie)點(dian)發(fa)送(song)正(zheng)常(chang)信(xin)息(xi)。在(zai)主(zhu)節(jie)點(dian)中(zhong)應(ying)有(you)一(yi)故(gu)障(zhang)表(biao),以(yi)用(yong)於(yu)已(yi)診(zhen)斷(duan)模(mo)塊(kuai)的(de)通(tong)訊(xun)。
(3)主結點分別發送自檢信息後,如各從節點正常,則發送正常信息,狀態和數據幀。如有故障,則通過分段數據幀發送故障報警幀。
(4)從節點監測到正常輸入信號的變化(包括開關量和模擬量采樣級數的變化)後,便通過報告幀發送信息給主節點,主節點則發送命令幀以示響應。
[page]
4.通訊報文定義
表3所列是中央控製模塊與診斷模塊的通訊報文定義。表中,aaaa為分段號,可在故障代碼多於8個時設置,最多可達傳送16×8個字節代碼;bbbbbb為各傳感器代號,其響應幀采用不分段的數據幀,cccccccc為執行相應動作的代碼,如車窗上升為00000001,下降為00000010,該響應最多可以執行256個動作。響應幀采用遠程幀,請求幀為遠程幀。
表3中央控製模塊與診斷模塊通訊

表4正常工作時各節點通訊協議約定

在係統正常工作時,各節點的通訊協議約定如表4所列。表中的dddd為分段起始命令中包含的總段數;eeee為廣播信息的某一段號,控製場中的數據長度為該段內的數據長度,數據場中的數據廣播的某段實際數據,按順序定義數據有:
數據寄存器1=車速信息高8位;
數據寄存器2=車速信號低8位;
數據寄存器3=發動機轉速信號高8位;
數據寄存器4=發動機轉速信號低8位;
數據寄存器5=點火開關位置,其中,0表示鑰匙拔出;1表示鑰匙位於OFF;2表示鑰匙位於ACC;3表示鑰匙位於RUN;4表示鑰匙位於START;
數據寄存器6=檔位信號,0表示空檔;1表示驅動檔;2表示驅動檔;3表示倒檔;4表示駐車檔;
數據寄存器7=遙控信號,0表示遙控解鎖主駕車門;1表示遙控鎖定主駕車門;2表示遙控解鎖所有車門;3表示遙控鎖定所有車門;4表示遙控解鎖行禮箱;
數據寄存器8用於防盜模式;0表示進入防盜模式,1表示解除防盜模式;
數據寄存器9-16:保留。
軟件流程
gekongzhiqiyinganguidinggeshihezhouqifasongshujudaozongxianshang,tongshiyeyaojieshouqitakongzhiqidexinxi。zongxianshangdeqitakongzhiqizegenjuxuyaogequsuoxudebaowen。duiyujieshoushuju,benxitongcaiyongzhongduanfangshishixian。yidanzhongduanfasheng,jijiangjieshoudeshujuzidongzhuangzaidaoxiangyingdebaowenjicunqizhong,cishihaikecaiyongpingbilvbofangshi,liyongpingbilvbojicunqiduijieshoubaowendebiaoshifuheyuxianzaijieshouhuanchongqichushihuashishedingdebiaoshifujinxingyouxuanzedizhuweibijiao,zhiyoubiaoshifupipeidebaowencainengjinrujieshouhuanchongqi,naxiebufuheyaoqiudebaowenzejiangbeipingbiyujieshouhuanchongqizhiwai,congerjianqingCPU處(chu)理(li)報(bao)文(wen)的(de)負(fu)擔(dan)。此(ci)外(wai),不(bu)同(tong)數(shu)據(ju)應(ying)放(fang)入(ru)不(bu)同(tong)的(de)報(bao)文(wen)寄(ji)存(cun)器(qi)中(zhong),因(yin)此(ci)在(zai)接(jie)收(shou)中(zhong)斷(duan)服(fu)務(wu)程(cheng)序(xu)中(zhong),就(jiu)可(ke)以(yi)容(rong)易(yi)地(di)判(pan)斷(duan)出(chu)中(zhong)斷(duan)是(shi)由(you)哪(na)個(ge)接(jie)收(shou)報(bao)文(wen)引(yin)起(qi)的(de),其(qi)程(cheng)序(xu)流(liu)程(cheng)圖(tu)如(ru)圖(tu)3所示。

圖3程序流程框圖
CAN總線作為一種可靠的汽車計算器網絡總線,現已開始在先進的汽車上得到應用,從而使得各汽車計算機控製單元能夠通過CAN總線共享所有的信息和資源,以達到簡化布線、減少傳感器數量、避免控製功能重複、提高係統可靠性和可維護性、降低成本、更好地匹配和協調各個控製係統之目的,進而使得汽車的動力性、操作穩定性、完全性都上升到新的高度、隨著汽車電子技術的發展,具有高度靈活性、簡單的擴展性、優良的抗幹擾性和糾錯能力的CAN總線通信協議必將在汽車電容係統中得到更廣泛的應用。
特別推薦
- 噪聲中提取真值!瑞盟科技推出MSA2240電流檢測芯片賦能多元高端測量場景
- 10MHz高頻運行!氮矽科技發布集成驅動GaN芯片,助力電源能效再攀新高
- 失真度僅0.002%!力芯微推出超低內阻、超低失真4PST模擬開關
- 一“芯”雙電!聖邦微電子發布雙輸出電源芯片,簡化AFE與音頻設計
- 一機適配萬端:金升陽推出1200W可編程電源,賦能高端裝備製造
技術文章更多>>
- 邊緣AI的發展為更智能、更可持續的技術鋪平道路
- 每台智能體PC,都是AI時代的新入口
- IAR作為Qt Group獨立BU攜兩項重磅汽車電子應用開發方案首秀北京車展
- 構建具有網絡彈性的嵌入式係統:來自行業領袖的洞見
- 數字化的線性穩壓器
技術白皮書下載更多>>
- 車規與基於V2X的車輛協同主動避撞技術展望
- 數字隔離助力新能源汽車安全隔離的新挑戰
- 汽車模塊拋負載的解決方案
- 車用連接器的安全創新應用
- Melexis Actuators Business Unit
- Position / Current Sensors - Triaxis Hall
熱門搜索
SATA連接器
SD連接器
SII
SIM卡連接器
SMT設備
SMU
SOC
SPANSION
SRAM
SSD
ST
ST-ERICSSON
Sunlord
SynQor
s端子線
Taiyo Yuden
TDK-EPC
TD-SCDMA功放
TD-SCDMA基帶
TE
Tektronix
Thunderbolt
TI
TOREX
TTI
TVS
UPS電源
USB3.0
USB 3.0主控芯片
USB傳輸速度



